ACloudViewer  3.9.4
A Modern Library for 3D Data Processing
ccCameraSensor Class Reference

Camera (projective) sensor. More...

#include <ecvCameraSensor.h>

Inheritance diagram for ccCameraSensor:
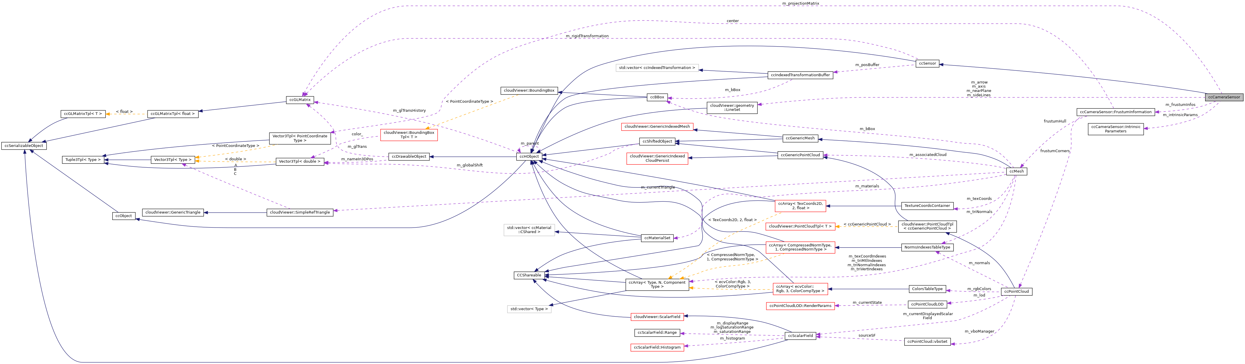
Collaboration diagram for ccCameraSensor:

Classes

struct  BrownDistortionParameters
 Brown's distortion model + Linear Disparity. More...
 
struct  ExtendedRadialDistortionParameters
 Extended radial distortion model. More...
 
struct  FrustumInformation
 Frustum information structure. More...
 
struct  IntrinsicParameters
 Intrinsic parameters of the camera sensor. More...
 
struct  KeyPoint
 
struct  LensDistortionParameters
 Lens distortion parameters (interface) More...
 
struct  RadialDistortionParameters
 Simple radial distortion model. More...
 

Public Types

enum  DistortionModel { NO_DISTORTION_MODEL = 0 , SIMPLE_RADIAL_DISTORTION , BROWN_DISTORTION , EXTENDED_RADIAL_DISTORTION }
 Supported distortion models. More...
 
- Public Types inherited from ccHObject
enum  DEPENDENCY_FLAGS {
  DP_NONE = 0 , DP_NOTIFY_OTHER_ON_DELETE = 1 , DP_NOTIFY_OTHER_ON_UPDATE , DP_DELETE_OTHER = 8 ,
  DP_PARENT_OF_OTHER = 24
}
 Dependency flags. More...
 
enum  SelectionBehavior { SELECTION_AA_BBOX , SELECTION_FIT_BBOX , SELECTION_IGNORED }
 Behavior when selected. More...
 
using Container = std::vector< ccHObject * >
 Standard instances container (for children, etc.) More...
 
using Shared = QSharedPointer< ccHObject >
 Shared pointer. More...
 
using SharedContainer = std::vector< Shared >
 Shared instances container (for children, etc.) More...
 
using GlobalBoundingBox = cloudViewer::BoundingBoxTpl< double >
 Global (non-shifted) bounding-box. More...
 
- Public Types inherited from ccSerializableObject
enum  DeserializationFlags { DF_POINT_COORDS_64_BITS , DF_SCALAR_VAL_32_BITS = 2 }
 Deserialization flags (bit-field) More...
 
typedef QMultiMap< unsigned, unsigned > LoadedIDMap
 Map of loaded unique IDs (old ID --> new ID) More...
 

Public Member Functions

 ccCameraSensor ()
 Default constructor. More...
 
 ccCameraSensor (const ccCameraSensor &sensor)
 Copy constructor. More...
 
 ccCameraSensor (const IntrinsicParameters &iParams)
 
virtual ~ccCameraSensor () override
 Destructor. More...
 
virtual CV_CLASS_ENUM getClassID () const override
 Returns class ID. More...
 
virtual bool isSerializable () const override
 Returns whether object is serializable of not. More...
 
virtual ccBBox getOwnBB (bool withGLFeatures=false) override
 Returns the entity's own bounding-box. More...
 
virtual ccBBox getOwnFitBB (ccGLMatrix &trans) override
 Returns best-fit bounding-box (if available) More...
 
virtual bool applyViewport () override
 Apply sensor 'viewport' to a 3D view. More...
 
void setVertFocal_pix (float vertFocal_pix)
 Sets focal (in pixels) More...
 
float getVertFocal_pix () const
 Returns vertical focal (in pixels) More...
 
float getHorizFocal_pix () const
 Returns horizontal focal (in pixels) More...
 
void setVerticalFov_rad (float fov_rad)
 Sets the (vertical) field of view in radians. More...
 
float getVerticalFov_rad () const
 Returns the (vertical) field of view in radians. More...
 
const IntrinsicParametersgetIntrinsicParameters () const
 Returns intrinsic parameters. More...
 
void setIntrinsicParameters (const IntrinsicParameters &params)
 Sets intrinsic parameters. More...
 
const LensDistortionParameters::SharedgetDistortionParameters () const
 Returns uncertainty parameters. More...
 
void setDistortionParameters (LensDistortionParameters::Shared params)
 Sets uncertainty parameters. More...
 
bool getProjectionMatrix (ccGLMatrix &matrix)
 Returns the camera projection matrix. More...
 
bool frustumIsDrawn () const
 Returns whether the frustum should be displayed or not. More...
 
void drawFrustum (bool state)
 Sets whether the frustum should be displayed or not. More...
 
bool frustumPlanesAreDrawn () const
 Returns whether the frustum planes should be displayed or not. More...
 
void drawFrustumPlanes (bool state)
 Sets whether the frustum planes should be displayed or not. More...
 
bool fromLocalCoordToGlobalCoord (const CCVector3 &localCoord, CCVector3 &globalCoord) const
 
bool fromGlobalCoordToLocalCoord (const CCVector3 &globalCoord, CCVector3 &localCoord) const
 
bool fromLocalCoordToImageCoord (const CCVector3 &localCoord, CCVector2 &imageCoord, bool withLensError=true) const
 
bool fromImageCoordToLocalCoord (const CCVector2 &imageCoord, CCVector3 &localCoord, PointCoordinateType depth, bool withLensCorrection=true) const
 
bool fromGlobalCoordToImageCoord (const CCVector3 &globalCoord, CCVector2 &imageCoord, bool withLensError=true) const
 
bool fromImageCoordToGlobalCoord (const CCVector2 &imageCoord, CCVector3 &globalCoord, PointCoordinateType z0, bool withLensCorrection=true) const
 
bool fromRealImCoordToIdealImCoord (const CCVector2 &real, CCVector2 &ideal) const
 
ccPointCloudorthoRectifyAsCloud (const ccImage *image, cloudViewer::GenericIndexedCloud *keypoints3D, std::vector< KeyPoint > &keypointsImage) const
 Projective ortho-rectification of an image (as cloud) More...
 
ccImageorthoRectifyAsImage (const ccImage *image, cloudViewer::GenericIndexedCloud *keypoints3D, std::vector< KeyPoint > &keypointsImage, double &pixelSize, double *minCorner=nullptr, double *maxCorner=nullptr, double *realCorners=nullptr) const
 Projective ortho-rectification of an image (as image) More...
 
ccImageorthoRectifyAsImageDirect (const ccImage *image, PointCoordinateType altitude, double &pixelSize, bool undistortImages=true, double *minCorner=nullptr, double *maxCorner=nullptr, double *realCorners=nullptr) const
 Direct ortho-rectification of an image (as image) More...
 
bool computeOrthoRectificationParams (const ccImage *image, cloudViewer::GenericIndexedCloud *keypoints3D, std::vector< KeyPoint > &keypointsImage, double a[3], double b[3], double c[3]) const
 Computes ortho-rectification parameters for a given image. More...
 
bool computeUncertainty (const CCVector2 &pixel, const float depth, Vector3Tpl< ScalarType > &sigma) const
 
bool computeUncertainty (cloudViewer::ReferenceCloud *points, std::vector< Vector3Tpl< ScalarType >> &accuracy)
 
QImage undistort (const QImage &image) const
 Undistorts an image based on the sensor distortion parameters. More...
 
ccImageundistort (ccImage *image, bool inplace=true) const
 Undistorts an image based on the sensor distortion parameters. More...
 
bool isGlobalCoordInFrustum (const CCVector3 &globalCoord) const
 Tests if a 3D point is in the field of view of the camera. More...
 
bool computeGlobalPlaneCoefficients (float planeCoefficients[6][4], CCVector3 ptsFrustum[8], CCVector3 edges[6], CCVector3 &center)
 
const cloudViewer::geometry::LineSetgetNearPlane () const
 
const cloudViewer::geometry::LineSetgetSideLines () const
 
const cloudViewer::geometry::LineSetgetArrow () const
 
const cloudViewer::geometry::LineSetgetAxis () const
 
void setPlaneColor (ecvColor::Rgb color)
 
const ecvColor::RgbgetPlaneColor () const
 
double getFocalLength () const
 
virtual void clearDrawings () override
 
virtual void hideShowDrawings (CC_DRAW_CONTEXT &context) override
 
void updateData ()
 
- Public Member Functions inherited from ccSensor
 ccSensor (QString name)
 Default constructor. More...
 
 ccSensor (const ccSensor &sensor)
 Copy constructor. More...
 
virtual CC_SENSOR_TYPE getType () const
 Returns the sensor type. More...
 
virtual unsigned char checkVisibility (const CCVector3 &P) const
 Returns the "visibility type" of a point. More...
 
ccIndexedTransformationBuffergetPositions ()
 Returns associated positions. More...
 
void setPositions (ccIndexedTransformationBuffer *positions)
 Sets associated positions. More...
 
bool addPosition (ccGLMatrix &trans, double index)
 Adds a new position (shortcut) More...
 
bool getAbsoluteTransformation (ccIndexedTransformation &trans, double index) const
 
bool getActiveAbsoluteTransformation (ccIndexedTransformation &trans) const
 Gets currently active absolute transformation. More...
 
bool getActiveAbsoluteCenter (CCVector3 &vec) const
 Gets currently active absolute position. More...
 
bool getActiveAbsoluteRotation (ccGLMatrix &rotation) const
 Gets currently active rotation matrix (without translation) More...
 
virtual void setRigidTransformation (const ccGLMatrix &mat)
 
virtual ccGLMatrixgetRigidTransformation ()
 
virtual const ccGLMatrixgetRigidTransformation () const
 
void getIndexBounds (double &minIndex, double &maxIndex) const
 Gets index boundaries (shortcut) More...
 
double getActiveIndex () const
 Sets currently active index (displayed position, etc.) More...
 
void setActiveIndex (double index)
 Sets currently active index (displayed position, etc.) More...
 
void setGraphicScale (PointCoordinateType scale)
 Sets the sensor graphic representation scale. More...
 
PointCoordinateType getGraphicScale () const
 Returns the sensor graphic representation scale. More...
 
void setFrameColor (ecvColor::Rgb color)
 
const ecvColor::RgbgetFrameColor () const
 
virtual void applyGLTransformation (const ccGLMatrix &trans) override
 Applies a GL transformation to the entity. More...
 
- Public Member Functions inherited from ccHObject
 ccHObject (QString name=QString())
 Default constructor. More...
 
 ccHObject (const ccHObject &object)
 Copy constructor. More...
 
virtual ~ccHObject () override
 Default destructor. More...
 
virtual bool IsEmpty () const
 
virtual Eigen::Vector3d GetMinBound () const
 Returns min bounds for geometry coordinates. More...
 
virtual Eigen::Vector2d GetMin2DBound () const
 
virtual Eigen::Vector3d GetMaxBound () const
 Returns max bounds for geometry coordinates. More...
 
virtual Eigen::Vector2d GetMax2DBound () const
 
virtual Eigen::Vector3d GetCenter () const
 Returns the center of the geometry coordinates. More...
 
virtual ccBBox GetAxisAlignedBoundingBox () const
 Returns an axis-aligned bounding box of the geometry. More...
 
virtual ecvOrientedBBox GetOrientedBoundingBox () const
 
virtual ccHObjectTransform (const Eigen::Matrix4d &transformation)
 Apply transformation (4x4 matrix) to the geometry coordinates. More...
 
virtual ccHObjectTranslate (const Eigen::Vector3d &translation, bool relative=true)
 Apply translation to the geometry coordinates. More...
 
virtual ccHObjectScale (const double s, const Eigen::Vector3d &center)
 Apply scaling to the geometry coordinates. Given a scaling factor $s$, and center $c$, a given point $p$ is transformed according to $s (p - c) + c$. More...
 
virtual ccHObjectScale (const double s)
 
virtual ccHObjectRotate (const Eigen::Matrix3d &R, const Eigen::Vector3d &center)
 Apply rotation to the geometry coordinates and normals. Given a rotation matrix $R$, and center $c$, a given point $p$ is transformed according to $R (p - c) + c$. More...
 
virtual ccHObjectRotate (const Eigen::Matrix3d &R)
 
QString getViewId () const
 
bool isGroup () const
 Returns whether the instance is a group. More...
 
ccHObjectgetParent () const
 Returns parent object. More...
 
virtual QIcon getIcon () const
 Returns the icon associated to this entity. More...
 
void addDependency (ccHObject *otherObject, int flags, bool additive=true)
 Adds a new dependence (additive or not) More...
 
int getDependencyFlagsWith (const ccHObject *otherObject)
 Returns the dependency flags with a given object. More...
 
void removeDependencyWith (ccHObject *otherObject)
 Removes any dependency flags with a given object. More...
 
void removeDependencyFlag (ccHObject *otherObject, DEPENDENCY_FLAGS flag)
 Removes a given dependency flag. More...
 
virtual bool addChild (ccHObject *child, int dependencyFlags=DP_PARENT_OF_OTHER, int insertIndex=-1)
 Adds a child. More...
 
unsigned getChildrenNumber () const
 Returns the number of children. More...
 
unsigned int getChildCountRecursive () const
 Returns the total number of children under this object recursively. More...
 
ccHObjectgetChild (unsigned childPos) const
 Returns the ith child. More...
 
ccHObjectfind (unsigned uniqueID)
 Finds an entity in this object hierarchy. More...
 
unsigned filterChildren (Container &filteredChildren, bool recursive=false, CV_CLASS_ENUM filter=CV_TYPES::OBJECT, bool strict=false) const
 Collects the children corresponding to a certain pattern. More...
 
void detachChild (ccHObject *child)
 Detaches a specific child. More...
 
void detachAllChildren ()
 Removes a specific child. More...
 
void getTypeID_recursive (std::vector< removeInfo > &rmInfos, bool relative)
 
void getTypeID_recursive (std::vector< hideInfo > &hdInfos, bool relative)
 
void removeChild (ccHObject *child)
 
void removeChild (int pos)
 Removes a specific child given its index. More...
 
void removeAllChildren ()
 Removes all children. More...
 
int getChildIndex (const ccHObject *aChild) const
 Returns child index. More...
 
void swapChildren (unsigned firstChildIndex, unsigned secondChildIndex)
 Swaps two children. More...
 
int getIndex () const
 Returns index relatively to its parent or -1 if no parent. More...
 
void transferChild (ccHObject *child, ccHObject &newParent)
 Transfer a given child to another parent. More...
 
void transferChildren (ccHObject &newParent, bool forceFatherDependent=false)
 Transfer all children to another parent. More...
 
ccHObjectgetFirstChild () const
 Shortcut: returns first child. More...
 
ccHObjectgetLastChild () const
 Shortcut: returns last child. More...
 
bool isAncestorOf (const ccHObject *anObject) const
 Returns true if the current object is an ancestor of the specified one. More...
 
void removeFromRenderScreen (bool recursive=true)
 
void hideObject_recursive (bool recursive)
 
void hideBB (CC_DRAW_CONTEXT context)
 
void showBB (CC_DRAW_CONTEXT context)
 
void setRedrawFlagRecursive (bool redraw=false)
 
void setForceRedrawRecursive (bool redraw=false)
 
void setPointSizeRecursive (int pSize)
 
void setLineWidthRecursive (PointCoordinateType width)
 
virtual ccBBox getBB_recursive (bool withGLFeatures=false, bool onlyEnabledChildren=true)
 Returns the bounding-box of this entity and it's children. More...
 
virtual GlobalBoundingBox getOwnGlobalBB (bool withGLFeatures=false)
 
virtual bool getOwnGlobalBB (CCVector3d &minCorner, CCVector3d &maxCorner)
 
virtual GlobalBoundingBox getGlobalBB_recursive (bool withGLFeatures=false, bool onlyEnabledChildren=true)
 Returns the global bounding-box of this entity and it's children. More...
 
virtual ccBBox getDisplayBB_recursive (bool relative)
 Returns the bounding-box of this entity and it's children WHEN DISPLAYED. More...
 
virtual void drawBB (CC_DRAW_CONTEXT &context, const ecvColor::Rgb &col)
 Draws the entity (and its children) bounding-box. More...
 
void draw (CC_DRAW_CONTEXT &context) override
 Draws entity and its children. More...
 
void updateNameIn3DRecursive ()
 
void setHideShowType (CC_DRAW_CONTEXT &context)
 
void setRemoveType (CC_DRAW_CONTEXT &context)
 
ENTITY_TYPE getEntityType () const
 
virtual void redrawDisplay (bool forceRedraw=true, bool only2D=false)
 Redraws associated display. More...
 
bool getAbsoluteGLTransformation (ccGLMatrix &trans) const
 
virtual bool isDisplayed () const
 Returns whether the object is actually displayed (visible) or not. More...
 
virtual bool isBranchEnabled () const
 Returns whether the object and all its ancestors are enabled. More...
 
virtual void redrawDisplay_recursive (bool p)
 
virtual void refreshDisplay_recursive (bool p)
 
virtual void setSelected_recursive (bool p)
 
virtual void toggleActivation_recursive ()
 
virtual void toggleVisibility_recursive ()
 
virtual void toggleColors_recursive ()
 
virtual void resetGLTransformationHistory_recursive ()
 
virtual void toggleNormals_recursive ()
 
virtual void toggleSF_recursive ()
 
virtual void toggleShowName_recursive ()
 
unsigned findMaxUniqueID_recursive () const
 Returns the max 'unique ID' of this entity and its siblings. More...
 
void applyGLTransformation_recursive (const ccGLMatrix *trans=nullptr)
 Applies the active OpenGL transformation to the entity (recursive) More...
 
virtual void notifyGeometryUpdate ()
 
bool toFile (QFile &out, short dataVersion) const override
 Saves data to binary stream. More...
 
bool fromFile (QFile &in, short dataVersion, int flags, LoadedIDMap &oldToNewIDMap) override
 Loads data from binary stream. More...
 
short minimumFileVersion () const override
 Returns the minimum file version required to save this instance. More...
 
bool fromFileNoChildren (QFile &in, short dataVersion, int flags, LoadedIDMap &oldToNewIDMap)
 Custom version of ccSerializableObject::fromFile. More...
 
virtual bool isShareable () const
 Returns whether object is shareable or not. More...
 
virtual void setSelectionBehavior (SelectionBehavior mode)
 Sets selection behavior (when displayed) More...
 
virtual SelectionBehavior getSelectionBehavior () const
 Returns selection behavior. More...
 
virtual unsigned getUniqueIDForDisplay () const
 Returns object unqiue ID used for display. More...
 
virtual const ccGLMatrixgetGLTransformationHistory () const
 Returns the transformation 'history' matrix. More...
 
virtual void setGLTransformationHistory (const ccGLMatrix &mat)
 Sets the transformation 'history' matrix (handle with care!) More...
 
virtual void resetGLTransformationHistory ()
 Resets the transformation 'history' matrix. More...
 
bool pushDisplayState () override
 Pushes the current display state (overridden) More...
 
void popDisplayState (bool apply=true) override
 Pops the last pushed display state (overridden) More...
 
- Public Member Functions inherited from ccObject
 ccObject (QString name=QString())
 Default constructor. More...
 
 ccObject (const ccObject &object)
 Copy constructor. More...
 
virtual QString getName () const
 Returns object name. More...
 
virtual void setName (const QString &name)
 Sets object name. More...
 
virtual void setRemoveFlag (bool removeFlag)
 Sets removeFlag. More...
 
virtual bool getRemoveFlag ()
 Returns removeFlag. More...
 
virtual unsigned getUniqueID () const
 Returns object unique ID. More...
 
virtual void setUniqueID (unsigned ID)
 Changes unique ID. More...
 
virtual bool isEnabled () const
 Returns whether the object is enabled or not. More...
 
virtual void setEnabled (bool state)
 Sets the "enabled" property. More...
 
virtual void toggleActivation ()
 Toggles the "enabled" property. More...
 
virtual bool isLocked () const
 Returns whether the object is locked or not. More...
 
virtual void setLocked (bool state)
 Sets the "enabled" property. More...
 
bool isLeaf () const
 
bool isCustom () const
 
bool isHierarchy () const
 
bool isKindOf (CV_CLASS_ENUM type) const
 
bool isA (CV_CLASS_ENUM type) const
 
QVariant getMetaData (const QString &key) const
 Returns a given associated meta data. More...
 
bool removeMetaData (const QString &key)
 Removes a given associated meta-data. More...
 
void setMetaData (const QString &key, const QVariant &data)
 Sets a meta-data element. More...
 
void setMetaData (const QVariantMap &dataset, bool overwrite=false)
 Sets several meta-data elements at a time. More...
 
bool hasMetaData (const QString &key) const
 Returns whether a meta-data element with the given key exists or not. More...
 
const QVariantMap & metaData () const
 Returns meta-data map (const only) More...
 
void setBaseName (const QString &baseName)
 
QString getBaseName () const
 
void setFullPath (const QString &fullPaht)
 
QString getFullPath () const
 
- Public Member Functions inherited from ccSerializableObject
virtual ~ccSerializableObject ()=default
 Destructor. More...
 
- Public Member Functions inherited from ccDrawableObject
 ccDrawableObject ()
 Default constructor. More...
 
 ccDrawableObject (const ccDrawableObject &object)
 Copy constructor. More...
 
virtual ~ccDrawableObject ()=default
 
virtual bool isVisible () const
 Returns whether entity is visible or not. More...
 
virtual void setVisible (bool state)
 Sets entity visibility. More...
 
virtual void toggleVisibility ()
 Toggles visibility. More...
 
virtual bool isRedraw () const
 Returns whether entity is to be redraw. More...
 
virtual void setRedraw (bool state)
 Sets entity redraw mode. More...
 
virtual void setForceRedraw (bool state)
 Sets force redraw. More...
 
virtual void setFixedId (bool state)
 
virtual bool isFixedId ()
 
virtual bool isVisibilityLocked () const
 Returns whether visibility is locked or not. More...
 
virtual void lockVisibility (bool state)
 Locks/unlocks visibility. More...
 
virtual bool isSelected () const
 Returns whether entity is selected or not. More...
 
virtual void setSelected (bool state)
 Selects/Unselects entity. More...
 
virtual void getDrawingParameters (glDrawParams &params) const
 Returns main OpenGL parameters for this entity. More...
 
virtual bool hasColors () const
 Returns whether colors are enabled or not. More...
 
virtual bool colorsShown () const
 Returns whether colors are shown or not. More...
 
virtual void showColors (bool state)
 Sets colors visibility. More...
 
virtual void toggleColors ()
 Toggles colors display state. More...
 
virtual bool hasNormals () const
 Returns whether normals are enabled or not. More...
 
virtual bool normalsShown () const
 Returns whether normals are shown or not. More...
 
virtual void showNormals (bool state)
 Sets normals visibility. More...
 
virtual void toggleNormals ()
 Toggles normals display state. More...
 
virtual bool hasDisplayedScalarField () const
 Returns whether an active scalar field is available or not. More...
 
virtual bool hasScalarFields () const
 Returns whether one or more scalar fields are instantiated. More...
 
virtual void showSF (bool state)
 Sets active scalarfield visibility. More...
 
virtual void toggleSF ()
 Toggles SF display state. More...
 
virtual bool sfShown () const
 Returns whether active scalar field is visible. More...
 
virtual void toggleMaterials ()
 Toggles material display state. More...
 
virtual void showNameIn3D (bool state)
 Sets whether name should be displayed in 3D. More...
 
virtual bool nameShownIn3D () const
 Returns whether name is displayed in 3D or not. More...
 
virtual void toggleShowName ()
 Toggles name in 3D display state. More...
 
virtual bool isColorOverridden () const
 
virtual const ecvColor::RgbgetTempColor () const
 Returns current temporary (unique) color. More...
 
virtual void setTempColor (const ecvColor::Rgb &col, bool autoActivate=true)
 Sets current temporary (unique) More...
 
virtual void enableTempColor (bool state)
 Set temporary color activation state. More...
 
virtual float getOpacity () const
 
virtual void setOpacity (float opacity)
 Set opacity activation state. More...
 
virtual void setGLTransformation (const ccGLMatrix &trans)
 Associates entity with a GL transformation (rotation + translation) More...
 
virtual void enableGLTransformation (bool state)
 Enables/disables associated GL transformation. More...
 
virtual bool isGLTransEnabled () const
 Returns whether a GL transformation is enabled or not. More...
 
virtual const ccGLMatrixgetGLTransformation () const
 Returns associated GL transformation. More...
 
virtual void resetGLTransformation ()
 Resets associated GL transformation. More...
 
virtual void rotateGL (const ccGLMatrix &rotMat)
 Multiplies (left) current GL transformation by a rotation matrix. More...
 
virtual void translateGL (const CCVector3 &trans)
 Translates current GL transformation by a rotation matrix. More...
 
virtual void removeAllClipPlanes ()
 Removes all clipping planes (if any) More...
 
virtual bool addClipPlanes (const ccClipPlane &plane)
 Registers a new clipping plane. More...
 
virtual void toggleClipPlanes (CC_DRAW_CONTEXT &context, bool enable)
 Enables or disables clipping planes (OpenGL) More...
 
virtual void applyDisplayState (const DisplayState &state)
 Applies a display state. More...
 

Static Public Member Functions

static bool OrthoRectifyAsImages (std::vector< ccImage * > images, double a[], double b[], double c[], unsigned maxSize, QDir *outputDir=nullptr, std::vector< ccImage * > *orthoRectifiedImages=nullptr, std::vector< std::pair< double, double >> *relativePos=nullptr)
 Projective ortho-rectification of multiple images (as image files) More...
 
static float ConvertFocalPixToMM (float focal_pix, float ccdPixelSize_mm)
 Helper: converts camera focal from pixels to mm. More...
 
static float ConvertFocalMMToPix (float focal_mm, float ccdPixelSize_mm)
 Helper: converts camera focal from mm to pixels. More...
 
static float ComputeFovRadFromFocalPix (float focal_pix, int imageSize_pix)
 Helper: deduces camera f.o.v. (in radians) from focal (in pixels) More...
 
static float ComputeFovRadFromFocalMm (float focal_mm, float ccdSize_mm)
 Helper: deduces camera f.o.v. (in radians) from focal (in mm) More...
 
- Static Public Member Functions inherited from ccHObject
static ccHObjectNew (CV_CLASS_ENUM objectType, const char *name=nullptr)
 Static factory. More...
 
static ccHObjectNew (const QString &pluginId, const QString &classId, const char *name=nullptr)
 Static factory (version to be used by external plugin factories) More...
 
static Eigen::Vector3d ComputeMinBound (const std::vector< Eigen::Vector3d > &points)
 Compute min bound of a list points. More...
 
static Eigen::Vector3d ComputeMaxBound (const std::vector< Eigen::Vector3d > &points)
 Compute max bound of a list points. More...
 
static Eigen::Vector3d ComputeCenter (const std::vector< Eigen::Vector3d > &points)
 Computer center of a list of points. More...
 
static void ResizeAndPaintUniformColor (std::vector< Eigen::Vector3d > &colors, std::size_t size, const Eigen::Vector3d &color)
 Resizes the colors vector and paints a uniform color. More...
 
static void TransformPoints (const Eigen::Matrix4d &transformation, std::vector< Eigen::Vector3d > &points)
 Transforms all points with the transformation matrix. More...
 
static void TransformNormals (const Eigen::Matrix4d &transformation, std::vector< Eigen::Vector3d > &normals)
 Transforms the normals with the transformation matrix. More...
 
static void TransformCovariances (const Eigen::Matrix4d &transformation, std::vector< Eigen::Matrix3d > &covariances)
 Transforms all covariance matrices with the transformation. More...
 
static void TranslatePoints (const Eigen::Vector3d &translation, std::vector< Eigen::Vector3d > &points, bool relative)
 Apply translation to the geometry coordinates. More...
 
static void ScalePoints (const double scale, std::vector< Eigen::Vector3d > &points, const Eigen::Vector3d &center)
 Scale the coordinates of all points by the scaling factor scale. More...
 
static void RotatePoints (const Eigen::Matrix3d &R, std::vector< Eigen::Vector3d > &points, const Eigen::Vector3d &center)
 Rotate all points with the rotation matrix R. More...
 
static void RotateNormals (const Eigen::Matrix3d &R, std::vector< Eigen::Vector3d > &normals)
 Rotate all normals with the rotation matrix R. More...
 
static void RotateCovariances (const Eigen::Matrix3d &R, std::vector< Eigen::Matrix3d > &covariances)
 Rotate all covariance matrices with the rotation matrix R. More...
 
static Eigen::Matrix3d GetRotationMatrixFromXYZ (const Eigen::Vector3d &rotation)
 Get Rotation Matrix from XYZ RotationType. More...
 
static Eigen::Matrix3d GetRotationMatrixFromYZX (const Eigen::Vector3d &rotation)
 Get Rotation Matrix from YZX RotationType. More...
 
static Eigen::Matrix3d GetRotationMatrixFromZXY (const Eigen::Vector3d &rotation)
 Get Rotation Matrix from ZXY RotationType. More...
 
static Eigen::Matrix3d GetRotationMatrixFromXZY (const Eigen::Vector3d &rotation)
 Get Rotation Matrix from XZY RotationType. More...
 
static Eigen::Matrix3d GetRotationMatrixFromZYX (const Eigen::Vector3d &rotation)
 Get Rotation Matrix from ZYX RotationType. More...
 
static Eigen::Matrix3d GetRotationMatrixFromYXZ (const Eigen::Vector3d &rotation)
 Get Rotation Matrix from YXZ RotationType. More...
 
static Eigen::Matrix3d GetRotationMatrixFromAxisAngle (const Eigen::Vector3d &rotation)
 Get Rotation Matrix from AxisAngle RotationType. More...
 
static Eigen::Matrix3d GetRotationMatrixFromQuaternion (const Eigen::Vector4d &rotation)
 Get Rotation Matrix from Quaternion. More...
 
static Eigen::Matrix3d GetRotationMatrixFromEulerAngle (const Eigen::Vector3d &rotation)
 Get Rotation Matrix from Euler angle. More...
 
- Static Public Member Functions inherited from ccObject
static unsigned GetCurrentDBVersion ()
 Returns current database version. More...
 
static void SetUniqueIDGenerator (ccUniqueIDGenerator::Shared generator)
 Sets the unique ID generator. More...
 
static ccUniqueIDGenerator::Shared GetUniqueIDGenerator ()
 Returns the unique ID generator. More...
 
static unsigned GetNextUniqueID ()
 Returns a new unassigned unique ID. More...
 
static unsigned GetLastUniqueID ()
 Returns last assigned unique ID. More...
 
static CV_CLASS_ENUM ReadClassIDFromFile (QFile &in, short dataVersion)
 Helper: reads out class ID from a binary stream. More...
 
- Static Public Member Functions inherited from ccSerializableObject
static bool WriteError ()
 Sends a custom error message (write error) and returns 'false'. More...
 
static bool ReadError ()
 Sends a custom error message (read error) and returns 'false'. More...
 
static bool MemoryError ()
 Sends a custom error message (not enough memory) and returns 'false'. More...
 
static bool CorruptError ()
 Sends a custom error message (corrupted file) and returns 'false'. More...
 

Protected Member Functions

CCVector3 computeUpperLeftPoint () const
 Used internally for display. More...
 
void computeProjectionMatrix ()
 Compute the projection matrix (from intrinsic parameters) More...
 
bool computeFrustumCorners ()
 Computes the eight corners of the frustum. More...
 
bool toFile_MeOnly (QFile &out, short dataVersion) const override
 Save own object data. More...
 
short minimumFileVersion_MeOnly () const override
 
bool fromFile_MeOnly (QFile &in, short dataVersion, int flags, LoadedIDMap &oldToNewIDMap) override
 Loads own object data. More...
 
virtual void drawMeOnly (CC_DRAW_CONTEXT &context) override
 Draws the entity only (not its children) More...
 
- Protected Member Functions inherited from ccSensor
bool toFile_MeOnly (QFile &out, short dataVersion) const override
 Save own object data. More...
 
short minimumFileVersion_MeOnly () const override
 
bool fromFile_MeOnly (QFile &in, short dataVersion, int flags, LoadedIDMap &oldToNewIDMap) override
 Loads own object data. More...
 
- Protected Member Functions inherited from ccHObject
virtual void setParent (ccHObject *anObject)
 Sets parent object. More...
 
virtual void drawNameIn3D ()
 Draws the entity name in 3D. More...
 
virtual void onDeletionOf (const ccHObject *obj)
 This method is called when another object is deleted. More...
 
virtual void onUpdateOf (ccHObject *obj)
 This method is called when another object (geometry) is updated. More...
 
- Protected Member Functions inherited from ccObject
virtual bool getFlagState (CV_OBJECT_FLAG flag) const
 Returns flag state. More...
 
virtual void setFlagState (CV_OBJECT_FLAG flag, bool state)
 Sets flag state. More...
 
bool toFile (QFile &out, short dataVersion) const override
 Saves data to binary stream. More...
 
short minimumFileVersion () const override
 Returns the minimum file version required to save this instance. More...
 
bool fromFile (QFile &in, short dataVersion, int flags, LoadedIDMap &oldToNewIDMap) override
 Reimplemented from ccSerializableObject::fromFile. More...
 

Protected Attributes

ecvColor::Rgb m_plane_color
 
IntrinsicParameters m_intrinsicParams
 Camera intrinsic parameters. More...
 
LensDistortionParameters::Shared m_distortionParams
 Lens distortion parameters. More...
 
FrustumInformation m_frustumInfos
 Frustum information structure. More...
 
ccGLMatrix m_projectionMatrix
 Intrinsic parameters matrix. More...
 
bool m_projectionMatrixIsValid
 Whether the intrinsic matrix is valid or not. More...
 
cloudViewer::geometry::LineSet m_nearPlane
 
cloudViewer::geometry::LineSet m_sideLines
 
cloudViewer::geometry::LineSet m_arrow
 
cloudViewer::geometry::LineSet m_axis
 
double m_focalLength
 
- Protected Attributes inherited from ccSensor
ccIndexedTransformationBufferm_posBuffer
 Positions buffer (optional) More...
 
ccGLMatrix m_rigidTransformation
 Rigid transformation between this sensor and its associated positions. More...
 
double m_activeIndex
 Active index (for displayed position, etc.) More...
 
ecvColor::Rgb m_color
 Color of the sensor. More...
 
PointCoordinateType m_scale
 Sensor graphic representation scale. More...
 
- Protected Attributes inherited from ccHObject
ccHObjectm_parent
 Parent. More...
 
Container m_children
 Children. More...
 
SelectionBehavior m_selectionBehavior
 Selection behavior. More...
 
std::map< ccHObject *, int > m_dependencies
 Dependencies map. More...
 
ccGLMatrix m_glTransHistory
 Cumulative GL transformation. More...
 
bool m_isDeleting
 Flag to safely handle dependencies when the object is being deleted. More...
 
- Protected Attributes inherited from ccObject
QString m_name
 Object name. More...
 
QString m_baseName
 
QString m_filePath
 
bool m_removeFlag
 
unsigned m_flags
 Object flags. More...
 
QVariantMap m_metaData
 Associated meta-data. More...
 
- Protected Attributes inherited from ccDrawableObject
bool m_fixedId
 
bool m_modelRedraw
 
bool m_forceRedraw
 
float m_opacity
 
bool m_visible
 Specifies whether the object is visible or not. More...
 
bool m_selected
 Specifies whether the object is selected or not. More...
 
bool m_lockedVisibility
 Specifies whether the visibility can be changed by user or not. More...
 
bool m_colorsDisplayed
 Specifies whether colors should be displayed. More...
 
bool m_normalsDisplayed
 Specifies whether normals should be displayed. More...
 
bool m_sfDisplayed
 Specifies whether scalar field should be displayed. More...
 
ecvColor::Rgb m_tempColor
 Temporary (unique) color. More...
 
bool m_colorIsOverridden
 Temporary (unique) color activation state. More...
 
ccGLMatrix m_glTrans
 Current GL transformation. More...
 
bool m_glTransEnabled
 Current GL transformation activation state. More...
 
bool m_showNameIn3D
 Whether name is displayed in 3D or not. More...
 
CCVector3d m_nameIn3DPos
 Last 2D position of the '3D' name. More...
 
ccClipPlaneSet m_clipPlanes
 Active clipping planes (used for display only) More...
 
std::vector< DisplayState::Sharedm_displayStateStack
 The stack of pushed display states. More...
 

Detailed Description

Camera (projective) sensor.

Definition at line 24 of file ecvCameraSensor.h.

Member Enumeration Documentation

◆ DistortionModel

Supported distortion models.

Enumerator
NO_DISTORTION_MODEL 

no distortion model

SIMPLE_RADIAL_DISTORTION 

simple radial distortion model (k1, k2)

BROWN_DISTORTION 

Brown's distortion model (k1, k2, k3, etc.)

EXTENDED_RADIAL_DISTORTION 

extended radial distortion model (k1, k2, k3)

Definition at line 57 of file ecvCameraSensor.h.

Constructor & Destructor Documentation

◆ ccCameraSensor() [1/3]

ccCameraSensor::ccCameraSensor ( )

Default constructor.

◆ ccCameraSensor() [2/3]

ccCameraSensor::ccCameraSensor ( const ccCameraSensor sensor)

Copy constructor.

◆ ccCameraSensor() [3/3]

ccCameraSensor::ccCameraSensor ( const IntrinsicParameters iParams)

Constructor with given intrinsic parameters (and optional uncertainty parameters)

◆ ~ccCameraSensor()

virtual ccCameraSensor::~ccCameraSensor ( )
overridevirtual

Destructor.

Member Function Documentation

◆ applyViewport()

virtual bool ccCameraSensor::applyViewport ( )
overridevirtual

Apply sensor 'viewport' to a 3D view.

Parameters
win3D view to which to apply the sensor viewport (or the associated 'display' if 0)
Returns
success

Reimplemented from ccSensor.

◆ clearDrawings()

virtual void ccCameraSensor::clearDrawings ( )
overridevirtual

Reimplemented from ccSensor.

◆ ComputeFovRadFromFocalMm()

static float ccCameraSensor::ComputeFovRadFromFocalMm ( float  focal_mm,
float  ccdSize_mm 
)
static

Helper: deduces camera f.o.v. (in radians) from focal (in mm)

Referenced by LoadImage().

◆ ComputeFovRadFromFocalPix()

static float ccCameraSensor::ComputeFovRadFromFocalPix ( float  focal_pix,
int  imageSize_pix 
)
static

Helper: deduces camera f.o.v. (in radians) from focal (in pixels)

Referenced by DecodeSensor().

◆ computeFrustumCorners()

bool ccCameraSensor::computeFrustumCorners ( )
protected

Computes the eight corners of the frustum.

Returns
success

◆ computeGlobalPlaneCoefficients()

bool ccCameraSensor::computeGlobalPlaneCoefficients ( float  planeCoefficients[6][4],
CCVector3  ptsFrustum[8],
CCVector3  edges[6],
CCVector3 center 
)

Compute the coefficients of the 6 planes frustum in the global coordinates system (normal vector are headed the frustum inside), the edges direction vectors and the frustum center

Parameters
planeCoefficientscoefficients of the six planes
edgesdirection vectors of the frustum edges (there are 12 edges but some of them are colinear)
ptsFrustumthe 8 frustum corners in the global coordinates system
centercenter of the the frustum circumscribed sphere
Returns
success

◆ computeOrthoRectificationParams()

bool ccCameraSensor::computeOrthoRectificationParams ( const ccImage image,
cloudViewer::GenericIndexedCloud keypoints3D,
std::vector< KeyPoint > &  keypointsImage,
double  a[3],
double  b[3],
double  c[3] 
) const

Computes ortho-rectification parameters for a given image.

Requires at least 4 key points! Collinearity equation: x'i = (a0+a1.xi+a2.yi)/(1+c1.xi+c2.yi) y'i = (b0+b1.xi+b2.yi)/(1+c1.xi+c2.yi)

Parameters
imageinput image
keypoints3Dkeypoints in 3D
keypointsImagecorresponding keypoints in image
aa0, a1 & a2 parameters
bb0, b1 & b2 parameters
cc0(=1), c1 & c2 parameters
Returns
success

◆ computeProjectionMatrix()

void ccCameraSensor::computeProjectionMatrix ( )
protected

Compute the projection matrix (from intrinsic parameters)

◆ computeUncertainty() [1/2]

bool ccCameraSensor::computeUncertainty ( cloudViewer::ReferenceCloud points,
std::vector< Vector3Tpl< ScalarType >> &  accuracy 
)

Computes the coordinates of a 3D point in the sensor coordinate system knowing its coordinates in the global coordinate system.

Warning
Only works with Brown's distortion model for now (see BrownDistortionParameters).
Parameters
pointsthe points we want to compute the uncertainty
accuracyto get back the uncertainty TODO lensDistortion if we want to take the lens distortion into consideration
Returns
success

◆ computeUncertainty() [2/2]

bool ccCameraSensor::computeUncertainty ( const CCVector2 pixel,
const float  depth,
Vector3Tpl< ScalarType > &  sigma 
) const

Computes the uncertainty of a point knowing its depth (from the sensor view point) and pixel projection coordinates

Warning
Only works with Brown's distortion model for now (see BrownDistortionParameters).
Parameters
pixelcoordinates of the pixel where the 3D points is projected --> !! Note that the first index is (0,0) and the last (width-1,height-1) !!
depthdepth from sensor center to 3D point (must be positive)
sigmauncertainty vector (along X, Y and Z)
Returns
operation has succeeded (typically, errors occur when the initial pixel coordinates are not into the image boundaries, or when the depth of the 3D point is negative)

◆ computeUpperLeftPoint()

CCVector3 ccCameraSensor::computeUpperLeftPoint ( ) const
protected

Used internally for display.

◆ ConvertFocalMMToPix()

static float ccCameraSensor::ConvertFocalMMToPix ( float  focal_mm,
float  ccdPixelSize_mm 
)
static

Helper: converts camera focal from mm to pixels.

Referenced by LoadImage().

◆ ConvertFocalPixToMM()

static float ccCameraSensor::ConvertFocalPixToMM ( float  focal_pix,
float  ccdPixelSize_mm 
)
static

Helper: converts camera focal from pixels to mm.

◆ drawFrustum()

void ccCameraSensor::drawFrustum ( bool  state)
inline

Sets whether the frustum should be displayed or not.

Definition at line 249 of file ecvCameraSensor.h.

◆ drawFrustumPlanes()

void ccCameraSensor::drawFrustumPlanes ( bool  state)
inline

Sets whether the frustum planes should be displayed or not.

Definition at line 257 of file ecvCameraSensor.h.

◆ drawMeOnly()

virtual void ccCameraSensor::drawMeOnly ( CC_DRAW_CONTEXT context)
overrideprotectedvirtual

Draws the entity only (not its children)

Reimplemented from ccHObject.

◆ fromFile_MeOnly()

bool ccCameraSensor::fromFile_MeOnly ( QFile &  in,
short  dataVersion,
int  flags,
LoadedIDMap oldToNewIDMap 
)
overrideprotectedvirtual

Loads own object data.

Called by 'fromFile' (recursive scheme) To be overloaded (but still called ;) by subclass.

Parameters
ininput file
dataVersionfile version
flagsdeserialization flags (see ccSerializableObject::DeserializationFlags)
oldToNewIDMapmap to link old IDs with new IDs

Reimplemented from ccHObject.

◆ fromGlobalCoordToImageCoord()

bool ccCameraSensor::fromGlobalCoordToImageCoord ( const CCVector3 globalCoord,
CCVector2 imageCoord,
bool  withLensError = true 
) const

Computes the coordinates of a 3D point in the image knowing its coordinates in the global coordinate system.

Parameters
globalCoordglobal coordinates of the 3D point
imageCoordto get back the image coordinates of the projected 3D point --> !! Note that the first index is (0,0) and the last (width-1,height-1) !!
withLensErrorto take lens distortion into account
Returns
if operation has succeeded (typically, errors occur when the projection of the initial 3D points is not into the image boundaries, or when the 3D point is behind the camera)

◆ fromGlobalCoordToLocalCoord()

bool ccCameraSensor::fromGlobalCoordToLocalCoord ( const CCVector3 globalCoord,
CCVector3 localCoord 
) const

Computes the coordinates of a 3D point in the sensor coordinate system knowing its coordinates in the global coordinate system.

Parameters
globalCoordglobal coordinates of the 3D point (input)
localCoordcorresponding local coordinates of the 3D point (output)

◆ fromImageCoordToGlobalCoord()

bool ccCameraSensor::fromImageCoordToGlobalCoord ( const CCVector2 imageCoord,
CCVector3 globalCoord,
PointCoordinateType  z0,
bool  withLensCorrection = true 
) const

Computes the global coordinates of a 3D points from its 3D coordinates (pixel position in the image)

Parameters
imageCoordimage coordinates of the pixel (input) --> !! Note that the first index is (0,0) and the last (width-1,height-1) !!
globalCoordglobal coordinates of the corresponding 3D point (output)
z0altitude of the output pixel
withLensCorrectionif we want to correct the initial pixel coordinates with the lens correction formula
Returns
if operation has succeeded (typically, errors occur when the initial pixel coordinates are not into the image boundaries)

◆ fromImageCoordToLocalCoord()

bool ccCameraSensor::fromImageCoordToLocalCoord ( const CCVector2 imageCoord,
CCVector3 localCoord,
PointCoordinateType  depth,
bool  withLensCorrection = true 
) const

Computes the coordinates of a 3D point in the sensor coordinate system knowing its coordinates in the global coordinate system.

Parameters
imageCoordimage coordinates of the pixel (input) --> !! Note that the first index is (0,0) and the last (width-1,height-1) !!
localCoordlocal coordinates of the corresponding 3D point (output)
depthdepth of the output pixel relatively to the camera center
withLensCorrectionif we want to correct the initial pixel coordinates with the lens correction formula
Returns
if operation has succeeded (typically, errors occur when the initial pixel coordinates are not into the image boundaries)

◆ fromLocalCoordToGlobalCoord()

bool ccCameraSensor::fromLocalCoordToGlobalCoord ( const CCVector3 localCoord,
CCVector3 globalCoord 
) const

Computes the coordinates of a 3D point in the global coordinate system knowing its coordinates in the sensor coordinate system.

Parameters
localCoordlocal coordinates of the 3D point (input)
globalCoordcorresponding global coordinates of the 3D point (output)

◆ fromLocalCoordToImageCoord()

bool ccCameraSensor::fromLocalCoordToImageCoord ( const CCVector3 localCoord,
CCVector2 imageCoord,
bool  withLensError = true 
) const

Computes the coordinates of a 3D point in the global coordinate system knowing its coordinates in the sensor coordinate system.

Parameters
localCoordlocal coordinates of the 3D point (input)
imageCoordimage coordinates of the projected point on the image (output) --> !! Note that the first index is (0,0) and the last (width-1,height-1) !!
withLensErrorto take lens distortion into account
Returns
if operation has succeeded (typically, errors occur when the projection of the initial 3D points is not into the image boundaries, or when the 3D point is behind the camera)

◆ fromRealImCoordToIdealImCoord()

bool ccCameraSensor::fromRealImCoordToIdealImCoord ( const CCVector2 real,
CCVector2 ideal 
) const

Apply the Brown's lens correction to the real projection (through a lens) of a 3D point in the image

Warning
Only works with Brown's distortion model for now (see BrownDistortionParameters).
Parameters
realreal 2D coordinates of a pixel (asumming that this pixel coordinate is obtained after projection through a lens) (input) !! Note that the first index is (0,0) and the last (width-1,height-1) !!
idealafter applying lens correction (output) --> !! Note that the first index is (0,0) and the last (width-1,height-1) !!

◆ frustumIsDrawn()

bool ccCameraSensor::frustumIsDrawn ( ) const
inline

Returns whether the frustum should be displayed or not.

Definition at line 246 of file ecvCameraSensor.h.

Referenced by ccPropertiesTreeDelegate::fillWithCameraSensor().

◆ frustumPlanesAreDrawn()

bool ccCameraSensor::frustumPlanesAreDrawn ( ) const
inline

Returns whether the frustum planes should be displayed or not.

Definition at line 252 of file ecvCameraSensor.h.

Referenced by ccPropertiesTreeDelegate::fillWithCameraSensor().

◆ getArrow()

const cloudViewer::geometry::LineSet& ccCameraSensor::getArrow ( ) const
inline

Definition at line 546 of file ecvCameraSensor.h.

◆ getAxis()

const cloudViewer::geometry::LineSet& ccCameraSensor::getAxis ( ) const
inline

Definition at line 547 of file ecvCameraSensor.h.

◆ getClassID()

virtual CV_CLASS_ENUM ccCameraSensor::getClassID ( ) const
inlineoverridevirtual

Returns class ID.

Returns
class unique ID

Reimplemented from ccSensor.

Definition at line 190 of file ecvCameraSensor.h.

References CV_TYPES::CAMERA_SENSOR.

◆ getDistortionParameters()

const LensDistortionParameters::Shared& ccCameraSensor::getDistortionParameters ( ) const
inline

Returns uncertainty parameters.

Definition at line 229 of file ecvCameraSensor.h.

Referenced by ccCamSensorProjectionDlg::initWithCamSensor().

◆ getFocalLength()

double ccCameraSensor::getFocalLength ( ) const
inline

Definition at line 552 of file ecvCameraSensor.h.

◆ getHorizFocal_pix()

float ccCameraSensor::getHorizFocal_pix ( ) const
inline

Returns horizontal focal (in pixels)

Definition at line 210 of file ecvCameraSensor.h.

Referenced by define_ccCameraSensor().

◆ getIntrinsicParameters()

const IntrinsicParameters& ccCameraSensor::getIntrinsicParameters ( ) const
inline

◆ getNearPlane()

const cloudViewer::geometry::LineSet& ccCameraSensor::getNearPlane ( ) const
inline

Definition at line 540 of file ecvCameraSensor.h.

◆ getOwnBB()

virtual ccBBox ccCameraSensor::getOwnBB ( bool  withGLFeatures = false)
overridevirtual

Returns the entity's own bounding-box.

Children bboxes are ignored.

Parameters
withGLFeatureswhether to take into account display-only elements (if any)
Returns
bounding-box

Reimplemented from ccHObject.

◆ getOwnFitBB()

virtual ccBBox ccCameraSensor::getOwnFitBB ( ccGLMatrix trans)
overridevirtual

Returns best-fit bounding-box (if available)

Warning
Only suitable for leaf objects (i.e. without children) Therefore children bboxes are always ignored.
This method is not supported by all entities! (returns the axis-aligned bounding-box by default).
Parameters
[out]transassociated transformation (so that the bounding-box can be displayed in the right position!)
Returns
fit bounding-box

Reimplemented from ccHObject.

◆ getPlaneColor()

const ecvColor::Rgb& ccCameraSensor::getPlaneColor ( ) const
inline

Definition at line 550 of file ecvCameraSensor.h.

Referenced by cloudViewer::ModelViewerWidget::SelectObject().

◆ getProjectionMatrix()

bool ccCameraSensor::getProjectionMatrix ( ccGLMatrix matrix)

Returns the camera projection matrix.

Parameters
[out]matrixprojection matrix (if the method returns true)
Returns
whether the matrix could be computed or not (probably due to wrong parameters)

◆ getSideLines()

const cloudViewer::geometry::LineSet& ccCameraSensor::getSideLines ( ) const
inline

Definition at line 543 of file ecvCameraSensor.h.

◆ getVertFocal_pix()

float ccCameraSensor::getVertFocal_pix ( ) const
inline

Returns vertical focal (in pixels)

Definition at line 206 of file ecvCameraSensor.h.

◆ getVerticalFov_rad()

float ccCameraSensor::getVerticalFov_rad ( ) const
inline

Returns the (vertical) field of view in radians.

Definition at line 217 of file ecvCameraSensor.h.

Referenced by define_ccCameraSensor().

◆ hideShowDrawings()

virtual void ccCameraSensor::hideShowDrawings ( CC_DRAW_CONTEXT context)
overridevirtual

Reimplemented from ccSensor.

◆ isGlobalCoordInFrustum()

bool ccCameraSensor::isGlobalCoordInFrustum ( const CCVector3 globalCoord) const

Tests if a 3D point is in the field of view of the camera.

Parameters
globalCoordglobal coordinates of the 3D point TODO withLensCorrection if we want to take the lens distortion into consideration
Returns
if operation has succeeded

◆ isSerializable()

virtual bool ccCameraSensor::isSerializable ( ) const
inlineoverridevirtual

Returns whether object is serializable of not.

Reimplemented from ccSensor.

Definition at line 193 of file ecvCameraSensor.h.

◆ minimumFileVersion_MeOnly()

short ccCameraSensor::minimumFileVersion_MeOnly ( ) const
overrideprotectedvirtual

Returns the minimum file version required to save this instance's own data To be overloaded (but still called ;) by subclass. Used internally by minimumFileVersion() to compute the overall minimum.

Reimplemented from ccHObject.

◆ orthoRectifyAsCloud()

ccPointCloud* ccCameraSensor::orthoRectifyAsCloud ( const ccImage image,
cloudViewer::GenericIndexedCloud keypoints3D,
std::vector< KeyPoint > &  keypointsImage 
) const

Projective ortho-rectification of an image (as cloud)

Requires at least 4 key points!

Parameters
imageinput image
keypoints3Dkeypoints in 3D
keypointsImagecorresponding keypoints in image
Returns
ortho-rectified image as a point cloud

◆ orthoRectifyAsImage()

ccImage* ccCameraSensor::orthoRectifyAsImage ( const ccImage image,
cloudViewer::GenericIndexedCloud keypoints3D,
std::vector< KeyPoint > &  keypointsImage,
double &  pixelSize,
double *  minCorner = nullptr,
double *  maxCorner = nullptr,
double *  realCorners = nullptr 
) const

Projective ortho-rectification of an image (as image)

Requires at least 4 key points!

Parameters
imageinput image
keypoints3Dkeypoints in 3D
keypointsImagecorresponding keypoints in image
pixelSizepixel size (auto if -1)
minCorner(optional) outputs 3D min corner (2 values)
maxCorner(optional) outputs 3D max corner (2 values)
realCorners(optional) image real 3D corners (4*2 values)
Returns
ortho-rectified image

◆ orthoRectifyAsImageDirect()

ccImage* ccCameraSensor::orthoRectifyAsImageDirect ( const ccImage image,
PointCoordinateType  altitude,
double &  pixelSize,
bool  undistortImages = true,
double *  minCorner = nullptr,
double *  maxCorner = nullptr,
double *  realCorners = nullptr 
) const

Direct ortho-rectification of an image (as image)

No keypoint is required. The user must specify however the orthorectification 'altitude'.

Parameters
imageinput image
altitudeorthorectification altitude
pixelSizepixel size (auto if -1)
undistortImageswhether images should be undistorted or not
minCorner(optional) outputs 3D min corner (2 values)
maxCorner(optional) outputs 3D max corner (2 values)
realCorners(optional) image real 3D corners (4*2 values)
Returns
ortho-rectified image

◆ OrthoRectifyAsImages()

static bool ccCameraSensor::OrthoRectifyAsImages ( std::vector< ccImage * >  images,
double  a[],
double  b[],
double  c[],
unsigned  maxSize,
QDir *  outputDir = nullptr,
std::vector< ccImage * > *  orthoRectifiedImages = nullptr,
std::vector< std::pair< double, double >> *  relativePos = nullptr 
)
static

Projective ortho-rectification of multiple images (as image files)

Parameters
imagesset of N calibrated images (i.e. images with their associated sensor)
a{a0, a1, a2} triplets for all images (size: 3*N)
b{b0, b1, b2} triplets for all images (size: 3*N)
c{c0(=1), c1, c2} triplets for all images (size: 3*N)
maxSizeoutput image(s) max dimension
outputDiroutput directory for resulting images (is successful)
[out]orthoRectifiedImagesresulting images (is successful)
[out]relativePosrelative positions (relatively to first image)
Returns
true if successful

◆ setDistortionParameters()

void ccCameraSensor::setDistortionParameters ( LensDistortionParameters::Shared  params)
inline

Sets uncertainty parameters.

Definition at line 233 of file ecvCameraSensor.h.

References params.

Referenced by DecodeSensor().

◆ setIntrinsicParameters()

void ccCameraSensor::setIntrinsicParameters ( const IntrinsicParameters params)

Sets intrinsic parameters.

Referenced by define_ccCameraSensor(), and ccCamSensorProjectionDlg::updateCamSensor().

◆ setPlaneColor()

void ccCameraSensor::setPlaneColor ( ecvColor::Rgb  color)
inline

Definition at line 549 of file ecvCameraSensor.h.

References color.

◆ setVertFocal_pix()

void ccCameraSensor::setVertFocal_pix ( float  vertFocal_pix)

Sets focal (in pixels)

Warning
Vertical dimension by default

Referenced by define_ccCameraSensor().

◆ setVerticalFov_rad()

void ccCameraSensor::setVerticalFov_rad ( float  fov_rad)

Sets the (vertical) field of view in radians.

Referenced by define_ccCameraSensor().

◆ toFile_MeOnly()

bool ccCameraSensor::toFile_MeOnly ( QFile &  out,
short  dataVersion 
) const
overrideprotectedvirtual

Save own object data.

Called by 'toFile' (recursive scheme) To be overloaded (but still called ;) by subclass.

Parameters
outoutput file
dataVersiontarget file version for compatibility control

Reimplemented from ccHObject.

◆ undistort() [1/2]

ccImage* ccCameraSensor::undistort ( ccImage image,
bool  inplace = true 
) const

Undistorts an image based on the sensor distortion parameters.

Warning
Only works with the simple radial distortion model for now (see RadialDistortionParameters).
Parameters
imageinput image
inplacewhether the undistortion should be applied in place or not
Returns
undistorted image (maybe the same as the input image if inplace is true, or even a null pointer if an error occurred)

◆ undistort() [2/2]

QImage ccCameraSensor::undistort ( const QImage &  image) const

Undistorts an image based on the sensor distortion parameters.

Warning
Only works with the simple radial distortion model for now (see RadialDistortionParameters).
Parameters
imageinput image
Returns
undistorted image (or a null one if an error occurred)

Referenced by PhotoScanFilter::loadFile().

◆ updateData()

void ccCameraSensor::updateData ( )

Member Data Documentation

◆ m_arrow

cloudViewer::geometry::LineSet ccCameraSensor::m_arrow
protected

Definition at line 613 of file ecvCameraSensor.h.

◆ m_axis

cloudViewer::geometry::LineSet ccCameraSensor::m_axis
protected

Definition at line 614 of file ecvCameraSensor.h.

◆ m_distortionParams

LensDistortionParameters::Shared ccCameraSensor::m_distortionParams
protected

Lens distortion parameters.

Definition at line 599 of file ecvCameraSensor.h.

◆ m_focalLength

double ccCameraSensor::m_focalLength
protected

Definition at line 615 of file ecvCameraSensor.h.

◆ m_frustumInfos

FrustumInformation ccCameraSensor::m_frustumInfos
protected

Frustum information structure.

Used to draw it properly.

Definition at line 604 of file ecvCameraSensor.h.

◆ m_intrinsicParams

IntrinsicParameters ccCameraSensor::m_intrinsicParams
protected

Camera intrinsic parameters.

Definition at line 596 of file ecvCameraSensor.h.

◆ m_nearPlane

cloudViewer::geometry::LineSet ccCameraSensor::m_nearPlane
protected

Definition at line 611 of file ecvCameraSensor.h.

◆ m_plane_color

ecvColor::Rgb ccCameraSensor::m_plane_color
protected

Definition at line 593 of file ecvCameraSensor.h.

◆ m_projectionMatrix

ccGLMatrix ccCameraSensor::m_projectionMatrix
protected

Intrinsic parameters matrix.

Definition at line 607 of file ecvCameraSensor.h.

◆ m_projectionMatrixIsValid

bool ccCameraSensor::m_projectionMatrixIsValid
protected

Whether the intrinsic matrix is valid or not.

Definition at line 609 of file ecvCameraSensor.h.

◆ m_sideLines

cloudViewer::geometry::LineSet ccCameraSensor::m_sideLines
protected

Definition at line 612 of file ecvCameraSensor.h.


The documentation for this class was generated from the following file: