![]() |
ACloudViewer
3.9.4
A Modern Library for 3D Data Processing
|
Generic "CLOUDVIEWER Object" template. More...
#include <ecvObject.h>


Public Member Functions | |
| ccObject (QString name=QString()) | |
| Default constructor. More... | |
| ccObject (const ccObject &object) | |
| Copy constructor. More... | |
| virtual CV_CLASS_ENUM | getClassID () const =0 |
| Returns class ID. More... | |
| virtual QString | getName () const |
| Returns object name. More... | |
| virtual void | setName (const QString &name) |
| Sets object name. More... | |
| virtual void | setRemoveFlag (bool removeFlag) |
| Sets removeFlag. More... | |
| virtual bool | getRemoveFlag () |
| Returns removeFlag. More... | |
| virtual unsigned | getUniqueID () const |
| Returns object unique ID. More... | |
| virtual void | setUniqueID (unsigned ID) |
| Changes unique ID. More... | |
| virtual bool | isEnabled () const |
| Returns whether the object is enabled or not. More... | |
| virtual void | setEnabled (bool state) |
| Sets the "enabled" property. More... | |
| virtual void | toggleActivation () |
| Toggles the "enabled" property. More... | |
| virtual bool | isLocked () const |
| Returns whether the object is locked or not. More... | |
| virtual void | setLocked (bool state) |
| Sets the "enabled" property. More... | |
| bool | isLeaf () const |
| bool | isCustom () const |
| bool | isHierarchy () const |
| bool | isKindOf (CV_CLASS_ENUM type) const |
| bool | isA (CV_CLASS_ENUM type) const |
| QVariant | getMetaData (const QString &key) const |
| Returns a given associated meta data. More... | |
| bool | removeMetaData (const QString &key) |
| Removes a given associated meta-data. More... | |
| void | setMetaData (const QString &key, const QVariant &data) |
| Sets a meta-data element. More... | |
| void | setMetaData (const QVariantMap &dataset, bool overwrite=false) |
| Sets several meta-data elements at a time. More... | |
| bool | hasMetaData (const QString &key) const |
| Returns whether a meta-data element with the given key exists or not. More... | |
| const QVariantMap & | metaData () const |
| Returns meta-data map (const only) More... | |
| void | setBaseName (const QString &baseName) |
| QString | getBaseName () const |
| void | setFullPath (const QString &fullPaht) |
| QString | getFullPath () const |
Public Member Functions inherited from ccSerializableObject | |
| virtual | ~ccSerializableObject ()=default |
| Destructor. More... | |
| virtual bool | isSerializable () const |
| Returns whether object is serializable of not. More... | |
Static Public Member Functions | |
| static unsigned | GetCurrentDBVersion () |
| Returns current database version. More... | |
| static void | SetUniqueIDGenerator (ccUniqueIDGenerator::Shared generator) |
| Sets the unique ID generator. More... | |
| static ccUniqueIDGenerator::Shared | GetUniqueIDGenerator () |
| Returns the unique ID generator. More... | |
| static unsigned | GetNextUniqueID () |
| Returns a new unassigned unique ID. More... | |
| static unsigned | GetLastUniqueID () |
| Returns last assigned unique ID. More... | |
| static CV_CLASS_ENUM | ReadClassIDFromFile (QFile &in, short dataVersion) |
| Helper: reads out class ID from a binary stream. More... | |
Static Public Member Functions inherited from ccSerializableObject | |
| static bool | WriteError () |
| Sends a custom error message (write error) and returns 'false'. More... | |
| static bool | ReadError () |
| Sends a custom error message (read error) and returns 'false'. More... | |
| static bool | MemoryError () |
| Sends a custom error message (not enough memory) and returns 'false'. More... | |
| static bool | CorruptError () |
| Sends a custom error message (corrupted file) and returns 'false'. More... | |
Protected Member Functions | |
| virtual bool | getFlagState (CV_OBJECT_FLAG flag) const |
| Returns flag state. More... | |
| virtual void | setFlagState (CV_OBJECT_FLAG flag, bool state) |
| Sets flag state. More... | |
| bool | toFile (QFile &out, short dataVersion) const override |
| Saves data to binary stream. More... | |
| short | minimumFileVersion () const override |
| Returns the minimum file version required to save this instance. More... | |
| bool | fromFile (QFile &in, short dataVersion, int flags, LoadedIDMap &oldToNewIDMap) override |
| Reimplemented from ccSerializableObject::fromFile. More... | |
Protected Attributes | |
| QString | m_name |
| Object name. More... | |
| QString | m_baseName |
| QString | m_filePath |
| bool | m_removeFlag |
| unsigned | m_flags |
| Object flags. More... | |
| QVariantMap | m_metaData |
| Associated meta-data. More... | |
Additional Inherited Members | |
Public Types inherited from ccSerializableObject | |
| enum | DeserializationFlags { DF_POINT_COORDS_64_BITS , DF_SCALAR_VAL_32_BITS = 2 } |
| Deserialization flags (bit-field) More... | |
| typedef QMultiMap< unsigned, unsigned > | LoadedIDMap |
| Map of loaded unique IDs (old ID --> new ID) More... | |
Generic "CLOUDVIEWER Object" template.
Definition at line 49 of file ecvObject.h.
| ccObject::ccObject | ( | QString | name = QString() | ) |
Default constructor.
| name | object name (optional) |
| uniqueID | unique ID (handle with care! Will be auto generated if equal to ccUniqueIDGenerator::InvalidUniqueID) |
| ccObject::ccObject | ( | const ccObject & | object | ) |
Copy constructor.
|
overrideprotectedvirtual |
Reimplemented from ccSerializableObject::fromFile.
Be sure to call ccObject::ReadClassIDFromFile (once) before calling this method, as the classID is voluntarily skipped (in order to let the user instantiate the object first)
Reimplemented from ccSerializableObject.
|
inline |
Definition at line 187 of file ecvObject.h.
|
pure virtual |
Returns class ID.
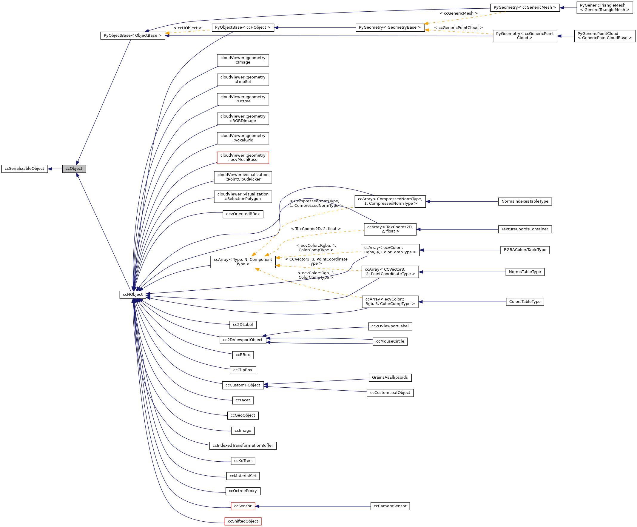
Implemented in ccTrace, PyObjectBase< ObjectBase >, PyObjectBase< ccHObject >, cloudViewer::geometry::VoxelGrid, cloudViewer::geometry::RGBDImage, cloudViewer::geometry::Octree, cloudViewer::geometry::LineSet, cloudViewer::geometry::Image, cloudViewer::geometry::HalfEdgeTriangleMesh, ccTorus, cloudViewer::geometry::TetraMesh, ccSubMesh, ccSphere, ccSensor, ccQuadric, ccPolyline, ccPointCloud, ccPlane, ecvOrientedBBox, ccOctreeProxy, ccMeshGroup, cloudViewer::geometry::ecvMeshBase, ccMesh, ccMaterialSet, ccKdTree, ccIndexedTransformationBuffer, ccImage, ccHObject, ccGenericPrimitive, ccGBLSensor, ccFacet, ccExtru, ccDish, ccDisc, ccCylinder, ccCustomLeafObject, ccCustomHObject, ccCoordinateSystem, ccCone, ccClipBox, ccCircle, ccCameraSensor, ccBox, ccBBox, ccArray< Type, N, ComponentType >, ccArray< CompressedNormType, 1, CompressedNormType >, ccArray< TexCoords2D, 2, float >, ccArray< ecvColor::Rgba, 4, ColorCompType >, ccArray< CCVector3, 3, PointCoordinateType >, ccArray< ecvColor::Rgb, 3, ColorCompType >, TextureCoordsContainer, RGBAColorsTableType, ColorsTableType, NormsTableType, NormsIndexesTableType, cc2DViewportObject, cc2DViewportLabel, cc2DLabel, cloudViewer::visualization::SelectionPolygon, and cloudViewer::visualization::PointCloudPicker.
Referenced by ccHObject::isGroup().
|
static |
Returns current database version.
|
inlineprotectedvirtual |
Returns flag state.
Definition at line 194 of file ecvObject.h.
|
inline |
Definition at line 190 of file ecvObject.h.
|
static |
Returns last assigned unique ID.
Unique IDs are handled with persistent settings in order to assure consistency between main app and plugins!
| QVariant ccObject::getMetaData | ( | const QString & | key | ) | const |
Returns a given associated meta data.
| key | meta data unique identifier (case sensitive) |
Referenced by ccFitPlane::ccFitPlane(), ccGeoObject::ccGeoObject(), ccTopologyRelation::ccTopologyRelation(), ccTrace::ccTrace(), qCanupoProcess::Classify(), define_ccObject(), ccRasterizeTool::generateContours(), GetFacetMetaData(), DistanceMapGenerationTool::GetPolylineHeightShift(), GetPolylineMetaVector(), DistanceMapGenerationTool::GetPoylineRevolDim(), qAnimationDlg::init(), LasMetadata::LoadGlobalEncoding(), LasMetadata::LoadLasVersionFrom(), LasMetadata::LoadOffsetFrom(), LasMetadata::LoadProjectUUID(), LasMetadata::LoadScaleFrom(), LasMetadata::LoadVlrs(), FacetsClassifier::ProcessFamiliy(), SaveScan(), SinusxFilter::saveToFile(), MascaretFilter::saveToFile(), SimpleBinFilter::saveToFile(), FBXFilter::saveToFile(), LASFWFFilter::saveToFile(), and LASFilter::saveToFile().
|
inlinevirtual |
Returns object name.
Reimplemented in cc2DLabel.
Definition at line 72 of file ecvObject.h.
Referenced by ccGraphicalTransformationTool::addEntity(), ccGraphicalSegmentationTool::addEntity(), ccCompass::addGeoObject(), MainWindow::addToDB(), G3Point::G3PointAction::angles(), ecvFilterByLabelDlg::apply(), ccPointPairRegistrationDlg::apply(), ccLibAlgorithms::ApplyCCLibAlgorithm(), ccLibAlgorithms::ApplyScaleMatchingAlgorithm(), ccGraphicalSegmentationTool::applySegmentation(), ccNormalComputationDlg::autoEstimateRadius(), ccComparisonDlg::ccComparisonDlg(), ccPointPair::ccPointPair(), ccRasterizeTool::ccRasterizeTool(), ccSNECloud::ccSNECloud(), ccTrace::ccTrace(), ccVolumeCalcTool::ccVolumeCalcTool(), ccWaveDialog::ccWaveDialog(), ccEntityAction::changeColorLevels(), masc::PointFeature::checkValidity(), ccArray< Type, N, ComponentType >::clone(), NormsIndexesTableType::clone(), NormsTableType::clone(), ColorsTableType::clone(), RGBAColorsTableType::clone(), TextureCoordsContainer::clone(), compareObjects(), GeneralFilters::compute(), MLSSmoothingUpsampling::compute(), ProjectionFilter::compute(), StatisticalOutliersRemover::compute(), CorrespondenceMatching::compute(), TemplateAlignment::compute(), DONSegmentation::compute(), EuclideanClusterSegmentation::compute(), MinimumCutSegmentation::compute(), SACSegmentation::compute(), NurbsCurveFitting::compute(), qM3C2Process::Compute(), qVoxFallProcess::Compute(), ccLibAlgorithms::ComputeGeomCharacteristic(), ComputeMathOpWithNearestNeighbor(), ccEntityAction::computeStatParams(), ccTopologyRelation::constructGraphic(), contourPoly(), ccEntityAction::convertNormalsTo(), ccEntityAction::convertTextureToColor(), ccEntityAction::ConvexHull(), qFacets::createFacets(), ccCropTool::Crop(), ccDBRoot::data(), ccEntityAction::DBScanCluster(), define_ccObject(), ccDBRoot::deleteSelectedEntities(), ccCompass::distributeSelection(), qCork::doAction(), qCSF::doAction(), qPCV::doAction(), qPoissonRecon::doAction(), qCanupoPlugin::doClassifyAction(), ecvPoissonReconDlg::doComputation(), qCanupoPlugin::doTrainAction(), ccRasterizeTool::exportContourLines(), StereogramDialog::exportCurrentSelection(), ccCommandLineParser::exportEntity(), qFacets::exportFacets(), ccVolumeCalcTool::exportGridAsCloud(), DistanceMapGenerationDlg::exportMapAsCloud(), DistanceMapGenerationDlg::exportMapAsMesh(), ecvMeasurementTool::exportMeasurement(), ccGraphicalTransformationTool::exportNewEntities(), ccEntityAction::exportNormalToSF(), ecvFilterTool::exportSlice(), qFacets::extractFacets(), ccPropertiesTreeDelegate::fillWithCCArray(), ccPropertiesTreeDelegate::fillWithHObject(), ccPropertiesTreeDelegate::fillWithViewportObject(), ccTraceTool::finishCurrentTrace(), ccRasterizeTool::generateCloud(), ccRasterizeTool::generateMesh(), G3Point::G3PointAction::getBorders(), qCanupoTools::GetEntityName(), GetEntityName(), CorrespondenceMatchingDialog::getEntityName(), TemplateAlignmentDialog::getEntityName(), MinimumCutSegmentationDlg::getEntityName(), GetFacetMetaData(), G3Point::G3PointAction::GetG3PointAction(), ccCompass::getInsertPoint(), ccSubsamplingDlg::getSampledCloud(), GetScalarFieldIndex(), ccCommandLineParser::importFile(), ccEntityAction::importToSF(), qAnimationDlg::init(), PovFilter::loadFile(), E57Filter::loadFile(), FBXFilter::loadFile(), ccCompass::mergeGeoObjects(), ccPointPairRegistrationDlg::onItemPicked(), ccEntityAction::orientNormalsFM(), ccEntityAction::orientNormalsMST(), ccFitPlaneTool::pointPicked(), ccLineationTool::pointPicked(), ccNoteTool::pointPicked(), ccTracePolylineTool::polylineOverSampling(), masc::Tools::PrepareFeatures(), CommandCrossSection::process(), CommandOctreeNormal::process(), CommandInvertNormal::process(), CommandConvertNormalsToDipAndDipDir::process(), CommandConvertNormalsToSFs::process(), CommandSubsample::process(), CommandExtractCCs::process(), CommandSFConvertToRGB::process(), CommandMatchBBCenters::process(), CommandMatchBestFitPlane::process(), CommandOrientNormalsMST::process(), CommandSORFilter::process(), CommandStatTest::process(), CommandDelaunayTri::process(), CommandSFArithmetic::process(), CommandSFOperation::process(), CommandSFRename::process(), CommandICP::process(), CommandRasterize::process(), CommandVolume25D::process(), CommandRANSAC::process(), PCVCommand::Process(), ccEntityAction::processMeshSF(), cloudViewer::geometry::pybind_geometry_classes(), ccEntityAction::RansacSegmentation(), ccEntityAction::rgbGaussianFilter(), SaveScan(), SalomeHydroFilter::saveToFile(), SinusxFilter::saveToFile(), HeightProfileFilter::saveToFile(), MascaretFilter::saveToFile(), ccDBRoot::selectChildrenByTypeAndName(), ccEntityAction::setColor(), ccAlignDlg::setColorsAndLabels(), ccOrderChoiceDlg::setColorsAndLabels(), ccDBRoot::setData(), ccPropertiesTreeDelegate::setEditorData(), ecvFilterByLabelDlg::setInputEntity(), ccEntityAction::sfArithmetic(), ccEntityAction::sfGaussianFilter(), ccEntityAction::sfRename(), ccComparisonDlg::showHisto(), G3Point::G3PointAction::showWolman(), ccDBRoot::sortSelectedEntitiesChildren(), ecvPoissonReconDlg::start(), ccEntityAction::statisticalTest(), ToFbxMesh(), ccRegistrationDlg::updateGUI(), FastGlobalRegistrationDialog::updateGUI(), and MainWindow::zoomOnEntities().
|
static |
Returns a new unassigned unique ID.
Unique IDs are handled with persistent settings in order to assure consistency between main app and plugins!
|
inlinevirtual |
Returns removeFlag.
Definition at line 83 of file ecvObject.h.
|
inlinevirtual |
Returns object unique ID.
Definition at line 86 of file ecvObject.h.
Referenced by ccTrace::bakePathToScalarField(), define_ccObject(), qPoissonRecon::doAction(), ccGraphicalTransformationTool::exportNewEntities(), ccPropertiesTreeDelegate::fillWithHObject(), ccGeoObject::generateInterior(), ccGeoObject::generateLower(), ccGeoObject::generateUpper(), qCanupoTools::GetEntityName(), GetEntityName(), CorrespondenceMatchingDialog::getEntityName(), TemplateAlignmentDialog::getEntityName(), MinimumCutSegmentationDlg::getEntityName(), ccHObject::getUniqueIDForDisplay(), ccHObject::getViewId(), ccCompass::hideAllPointClouds(), ccCommandLineParser::importFile(), StereogramDialog::init(), ccDBRoot::itemData(), ccTopologyTool::onNewSelection(), ccTraceTool::pickupTrace(), ccLineationTool::pointPicked(), ccThicknessTool::pointPicked(), ccTraceTool::pointPicked(), cloudViewer::geometry::pybind_geometry_classes(), ccPointListPickingDlg::removeLastEntry(), cloudViewer::ModelViewerWidget::SelectObject(), ecvFilterTool::stop(), ccCompass::tryLoading(), and FastGlobalRegistrationDialog::updateGUI().
|
static |
Returns the unique ID generator.
Referenced by MainWindow::getUniqueIDGenerator().
| bool ccObject::hasMetaData | ( | const QString & | key | ) | const |
Returns whether a meta-data element with the given key exists or not.
| key | meta-data unique identifier (case sensitive) |
Referenced by ccFitPlane::ccFitPlane(), ccTopologyRelation::ccTopologyRelation(), ccTrace::ccTrace(), define_ccObject(), BasePclModule::getSelectedThatHaveMetaData(), qAnimationDlg::init(), ccFitPlane::isFitPlane(), ccGeoObject::isGeoObject(), ccGeoObject::isGeoObjectInterior(), ccGeoObject::isGeoObjectLower(), ccGeoObject::isGeoObjectUpper(), ccLineation::isLineation(), ccNote::isNote(), ccPinchNode::isPinchNode(), ccPointPair::isPointPair(), ccGeoObject::isSingleSurfaceGeoObject(), ccSNECloud::isSNECloud(), ccThickness::isThickness(), ccTopologyRelation::isTopologyRelation(), ccTrace::isTrace(), LasMetadata::LoadProjectUUID(), LasMetadata::LoadVlrs(), SinusxFilter::saveToFile(), MascaretFilter::saveToFile(), SimpleBinFilter::saveToFile(), FBXFilter::saveToFile(), LASFWFFilter::saveToFile(), and LASFilter::saveToFile().
|
inline |
Definition at line 131 of file ecvObject.h.
References type.
Referenced by ccGraphicalTransformationTool::addEntity(), ccGraphicalSegmentationTool::addEntity(), ecvPoissonReconDlg::addEntity(), ccDBRoot::alignCameraWithEntity(), ecvFilterByLabelDlg::apply(), ccGraphicalTransformationTool::apply(), ccLibAlgorithms::ApplyCCLibAlgorithm(), ccGraphicalSegmentationTool::applySegmentation(), CCCloudToDraco(), ccComparisonDlg::ccComparisonDlg(), ccRasterizeTool::ccRasterizeTool(), qFacets::classifyFacetsByAngle(), ccEntityAction::clearProperty(), ccComparisonDlg::computeDistances(), ccLibAlgorithms::ComputeGeomCharacteristic(), ccEntityAction::convertNormalsTo(), ccCompass::convertToPointCloud(), G3Point::G3PointAction::createAction(), ccCropTool::Crop(), ccDBRoot::data(), qCSF::doAction(), qPCV::doAction(), qPoissonRecon::doAction(), qRansacSD::doAction(), ccDBRoot::dropMimeData(), ccDBRoot::editLabelScalarValue(), ccDBRoot::enableBubbleViewMode(), StereogramDialog::exportCurrentSelection(), ccCommandLineParser::exportEntity(), ccCompass::exportToSVG(), ccPropertiesTreeDelegate::fillModel(), ccPropertiesTreeDelegate::fillWithMesh(), ccPropertiesTreeDelegate::fillWithPointCloud(), ccPropertiesTreeDelegate::fillWithPolyline(), ccPropertiesTreeDelegate::fillWithPrimitive(), ccPropertiesTreeDelegate::fillWithViewProperties(), TreeIso::Final_seg(), ccDBRoot::flags(), ccKdTreeForFacetExtraction::FuseCells(), ccDBRoot::gatherRecursiveInformation(), ccRasterizeTool::generateRaster(), MinimumCutSegmentationDlg::get2DLabelFromCombo(), GetCloudFromCombo(), qCanupoTools::GetCloudFromCombo(), CorrespondenceMatchingDialog::getCloudFromCombo(), TemplateAlignmentDialog::getCloudFromCombo(), GetMeshFromCombo(), ccDBRoot::getSelectedEntities(), BasePclModule::getSelectedEntitiesThatAre(), BasePclModule::getSelectedEntitiesThatAreCCPointCloud(), BasePclModule::getSelectedEntityAsCCPointCloud(), ccRegistrationTools::ICP(), StereogramWidget::init(), TreeIso::Init_seg(), TreeIso::Intermediate_seg(), ccEntityAction::interpolateColors(), DistanceMapGenerationDlg::labelFontSizeChanged(), E57Filter::loadFile(), DistanceMapGenerationDlg::overlayGridColorChanged(), DistanceMapGenerationDlg::overlaySymbolsColorChanged(), DistanceMapGenerationDlg::overlaySymbolsSizeChanged(), ccThicknessTool::pointPicked(), ccComparisonDlg::prepareEntitiesForComparison(), CommandClearNormals::process(), CommandRemoveAllSFs::process(), CommandRemoveSF::process(), CommandRemoveRGB::process(), CommandRemoveNormals::process(), CommandRemoveScanGrids::process(), CommandCrop::process(), ccEntityAction::processMeshSF(), cloudViewer::geometry::pybind_geometry_classes(), ccEntityAction::rgbToGreyScale(), SalomeHydroFilter::saveToFile(), SinusxFilter::saveToFile(), HeightProfileFilter::saveToFile(), MAFilter::saveToFile(), MascaretFilter::saveToFile(), SimpleBinFilter::saveToFile(), E57Filter::saveToFile(), FBXFilter::saveToFile(), LasIOFilter::saveToFile(), LASFilter::saveToFile(), ccDBRoot::selectEntities(), ccDBRoot::selectEntity(), ccCustomQTreeView::selectionCommand(), ccEntityAction::setColor(), ccEntityAction::setColorGradient(), ccDBRoot::setData(), ccEntityAction::sfSetAsCoord(), ccDBRoot::showContextMenu(), ToFbxMesh(), ccPointPairRegistrationDlg::updateAllMarkers(), StereogramDialog::updateFacetsFilter(), and ccPointPairRegistrationDlg::updateSphereMarks().
|
inline |
Definition at line 123 of file ecvObject.h.
References CC_CUSTOM_BIT.
Referenced by define_ccObject(), and cloudViewer::geometry::pybind_geometry_classes().
|
inlinevirtual |
Returns whether the object is enabled or not.
Shortcut to access flag CC_ENABLED
Definition at line 97 of file ecvObject.h.
References CC_ENABLED.
Referenced by ccComparisonDlg::computeDistances(), ccDBRoot::data(), define_ccObject(), ccCompass::estimateStrain(), ccRasterizeTool::generateCloud(), ccTracePolylineTool::polylineOverSampling(), ccDBRoot::setData(), ccDBRoot::toggleSelectedEntitiesProperty(), ccCompass::tryLoading(), and ccTracePolylineTool::updatePolyLineTip().
|
inline |
Definition at line 124 of file ecvObject.h.
References CC_HIERARCH_BIT.
Referenced by define_ccObject(), ccPropertiesTreeDelegate::fillModel(), and cloudViewer::geometry::pybind_geometry_classes().
|
inline |
Definition at line 128 of file ecvObject.h.
References type.
Referenced by ecvAnnotationsTool::addAssociatedEntity(), ccGraphicalTransformationTool::addEntity(), ccGraphicalSegmentationTool::addEntity(), ecvPoissonReconDlg::addEntity(), MainWindow::addToDB(), ccPointPairRegistrationDlg::align(), ecvFilterByLabelDlg::apply(), ccGraphicalTransformationTool::apply(), ccLibAlgorithms::ApplyScaleMatchingAlgorithm(), ccGraphicalSegmentationTool::applySegmentation(), CanDetachCloud(), ccPointPairRegistrationDlg::clear(), compareObjects(), ccEntityAction::computeNormals(), ccPointPairRegistrationDlg::convertToSphereCenter(), ccDBRoot::countSelectedEntities(), ccCropTool::Crop(), ccDBRoot::deleteSelectedEntities(), qPCV::doAction(), ccDBRoot::dropMimeData(), ccCommandLineParser::exportEntity(), ccDBRoot::exportImages(), ccPropertiesTreeDelegate::fillModel(), ccPropertiesTreeDelegate::fillWithPrimitive(), ccPropertiesTreeDelegate::fillWithViewProperties(), cloudViewer::visualization::ViewControl::FitInGeometry(), ccDBRoot::flags(), ccDBRoot::gatherRecursiveInformation(), ccDBRoot::getSelectedEntities(), ccCompass::hideAllPointClouds(), ccRegistrationTools::ICP(), ccPointPairRegistrationDlg::label2DMove(), PovFilter::loadFile(), ccMPlaneDlgController::onItemPicked(), HSVDialog::onItemPicked(), RgbDialog::onItemPicked(), ScalarDialog::onItemPicked(), ccPointPickingGenericInterface::onItemPicked(), qMPlane::onNewSelection(), ccCompass::pointPicked(), ccComparisonDlg::prepareEntitiesForComparison(), ccGraphicalSegmentationTool::prepareEntityForRemoval(), cloudViewer::geometry::pybind_geometry_classes(), ccPointPairRegistrationDlg::removeAlignedPoint(), ccPointPairRegistrationDlg::removeRefPoint(), ccPointPairRegistrationDlg::reset(), ccColorScaleEditorDialog::saveCurrentScale(), DRCFilter::saveToFile(), FBXFilter::saveToFile(), cloudViewer::ModelViewerWidget::SelectObject(), ccEntityAction::setColor(), ccDBRoot::setData(), ecvFilterByLabelDlg::setInputEntity(), ccPointPairRegistrationDlg::showAlignedEntities(), ccDBRoot::showContextMenu(), ccPointPairRegistrationDlg::showReferenceEntities(), ecvPoissonReconDlg::start(), ccPointPairRegistrationDlg::updateAlignedMarkers(), ccRegistrationDlg::updateGUI(), and ccPointPairRegistrationDlg::updateRefMarkers().
|
inline |
Definition at line 122 of file ecvObject.h.
References CC_LEAF_BIT.
Referenced by define_ccObject(), ccDBRoot::dropMimeData(), cloudViewer::geometry::pybind_geometry_classes(), and ccDBRoot::showContextMenu().
|
inlinevirtual |
Returns whether the object is locked or not.
Shortcut to access flag CC_LOCKED
Definition at line 112 of file ecvObject.h.
References CC_LOCKED.
Referenced by ccGraphicalTransformationTool::addEntity(), ccGraphicalSegmentationTool::applySegmentation(), ccDBRoot::data(), define_ccObject(), ccDBRoot::deleteSelectedEntities(), ccPropertiesTreeDelegate::fillWithHObject(), ccPropertiesTreeDelegate::fillWithMesh(), ccDBRoot::flags(), and ccEntityAction::setColor().
|
inline |
Returns meta-data map (const only)
Definition at line 184 of file ecvObject.h.
Referenced by ccPropertiesTreeDelegate::fillWithMetaData().
|
overrideprotectedvirtual |
Returns the minimum file version required to save this instance.
To be overridden by subclasses to indicate their minimum required version. This enables the system to determine:
Implements ccSerializableObject.
|
static |
Helper: reads out class ID from a binary stream.
Must be called before 'fromFile'!
| bool ccObject::removeMetaData | ( | const QString & | key | ) |
Removes a given associated meta-data.
| key | meta-data unique identifier (case sensitive) |
Referenced by define_ccObject().
|
inline |
Definition at line 186 of file ecvObject.h.
|
inlinevirtual |
Sets the "enabled" property.
Shortcut to modify flag CC_ENABLED
Definition at line 102 of file ecvObject.h.
References CC_ENABLED.
Referenced by ecvAnnotationsTool::addAssociatedEntity(), ecvFilterTool::addAssociatedEntity(), ecvMeasurementTool::addAssociatedEntity(), ccGraphicalSegmentationTool::addEntity(), ecvFilterByLabelDlg::apply(), ccPointListPickingDlg::cancelAndExit(), ccComparisonDlg::ccComparisonDlg(), ccMouseCircle::ccMouseCircle(), ccPointPairRegistrationDlg::ccPointPairRegistrationDlg(), ccRasterizeTool::ccRasterizeTool(), ccTracePolylineTool::ccTracePolylineTool(), ccTracePolylineTool::closePolyLine(), GeneralFilters::compute(), MLSSmoothingUpsampling::compute(), StatisticalOutliersRemover::compute(), DONSegmentation::compute(), EuclideanClusterSegmentation::compute(), MinimumCutSegmentation::compute(), RegionGrowingSegmentation::compute(), SACSegmentation::compute(), qM3C2Process::Compute(), qVoxFallProcess::Compute(), ccTopologyRelation::constructGraphic(), CreateLabel(), ccCropTool::Crop(), define_ccObject(), qCork::doAction(), qCSF::doAction(), qPoissonRecon::doAction(), ccGraphicalSegmentationTool::doExportSegmentationPolyline(), q3DMASCPlugin::doTrainAction(), ecvMeasurementTool::exportMeasurement(), ccGraphicalTransformationTool::exportNewEntities(), ccPointListPickingDlg::exportToNewPolyline(), ccContourExtractor::ExtractConcaveHull2D(), ccContourExtractor::ExtractFlatContour(), cloudViewer::pipelines::integration::ScalableTSDFVolume::ExtractTriangleMesh(), cloudViewer::pipelines::integration::UniformTSDFVolume::ExtractTriangleMesh(), FromFbxMesh(), ccRasterizeTool::generateCloud(), ccRasterizeTool::generateContours(), ccRasterizeTool::generateMesh(), STEPFilter::importStepFile(), ProfileLoader::Load(), IcmFilter::LoadCalibratedImages(), CSVMatrixFilter::loadFile(), PhotoScanFilter::loadFile(), PcdFilter::loadFile(), PovFilter::loadFile(), SalomeHydroFilter::loadFile(), SinusxFilter::loadFile(), LoadImage(), LoadScan(), main(), ccTracePolylineTool::onItemPicked(), ccCompass::pointPicked(), CommandMergeMeshes::process(), CommandDelaunayTri::process(), CommandRasterize::process(), CommandVolume25D::process(), cloudViewer::visualization::MessageProcessor::ProcessMessage(), ccPointPropertiesDlg::processPickedPoint(), ccEntityAction::RansacSegmentation(), cloudViewer::io::ReadModelUsingAssimp(), cloudViewer::io::ReadTriangleMeshFromGLTF(), ccPointListPickingDlg::removeEntity(), ccTracePolylineTool::restart(), ccOrderChoiceDlg::setColorsAndLabels(), ccDBRoot::setData(), SetEnabled_recursive(), ccPointPairRegistrationDlg::showAlignedEntities(), ccPointPairRegistrationDlg::showReferenceEntities(), ecvPoissonReconDlg::start(), DistanceMapGenerationDlg::toggleOverlayGrid(), ccDBRoot::toggleSelectedEntitiesProperty(), Cloth::toMesh(), ccCompass::tryLoading(), ccPointPairRegistrationDlg::updateAllMarkers(), ccComparisonDlg::updateDisplay(), GrainsAsEllipsoids::updateMeshAndLineSet(), and ccTracePolylineTool::updatePolyLineTip().
|
protectedvirtual |
Sets flag state.
| flag | object flag to set |
| state | flag state |
Referenced by ccArray< Type, N, ComponentType >::ccArray().
|
inline |
Definition at line 189 of file ecvObject.h.
|
inlinevirtual |
Sets the "enabled" property.
Shortcut to modify flag CC_LOCKED
Definition at line 117 of file ecvObject.h.
References CC_LOCKED.
Referenced by define_ccObject(), cloudViewer::pipelines::integration::ScalableTSDFVolume::ExtractTriangleMesh(), cloudViewer::pipelines::integration::UniformTSDFVolume::ExtractTriangleMesh(), ProfileLoader::Load(), main(), cloudViewer::visualization::MessageProcessor::ProcessMessage(), cloudViewer::io::ReadModelUsingAssimp(), and GrainsAsEllipsoids::updateMeshAndLineSet().
| void ccObject::setMetaData | ( | const QString & | key, |
| const QVariant & | data | ||
| ) |
Sets a meta-data element.
| key | meta-data unique identifier (case sensitive) |
| data | data |
Referenced by ccFitPlane::ccFitPlane(), ccTrace::ccTrace(), qCanupoProcess::Classify(), define_ccObject(), ccCompass::estimateStrain(), ccCompass::fitPlaneToGeoObject(), ccRasterizeTool::generateContours(), ccGeoObject::generateInterior(), ccGeoObject::generateLower(), ccGeoObject::generateUpper(), GrainsAsEllipsoids::GrainsAsEllipsoids(), SinusxFilter::loadFile(), FBXFilter::loadFile(), LASFWFFilter::loadFile(), LASFilter::loadFile(), LoadScan(), qAnimationDlg::onAccept(), ccTrace::optimizePath(), FacetsClassifier::ProcessFamiliy(), LasMetadata::SaveMetadataInto(), DistanceMapGenerationTool::SetPolylineHeightShift(), SetPoylineMetaVector(), DistanceMapGenerationTool::SetPoylineRevolDim(), ccFitPlane::updateAttributes(), ccSNECloud::updateMetadata(), ccLineation::updateMetadata(), ccNote::updateMetadata(), ccPinchNode::updateMetadata(), ccThickness::updateMetadata(), and ccTopologyRelation::updateMetadata().
| void ccObject::setMetaData | ( | const QVariantMap & | dataset, |
| bool | overwrite = false |
||
| ) |
Sets several meta-data elements at a time.
| dataset | meta-data set |
| overwrite | whether existing meta-data elements should be replaced by the input ones (with the same key) or not |
|
inlinevirtual |
Sets object name.
Definition at line 75 of file ecvObject.h.
References name.
Referenced by ccRasterizeTool::addNewContour(), ecvFilterByLabelDlg::apply(), ccGraphicalSegmentationTool::applySegmentation(), ccFitPlane::ccFitPlane(), ccPointPair::ccPointPair(), ccSNECloud::ccSNECloud(), ccTrace::ccTrace(), NormsIndexesTableType::clone(), NormsTableType::clone(), ColorsTableType::clone(), RGBAColorsTableType::clone(), TextureCoordsContainer::clone(), ccPointPropertiesDlg::close2DZone(), ExtractSIFT::compute(), GeneralFilters::compute(), MLSSmoothingUpsampling::compute(), ProjectionFilter::compute(), StatisticalOutliersRemover::compute(), CorrespondenceMatching::compute(), TemplateAlignment::compute(), DONSegmentation::compute(), EuclideanClusterSegmentation::compute(), MinimumCutSegmentation::compute(), RegionGrowingSegmentation::compute(), SACSegmentation::compute(), ConvexConcaveHullReconstruction::compute(), GreedyTriangulation::compute(), MarchingCubeReconstruction::compute(), NurbsCurveFitting::compute(), NurbsSurfaceReconstruction::compute(), PoissonReconstruction::compute(), qM3C2Process::Compute(), ComputeKmeansClustering(), ccTopologyRelation::constructGraphic(), contourPoly(), contourPoly2(), ccEntityAction::ConvexHull(), qFacets::createFacets(), CreateLabel(), CC_ITEM_TREE::createPointLabel2D(), DecodeSensor(), define_ccObject(), qCSF::doAction(), qPoissonRecon::doAction(), qCanupoPlugin::doClassifyAction(), ccGraphicalSegmentationTool::doExportSegmentationPolyline(), ccCompass::estimateStructureNormals(), StereogramDialog::exportCurrentSelection(), ccCommandLineParser::exportEntity(), ccVolumeCalcTool::exportGridAsCloud(), DistanceMapGenerationDlg::exportMapAsCloud(), DistanceMapGenerationDlg::exportMapAsMesh(), ecvMeasurementTool::exportMeasurement(), ccPointListPickingDlg::exportToNewCloud(), qFacets::extractFacets(), ccContourExtractor::ExtractFlatContour(), G3Point::G3PointAction::fit(), FromFbxMesh(), ccRasterizeTool::generateMesh(), G3Point::G3PointAction::getBorders(), getMortarMaps(), ccCompass::importLineations(), ccCompassImport::importLineations(), STEPFilter::importStepFile(), ProfileLoader::Load(), IcmFilter::LoadCalibratedImages(), CSVMatrixFilter::loadFile(), PhotoScanFilter::loadFile(), PcdFilter::loadFile(), SalomeHydroFilter::loadFile(), SinusxFilter::loadFile(), E57Filter::loadFile(), FBXFilter::loadFile(), LASFilter::loadFile(), RDBFilter::loadFile(), LoadImage(), LoadScan(), NodeStructureToTree(), MainWindow::onItemPicked(), ccLineationTool::pointPicked(), ccNoteTool::pointPicked(), ccPinchNodeTool::pointPicked(), ccThicknessTool::pointPicked(), ccTraceTool::pointPicked(), CommandOctreeNormal::process(), CommandExtractCCs::process(), CommandSORFilter::process(), CommandCrop2D::process(), CommandRasterize::process(), CommandVolume25D::process(), ccPointPropertiesDlg::processClickedPoint(), cloudViewer::geometry::pybind_geometry_classes(), ccEntityAction::RansacSegmentation(), ReadCloud(), ccPointPairRegistrationDlg::removeAlignedPoint(), ccPointPairRegistrationDlg::removeRefPoint(), ccDBRoot::setData(), ccMPlanePoint::setName(), ecvPoissonReconDlg::start(), GrainsAsEllipsoids::updateMeshAndLineSet(), ccLineation::updateMetadata(), and ccThickness::updateMetadata().
|
inlinevirtual |
Sets removeFlag.
Definition at line 78 of file ecvObject.h.
|
virtual |
Changes unique ID.
WARNING: HANDLE WITH CARE! Updates persistent settings (last unique ID) if necessary.
Referenced by cloudViewer::geometry::pybind_geometry_classes().
|
static |
Sets the unique ID generator.
Referenced by ccPclPluginInterface::setMainAppInterface(), and ccStdPluginInterface::setMainAppInterface().
|
overrideprotectedvirtual |
Saves data to binary stream.
| out | output file (already opened) |
| dataVersion | target file version (for forward/backward compatibility) |
Reimplemented from ccSerializableObject.
|
inlinevirtual |
Toggles the "enabled" property.
Definition at line 107 of file ecvObject.h.
Referenced by define_ccObject(), and ccEntityAction::toggleProperty().
|
protected |
Definition at line 221 of file ecvObject.h.
|
protected |
Definition at line 222 of file ecvObject.h.
|
protected |
Object flags.
Definition at line 227 of file ecvObject.h.
|
protected |
Associated meta-data.
Definition at line 230 of file ecvObject.h.
|
protected |
|
protected |
Definition at line 224 of file ecvObject.h.