![]() |
ACloudViewer
3.9.4
A Modern Library for 3D Data Processing
|
Holds multiple axes and arranges them in a rectangular shape. More...
#include <qcustomplot.h>


Public Member Functions | |
| QCPAxisRect (QCustomPlot *parentPlot, bool setupDefaultAxes=true) | |
| virtual | ~QCPAxisRect () |
| QPixmap | background () const |
| QBrush | backgroundBrush () const |
| bool | backgroundScaled () const |
| Qt::AspectRatioMode | backgroundScaledMode () const |
| Qt::Orientations | rangeDrag () const |
| Qt::Orientations | rangeZoom () const |
| QCPAxis * | rangeDragAxis (Qt::Orientation orientation) |
| QCPAxis * | rangeZoomAxis (Qt::Orientation orientation) |
| QList< QCPAxis * > | rangeDragAxes (Qt::Orientation orientation) |
| QList< QCPAxis * > | rangeZoomAxes (Qt::Orientation orientation) |
| double | rangeZoomFactor (Qt::Orientation orientation) |
| void | setBackground (const QPixmap &pm) |
| void | setBackground (const QPixmap &pm, bool scaled, Qt::AspectRatioMode mode=Qt::KeepAspectRatioByExpanding) |
| void | setBackground (const QBrush &brush) |
| void | setBackgroundScaled (bool scaled) |
| void | setBackgroundScaledMode (Qt::AspectRatioMode mode) |
| void | setRangeDrag (Qt::Orientations orientations) |
| void | setRangeZoom (Qt::Orientations orientations) |
| void | setRangeDragAxes (QCPAxis *horizontal, QCPAxis *vertical) |
| void | setRangeDragAxes (QList< QCPAxis * > axes) |
| void | setRangeDragAxes (QList< QCPAxis * > horizontal, QList< QCPAxis * > vertical) |
| void | setRangeZoomAxes (QCPAxis *horizontal, QCPAxis *vertical) |
| void | setRangeZoomAxes (QList< QCPAxis * > axes) |
| void | setRangeZoomAxes (QList< QCPAxis * > horizontal, QList< QCPAxis * > vertical) |
| void | setRangeZoomFactor (double horizontalFactor, double verticalFactor) |
| void | setRangeZoomFactor (double factor) |
| int | axisCount (QCPAxis::AxisType type) const |
| QCPAxis * | axis (QCPAxis::AxisType type, int index=0) const |
| QList< QCPAxis * > | axes (QCPAxis::AxisTypes types) const |
| QList< QCPAxis * > | axes () const |
| QCPAxis * | addAxis (QCPAxis::AxisType type, QCPAxis *axis=0) |
| QList< QCPAxis * > | addAxes (QCPAxis::AxisTypes types) |
| bool | removeAxis (QCPAxis *axis) |
| QCPLayoutInset * | insetLayout () const |
| void | zoom (const QRectF &pixelRect) |
| void | zoom (const QRectF &pixelRect, const QList< QCPAxis * > &affectedAxes) |
| void | setupFullAxesBox (bool connectRanges=false) |
| QList< QCPAbstractPlottable * > | plottables () const |
| QList< QCPGraph * > | graphs () const |
| QList< QCPAbstractItem * > | items () const |
| int | left () const |
| int | right () const |
| int | top () const |
| int | bottom () const |
| int | width () const |
| int | height () const |
| QSize | size () const |
| QPoint | topLeft () const |
| QPoint | topRight () const |
| QPoint | bottomLeft () const |
| QPoint | bottomRight () const |
| QPoint | center () const |
| virtual void | update (UpdatePhase phase) |
| virtual QList< QCPLayoutElement * > | elements (bool recursive) const |
| QCPAxisRect (QCustomPlot *parentPlot, bool setupDefaultAxes=true) | |
| virtual | ~QCPAxisRect () |
| QPixmap | background () const |
| bool | backgroundScaled () const |
| Qt::AspectRatioMode | backgroundScaledMode () const |
| Qt::Orientations | rangeDrag () const |
| Qt::Orientations | rangeZoom () const |
| QCPAxis * | rangeDragAxis (Qt::Orientation orientation) |
| QCPAxis * | rangeZoomAxis (Qt::Orientation orientation) |
| double | rangeZoomFactor (Qt::Orientation orientation) |
| void | setBackground (const QPixmap &pm) |
| void | setBackground (const QPixmap &pm, bool scaled, Qt::AspectRatioMode mode=Qt::KeepAspectRatioByExpanding) |
| void | setBackground (const QBrush &brush) |
| void | setBackgroundScaled (bool scaled) |
| void | setBackgroundScaledMode (Qt::AspectRatioMode mode) |
| void | setRangeDrag (Qt::Orientations orientations) |
| void | setRangeZoom (Qt::Orientations orientations) |
| void | setRangeDragAxes (QCPAxis *horizontal, QCPAxis *vertical) |
| void | setRangeZoomAxes (QCPAxis *horizontal, QCPAxis *vertical) |
| void | setRangeZoomFactor (double horizontalFactor, double verticalFactor) |
| void | setRangeZoomFactor (double factor) |
| int | axisCount (QCPAxis::AxisType type) const |
| QCPAxis * | axis (QCPAxis::AxisType type, int index=0) const |
| QList< QCPAxis * > | axes (QCPAxis::AxisTypes types) const |
| QList< QCPAxis * > | axes () const |
| QCPAxis * | addAxis (QCPAxis::AxisType type, QCPAxis *axis=0) |
| QList< QCPAxis * > | addAxes (QCPAxis::AxisTypes types) |
| bool | removeAxis (QCPAxis *axis) |
| QCPLayoutInset * | insetLayout () const |
| void | setupFullAxesBox (bool connectRanges=false) |
| QList< QCPAbstractPlottable * > | plottables () const |
| QList< QCPGraph * > | graphs () const |
| QList< QCPAbstractItem * > | items () const |
| int | left () const |
| int | right () const |
| int | top () const |
| int | bottom () const |
| int | width () const |
| int | height () const |
| QSize | size () const |
| QPoint | topLeft () const |
| QPoint | topRight () const |
| QPoint | bottomLeft () const |
| QPoint | bottomRight () const |
| QPoint | center () const |
| virtual void | update (UpdatePhase phase) |
| virtual QList< QCPLayoutElement * > | elements (bool recursive) const |
Public Member Functions inherited from QCPLayoutElement | |
| QCPLayoutElement (QCustomPlot *parentPlot=0) | |
| virtual | ~QCPLayoutElement () |
| QCPLayout * | layout () const |
| QRect | rect () const |
| QRect | outerRect () const |
| QMargins | margins () const |
| QMargins | minimumMargins () const |
| QCP::MarginSides | autoMargins () const |
| QSize | minimumSize () const |
| QSize | maximumSize () const |
| SizeConstraintRect | sizeConstraintRect () const |
| QCPMarginGroup * | marginGroup (QCP::MarginSide side) const |
| QHash< QCP::MarginSide, QCPMarginGroup * > | marginGroups () const |
| void | setOuterRect (const QRect &rect) |
| void | setMargins (const QMargins &margins) |
| void | setMinimumMargins (const QMargins &margins) |
| void | setAutoMargins (QCP::MarginSides sides) |
| void | setMinimumSize (const QSize &size) |
| void | setMinimumSize (int width, int height) |
| void | setMaximumSize (const QSize &size) |
| void | setMaximumSize (int width, int height) |
| void | setSizeConstraintRect (SizeConstraintRect constraintRect) |
| void | setMarginGroup (QCP::MarginSides sides, QCPMarginGroup *group) |
| virtual QSize | minimumOuterSizeHint () const |
| virtual QSize | maximumOuterSizeHint () const |
| virtual double | selectTest (const QPointF &pos, bool onlySelectable, QVariant *details=0) const |
| QCPLayoutElement (QCustomPlot *parentPlot=0) | |
| virtual | ~QCPLayoutElement () |
| QCPLayout * | layout () const |
| QRect | rect () const |
| QRect | outerRect () const |
| QMargins | margins () const |
| QMargins | minimumMargins () const |
| QCP::MarginSides | autoMargins () const |
| QSize | minimumSize () const |
| QSize | maximumSize () const |
| QCPMarginGroup * | marginGroup (QCP::MarginSide side) const |
| QHash< QCP::MarginSide, QCPMarginGroup * > | marginGroups () const |
| void | setOuterRect (const QRect &rect) |
| void | setMargins (const QMargins &margins) |
| void | setMinimumMargins (const QMargins &margins) |
| void | setAutoMargins (QCP::MarginSides sides) |
| void | setMinimumSize (const QSize &size) |
| void | setMinimumSize (int width, int height) |
| void | setMaximumSize (const QSize &size) |
| void | setMaximumSize (int width, int height) |
| void | setMarginGroup (QCP::MarginSides sides, QCPMarginGroup *group) |
| virtual QSize | minimumSizeHint () const |
| virtual QSize | maximumSizeHint () const |
| virtual double | selectTest (const QPointF &pos, bool onlySelectable, QVariant *details=0) const |
Public Member Functions inherited from QCPLayerable | |
| QCPLayerable (QCustomPlot *plot, QString targetLayer=QString(), QCPLayerable *parentLayerable=0) | |
| virtual | ~QCPLayerable () |
| bool | visible () const |
| QCustomPlot * | parentPlot () const |
| QCPLayerable * | parentLayerable () const |
| QCPLayer * | layer () const |
| bool | antialiased () const |
| void | setVisible (bool on) |
| Q_SLOT bool | setLayer (QCPLayer *layer) |
| bool | setLayer (const QString &layerName) |
| void | setAntialiased (bool enabled) |
| bool | realVisibility () const |
| QCPLayerable (QCustomPlot *plot, QString targetLayer=QString(), QCPLayerable *parentLayerable=0) | |
| ~QCPLayerable () | |
| bool | visible () const |
| QCustomPlot * | parentPlot () const |
| QCPLayerable * | parentLayerable () const |
| QCPLayer * | layer () const |
| bool | antialiased () const |
| void | setVisible (bool on) |
| Q_SLOT bool | setLayer (QCPLayer *layer) |
| bool | setLayer (const QString &layerName) |
| void | setAntialiased (bool enabled) |
| bool | realVisibility () const |
Protected Member Functions | |
| virtual void | applyDefaultAntialiasingHint (QCPPainter *painter) const |
| virtual void | draw (QCPPainter *painter) |
| virtual int | calculateAutoMargin (QCP::MarginSide side) |
| virtual void | layoutChanged () |
| virtual void | mousePressEvent (QMouseEvent *event, const QVariant &details) |
| virtual void | mouseMoveEvent (QMouseEvent *event, const QPointF &startPos) |
| virtual void | mouseReleaseEvent (QMouseEvent *event, const QPointF &startPos) |
| virtual void | wheelEvent (QWheelEvent *event) |
| void | drawBackground (QCPPainter *painter) |
| void | updateAxesOffset (QCPAxis::AxisType type) |
| virtual void | applyDefaultAntialiasingHint (QCPPainter *painter) const |
| virtual void | draw (QCPPainter *painter) |
| virtual int | calculateAutoMargin (QCP::MarginSide side) |
| virtual void | mousePressEvent (QMouseEvent *event) |
| virtual void | mouseMoveEvent (QMouseEvent *event) |
| virtual void | mouseReleaseEvent (QMouseEvent *event) |
| virtual void | wheelEvent (QWheelEvent *event) |
| void | drawBackground (QCPPainter *painter) |
| void | updateAxesOffset (QCPAxis::AxisType type) |
Protected Member Functions inherited from QCPLayoutElement | |
| virtual void | parentPlotInitialized (QCustomPlot *parentPlot) |
| virtual void | mouseDoubleClickEvent (QMouseEvent *event) |
| virtual void | parentPlotInitialized (QCustomPlot *parentPlot) |
Protected Member Functions inherited from QCPLayerable | |
| virtual QCP::Interaction | selectionCategory () const |
| virtual QRect | clipRect () const |
| virtual void | selectEvent (QMouseEvent *event, bool additive, const QVariant &details, bool *selectionStateChanged) |
| virtual void | deselectEvent (bool *selectionStateChanged) |
| virtual void | mouseDoubleClickEvent (QMouseEvent *event, const QVariant &details) |
| void | initializeParentPlot (QCustomPlot *parentPlot) |
| void | setParentLayerable (QCPLayerable *parentLayerable) |
| bool | moveToLayer (QCPLayer *layer, bool prepend) |
| void | applyAntialiasingHint (QCPPainter *painter, bool localAntialiased, QCP::AntialiasedElement overrideElement) const |
| virtual QCP::Interaction | selectionCategory () const |
| virtual QRect | clipRect () const |
| virtual void | selectEvent (QMouseEvent *event, bool additive, const QVariant &details, bool *selectionStateChanged) |
| virtual void | deselectEvent (bool *selectionStateChanged) |
| void | initializeParentPlot (QCustomPlot *parentPlot) |
| void | setParentLayerable (QCPLayerable *parentLayerable) |
| bool | moveToLayer (QCPLayer *layer, bool prepend) |
| void | applyAntialiasingHint (QCPPainter *painter, bool localAntialiased, QCP::AntialiasedElement overrideElement) const |
Additional Inherited Members | |
Public Types inherited from QCPLayoutElement | |
| enum | UpdatePhase { upPreparation , upMargins , upLayout , upPreparation , upMargins , upLayout } |
| enum | SizeConstraintRect { scrInnerRect , scrOuterRect } |
| enum | UpdatePhase { upPreparation , upMargins , upLayout , upPreparation , upMargins , upLayout } |
Signals inherited from QCPLayerable | |
| void | layerChanged (QCPLayer *newLayer) |
| void | layerChanged (QCPLayer *newLayer) |
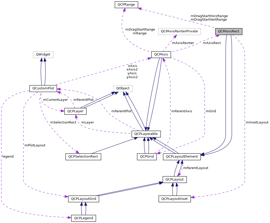
Holds multiple axes and arranges them in a rectangular shape.
This class represents an axis rect, a rectangular area that is bounded on all sides with an arbitrary number of axes.
Initially QCustomPlot has one axis rect, accessible via QCustomPlot::axisRect(). However, the layout system allows to have multiple axis rects, e.g. arranged in a grid layout (QCustomPlot::plotLayout).
By default, QCPAxisRect comes with four axes, at bottom, top, left and right. They can be accessed via axis by providing the respective axis type (QCPAxis::AxisType) and index. If you need all axes in the axis rect, use axes. The top and right axes are set to be invisible initially (QCPAxis::setVisible). To add more axes to a side, use addAxis or addAxes. To remove an axis, use removeAxis.
The axis rect layerable itself only draws a background pixmap or color, if specified (setBackground). It is placed on the "background" layer initially (see QCPLayer for an explanation of the QCustomPlot layer system). The axes that are held by the axis rect can be placed on other layers, independently of the axis rect.
Every axis rect has a child layout of type QCPLayoutInset. It is accessible via insetLayout and can be used to have other layout elements (or even other layouts with multiple elements) hovering inside the axis rect.
If an axis rect is clicked and dragged, it processes this by moving certain axis ranges. The behaviour can be controlled with setRangeDrag and setRangeDragAxes. If the mouse wheel is scrolled while the cursor is on the axis rect, certain axes are scaled. This is controllable via setRangeZoom, setRangeZoomAxes and setRangeZoomFactor. These interactions are only enabled if QCustomPlot::setInteractions contains QCP::iRangeDrag and QCP::iRangeZoom.
Definition at line 5375 of file qcustomplot.h.
|
explicit |
Creates a QCPAxisRect instance and sets default values. An axis is added for each of the four sides, the top and right axes are set invisible initially.
Definition at line 17521 of file qcustomplot.cpp.
References addAxis(), QCPAxis::atBottom, QCPAxis::atLeft, QCPAxis::atRight, QCPAxis::atTop, QCPAxis::grid(), QCPLayerable::initializeParentPlot(), mAxes, mInsetLayout, QCPLayerable::mParentPlot, QCPLayoutElement::setMinimumMargins(), QCPLayoutElement::setMinimumSize(), QCPLayerable::setParentLayerable(), setRangeDragAxes(), setRangeZoomAxes(), QCPLayerable::setVisible(), and QCPGrid::setZeroLinePen().
|
virtual |
Definition at line 17563 of file qcustomplot.cpp.
References axes(), mInsetLayout, and removeAxis().
|
explicit |
|
virtual |
| QList< QCPAxis * > QCPAxisRect::addAxes | ( | QCPAxis::AxisTypes | types | ) |
Adds a new axis with addAxis to each axis rect side specified in types. This may be an or-combination of QCPAxis::AxisType, so axes can be added to multiple sides at once.
Returns a list of the added axes.
Definition at line 17723 of file qcustomplot.cpp.
References addAxis(), QCPAxis::atBottom, QCPAxis::atLeft, QCPAxis::atRight, QCPAxis::atTop, and result.
| QList<QCPAxis *> QCPAxisRect::addAxes | ( | QCPAxis::AxisTypes | types | ) |
| QCPAxis * QCPAxisRect::addAxis | ( | QCPAxis::AxisType | type, |
| QCPAxis * | axis = 0 |
||
| ) |
Adds a new axis to the axis rect side specified with type, and returns it. If axis is 0, a new QCPAxis instance is created internally. QCustomPlot owns the returned axis, so if you want to remove an axis, use removeAxis instead of deleting it manually.
You may inject QCPAxis instances (or subclasses of QCPAxis) by setting axis to an axis that was previously created outside QCustomPlot. It is important to note that QCustomPlot takes ownership of the axis, so you may not delete it afterwards. Further, the axis must have been created with this axis rect as parent and with the same axis type as specified in type. If this is not the case, a debug output is generated, the axis is not added, and the method returns 0.
This method can not be used to move axis between axis rects. The same axis instance must not be added multiple times to the same or different axis rects.
If an axis rect side already contains one or more axes, the lower and upper endings of the new axis (QCPAxis::setLowerEnding, QCPAxis::setUpperEnding) are set to QCPLineEnding::esHalfBar.
Adds a new axis to the axis rect side specified with type, and returns it. If axis is 0, a new QCPAxis instance is created internally.
You may inject QCPAxis instances (or sublasses of QCPAxis) by setting axis to an axis that was previously created outside QCustomPlot. It is important to note that QCustomPlot takes ownership of the axis, so you may not delete it afterwards. Further, the axis must have been created with this axis rect as parent and with the same axis type as specified in type. If this is not the case, a debug output is generated, the axis is not added, and the method returns 0.
This method can not be used to move axis between axis rects. The same axis instance must not be added multiple times to the same or different axis rects.
If an axis rect side already contains one or more axes, the lower and upper endings of the new axis (QCPAxis::setLowerEnding, QCPAxis::setUpperEnding) are set to QCPLineEnding::esHalfBar.
Definition at line 17653 of file qcustomplot.cpp.
References QCPAxis::atBottom, QCPAxis::atLeft, QCPAxis::atRight, QCPAxis::atTop, axes(), axis(), QCPAxis::axisRect(), QCustomPlot::axisRect(), QCustomPlot::axisRectCount(), QCPAxis::axisType(), QCPLineEnding::esHalfBar, mAxes, QCPLayerable::mParentPlot, QCPAxis::setLowerEnding(), QCPAxis::setUpperEnding(), size(), type, QCustomPlot::xAxis, QCustomPlot::xAxis2, QCustomPlot::yAxis, and QCustomPlot::yAxis2.
Referenced by addAxes(), QCPAxisRect(), and setupFullAxesBox().
| QCPAxis* QCPAxisRect::addAxis | ( | QCPAxis::AxisType | type, |
| QCPAxis * | axis = 0 |
||
| ) |
|
protectedvirtual |
Reimplemented from QCPLayoutElement.
Definition at line 18002 of file qcustomplot.cpp.
References QCPPainter::setAntialiasing().
|
protectedvirtual |
Reimplemented from QCPLayoutElement.
| QList< QCPAxis * > QCPAxisRect::axes | ( | ) | const |
This is an overloaded member function, provided for convenience. It differs from the above function only in what argument(s) it accepts.
Returns all axes of this axis rect.
Definition at line 17619 of file qcustomplot.cpp.
Referenced by addAxis(), setRangeDragAxes(), setRangeZoomAxes(), update(), zoom(), and ~QCPAxisRect().
| QList<QCPAxis *> QCPAxisRect::axes | ( | ) | const |
| QList< QCPAxis * > QCPAxisRect::axes | ( | QCPAxis::AxisTypes | types | ) | const |
Returns all axes on the axis rect sides specified with types.
types may be a single QCPAxis::AxisType or an or-combination, to get the axes of multiple sides.
Definition at line 17604 of file qcustomplot.cpp.
References QCPAxis::atBottom, QCPAxis::atLeft, QCPAxis::atRight, QCPAxis::atTop, mAxes, and result.
Referenced by QCustomPlot::rescaleAxes(), and QCustomPlot::selectedAxes().
| QList<QCPAxis *> QCPAxisRect::axes | ( | QCPAxis::AxisTypes | types | ) | const |
| QCPAxis * QCPAxisRect::axis | ( | QCPAxis::AxisType | type, |
| int | index = 0 |
||
| ) | const |
Returns the axis with the given index on the axis rect side specified with type.
Definition at line 17586 of file qcustomplot.cpp.
Referenced by addAxis(), layoutChanged(), QCustomPlot::QCustomPlot(), removeAxis(), setupFullAxesBox(), wheelEvent(), and zoom().
| QCPAxis* QCPAxisRect::axis | ( | QCPAxis::AxisType | type, |
| int | index = 0 |
||
| ) | const |
| int QCPAxisRect::axisCount | ( | QCPAxis::AxisType | type | ) | const |
Returns the number of axes on the axis rect side specified with type.
Definition at line 17576 of file qcustomplot.cpp.
Referenced by layoutChanged(), and setupFullAxesBox().
| int QCPAxisRect::axisCount | ( | QCPAxis::AxisType | type | ) | const |
|
inline |
Definition at line 5391 of file qcustomplot.h.
|
inline |
Definition at line 2444 of file qcustomplot.h.
|
inline |
Definition at line 5392 of file qcustomplot.h.
|
inline |
Definition at line 5393 of file qcustomplot.h.
|
inline |
Definition at line 2445 of file qcustomplot.h.
|
inline |
Definition at line 5394 of file qcustomplot.h.
|
inline |
Definition at line 2446 of file qcustomplot.h.
|
inline |
Returns the pixel position of the bottom border of this axis rect. Margins are not taken into account here, so the returned value is with respect to the inner rect.
Definition at line 5448 of file qcustomplot.h.
Referenced by QCPAxis::coordToPixel(), QCPGrid::drawGridLines(), QCPGrid::drawSubGridLines(), QCPGraph::getFillBasePoint(), QCPGraph::lowerFillBasePoint(), QCPAxis::pixelToCoord(), and QCPGraph::upperFillBasePoint().
|
inline |
Definition at line 2490 of file qcustomplot.h.
|
inline |
Returns the bottom left corner of this axis rect in pixels. Margins are not taken into account here, so the returned value is with respect to the inner rect.
Definition at line 5454 of file qcustomplot.h.
|
inline |
Definition at line 2496 of file qcustomplot.h.
|
inline |
Returns the bottom right corner of this axis rect in pixels. Margins are not taken into account here, so the returned value is with respect to the inner rect.
Definition at line 5455 of file qcustomplot.h.
|
inline |
Definition at line 2497 of file qcustomplot.h.
|
protectedvirtual |
Reimplemented from QCPLayoutElement.
Definition at line 18467 of file qcustomplot.cpp.
References QCPAxis::marginSideToAxisType(), QCPLayoutElement::mAutoMargins, mAxes, and updateAxesOffset().
|
protectedvirtual |
Reimplemented from QCPLayoutElement.
|
inline |
Returns the center of this axis rect in pixels. Margins are not taken into account here, so the returned value is with respect to the inner rect.
Definition at line 5456 of file qcustomplot.h.
|
inline |
Definition at line 2498 of file qcustomplot.h.
|
protectedvirtual |
Reimplemented from QCPLayoutElement.
Definition at line 18007 of file qcustomplot.cpp.
References drawBackground().
|
protectedvirtual |
Reimplemented from QCPLayoutElement.
|
protected |
Definition at line 18403 of file qcustomplot.cpp.
References mBackgroundBrush, mBackgroundPixmap, mBackgroundScaled, mBackgroundScaledMode, QCPLayoutElement::mRect, and mScaledBackgroundPixmap.
Referenced by draw().
|
protected |
|
virtual |
Returns a list of all child elements in this layout element. If recursive is true, all sub-child elements are included in the list, too.
Reimplemented from QCPLayoutElement.
Definition at line 17992 of file qcustomplot.cpp.
References QCPLayout::elements(), mInsetLayout, and result.
|
virtual |
Returns a list of all child elements in this layout element. If recursive is true, all sub-child elements are included in the list, too.
Reimplemented from QCPLayoutElement.
| QList< QCPGraph * > QCPAxisRect::graphs | ( | ) | const |
Returns a list of all the graphs that are associated with this axis rect.
A graph is considered associated with an axis rect if its key or value axis (or both) is in this axis rect.
Definition at line 17911 of file qcustomplot.cpp.
References QCustomPlot::mGraphs, QCPLayerable::mParentPlot, and result.
| QList<QCPGraph *> QCPAxisRect::graphs | ( | ) | const |
|
inline |
Returns the pixel height of this axis rect. Margins are not taken into account here, so the returned value is with respect to the inner rect.
Definition at line 5450 of file qcustomplot.h.
Referenced by QCPAxis::coordToPixel(), QCPAxis::pixelToCoord(), and QCPAxis::setScaleRatio().
|
inline |
Definition at line 2492 of file qcustomplot.h.
|
inline |
Returns the inset layout of this axis rect. It can be used to place other layout elements (or even layouts with multiple other elements) inside/on top of an axis rect.
Definition at line 5435 of file qcustomplot.h.
Referenced by QCustomPlot::QCustomPlot().
|
inline |
Definition at line 2479 of file qcustomplot.h.
| QList< QCPAbstractItem * > QCPAxisRect::items | ( | ) | const |
Returns a list of all the items that are associated with this axis rect.
An item is considered associated with an axis rect if any of its positions has key or value axis set to an axis that is in this axis rect, or if any of its positions has QCPItemPosition::setAxisRect set to the axis rect, or if the clip axis rect (QCPAbstractItem::setClipAxisRect) is set to this axis rect.
Definition at line 17934 of file qcustomplot.cpp.
References QCustomPlot::mItems, QCPLayerable::mParentPlot, and result.
| QList<QCPAbstractItem *> QCPAxisRect::items | ( | ) | const |
|
protectedvirtual |
Reimplemented from QCPLayoutElement.
Definition at line 18495 of file qcustomplot.cpp.
References QCPAxis::atBottom, QCPAxis::atLeft, QCPAxis::atRight, QCPAxis::atTop, axis(), axisCount(), QCustomPlot::axisRect(), QCustomPlot::axisRectCount(), QCPLayerable::mParentPlot, QCustomPlot::xAxis, QCustomPlot::xAxis2, QCustomPlot::yAxis, and QCustomPlot::yAxis2.
|
inline |
Returns the pixel position of the left border of this axis rect. Margins are not taken into account here, so the returned value is with respect to the inner rect.
Definition at line 5445 of file qcustomplot.h.
Referenced by QCPAxis::coordToPixel(), QCPGrid::drawGridLines(), QCPGrid::drawSubGridLines(), QCPGraph::getFillBasePoint(), QCPGraph::lowerFillBasePoint(), QCPAxis::pixelToCoord(), and QCPGraph::upperFillBasePoint().
|
inline |
Definition at line 2487 of file qcustomplot.h.
|
protectedvirtual |
This event is called, if the mouse is moved inside the outer rect of this layout element.
Reimplemented from QCPLayoutElement.
Definition at line 12914 of file qcustomplot.cpp.
References QCP::aeAll, event, QCustomPlot::interactions(), QCP::iRangeDrag, mDragging, mDragStart, mDragStartHorzRange, mDragStartVertRange, QCPLayerable::mParentPlot, mRangeDrag, mRangeDragHorzAxis, mRangeDragVertAxis, QCustomPlot::noAntialiasingOnDrag(), QCustomPlot::replot(), QCustomPlot::setNotAntialiasedElements(), QCPAxis::stLinear, and QCPAxis::stLogarithmic.
|
protectedvirtual |
This event gets called when the user moves the mouse while holding a mouse button, after this layerable has become the mouse grabber by accepting the preceding mousePressEvent.
The current pixel position of the cursor on the QCustomPlot widget is accessible via event->pos(). The parameter startPos indicates the position where the initial mousePressEvent occured, that started the mouse interaction.
The default implementation does nothing.
Reimplemented from QCPLayerable.
Definition at line 18556 of file qcustomplot.cpp.
References QCP::aeAll, event, QCustomPlot::interactions(), QCP::iRangeDrag, mDragging, mDragStartHorzRange, mDragStartVertRange, QCPLayerable::mParentPlot, mRangeDrag, mRangeDragHorzAxis, mRangeDragVertAxis, QCPAxis::mScaleType, QCustomPlot::noAntialiasingOnDrag(), QCPAxis::pixelToCoord(), QCustomPlot::replot(), QCustomPlot::rpQueuedReplot, QCustomPlot::setNotAntialiasedElements(), QCPAxis::setRange(), QCPAxis::stLinear, and QCPAxis::stLogarithmic.
|
protectedvirtual |
This event is called, if the mouse was pressed while being inside the outer rect of this layout element.
Reimplemented from QCPLayoutElement.
Definition at line 12884 of file qcustomplot.cpp.
References QCustomPlot::antialiasedElements(), event, QCustomPlot::interactions(), QCP::iRangeDrag, mAADragBackup, mDragging, mDragStart, mDragStartHorzRange, mDragStartVertRange, mNotAADragBackup, QCPLayerable::mParentPlot, mRangeDragHorzAxis, mRangeDragVertAxis, QCustomPlot::noAntialiasingOnDrag(), and QCustomPlot::notAntialiasedElements().
|
protectedvirtual |
This event gets called when the user presses a mouse button while the cursor is over the layerable. Whether a cursor is over the layerable is decided by a preceding call to selectTest.
The current pixel position of the cursor on the QCustomPlot widget is accessible via event->pos(). The parameter details contains layerable-specific details about the hit, which were generated in the previous call to selectTest. For example, One-dimensional plottables like QCPGraph or QCPBars convey the clicked data point in the details parameter, as QCPDataSelection packed as QVariant. Multi-part objects convey the specific SelectablePart that was hit (e.g. QCPAxis::SelectablePart in the case of axes).
QCustomPlot uses an event propagation system that works the same as Qt's system. If your layerable doesn't reimplement the mousePressEvent or explicitly calls event->ignore() in its reimplementation, the event will be propagated to the next layerable in the stacking order.
Once a layerable has accepted the mousePressEvent, it is considered the mouse grabber and will receive all following calls to mouseMoveEvent or mouseReleaseEvent for this mouse interaction (a "mouse interaction" in this context ends with the release).
The default implementation does nothing except explicitly ignoring the event with event->ignore().
Reimplemented from QCPLayerable.
Definition at line 18521 of file qcustomplot.cpp.
References QCustomPlot::antialiasedElements(), event, QCustomPlot::interactions(), QCP::iRangeDrag, mAADragBackup, mDragging, mDragStartHorzRange, mDragStartVertRange, mNotAADragBackup, QCPLayerable::mParentPlot, mRangeDragHorzAxis, mRangeDragVertAxis, QCustomPlot::noAntialiasingOnDrag(), and QCustomPlot::notAntialiasedElements().
|
protectedvirtual |
This event is called, if the mouse was previously pressed inside the outer rect of this layout element and is now released.
Reimplemented from QCPLayoutElement.
Definition at line 12968 of file qcustomplot.cpp.
References event, mAADragBackup, mDragging, mNotAADragBackup, QCPLayerable::mParentPlot, QCustomPlot::noAntialiasingOnDrag(), QCustomPlot::setAntialiasedElements(), and QCustomPlot::setNotAntialiasedElements().
|
protectedvirtual |
This event gets called when the user releases the mouse button, after this layerable has become the mouse grabber by accepting the preceding mousePressEvent.
The current pixel position of the cursor on the QCustomPlot widget is accessible via event->pos(). The parameter startPos indicates the position where the initial mousePressEvent occured, that started the mouse interaction.
The default implementation does nothing.
Reimplemented from QCPLayerable.
Definition at line 18609 of file qcustomplot.cpp.
References event, mAADragBackup, mDragging, mNotAADragBackup, QCPLayerable::mParentPlot, QCustomPlot::noAntialiasingOnDrag(), QCustomPlot::setAntialiasedElements(), and QCustomPlot::setNotAntialiasedElements().
| QList< QCPAbstractPlottable * > QCPAxisRect::plottables | ( | ) | const |
Returns a list of all the plottables that are associated with this axis rect.
A plottable is considered associated with an axis rect if its key or value axis (or both) is in this axis rect.
Definition at line 17891 of file qcustomplot.cpp.
References QCPLayerable::mParentPlot, QCustomPlot::mPlottables, and result.
| QList<QCPAbstractPlottable *> QCPAxisRect::plottables | ( | ) | const |
|
inline |
Definition at line 5397 of file qcustomplot.h.
Referenced by QCPAxis::mousePressEvent().
|
inline |
Definition at line 2449 of file qcustomplot.h.
| QList< QCPAxis * > QCPAxisRect::rangeDragAxes | ( | Qt::Orientation | orientation | ) |
Returns all range drag axes of the orientation provided.
Definition at line 18129 of file qcustomplot.cpp.
References mRangeDragHorzAxis, mRangeDragVertAxis, and result.
Referenced by QCPAxis::mousePressEvent().
| QCPAxis * QCPAxisRect::rangeDragAxis | ( | Qt::Orientation | orientation | ) |
Returns the range drag axis of the orientation provided. If multiple axes were set, returns the first one (use rangeDragAxes to retrieve a list with all set axes).
Returns the range drag axis of the orientation provided.
Definition at line 18099 of file qcustomplot.cpp.
References mRangeDragHorzAxis, and mRangeDragVertAxis.
| QCPAxis* QCPAxisRect::rangeDragAxis | ( | Qt::Orientation | orientation | ) |
|
inline |
Definition at line 5398 of file qcustomplot.h.
Referenced by QCPAxis::wheelEvent().
|
inline |
Definition at line 2450 of file qcustomplot.h.
| QList< QCPAxis * > QCPAxisRect::rangeZoomAxes | ( | Qt::Orientation | orientation | ) |
Returns all range zoom axes of the orientation provided.
Definition at line 18150 of file qcustomplot.cpp.
References mRangeZoomHorzAxis, mRangeZoomVertAxis, and result.
Referenced by QCustomPlot::processRectZoom(), and QCPAxis::wheelEvent().
| QCPAxis * QCPAxisRect::rangeZoomAxis | ( | Qt::Orientation | orientation | ) |
Returns the range zoom axis of the orientation provided. If multiple axes were set, returns the first one (use rangeZoomAxes to retrieve a list with all set axes).
Returns the range zoom axis of the orientation provided.
Definition at line 18115 of file qcustomplot.cpp.
References mRangeZoomHorzAxis, and mRangeZoomVertAxis.
| QCPAxis* QCPAxisRect::rangeZoomAxis | ( | Qt::Orientation | orientation | ) |
| double QCPAxisRect::rangeZoomFactor | ( | Qt::Orientation | orientation | ) |
Returns the range zoom factor of the orientation provided.
Definition at line 18171 of file qcustomplot.cpp.
References mRangeZoomFactorHorz, and mRangeZoomFactorVert.
Referenced by QCPAxis::wheelEvent().
| double QCPAxisRect::rangeZoomFactor | ( | Qt::Orientation | orientation | ) |
| bool QCPAxisRect::removeAxis | ( | QCPAxis * | axis | ) |
Removes the specified axis from the axis rect and deletes it.
Returns true on success, i.e. if axis was a valid axis in this axis rect.
Definition at line 17739 of file qcustomplot.cpp.
References axis(), QCustomPlot::axisRemoved(), mAxes, QCPAxis::offset(), and QCPLayerable::parentPlot().
Referenced by ~QCPAxisRect().
| bool QCPAxisRect::removeAxis | ( | QCPAxis * | axis | ) |
|
inline |
Returns the pixel position of the right border of this axis rect. Margins are not taken into account here, so the returned value is with respect to the inner rect.
Definition at line 5446 of file qcustomplot.h.
Referenced by QCPAxis::coordToPixel(), QCPGrid::drawGridLines(), QCPGrid::drawSubGridLines(), QCPGraph::getFillBasePoint(), QCPGraph::lowerFillBasePoint(), and QCPGraph::upperFillBasePoint().
|
inline |
Definition at line 2488 of file qcustomplot.h.
| void QCPAxisRect::setBackground | ( | const QBrush & | brush | ) |
This is an overloaded member function, provided for convenience. It differs from the above function only in what argument(s) it accepts.
Sets brush as the background brush. The axis rect background will be filled with this brush. Since axis rects place themselves on the "background" layer by default, the axis rect backgrounds are usually drawn below everything else.
The brush will be drawn before (under) any background pixmap, which may be specified with setBackground(const QPixmap &pm).
To disable drawing of a background brush, set brush to Qt::NoBrush.
Definition at line 18045 of file qcustomplot.cpp.
References mBackgroundBrush.
| void QCPAxisRect::setBackground | ( | const QBrush & | brush | ) |
| void QCPAxisRect::setBackground | ( | const QPixmap & | pm | ) |
Sets pm as the axis background pixmap. The axis background pixmap will be drawn inside the axis rect. Since axis rects place themselves on the "background" layer by default, the axis rect backgrounds are usually drawn below everything else.
For cases where the provided pixmap doesn't have the same size as the axis rect, scaling can be enabled with setBackgroundScaled and the scaling mode (i.e. whether and how the aspect ratio is preserved) can be set with setBackgroundScaledMode. To set all these options in one call, consider using the overloaded version of this function.
Below the pixmap, the axis rect may be optionally filled with a brush, if specified with setBackground(const QBrush &brush).
Definition at line 18027 of file qcustomplot.cpp.
References mBackgroundPixmap, and mScaledBackgroundPixmap.
| void QCPAxisRect::setBackground | ( | const QPixmap & | pm | ) |
| void QCPAxisRect::setBackground | ( | const QPixmap & | pm, |
| bool | scaled, | ||
| Qt::AspectRatioMode | mode = Qt::KeepAspectRatioByExpanding |
||
| ) |
This is an overloaded member function, provided for convenience. It differs from the above function only in what argument(s) it accepts.
Allows setting the background pixmap of the axis rect, whether it shall be scaled and how it shall be scaled in one call.
Definition at line 18057 of file qcustomplot.cpp.
References mBackgroundPixmap, mBackgroundScaled, mBackgroundScaledMode, and mScaledBackgroundPixmap.
| void QCPAxisRect::setBackground | ( | const QPixmap & | pm, |
| bool | scaled, | ||
| Qt::AspectRatioMode | mode = Qt::KeepAspectRatioByExpanding |
||
| ) |
| void QCPAxisRect::setBackgroundScaled | ( | bool | scaled | ) |
Sets whether the axis background pixmap shall be scaled to fit the axis rect or not. If scaled is set to true, you may control whether and how the aspect ratio of the original pixmap is preserved with setBackgroundScaledMode.
Note that the scaled version of the original pixmap is buffered, so there is no performance penalty on replots. (Except when the axis rect dimensions are changed continuously.)
Definition at line 18078 of file qcustomplot.cpp.
References mBackgroundScaled.
| void QCPAxisRect::setBackgroundScaled | ( | bool | scaled | ) |
| void QCPAxisRect::setBackgroundScaledMode | ( | Qt::AspectRatioMode | mode | ) |
If scaling of the axis background pixmap is enabled (setBackgroundScaled), use this function to define whether and how the aspect ratio of the original pixmap passed to setBackground is preserved.
Definition at line 18088 of file qcustomplot.cpp.
References mBackgroundScaledMode.
| void QCPAxisRect::setBackgroundScaledMode | ( | Qt::AspectRatioMode | mode | ) |
| void QCPAxisRect::setRangeDrag | ( | Qt::Orientations | orientations | ) |
Sets which axis orientation may be range dragged by the user with mouse interaction. What orientation corresponds to which specific axis can be set with setRangeDragAxes(QCPAxis *horizontal, QCPAxis *vertical). By default, the horizontal axis is the bottom axis (xAxis) and the vertical axis is the left axis (yAxis).
To disable range dragging entirely, pass 0 as orientations or remove QCP::iRangeDrag from QCustomPlot::setInteractions. To enable range dragging for both directions, pass Qt::Horizontal | Qt::Vertical as orientations.
In addition to setting orientations to a non-zero value, make sure QCustomPlot::setInteractions contains QCP::iRangeDrag to enable the range dragging interaction.
Definition at line 18194 of file qcustomplot.cpp.
References mRangeDrag.
| void QCPAxisRect::setRangeDrag | ( | Qt::Orientations | orientations | ) |
This is an overloaded member function, provided for convenience. It differs from the above function only in what argument(s) it accepts.
Sets the axes whose range will be dragged when setRangeDrag enables mouse range dragging on the QCustomPlot widget. Pass 0 if no axis shall be dragged in the respective orientation.
Use the overload taking a list of axes, if multiple axes (more than one per orientation) shall react to dragging interactions.
Sets the axes whose range will be dragged when setRangeDrag enables mouse range dragging on the QCustomPlot widget.
Definition at line 18231 of file qcustomplot.cpp.
Referenced by QCPAxisRect(), and setRangeDragAxes().
| void QCPAxisRect::setRangeDragAxes | ( | QList< QCPAxis * > | axes | ) |
This is an overloaded member function, provided for convenience. It differs from the above function only in what argument(s) it accepts.
This method allows to set up multiple axes to react to horizontal and vertical dragging. The drag orientation that the respective axis will react to is deduced from its orientation (QCPAxis::orientation).
In the unusual case that you wish to e.g. drag a vertically oriented axis with a horizontal drag motion, use the overload taking two separate lists for horizontal and vertical dragging.
Definition at line 18248 of file qcustomplot.cpp.
References axes(), QCPAxis::orientation(), and setRangeDragAxes().
This is an overloaded member function, provided for convenience. It differs from the above function only in what argument(s) it accepts.
This method allows to set multiple axes up to react to horizontal and vertical dragging, and define specifically which axis reacts to which drag orientation (irrespective of the axis orientation).
Definition at line 18265 of file qcustomplot.cpp.
References mRangeDragHorzAxis, and mRangeDragVertAxis.
| void QCPAxisRect::setRangeZoom | ( | Qt::Orientations | orientations | ) |
Sets which axis orientation may be zoomed by the user with the mouse wheel. What orientation corresponds to which specific axis can be set with setRangeZoomAxes(QCPAxis *horizontal, QCPAxis *vertical). By default, the horizontal axis is the bottom axis (xAxis) and the vertical axis is the left axis (yAxis).
To disable range zooming entirely, pass 0 as orientations or remove QCP::iRangeZoom from QCustomPlot::setInteractions. To enable range zooming for both directions, pass Qt::Horizontal | Qt::Vertical as orientations.
In addition to setting orientations to a non-zero value, make sure QCustomPlot::setInteractions contains QCP::iRangeZoom to enable the range zooming interaction.
Definition at line 18216 of file qcustomplot.cpp.
References mRangeZoom.
| void QCPAxisRect::setRangeZoom | ( | Qt::Orientations | orientations | ) |
Sets the axes whose range will be zoomed when setRangeZoom enables mouse wheel zooming on the QCustomPlot widget. Pass 0 if no axis shall be zoomed in the respective orientation.
The two axes can be zoomed with different strengths, when different factors are passed to setRangeZoomFactor(double horizontalFactor, double verticalFactor).
Use the overload taking a list of axes, if multiple axes (more than one per orientation) shall react to zooming interactions.
Sets the axes whose range will be zoomed when setRangeZoom enables mouse wheel zooming on the QCustomPlot widget. The two axes can be zoomed with different strengths, when different factors are passed to setRangeZoomFactor(double horizontalFactor, double verticalFactor).
Definition at line 18301 of file qcustomplot.cpp.
Referenced by QCPAxisRect(), and setRangeZoomAxes().
| void QCPAxisRect::setRangeZoomAxes | ( | QList< QCPAxis * > | axes | ) |
This is an overloaded member function, provided for convenience. It differs from the above function only in what argument(s) it accepts.
This method allows to set up multiple axes to react to horizontal and vertical range zooming. The zoom orientation that the respective axis will react to is deduced from its orientation (QCPAxis::orientation).
In the unusual case that you wish to e.g. zoom a vertically oriented axis with a horizontal zoom interaction, use the overload taking two separate lists for horizontal and vertical zooming.
Definition at line 18318 of file qcustomplot.cpp.
References axes(), QCPAxis::orientation(), and setRangeZoomAxes().
This is an overloaded member function, provided for convenience. It differs from the above function only in what argument(s) it accepts.
This method allows to set multiple axes up to react to horizontal and vertical zooming, and define specifically which axis reacts to which zoom orientation (irrespective of the axis orientation).
Definition at line 18335 of file qcustomplot.cpp.
References mRangeZoomHorzAxis, and mRangeZoomVertAxis.
| void QCPAxisRect::setRangeZoomFactor | ( | double | factor | ) |
This is an overloaded member function, provided for convenience. It differs from the above function only in what argument(s) it accepts.
Sets both the horizontal and vertical zoom factor.
Definition at line 18378 of file qcustomplot.cpp.
References mRangeZoomFactorHorz, and mRangeZoomFactorVert.
| void QCPAxisRect::setRangeZoomFactor | ( | double | factor | ) |
| void QCPAxisRect::setRangeZoomFactor | ( | double | horizontalFactor, |
| double | verticalFactor | ||
| ) |
Sets how strong one rotation step of the mouse wheel zooms, when range zoom was activated with setRangeZoom. The two parameters horizontalFactor and verticalFactor provide a way to let the horizontal axis zoom at different rates than the vertical axis. Which axis is horizontal and which is vertical, can be set with setRangeZoomAxes.
When the zoom factor is greater than one, scrolling the mouse wheel backwards (towards the user) will zoom in (make the currently visible range smaller). For zoom factors smaller than one, the same scrolling direction will zoom out.
Definition at line 18368 of file qcustomplot.cpp.
References mRangeZoomFactorHorz, and mRangeZoomFactorVert.
| void QCPAxisRect::setRangeZoomFactor | ( | double | horizontalFactor, |
| double | verticalFactor | ||
| ) |
| void QCPAxisRect::setupFullAxesBox | ( | bool | connectRanges = false | ) |
Convenience function to create an axis on each side that doesn't have any axes yet and set their visibility to true. Further, the top/right axes are assigned the following properties of the bottom/left axes:
Tick label visibility (QCPAxis::setTickLabels) of the right and top axes are set to false.
If connectRanges is true, the rangeChanged signals of the bottom and left axes are connected to the QCPAxis::setRange slots of the top and right axes.
Convenience function to create an axis on each side that doesn't have any axes yet and set their visibility to true. Further, the top/right axes are assigned the following properties of the bottom/left axes:
Tick labels (QCPAxis::setTickLabels) of the right and top axes are set to false.
If connectRanges is true, the rangeChanged signals of the bottom and left axes are connected to the QCPAxis::setRange slots of the top and right axes.
Definition at line 17828 of file qcustomplot.cpp.
References addAxis(), QCPAxis::atBottom, QCPAxis::atLeft, QCPAxis::atRight, QCPAxis::atTop, axis(), axisCount(), QCPAxis::numberFormat(), QCPAxis::numberPrecision(), QCPAxis::range(), QCPAxis::rangeReversed(), QCPAxis::scaleType(), QCPAxis::setNumberFormat(), QCPAxis::setNumberPrecision(), QCPAxis::setRange(), QCPAxis::setRangeReversed(), QCPAxis::setScaleType(), QCPAxis::setTickLabels(), QCPAxis::setTicks(), QCPLayerable::setVisible(), QCPAxis::ticker(), and QCPAxis::ticks().
| void QCPAxisRect::setupFullAxesBox | ( | bool | connectRanges = false | ) |
|
inline |
Returns the pixel size of this axis rect. Margins are not taken into account here, so the returned value is with respect to the inner rect.
Definition at line 5451 of file qcustomplot.h.
Referenced by addAxis().
|
inline |
Definition at line 2493 of file qcustomplot.h.
|
inline |
Returns the pixel position of the top border of this axis rect. Margins are not taken into account here, so the returned value is with respect to the inner rect.
Definition at line 5447 of file qcustomplot.h.
Referenced by QCPAxis::coordToPixel(), QCPGrid::drawGridLines(), QCPGrid::drawSubGridLines(), QCPGraph::getFillBasePoint(), QCPGraph::lowerFillBasePoint(), and QCPGraph::upperFillBasePoint().
|
inline |
Definition at line 2489 of file qcustomplot.h.
|
inline |
Returns the top left corner of this axis rect in pixels. Margins are not taken into account here, so the returned value is with respect to the inner rect.
Definition at line 5452 of file qcustomplot.h.
|
inline |
Definition at line 2494 of file qcustomplot.h.
|
inline |
Returns the top right corner of this axis rect in pixels. Margins are not taken into account here, so the returned value is with respect to the inner rect.
Definition at line 5453 of file qcustomplot.h.
|
inline |
Definition at line 2495 of file qcustomplot.h.
|
virtual |
This method is called automatically upon replot and doesn't need to be called by users of QCPAxisRect.
Calls the base class implementation to update the margins (see QCPLayoutElement::update), and finally passes the rect to the inset layout (insetLayout) and calls its QCPInsetLayout::update function.
\seebaseclassmethod
This method is called automatically upon replot and doesn't need to be called by users of QCPAxisRect.
Calls the base class implementation to update the margins (see QCPLayoutElement::update), and finally passes the rect to the inset layout (insetLayout) and calls its QCPInsetLayout::update function.
Reimplemented from QCPLayoutElement.
Definition at line 17968 of file qcustomplot.cpp.
References axes(), mInsetLayout, QCPLayoutElement::rect(), QCPLayoutElement::setOuterRect(), QCPLayoutElement::update(), QCPLayout::update(), QCPLayoutElement::upLayout, and QCPLayoutElement::upPreparation.
|
virtual |
Updates the layout element and sub-elements. This function is automatically called before every replot by the parent layout element. It is called multiple times, once for every UpdatePhase. The phases are run through in the order of the enum values. For details about what happens at the different phases, see the documentation of UpdatePhase.
Layout elements that have child elements should call the update method of their child elements, and pass the current phase unchanged.
The default implementation executes the automatic margin mechanism in the upMargins phase. Subclasses should make sure to call the base class implementation.
Reimplemented from QCPLayoutElement.
|
protected |
Definition at line 18441 of file qcustomplot.cpp.
References mAxes, offset, and type.
Referenced by calculateAutoMargin().
|
protected |
|
protectedvirtual |
This event is called, if the mouse wheel is scrolled while the cursor is inside the rect of this layout element.
Reimplemented from QCPLayoutElement.
Definition at line 18637 of file qcustomplot.cpp.
References axis(), event, QCustomPlot::interactions(), QCP::iRangeZoom, QCPLayerable::mParentPlot, mRangeZoom, mRangeZoomFactorHorz, mRangeZoomFactorVert, mRangeZoomHorzAxis, mRangeZoomVertAxis, QCPAxis::pixelToCoord(), qtCompatWheelEventDelta(), qtCompatWheelEventPos(), QCustomPlot::replot(), and QCPAxis::scaleRange().
|
protectedvirtual |
This event is called, if the mouse wheel is scrolled while the cursor is inside the rect of this layout element.
Reimplemented from QCPLayoutElement.
|
inline |
Returns the pixel width of this axis rect. Margins are not taken into account here, so the returned value is with respect to the inner rect.
Definition at line 5449 of file qcustomplot.h.
Referenced by QCPAxis::coordToPixel(), QCPAxis::pixelToCoord(), and QCPAxis::setScaleRatio().
|
inline |
Definition at line 2491 of file qcustomplot.h.
| void QCPAxisRect::zoom | ( | const QRectF & | pixelRect | ) |
Zooms in (or out) to the passed rectangular region pixelRect, given in pixel coordinates.
All axes of this axis rect will have their range zoomed accordingly. If you only wish to zoom specific axes, use the overloaded version of this method.
Definition at line 17778 of file qcustomplot.cpp.
References axes().
Referenced by QCustomPlot::processRectZoom().
| void QCPAxisRect::zoom | ( | const QRectF & | pixelRect, |
| const QList< QCPAxis * > & | affectedAxes | ||
| ) |
This is an overloaded member function, provided for convenience. It differs from the above function only in what argument(s) it accepts.
Zooms in (or out) to the passed rectangular region pixelRect, given in pixel coordinates.
Only the axes passed in affectedAxes will have their ranges zoomed accordingly.
Definition at line 17790 of file qcustomplot.cpp.
References axis(), QCPRange::lower, QCPAxis::orientation(), QCPAxis::pixelToCoord(), QCPAxis::setRange(), and QCPRange::upper.
|
protected |
Definition at line 5478 of file qcustomplot.h.
Referenced by mousePressEvent(), and mouseReleaseEvent().
|
protected |
Definition at line 5480 of file qcustomplot.h.
Referenced by addAxis(), axes(), axis(), axisCount(), calculateAutoMargin(), QCPAxisRect(), removeAxis(), and updateAxesOffset().
|
protected |
Definition at line 5465 of file qcustomplot.h.
Referenced by drawBackground(), and setBackground().
|
protected |
Definition at line 5466 of file qcustomplot.h.
Referenced by drawBackground(), and setBackground().
|
protected |
Definition at line 5468 of file qcustomplot.h.
Referenced by drawBackground(), setBackground(), and setBackgroundScaled().
|
protected |
Definition at line 5469 of file qcustomplot.h.
Referenced by drawBackground(), setBackground(), and setBackgroundScaledMode().
|
protected |
Definition at line 5479 of file qcustomplot.h.
Referenced by mouseMoveEvent(), mousePressEvent(), and mouseReleaseEvent().
|
protected |
Definition at line 2519 of file qcustomplot.h.
Referenced by mouseMoveEvent(), and mousePressEvent().
|
protected |
Definition at line 5477 of file qcustomplot.h.
Referenced by mouseMoveEvent(), and mousePressEvent().
|
protected |
Definition at line 2517 of file qcustomplot.h.
|
protected |
Definition at line 5477 of file qcustomplot.h.
Referenced by mouseMoveEvent(), and mousePressEvent().
|
protected |
Definition at line 2517 of file qcustomplot.h.
|
protected |
Definition at line 5470 of file qcustomplot.h.
Referenced by elements(), QCPAxisRect(), update(), and ~QCPAxisRect().
|
protected |
Definition at line 5478 of file qcustomplot.h.
Referenced by mousePressEvent(), and mouseReleaseEvent().
|
protected |
Definition at line 5471 of file qcustomplot.h.
Referenced by mouseMoveEvent(), and setRangeDrag().
|
protected |
Definition at line 5472 of file qcustomplot.h.
Referenced by mouseMoveEvent(), mousePressEvent(), rangeDragAxes(), rangeDragAxis(), and setRangeDragAxes().
|
protected |
Definition at line 2513 of file qcustomplot.h.
|
protected |
Definition at line 5472 of file qcustomplot.h.
Referenced by mouseMoveEvent(), mousePressEvent(), rangeDragAxes(), rangeDragAxis(), and setRangeDragAxes().
|
protected |
Definition at line 2513 of file qcustomplot.h.
|
protected |
Definition at line 5471 of file qcustomplot.h.
Referenced by setRangeZoom(), and wheelEvent().
|
protected |
Definition at line 5474 of file qcustomplot.h.
Referenced by rangeZoomFactor(), setRangeZoomFactor(), and wheelEvent().
|
protected |
Definition at line 5474 of file qcustomplot.h.
Referenced by rangeZoomFactor(), setRangeZoomFactor(), and wheelEvent().
|
protected |
Definition at line 5473 of file qcustomplot.h.
Referenced by rangeZoomAxes(), rangeZoomAxis(), setRangeZoomAxes(), and wheelEvent().
|
protected |
Definition at line 2514 of file qcustomplot.h.
|
protected |
Definition at line 5473 of file qcustomplot.h.
Referenced by rangeZoomAxes(), rangeZoomAxis(), setRangeZoomAxes(), and wheelEvent().
|
protected |
Definition at line 2514 of file qcustomplot.h.
|
protected |
Definition at line 5467 of file qcustomplot.h.
Referenced by drawBackground(), and setBackground().