![]() |
ACloudViewer
3.9.4
A Modern Library for 3D Data Processing
|
Manages the position of an item. More...
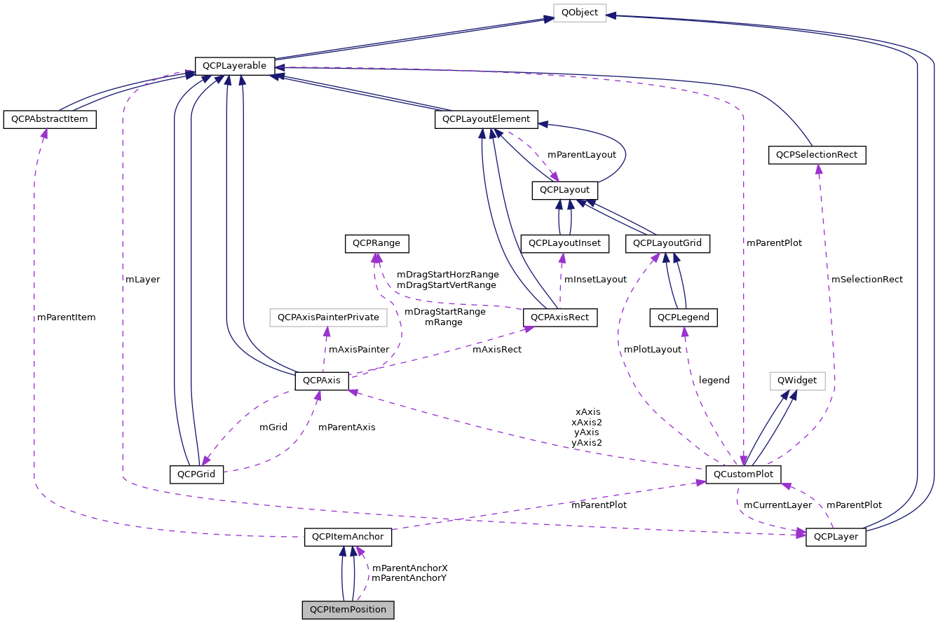
#include <qcustomplot.h>


Public Types | |
| enum | PositionType { ptAbsolute , ptViewportRatio , ptAxisRectRatio , ptPlotCoords , ptAbsolute , ptViewportRatio , ptAxisRectRatio , ptPlotCoords } |
| enum | PositionType { ptAbsolute , ptViewportRatio , ptAxisRectRatio , ptPlotCoords , ptAbsolute , ptViewportRatio , ptAxisRectRatio , ptPlotCoords } |
Protected Member Functions | |
| virtual QCPItemPosition * | toQCPItemPosition () |
| virtual QCPItemPosition * | toQCPItemPosition () |
Protected Member Functions inherited from QCPItemAnchor | |
| void | addChildX (QCPItemPosition *pos) |
| void | removeChildX (QCPItemPosition *pos) |
| void | addChildY (QCPItemPosition *pos) |
| void | removeChildY (QCPItemPosition *pos) |
| void | addChildX (QCPItemPosition *pos) |
| void | removeChildX (QCPItemPosition *pos) |
| void | addChildY (QCPItemPosition *pos) |
| void | removeChildY (QCPItemPosition *pos) |
Protected Attributes | |
| PositionType | mPositionTypeX |
| PositionType | mPositionTypeY |
| QPointer< QCPAxis > | mKeyAxis |
| QPointer< QCPAxis > | mValueAxis |
| QPointer< QCPAxisRect > | mAxisRect |
| double | mKey |
| double | mValue |
| QCPItemAnchor * | mParentAnchorX |
| QCPItemAnchor * | mParentAnchorY |
Protected Attributes inherited from QCPItemAnchor | |
| QString | mName |
| QCustomPlot * | mParentPlot |
| QCPAbstractItem * | mParentItem |
| int | mAnchorId |
| QSet< QCPItemPosition * > | mChildrenX |
| QSet< QCPItemPosition * > | mChildrenY |
Manages the position of an item.
Every item has at least one public QCPItemPosition member pointer which provides ways to position the item on the QCustomPlot surface. Some items have multiple positions, for example QCPItemRect has two: topLeft and bottomRight.
QCPItemPosition has a type (PositionType) that can be set with setType. This type defines how coordinates passed to setCoords are to be interpreted, e.g. as absolute pixel coordinates, as plot coordinates of certain axes, etc. For more advanced plots it is also possible to assign different types per X/Y coordinate of the position (see setTypeX, setTypeY). This way an item could be positioned at a fixed pixel distance from the top in the Y direction, while following a plot coordinate in the X direction.
A QCPItemPosition may have a parent QCPItemAnchor, see setParentAnchor. This way you can tie multiple items together. If the QCPItemPosition has a parent, its coordinates (setCoords) are considered to be absolute pixels in the reference frame of the parent anchor, where (0, 0) means directly ontop of the parent anchor. For example, You could attach the start position of a QCPItemLine to the bottom anchor of a QCPItemText to make the starting point of the line always be centered under the text label, no matter where the text is moved to. For more advanced plots, it is possible to assign different parent anchors per X/Y coordinate of the position, see setParentAnchorX, setParentAnchorY. This way an item could follow another item in the X direction but stay at a fixed position in the Y direction. Or even follow item A in X, and item B in Y.
Note that every QCPItemPosition inherits from QCPItemAnchor and thus can itself be used as parent anchor for other positions.
To set the apparent pixel position on the QCustomPlot surface directly, use setPixelPosition. This works no matter what type this QCPItemPosition is or what parent-child situation it is in, as setPixelPosition transforms the coordinates appropriately, to make the position appear at the specified pixel values.
Every item has at least one public QCPItemPosition member pointer which provides ways to position the item on the QCustomPlot surface. Some items have multiple positions, for example QCPItemRect has two: topLeft and bottomRight.
QCPItemPosition has a type (PositionType) that can be set with setType. This type defines how coordinates passed to setCoords are to be interpreted, e.g. as absolute pixel coordinates, as plot coordinates of certain axes, etc. For more advanced plots it is also possible to assign different types per X/Y coordinate of the position (see setTypeX, setTypeY). This way an item could be positioned at a fixed pixel distance from the top in the Y direction, while following a plot coordinate in the X direction.
A QCPItemPosition may have a parent QCPItemAnchor, see setParentAnchor. This way you can tie multiple items together. If the QCPItemPosition has a parent, its coordinates (setCoords) are considered to be absolute pixels in the reference frame of the parent anchor, where (0, 0) means directly ontop of the parent anchor. For example, You could attach the start position of a QCPItemLine to the bottom anchor of a QCPItemText to make the starting point of the line always be centered under the text label, no matter where the text is moved to. For more advanced plots, it is possible to assign different parent anchors per X/Y coordinate of the position, see setParentAnchorX, setParentAnchorY. This way an item could follow another item in the X direction but stay at a fixed position in the Y direction. Or even follow item A in X, and item B in Y.
Note that every QCPItemPosition inherits from QCPItemAnchor and thus can itself be used as parent anchor for other positions.
To set the apparent pixel position on the QCustomPlot surface directly, use setPixelPoint. This works no matter what type this QCPItemPosition is or what parent-child situation it is in, as setPixelPoint transforms the coordinates appropriately, to make the position appear at the specified pixel values.
Definition at line 3990 of file qcustomplot.h.
Defines the ways an item position can be specified. Thus it defines what the numbers passed to setCoords actually mean.
| Enumerator | |
|---|---|
| ptAbsolute | Static positioning in pixels, starting from the top left corner of the viewport/widget. |
| ptViewportRatio | Static positioning given by a fraction of the viewport size. For example, if you call setCoords(0, 0), the position will be at the top left corner of the viewport/widget. setCoords(1, 1) will be at the bottom right corner, setCoords(0.5, 0) will be horizontally centered and vertically at the top of the viewport/widget, etc. |
| ptAxisRectRatio | Static positioning given by a fraction of the axis rect size (see setAxisRect). For example, if you call setCoords(0, 0), the position will be at the top left corner of the axis rect. setCoords(1, 1) will be at the bottom right corner, setCoords(0.5, 0) will be horizontally centered and vertically at the top of the axis rect, etc. You can also go beyond the axis rect by providing negative coordinates or coordinates larger than 1. |
| ptPlotCoords | Dynamic positioning at a plot coordinate defined by two axes (see setAxes). |
| ptAbsolute | Static positioning in pixels, starting from the top left corner of the viewport/widget. |
| ptViewportRatio | Static positioning given by a fraction of the viewport size. For example, if you call setCoords(0, 0), the position will be at the top left corner of the viewport/widget. setCoords(1, 1) will be at the bottom right corner, setCoords(0.5, 0) will be horizontally centered and vertically at the top of the viewport/widget, etc. |
| ptAxisRectRatio | Static positioning given by a fraction of the axis rect size (see setAxisRect). For example, if you call setCoords(0, 0), the position will be at the top left corner of the axis rect. setCoords(1, 1) will be at the bottom right corner, setCoords(0.5, 0) will be horizontally centered and vertically at the top of the axis rect, etc. You can also go beyond the axis rect by providing negative coordinates or coordinates larger than 1. |
| ptPlotCoords | Dynamic positioning at a plot coordinate defined by two axes (see setAxes). |
Definition at line 3999 of file qcustomplot.h.
Defines the ways an item position can be specified. Thus it defines what the numbers passed to setCoords actually mean.
| Enumerator | |
|---|---|
| ptAbsolute | Static positioning in pixels, starting from the top left corner of the viewport/widget. |
| ptViewportRatio | Static positioning given by a fraction of the viewport size. For example, if you call setCoords(0, 0), the position will be at the top left corner of the viewport/widget. setCoords(1, 1) will be at the bottom right corner, setCoords(0.5, 0) will be horizontally centered and vertically at the top of the viewport/widget, etc. |
| ptAxisRectRatio | Static positioning given by a fraction of the axis rect size (see setAxisRect). For example, if you call setCoords(0, 0), the position will be at the top left corner of the axis rect. setCoords(1, 1) will be at the bottom right corner, setCoords(0.5, 0) will be horizontally centered and vertically at the top of the axis rect, etc. You can also go beyond the axis rect by providing negative coordinates or coordinates larger than 1. |
| ptPlotCoords | Dynamic positioning at a plot coordinate defined by two axes (see setAxes). |
| ptAbsolute | Static positioning in pixels, starting from the top left corner of the viewport/widget. |
| ptViewportRatio | Static positioning given by a fraction of the viewport size. For example, if you call setCoords(0, 0), the position will be at the top left corner of the viewport/widget. setCoords(1, 1) will be at the bottom right corner, setCoords(0.5, 0) will be horizontally centered and vertically at the top of the viewport/widget, etc. |
| ptAxisRectRatio | Static positioning given by a fraction of the axis rect size (see setAxisRect). For example, if you call setCoords(0, 0), the position will be at the top left corner of the axis rect. setCoords(1, 1) will be at the bottom right corner, setCoords(0.5, 0) will be horizontally centered and vertically at the top of the axis rect, etc. You can also go beyond the axis rect by providing negative coordinates or coordinates larger than 1. |
| ptPlotCoords | Dynamic positioning at a plot coordinate defined by two axes (see setAxes). |
Definition at line 1861 of file qcustomplot.h.
| QCPItemPosition::QCPItemPosition | ( | QCustomPlot * | parentPlot, |
| QCPAbstractItem * | parentItem, | ||
| const QString & | name | ||
| ) |
Creates a new QCPItemPosition. You shouldn't create QCPItemPosition instances directly, even if you want to make a new item subclass. Use QCPAbstractItem::createPosition instead, as explained in the subclassing section of the QCPAbstractItem documentation.
Definition at line 11925 of file qcustomplot.cpp.
|
virtual |
Definition at line 11936 of file qcustomplot.cpp.
References QCPItemAnchor::mChildrenX, QCPItemAnchor::mChildrenY, mParentAnchorX, mParentAnchorY, parentAnchorX(), parentAnchorY(), QCPItemAnchor::removeChildX(), QCPItemAnchor::removeChildY(), setParentAnchorX(), and setParentAnchorY().
| QCPItemPosition::QCPItemPosition | ( | QCustomPlot * | parentPlot, |
| QCPAbstractItem * | parentItem, | ||
| const QString | name | ||
| ) |
Creates a new QCPItemPosition. You shouldn't create QCPItemPosition instances directly, even if you want to make a new item subclass. Use QCPAbstractItem::createPosition instead, as explained in the subclassing section of the QCPAbstractItem documentation.
Definition at line 7877 of file qcustomplot.cpp.
|
virtual |
| QCPAxisRect * QCPItemPosition::axisRect | ( | ) | const |
Definition at line 11960 of file qcustomplot.cpp.
References mAxisRect.
Referenced by setAxisRect().
| QCPAxisRect* QCPItemPosition::axisRect | ( | ) | const |
|
inline |
Definition at line 4041 of file qcustomplot.h.
Referenced by setParentAnchorX(), and setParentAnchorY().
|
inline |
Definition at line 1900 of file qcustomplot.h.
|
inline |
Definition at line 4039 of file qcustomplot.h.
Referenced by setCoords().
|
inline |
Definition at line 1898 of file qcustomplot.h.
|
inline |
Definition at line 4042 of file qcustomplot.h.
Referenced by setAxes().
|
inline |
Definition at line 1901 of file qcustomplot.h.
|
inline |
Returns the current parent anchor.
If different parent anchors were set for X and Y (setParentAnchorX, setParentAnchorY), this method returns the parent anchor of the Y coordinate. In that case rather use parentAnchorX() and parentAnchorY().
Definition at line 4036 of file qcustomplot.h.
Referenced by setParentAnchor(), setParentAnchorX(), and setParentAnchorY().
|
inline |
Definition at line 1895 of file qcustomplot.h.
|
inline |
Definition at line 4037 of file qcustomplot.h.
Referenced by QCPItemAnchor::~QCPItemAnchor(), and ~QCPItemPosition().
|
inline |
Definition at line 1896 of file qcustomplot.h.
|
inline |
Definition at line 4038 of file qcustomplot.h.
Referenced by QCPItemAnchor::~QCPItemAnchor(), and ~QCPItemPosition().
|
inline |
Definition at line 1897 of file qcustomplot.h.
|
virtual |
Returns the final absolute pixel position of the QCPItemPosition on the QCustomPlot surface. It includes all effects of type (setType) and possible parent anchors (setParentAnchor).
Reimplemented from QCPItemAnchor.
Definition at line 8210 of file qcustomplot.cpp.
References mAxisRect, mKey, mKeyAxis, mParentAnchorX, mParentAnchorY, QCPItemAnchor::mParentPlot, mPositionTypeX, mPositionTypeY, mValue, mValueAxis, QCPItemAnchor::pixelPoint(), ptAbsolute, ptAxisRectRatio, ptPlotCoords, ptViewportRatio, result, and QCustomPlot::viewport().
Referenced by QCPItemRect::anchorPixelPoint(), QCPItemText::anchorPixelPoint(), QCPItemEllipse::anchorPixelPoint(), QCPItemBracket::anchorPixelPoint(), and setPixelPoint().
|
virtual |
Returns the final absolute pixel position of the QCPItemPosition on the QCustomPlot surface. It includes all effects of type (setType) and possible parent anchors (setParentAnchor).
Reimplemented from QCPItemAnchor.
Definition at line 12259 of file qcustomplot.cpp.
References mAxisRect, mKey, mKeyAxis, mParentAnchorX, mParentAnchorY, QCPItemAnchor::mParentPlot, mPositionTypeX, mPositionTypeY, mValue, mValueAxis, QCPItemAnchor::pixelPosition(), ptAbsolute, ptAxisRectRatio, ptPlotCoords, ptViewportRatio, result, and QCustomPlot::viewport().
Referenced by QCPItemRect::anchorPixelPosition(), QCPItemText::anchorPixelPosition(), QCPItemEllipse::anchorPixelPosition(), QCPItemBracket::anchorPixelPosition(), QCPItemStraightLine::draw(), QCPItemLine::draw(), QCPItemCurve::draw(), QCPItemRect::draw(), QCPItemText::draw(), QCPItemEllipse::draw(), QCPItemTracer::draw(), QCPItemBracket::draw(), QCPItemPixmap::getFinalRect(), QCPItemStraightLine::selectTest(), QCPItemLine::selectTest(), QCPItemCurve::selectTest(), QCPItemRect::selectTest(), QCPItemText::selectTest(), QCPItemEllipse::selectTest(), QCPItemTracer::selectTest(), QCPItemBracket::selectTest(), setParentAnchorX(), setParentAnchorY(), setPixelPosition(), setTypeX(), and setTypeY().
When setType is ptPlotCoords, this function may be used to specify the axes the coordinates set with setCoords relate to. By default they are set to the initial xAxis and yAxis of the QCustomPlot.
Definition at line 12356 of file qcustomplot.cpp.
References keyAxis(), mKeyAxis, mValueAxis, and valueAxis().
Referenced by QCPAbstractItem::createPosition(), and QCPItemTracer::setGraph().
| void QCPItemPosition::setAxisRect | ( | QCPAxisRect * | axisRect | ) |
When setType is ptAxisRectRatio, this function may be used to specify the axis rect the coordinates set with setCoords relate to. By default this is set to the main axis rect of the QCustomPlot.
Definition at line 12366 of file qcustomplot.cpp.
References axisRect(), and mAxisRect.
Referenced by QCPAbstractItem::createPosition().
| void QCPItemPosition::setAxisRect | ( | QCPAxisRect * | axisRect | ) |
| void QCPItemPosition::setCoords | ( | const QPointF & | pos | ) |
This is an overloaded member function, provided for convenience. It differs from the above function only in what argument(s) it accepts.
Sets the coordinates as a QPointF pos where pos.x has the meaning of key and pos.y the meaning of value of the setCoords(double key, double value) method.
Definition at line 12248 of file qcustomplot.cpp.
References setCoords().
| void QCPItemPosition::setCoords | ( | const QPointF & | coords | ) |
| void QCPItemPosition::setCoords | ( | double | key, |
| double | value | ||
| ) |
Sets the coordinates of this QCPItemPosition. What the coordinates mean, is defined by the type (setType, setTypeX, setTypeY).
For example, if the type is ptAbsolute, key and value mean the x and y pixel position on the QCustomPlot surface. In that case the origin (0, 0) is in the top left corner of the QCustomPlot viewport. If the type is ptPlotCoords, key and value mean a point in the plot coordinate system defined by the axes set by setAxes. By default those are the QCustomPlot's xAxis and yAxis. See the documentation of setType for other available coordinate types and their meaning.
If different types were configured for X and Y (setTypeX, setTypeY), key and value must also be provided in the different coordinate systems. Here, the X type refers to key, and the Y type refers to value.
Sets the coordinates of this QCPItemPosition. What the coordinates mean, is defined by the type (setType, setTypeX, setTypeY).
For example, if the type is ptAbsolute, key and value mean the x and y pixel position on the QCustomPlot surface. In that case the origin (0, 0) is in the top left corner of the QCustomPlot viewport. If the type is ptPlotCoords, key and value mean a point in the plot coordinate system defined by the axes set by setAxes. By default those are the QCustomPlot's xAxis and yAxis. See the documentation of setType for other available coordinate types and their meaning.
If different types were configured for X and Y (setTypeX, setTypeY), key and value must also be provided in the different coordinate systems. Here, the X type refers to key, and the Y type refers to value.
Definition at line 12237 of file qcustomplot.cpp.
References key(), mKey, mValue, and value().
Referenced by QCPAbstractItem::createPosition(), QCPItemBracket::QCPItemBracket(), QCPItemCurve::QCPItemCurve(), QCPItemEllipse::QCPItemEllipse(), QCPItemLine::QCPItemLine(), QCPItemPixmap::QCPItemPixmap(), QCPItemRect::QCPItemRect(), QCPItemStraightLine::QCPItemStraightLine(), QCPItemText::QCPItemText(), QCPItemTracer::QCPItemTracer(), setCoords(), setParentAnchorX(), setParentAnchorY(), setPixelPoint(), setPixelPosition(), and QCPItemTracer::updatePosition().
| void QCPItemPosition::setCoords | ( | double | key, |
| double | value | ||
| ) |
| bool QCPItemPosition::setParentAnchor | ( | QCPItemAnchor * | parentAnchor, |
| bool | keepPixelPosition = false |
||
| ) |
Sets the parent of this QCPItemPosition to parentAnchor. This means the position will now follow any position changes of the anchor. The local coordinate system of positions with a parent anchor always is absolute pixels, with (0, 0) being exactly on top of the parent anchor. (Hence the type shouldn't be set to ptPlotCoords for positions with parent anchors.)
if keepPixelPosition is true, the current pixel position of the QCPItemPosition is preserved during reparenting. If it's set to false, the coordinates are set to (0, 0), i.e. the position will be exactly on top of the parent anchor.
To remove this QCPItemPosition from any parent anchor, set parentAnchor to 0.
If the QCPItemPosition previously had no parent and the type is ptPlotCoords, the type is set to ptAbsolute, to keep the position in a valid state.
This method sets the parent anchor for both X and Y directions. It is also possible to set different parents for X and Y, see setParentAnchorX, setParentAnchorY.
Definition at line 12079 of file qcustomplot.cpp.
References parentAnchor(), setParentAnchorX(), and setParentAnchorY().
| bool QCPItemPosition::setParentAnchor | ( | QCPItemAnchor * | parentAnchor, |
| bool | keepPixelPosition = false |
||
| ) |
| bool QCPItemPosition::setParentAnchorX | ( | QCPItemAnchor * | parentAnchor, |
| bool | keepPixelPosition = false |
||
| ) |
This method sets the parent anchor of the X coordinate to parentAnchor.
For a detailed description of what a parent anchor is, see the documentation of setParentAnchor.
Definition at line 12094 of file qcustomplot.cpp.
References QCPItemAnchor::addChildX(), coords(), mParentAnchorX, QCPItemAnchor::mParentItem, mPositionTypeX, parentAnchor(), pixelPosition(), ptAbsolute, ptPlotCoords, QCPItemAnchor::removeChildX(), setCoords(), setPixelPosition(), setTypeX(), QCPItemAnchor::toQCPItemPosition(), and y.
Referenced by setParentAnchor(), QCPItemAnchor::~QCPItemAnchor(), and ~QCPItemPosition().
| bool QCPItemPosition::setParentAnchorX | ( | QCPItemAnchor * | parentAnchor, |
| bool | keepPixelPosition = false |
||
| ) |
| bool QCPItemPosition::setParentAnchorY | ( | QCPItemAnchor * | parentAnchor, |
| bool | keepPixelPosition = false |
||
| ) |
This method sets the parent anchor of the Y coordinate to parentAnchor.
For a detailed description of what a parent anchor is, see the documentation of setParentAnchor.
Definition at line 12160 of file qcustomplot.cpp.
References QCPItemAnchor::addChildY(), coords(), mParentAnchorY, QCPItemAnchor::mParentItem, mPositionTypeY, parentAnchor(), pixelPosition(), ptAbsolute, ptPlotCoords, QCPItemAnchor::removeChildY(), setCoords(), setPixelPosition(), setTypeY(), QCPItemAnchor::toQCPItemPosition(), and x.
Referenced by setParentAnchor(), QCPItemAnchor::~QCPItemAnchor(), and ~QCPItemPosition().
| bool QCPItemPosition::setParentAnchorY | ( | QCPItemAnchor * | parentAnchor, |
| bool | keepPixelPosition = false |
||
| ) |
| void QCPItemPosition::setPixelPoint | ( | const QPointF & | pixelPoint | ) |
Sets the apparent pixel position. This works no matter what type (setType) this QCPItemPosition is or what parent-child situation it is in, as coordinates are transformed appropriately, to make the position finally appear at the specified pixel values.
Only if the type is ptAbsolute and no parent anchor is set, this function's effect is identical to that of setCoords.
Definition at line 8330 of file qcustomplot.cpp.
References mAxisRect, mKeyAxis, mParentAnchorX, mParentAnchorY, QCPItemAnchor::mParentPlot, mPositionTypeX, mPositionTypeY, mValueAxis, QCPItemAnchor::pixelPoint(), pixelPoint(), ptAbsolute, ptAxisRectRatio, ptPlotCoords, ptViewportRatio, setCoords(), QCustomPlot::viewport(), x, and y.
| void QCPItemPosition::setPixelPosition | ( | const QPointF & | pixelPosition | ) |
Sets the apparent pixel position. This works no matter what type (setType) this QCPItemPosition is or what parent-child situation it is in, as coordinates are transformed appropriately, to make the position finally appear at the specified pixel values.
Only if the type is ptAbsolute and no parent anchor is set, this function's effect is identical to that of setCoords.
Definition at line 12381 of file qcustomplot.cpp.
References mAxisRect, mKeyAxis, mParentAnchorX, mParentAnchorY, QCPItemAnchor::mParentPlot, mPositionTypeX, mPositionTypeY, mValueAxis, QCPItemAnchor::pixelPosition(), pixelPosition(), ptAbsolute, ptAxisRectRatio, ptPlotCoords, ptViewportRatio, setCoords(), QCustomPlot::viewport(), x, and y.
Referenced by setParentAnchorX(), setParentAnchorY(), setTypeX(), and setTypeY().
| void QCPItemPosition::setType | ( | QCPItemPosition::PositionType | type | ) |
Sets the type of the position. The type defines how the coordinates passed to setCoords should be handled and how the QCPItemPosition should behave in the plot.
The possible values for type can be separated in two main categories:
Note that the position type ptPlotCoords is only available (and sensible) when the position has no parent anchor (setParentAnchor).
If the type is changed, the apparent pixel position on the plot is preserved. This means the coordinates as retrieved with coords() and set with setCoords may change in the process.
This method sets the type for both X and Y directions. It is also possible to set different types for X and Y, see setTypeX, setTypeY.
Definition at line 11991 of file qcustomplot.cpp.
References setTypeX(), setTypeY(), and type().
Referenced by QCPAbstractItem::createPosition(), and QCPItemTracer::setGraph().
| void QCPItemPosition::setType | ( | PositionType | type | ) |
| void QCPItemPosition::setTypeX | ( | QCPItemPosition::PositionType | type | ) |
This method sets the position type of the X coordinate to type.
For a detailed description of what a position type is, see the documentation of setType.
Definition at line 12004 of file qcustomplot.cpp.
References mAxisRect, mKeyAxis, mPositionTypeX, mValueAxis, pixelPosition(), ptAxisRectRatio, ptPlotCoords, setPixelPosition(), and type().
Referenced by setParentAnchorX(), and setType().
| void QCPItemPosition::setTypeX | ( | PositionType | type | ) |
| void QCPItemPosition::setTypeY | ( | QCPItemPosition::PositionType | type | ) |
This method sets the position type of the Y coordinate to type.
For a detailed description of what a position type is, see the documentation of setType.
Definition at line 12034 of file qcustomplot.cpp.
References mAxisRect, mKeyAxis, mPositionTypeY, mValueAxis, pixelPosition(), ptAxisRectRatio, ptPlotCoords, setPixelPosition(), and type().
Referenced by setParentAnchorY(), and setType().
| void QCPItemPosition::setTypeY | ( | PositionType | type | ) |
|
inlineprotectedvirtual |
Returns 0 if this instance is merely a QCPItemAnchor, and a valid pointer of type QCPItemPosition* if it actually is a QCPItemPosition (which is a subclass of QCPItemAnchor).
This safe downcast functionality could also be achieved with a dynamic_cast. However, QCustomPlot avoids dynamic_cast to work with projects that don't have RTTI support enabled (e.g. -fno-rtti flag with gcc compiler).
Reimplemented from QCPItemAnchor.
Definition at line 4072 of file qcustomplot.h.
|
inlineprotectedvirtual |
Returns 0 if this instance is merely a QCPItemAnchor, and a valid pointer of type QCPItemPosition* if it actually is a QCPItemPosition (which is a subclass of QCPItemAnchor).
This safe downcast functionality could also be achieved with a dynamic_cast. However, QCustomPlot avoids dynamic_cast to work with projects that don't have RTTI support enabled (e.g. -fno-rtti flag with gcc compiler).
Reimplemented from QCPItemAnchor.
Definition at line 1931 of file qcustomplot.h.
|
inline |
Returns the current position type.
If different types were set for X and Y (setTypeX, setTypeY), this method returns the type of the X coordinate. In that case rather use typeX() and typeY().
Definition at line 4033 of file qcustomplot.h.
Referenced by setType(), setTypeX(), and setTypeY().
|
inline |
Definition at line 1892 of file qcustomplot.h.
|
inline |
Definition at line 4034 of file qcustomplot.h.
|
inline |
Definition at line 1893 of file qcustomplot.h.
|
inline |
Definition at line 4035 of file qcustomplot.h.
|
inline |
Definition at line 1894 of file qcustomplot.h.
|
inline |
Definition at line 4040 of file qcustomplot.h.
Referenced by setCoords().
|
inline |
Definition at line 1899 of file qcustomplot.h.
|
inline |
Definition at line 4043 of file qcustomplot.h.
Referenced by setAxes().
|
inline |
Definition at line 1902 of file qcustomplot.h.
|
protected |
Definition at line 4067 of file qcustomplot.h.
Referenced by axisRect(), pixelPoint(), pixelPosition(), setAxisRect(), setPixelPoint(), setPixelPosition(), setTypeX(), and setTypeY().
|
protected |
Definition at line 4068 of file qcustomplot.h.
Referenced by pixelPoint(), pixelPosition(), and setCoords().
|
protected |
Definition at line 4066 of file qcustomplot.h.
Referenced by pixelPoint(), pixelPosition(), setAxes(), setPixelPoint(), setPixelPosition(), setTypeX(), and setTypeY().
|
protected |
Definition at line 4069 of file qcustomplot.h.
Referenced by pixelPoint(), pixelPosition(), setParentAnchorX(), setPixelPoint(), setPixelPosition(), and ~QCPItemPosition().
|
protected |
Definition at line 4069 of file qcustomplot.h.
Referenced by pixelPoint(), pixelPosition(), setParentAnchorY(), setPixelPoint(), setPixelPosition(), and ~QCPItemPosition().
|
protected |
Definition at line 4065 of file qcustomplot.h.
Referenced by pixelPoint(), pixelPosition(), setParentAnchorX(), setPixelPoint(), setPixelPosition(), and setTypeX().
|
protected |
Definition at line 4065 of file qcustomplot.h.
Referenced by pixelPoint(), pixelPosition(), setParentAnchorY(), setPixelPoint(), setPixelPosition(), and setTypeY().
|
protected |
Definition at line 4068 of file qcustomplot.h.
Referenced by pixelPoint(), pixelPosition(), and setCoords().
|
protected |
Definition at line 4066 of file qcustomplot.h.
Referenced by pixelPoint(), pixelPosition(), setAxes(), setPixelPoint(), setPixelPosition(), setTypeX(), and setTypeY().