![]() |
ACloudViewer
3.9.4
A Modern Library for 3D Data Processing
|
Manages a legend inside a QCustomPlot. More...
#include <qcustomplot.h>


Public Types | |
| enum | SelectablePart { spNone = 0x000 , spLegendBox = 0x001 , spItems = 0x002 , spNone = 0x000 , spLegendBox = 0x001 , spItems = 0x002 } |
| enum | SelectablePart { spNone = 0x000 , spLegendBox = 0x001 , spItems = 0x002 , spNone = 0x000 , spLegendBox = 0x001 , spItems = 0x002 } |
Public Types inherited from QCPLayoutGrid | |
| enum | FillOrder { foRowsFirst , foColumnsFirst } |
Public Types inherited from QCPLayoutElement | |
| enum | UpdatePhase { upPreparation , upMargins , upLayout , upPreparation , upMargins , upLayout } |
| enum | SizeConstraintRect { scrInnerRect , scrOuterRect } |
| enum | UpdatePhase { upPreparation , upMargins , upLayout , upPreparation , upMargins , upLayout } |
Signals | |
| void | selectionChanged (QCPLegend::SelectableParts parts) |
| void | selectableChanged (QCPLegend::SelectableParts parts) |
| void | selectionChanged (QCPLegend::SelectableParts parts) |
| void | selectableChanged (QCPLegend::SelectableParts parts) |
Signals inherited from QCPLayerable | |
| void | layerChanged (QCPLayer *newLayer) |
| void | layerChanged (QCPLayer *newLayer) |
Public Member Functions | |
| QCPLegend () | |
| virtual | ~QCPLegend () |
| QPen | borderPen () const |
| QBrush | brush () const |
| QFont | font () const |
| QColor | textColor () const |
| QSize | iconSize () const |
| int | iconTextPadding () const |
| QPen | iconBorderPen () const |
| SelectableParts | selectableParts () const |
| SelectableParts | selectedParts () const |
| QPen | selectedBorderPen () const |
| QPen | selectedIconBorderPen () const |
| QBrush | selectedBrush () const |
| QFont | selectedFont () const |
| QColor | selectedTextColor () const |
| void | setBorderPen (const QPen &pen) |
| void | setBrush (const QBrush &brush) |
| void | setFont (const QFont &font) |
| void | setTextColor (const QColor &color) |
| void | setIconSize (const QSize &size) |
| void | setIconSize (int width, int height) |
| void | setIconTextPadding (int padding) |
| void | setIconBorderPen (const QPen &pen) |
| Q_SLOT void | setSelectableParts (const SelectableParts &selectableParts) |
| Q_SLOT void | setSelectedParts (const SelectableParts &selectedParts) |
| void | setSelectedBorderPen (const QPen &pen) |
| void | setSelectedIconBorderPen (const QPen &pen) |
| void | setSelectedBrush (const QBrush &brush) |
| void | setSelectedFont (const QFont &font) |
| void | setSelectedTextColor (const QColor &color) |
| virtual double | selectTest (const QPointF &pos, bool onlySelectable, QVariant *details=0) const |
| QCPAbstractLegendItem * | item (int index) const |
| QCPPlottableLegendItem * | itemWithPlottable (const QCPAbstractPlottable *plottable) const |
| int | itemCount () const |
| bool | hasItem (QCPAbstractLegendItem *item) const |
| bool | hasItemWithPlottable (const QCPAbstractPlottable *plottable) const |
| bool | addItem (QCPAbstractLegendItem *item) |
| bool | removeItem (int index) |
| bool | removeItem (QCPAbstractLegendItem *item) |
| void | clearItems () |
| QList< QCPAbstractLegendItem * > | selectedItems () const |
| QCPLegend () | |
| virtual | ~QCPLegend () |
| QPen | borderPen () const |
| QBrush | brush () const |
| QFont | font () const |
| QColor | textColor () const |
| QSize | iconSize () const |
| int | iconTextPadding () const |
| QPen | iconBorderPen () const |
| SelectableParts | selectableParts () const |
| SelectableParts | selectedParts () const |
| QPen | selectedBorderPen () const |
| QPen | selectedIconBorderPen () const |
| QBrush | selectedBrush () const |
| QFont | selectedFont () const |
| QColor | selectedTextColor () const |
| void | setBorderPen (const QPen &pen) |
| void | setBrush (const QBrush &brush) |
| void | setFont (const QFont &font) |
| void | setTextColor (const QColor &color) |
| void | setIconSize (const QSize &size) |
| void | setIconSize (int width, int height) |
| void | setIconTextPadding (int padding) |
| void | setIconBorderPen (const QPen &pen) |
| Q_SLOT void | setSelectableParts (const SelectableParts &selectableParts) |
| Q_SLOT void | setSelectedParts (const SelectableParts &selectedParts) |
| void | setSelectedBorderPen (const QPen &pen) |
| void | setSelectedIconBorderPen (const QPen &pen) |
| void | setSelectedBrush (const QBrush &brush) |
| void | setSelectedFont (const QFont &font) |
| void | setSelectedTextColor (const QColor &color) |
| virtual double | selectTest (const QPointF &pos, bool onlySelectable, QVariant *details=0) const |
| QCPAbstractLegendItem * | item (int index) const |
| QCPPlottableLegendItem * | itemWithPlottable (const QCPAbstractPlottable *plottable) const |
| int | itemCount () const |
| bool | hasItem (QCPAbstractLegendItem *item) const |
| bool | hasItemWithPlottable (const QCPAbstractPlottable *plottable) const |
| bool | addItem (QCPAbstractLegendItem *item) |
| bool | removeItem (int index) |
| bool | removeItem (QCPAbstractLegendItem *item) |
| void | clearItems () |
| QList< QCPAbstractLegendItem * > | selectedItems () const |
Public Member Functions inherited from QCPLayoutGrid | |
| QCPLayoutGrid () | |
| virtual | ~QCPLayoutGrid () |
| int | rowCount () const |
| int | columnCount () const |
| QList< double > | columnStretchFactors () const |
| QList< double > | rowStretchFactors () const |
| int | columnSpacing () const |
| int | rowSpacing () const |
| int | wrap () const |
| FillOrder | fillOrder () const |
| void | setColumnStretchFactor (int column, double factor) |
| void | setColumnStretchFactors (const QList< double > &factors) |
| void | setRowStretchFactor (int row, double factor) |
| void | setRowStretchFactors (const QList< double > &factors) |
| void | setColumnSpacing (int pixels) |
| void | setRowSpacing (int pixels) |
| void | setWrap (int count) |
| void | setFillOrder (FillOrder order, bool rearrange=true) |
| virtual void | updateLayout () |
| virtual int | elementCount () const |
| virtual QCPLayoutElement * | elementAt (int index) const |
| virtual QCPLayoutElement * | takeAt (int index) |
| virtual bool | take (QCPLayoutElement *element) |
| virtual QList< QCPLayoutElement * > | elements (bool recursive) const |
| virtual void | simplify () |
| virtual QSize | minimumOuterSizeHint () const |
| virtual QSize | maximumOuterSizeHint () const |
| QCPLayoutElement * | element (int row, int column) const |
| bool | addElement (int row, int column, QCPLayoutElement *element) |
| bool | addElement (QCPLayoutElement *element) |
| bool | hasElement (int row, int column) |
| void | expandTo (int newRowCount, int newColumnCount) |
| void | insertRow (int newIndex) |
| void | insertColumn (int newIndex) |
| int | rowColToIndex (int row, int column) const |
| void | indexToRowCol (int index, int &row, int &column) const |
| QCPLayoutGrid () | |
| virtual | ~QCPLayoutGrid () |
| int | rowCount () const |
| int | columnCount () const |
| QList< double > | columnStretchFactors () const |
| QList< double > | rowStretchFactors () const |
| int | columnSpacing () const |
| int | rowSpacing () const |
| void | setColumnStretchFactor (int column, double factor) |
| void | setColumnStretchFactors (const QList< double > &factors) |
| void | setRowStretchFactor (int row, double factor) |
| void | setRowStretchFactors (const QList< double > &factors) |
| void | setColumnSpacing (int pixels) |
| void | setRowSpacing (int pixels) |
| virtual void | updateLayout () |
| virtual int | elementCount () const |
| virtual QCPLayoutElement * | elementAt (int index) const |
| virtual QCPLayoutElement * | takeAt (int index) |
| virtual bool | take (QCPLayoutElement *element) |
| virtual QList< QCPLayoutElement * > | elements (bool recursive) const |
| virtual void | simplify () |
| virtual QSize | minimumSizeHint () const |
| virtual QSize | maximumSizeHint () const |
| QCPLayoutElement * | element (int row, int column) const |
| bool | addElement (int row, int column, QCPLayoutElement *element) |
| bool | hasElement (int row, int column) |
| void | expandTo (int newRowCount, int newColumnCount) |
| void | insertRow (int newIndex) |
| void | insertColumn (int newIndex) |
Public Member Functions inherited from QCPLayout | |
| QCPLayout () | |
| virtual void | update (UpdatePhase phase) |
| bool | removeAt (int index) |
| bool | remove (QCPLayoutElement *element) |
| void | clear () |
| QCPLayout () | |
| virtual void | update (UpdatePhase phase) |
| bool | removeAt (int index) |
| bool | remove (QCPLayoutElement *element) |
| void | clear () |
Public Member Functions inherited from QCPLayoutElement | |
| QCPLayoutElement (QCustomPlot *parentPlot=0) | |
| virtual | ~QCPLayoutElement () |
| QCPLayout * | layout () const |
| QRect | rect () const |
| QRect | outerRect () const |
| QMargins | margins () const |
| QMargins | minimumMargins () const |
| QCP::MarginSides | autoMargins () const |
| QSize | minimumSize () const |
| QSize | maximumSize () const |
| SizeConstraintRect | sizeConstraintRect () const |
| QCPMarginGroup * | marginGroup (QCP::MarginSide side) const |
| QHash< QCP::MarginSide, QCPMarginGroup * > | marginGroups () const |
| void | setOuterRect (const QRect &rect) |
| void | setMargins (const QMargins &margins) |
| void | setMinimumMargins (const QMargins &margins) |
| void | setAutoMargins (QCP::MarginSides sides) |
| void | setMinimumSize (const QSize &size) |
| void | setMinimumSize (int width, int height) |
| void | setMaximumSize (const QSize &size) |
| void | setMaximumSize (int width, int height) |
| void | setSizeConstraintRect (SizeConstraintRect constraintRect) |
| void | setMarginGroup (QCP::MarginSides sides, QCPMarginGroup *group) |
| QCPLayoutElement (QCustomPlot *parentPlot=0) | |
| virtual | ~QCPLayoutElement () |
| QCPLayout * | layout () const |
| QRect | rect () const |
| QRect | outerRect () const |
| QMargins | margins () const |
| QMargins | minimumMargins () const |
| QCP::MarginSides | autoMargins () const |
| QSize | minimumSize () const |
| QSize | maximumSize () const |
| QCPMarginGroup * | marginGroup (QCP::MarginSide side) const |
| QHash< QCP::MarginSide, QCPMarginGroup * > | marginGroups () const |
| void | setOuterRect (const QRect &rect) |
| void | setMargins (const QMargins &margins) |
| void | setMinimumMargins (const QMargins &margins) |
| void | setAutoMargins (QCP::MarginSides sides) |
| void | setMinimumSize (const QSize &size) |
| void | setMinimumSize (int width, int height) |
| void | setMaximumSize (const QSize &size) |
| void | setMaximumSize (int width, int height) |
| void | setMarginGroup (QCP::MarginSides sides, QCPMarginGroup *group) |
Public Member Functions inherited from QCPLayerable | |
| QCPLayerable (QCustomPlot *plot, QString targetLayer=QString(), QCPLayerable *parentLayerable=0) | |
| virtual | ~QCPLayerable () |
| bool | visible () const |
| QCustomPlot * | parentPlot () const |
| QCPLayerable * | parentLayerable () const |
| QCPLayer * | layer () const |
| bool | antialiased () const |
| void | setVisible (bool on) |
| Q_SLOT bool | setLayer (QCPLayer *layer) |
| bool | setLayer (const QString &layerName) |
| void | setAntialiased (bool enabled) |
| bool | realVisibility () const |
| QCPLayerable (QCustomPlot *plot, QString targetLayer=QString(), QCPLayerable *parentLayerable=0) | |
| ~QCPLayerable () | |
| bool | visible () const |
| QCustomPlot * | parentPlot () const |
| QCPLayerable * | parentLayerable () const |
| QCPLayer * | layer () const |
| bool | antialiased () const |
| void | setVisible (bool on) |
| Q_SLOT bool | setLayer (QCPLayer *layer) |
| bool | setLayer (const QString &layerName) |
| void | setAntialiased (bool enabled) |
| bool | realVisibility () const |
Protected Member Functions | |
| virtual void | parentPlotInitialized (QCustomPlot *parentPlot) |
| virtual QCP::Interaction | selectionCategory () const |
| virtual void | applyDefaultAntialiasingHint (QCPPainter *painter) const |
| virtual void | draw (QCPPainter *painter) |
| virtual void | selectEvent (QMouseEvent *event, bool additive, const QVariant &details, bool *selectionStateChanged) |
| virtual void | deselectEvent (bool *selectionStateChanged) |
| QPen | getBorderPen () const |
| QBrush | getBrush () const |
| virtual void | parentPlotInitialized (QCustomPlot *parentPlot) |
| virtual QCP::Interaction | selectionCategory () const |
| virtual void | applyDefaultAntialiasingHint (QCPPainter *painter) const |
| virtual void | draw (QCPPainter *painter) |
| virtual void | selectEvent (QMouseEvent *event, bool additive, const QVariant &details, bool *selectionStateChanged) |
| virtual void | deselectEvent (bool *selectionStateChanged) |
| QPen | getBorderPen () const |
| QBrush | getBrush () const |
Protected Member Functions inherited from QCPLayoutGrid | |
| void | getMinimumRowColSizes (QVector< int > *minColWidths, QVector< int > *minRowHeights) const |
| void | getMaximumRowColSizes (QVector< int > *maxColWidths, QVector< int > *maxRowHeights) const |
| void | getMinimumRowColSizes (QVector< int > *minColWidths, QVector< int > *minRowHeights) const |
| void | getMaximumRowColSizes (QVector< int > *maxColWidths, QVector< int > *maxRowHeights) const |
Protected Member Functions inherited from QCPLayout | |
| void | sizeConstraintsChanged () const |
| void | adoptElement (QCPLayoutElement *el) |
| void | releaseElement (QCPLayoutElement *el) |
| QVector< int > | getSectionSizes (QVector< int > maxSizes, QVector< int > minSizes, QVector< double > stretchFactors, int totalSize) const |
| void | sizeConstraintsChanged () const |
| void | adoptElement (QCPLayoutElement *el) |
| void | releaseElement (QCPLayoutElement *el) |
| QVector< int > | getSectionSizes (QVector< int > maxSizes, QVector< int > minSizes, QVector< double > stretchFactors, int totalSize) const |
Protected Member Functions inherited from QCPLayoutElement | |
| virtual int | calculateAutoMargin (QCP::MarginSide side) |
| virtual void | layoutChanged () |
| virtual int | calculateAutoMargin (QCP::MarginSide side) |
| virtual void | mousePressEvent (QMouseEvent *event) |
| virtual void | mouseMoveEvent (QMouseEvent *event) |
| virtual void | mouseReleaseEvent (QMouseEvent *event) |
| virtual void | mouseDoubleClickEvent (QMouseEvent *event) |
| virtual void | wheelEvent (QWheelEvent *event) |
Protected Member Functions inherited from QCPLayerable | |
| virtual QRect | clipRect () const |
| virtual void | mousePressEvent (QMouseEvent *event, const QVariant &details) |
| virtual void | mouseMoveEvent (QMouseEvent *event, const QPointF &startPos) |
| virtual void | mouseReleaseEvent (QMouseEvent *event, const QPointF &startPos) |
| virtual void | mouseDoubleClickEvent (QMouseEvent *event, const QVariant &details) |
| void | initializeParentPlot (QCustomPlot *parentPlot) |
| void | setParentLayerable (QCPLayerable *parentLayerable) |
| bool | moveToLayer (QCPLayer *layer, bool prepend) |
| void | applyAntialiasingHint (QCPPainter *painter, bool localAntialiased, QCP::AntialiasedElement overrideElement) const |
| virtual QRect | clipRect () const |
| void | initializeParentPlot (QCustomPlot *parentPlot) |
| void | setParentLayerable (QCPLayerable *parentLayerable) |
| bool | moveToLayer (QCPLayer *layer, bool prepend) |
| void | applyAntialiasingHint (QCPPainter *painter, bool localAntialiased, QCP::AntialiasedElement overrideElement) const |
Additional Inherited Members | |
Static Protected Member Functions inherited from QCPLayout | |
| static QSize | getFinalMinimumOuterSize (const QCPLayoutElement *el) |
| static QSize | getFinalMaximumOuterSize (const QCPLayoutElement *el) |
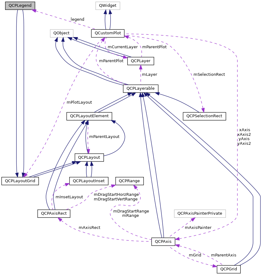
Manages a legend inside a QCustomPlot.
A legend is a small box somewhere in the plot which lists plottables with their name and icon.
A legend is populated with legend items by calling QCPAbstractPlottable::addToLegend on the plottable, for which a legend item shall be created. In the case of the main legend (QCustomPlot::legend), simply adding plottables to the plot while QCustomPlot::setAutoAddPlottableToLegend is set to true (the default) creates corresponding legend items. The legend item associated with a certain plottable can be removed with QCPAbstractPlottable::removeFromLegend. However, QCPLegend also offers an interface to add and manipulate legend items directly: item, itemWithPlottable, itemCount, addItem, removeItem, etc.
Since QCPLegend derives from QCPLayoutGrid, it can be placed in any position a QCPLayoutElement may be positioned. The legend items are themselves QCPLayoutElements which are placed in the grid layout of the legend. QCPLegend only adds an interface specialized for handling child elements of type QCPAbstractLegendItem, as mentioned above. In principle, any other layout elements may also be added to a legend via the normal QCPLayoutGrid interface. See the special page about The Layout System for examples on how to add other elements to the legend and move it outside the axis rect.
Use the methods setFillOrder and setWrap inherited from QCPLayoutGrid to control in which order (column first or row first) the legend is filled up when calling addItem, and at which column or row wrapping occurs. The default fill order for legends is foRowsFirst.
By default, every QCustomPlot has one legend (QCustomPlot::legend) which is placed in the inset layout of the main axis rect (QCPAxisRect::insetLayout). To move the legend to another position inside the axis rect, use the methods of the QCPLayoutInset. To move the legend outside of the axis rect, place it anywhere else with the QCPLayout/ QCPLayoutElement interface.
A legend is a small box somewhere in the plot which lists plottables with their name and icon.
Normally, the legend is populated by calling QCPAbstractPlottable::addToLegend. The respective legend item can be removed with QCPAbstractPlottable::removeFromLegend. However, QCPLegend also offers an interface to add and manipulate legend items directly: item, itemWithPlottable, itemCount, addItem, removeItem, etc.
The QCPLegend derives from QCPLayoutGrid and as such can be placed in any position a QCPLayoutElement may be positioned. The legend items are themselves QCPLayoutElements which are placed in the grid layout of the legend. QCPLegend only adds an interface specialized for handling child elements of type QCPAbstractLegendItem, as mentioned above. In principle, any other layout elements may also be added to a legend via the normal QCPLayoutGrid interface. However, the QCPAbstractLegendItem-Interface will ignore those elements (e.g. itemCount will only return the number of items with QCPAbstractLegendItems type).
By default, every QCustomPlot has one legend (QCustomPlot::legend) which is placed in the inset layout of the main axis rect (QCPAxisRect::insetLayout). To move the legend to another position inside the axis rect, use the methods of the QCPLayoutInset. To move the legend outside of the axis rect, place it anywhere else with the QCPLayout/QCPLayoutElement interface.
Definition at line 5605 of file qcustomplot.h.
Defines the selectable parts of a legend
| Enumerator | |
|---|---|
| spNone |
|
| spLegendBox |
|
| spItems |
|
| spNone |
|
| spLegendBox |
|
| spItems |
|
Definition at line 5635 of file qcustomplot.h.
Defines the selectable parts of a legend
| Enumerator | |
|---|---|
| spNone |
|
| spLegendBox |
|
| spItems |
|
| spNone |
|
| spLegendBox |
|
| spItems |
|
Definition at line 2665 of file qcustomplot.h.
|
explicit |
Constructs a new QCPLegend instance with default values.
Note that by default, QCustomPlot already contains a legend ready to be used as QCustomPlot::legend
Constructs a new QCPLegend instance with parentPlot as the containing plot and default values.
Note that by default, QCustomPlot already contains a legend ready to be used as QCustomPlot::legend
Definition at line 19043 of file qcustomplot.cpp.
References ecvColor::black(), ecvColor::blue(), QCPLayoutGrid::foRowsFirst, QCPLayerable::setAntialiased(), setBorderPen(), setBrush(), QCPLayoutGrid::setColumnSpacing(), QCPLayoutGrid::setFillOrder(), setIconBorderPen(), setIconSize(), setIconTextPadding(), QCPLayoutElement::setMargins(), QCPLayoutGrid::setRowSpacing(), setSelectableParts(), setSelectedBorderPen(), setSelectedBrush(), setSelectedIconBorderPen(), setSelectedParts(), setSelectedTextColor(), setTextColor(), QCPLayoutGrid::setWrap(), spItems, spLegendBox, spNone, and ecvColor::white().
|
virtual |
Definition at line 19068 of file qcustomplot.cpp.
References clearItems(), QCustomPlot::legendRemoved(), and QCPLayerable::mParentPlot.
|
explicit |
|
virtual |
| bool QCPLegend::addItem | ( | QCPAbstractLegendItem * | item | ) |
Adds item to the legend, if it's not present already. The element is arranged according to the current fill order (setFillOrder) and wrapping (setWrap).
Returns true on sucess, i.e. if the item wasn't in the list already and has been successfuly added.
The legend takes ownership of the item.
Adds item to the legend, if it's not present already.
Returns true on sucess, i.e. if the item wasn't in the list already and has been successfuly added.
The legend takes ownership of the item.
Definition at line 19371 of file qcustomplot.cpp.
References QCPLayoutGrid::addElement(), and item().
Referenced by QCPAbstractPlottable::addToLegend().
| bool QCPLegend::addItem | ( | QCPAbstractLegendItem * | item | ) |
|
protectedvirtual |
Reimplemented from QCPLayoutElement.
Definition at line 19460 of file qcustomplot.cpp.
References QCP::aeLegend, QCPLayerable::applyAntialiasingHint(), and QCPLayerable::mAntialiased.
|
protectedvirtual |
Reimplemented from QCPLayoutElement.
|
inline |
Definition at line 5651 of file qcustomplot.h.
|
inline |
Definition at line 2680 of file qcustomplot.h.
|
inline |
Definition at line 5652 of file qcustomplot.h.
Referenced by setBrush(), and setSelectedBrush().
|
inline |
Definition at line 2681 of file qcustomplot.h.
| void QCPLegend::clearItems | ( | ) |
Removes all items from the legend.
Definition at line 19424 of file qcustomplot.cpp.
References itemCount(), and removeItem().
Referenced by ~QCPLegend().
| void QCPLegend::clearItems | ( | ) |
|
protectedvirtual |
Reimplemented from QCPLayerable.
Definition at line 19534 of file qcustomplot.cpp.
References mSelectableParts, mSelectedParts, selectedParts(), setSelectedParts(), and spLegendBox.
|
protectedvirtual |
Reimplemented from QCPLayerable.
|
protectedvirtual |
Reimplemented from QCPLayoutElement.
Definition at line 19488 of file qcustomplot.cpp.
References getBorderPen(), getBrush(), QCPLayoutElement::mOuterRect, and QCPPainter::setPen().
|
protectedvirtual |
Reimplemented from QCPLayoutElement.
|
inline |
Definition at line 5653 of file qcustomplot.h.
Referenced by setFont(), and setSelectedFont().
|
inline |
Definition at line 2682 of file qcustomplot.h.
|
protected |
Definition at line 19469 of file qcustomplot.cpp.
References mBorderPen, mSelectedBorderPen, mSelectedParts, and spLegendBox.
Referenced by draw().
|
protected |
|
protected |
Definition at line 19479 of file qcustomplot.cpp.
References mBrush, mSelectedBrush, mSelectedParts, and spLegendBox.
Referenced by draw().
|
protected |
| bool QCPLegend::hasItem | ( | QCPAbstractLegendItem * | item | ) | const |
Returns whether the legend contains item.
Returns whether the legend contains itm.
Definition at line 19340 of file qcustomplot.cpp.
References item(), and itemCount().
| bool QCPLegend::hasItem | ( | QCPAbstractLegendItem * | item | ) | const |
| bool QCPLegend::hasItemWithPlottable | ( | const QCPAbstractPlottable * | plottable | ) | const |
Returns whether the legend contains a QCPPlottableLegendItem which is associated with plottable (e.g. a QCPGraph*). If such an item isn't in the legend, returns false.
Definition at line 19354 of file qcustomplot.cpp.
References itemWithPlottable().
Referenced by QCPAbstractPlottable::addToLegend().
| bool QCPLegend::hasItemWithPlottable | ( | const QCPAbstractPlottable * | plottable | ) | const |
|
inline |
Definition at line 5657 of file qcustomplot.h.
Referenced by QCPPlottableLegendItem::getIconBorderPen().
|
inline |
Definition at line 2686 of file qcustomplot.h.
|
inline |
Definition at line 5655 of file qcustomplot.h.
Referenced by QCPPlottableLegendItem::draw(), QCPPlottableLegendItem::minimumOuterSizeHint(), and QCPPlottableLegendItem::minimumSizeHint().
|
inline |
Definition at line 2684 of file qcustomplot.h.
|
inline |
Definition at line 5656 of file qcustomplot.h.
Referenced by QCPPlottableLegendItem::draw(), QCPPlottableLegendItem::minimumOuterSizeHint(), and QCPPlottableLegendItem::minimumSizeHint().
|
inline |
Definition at line 2685 of file qcustomplot.h.
| QCPAbstractLegendItem * QCPLegend::item | ( | int | index | ) | const |
Returns the item with index i.
Note that the linear index depends on the current fill order (setFillOrder).
Returns the item with index i.
Definition at line 19303 of file qcustomplot.cpp.
References QCPLayoutGrid::elementAt().
Referenced by addItem(), hasItem(), itemWithPlottable(), removeItem(), selectedItems(), selectedParts(), setFont(), setSelectedFont(), setSelectedParts(), setSelectedTextColor(), and setTextColor().
| QCPAbstractLegendItem* QCPLegend::item | ( | int | index | ) | const |
| int QCPLegend::itemCount | ( | ) | const |
Returns the number of items currently in the legend.
Note that if empty cells are in the legend (e.g. by calling methods of the QCPLayoutGrid base class which allows creating empty cells), they are included in the returned count.
Returns the number of items currently in the legend.
Definition at line 19333 of file qcustomplot.cpp.
References QCPLayoutGrid::elementCount().
Referenced by clearItems(), hasItem(), itemWithPlottable(), selectedItems(), selectedParts(), setFont(), setSelectedFont(), setSelectedParts(), setSelectedTextColor(), and setTextColor().
| int QCPLegend::itemCount | ( | ) | const |
| QCPPlottableLegendItem * QCPLegend::itemWithPlottable | ( | const QCPAbstractPlottable * | plottable | ) | const |
Returns the QCPPlottableLegendItem which is associated with plottable (e.g. a QCPGraph*). If such an item isn't in the legend, returns 0.
Definition at line 19313 of file qcustomplot.cpp.
References item(), and itemCount().
Referenced by hasItemWithPlottable(), and QCPAbstractPlottable::removeFromLegend().
| QCPPlottableLegendItem* QCPLegend::itemWithPlottable | ( | const QCPAbstractPlottable * | plottable | ) | const |
|
protectedvirtual |
Reimplemented from QCPLayoutElement.
Definition at line 19555 of file qcustomplot.cpp.
References QCustomPlot::legend, and QCPLayerable::parentPlot().
|
protectedvirtual |
Reimplemented from QCPLayoutElement.
| bool QCPLegend::removeItem | ( | int | index | ) |
This is an overloaded member function, provided for convenience. It differs from the above function only in what argument(s) it accepts.
Removes the item with the specified index from the legend and deletes it.
After successful removal, the legend is reordered according to the current fill order (setFillOrder) and wrapping (setWrap), so no empty cell remains where the removed item was. If you don't want this, rather use the raw element interface of QCPLayoutGrid.
Returns true, if successful. Unlike QCPLayoutGrid::removeAt, this method only removes elements derived from QCPAbstractLegendItem.
Removes the item with index index from the legend.
Returns true, if successful.
Definition at line 19389 of file qcustomplot.cpp.
References QCPLayoutGrid::fillOrder(), item(), QCPLayout::remove(), and QCPLayoutGrid::setFillOrder().
Referenced by clearItems(), and QCPAbstractPlottable::removeFromLegend().
| bool QCPLegend::removeItem | ( | int | index | ) |
| bool QCPLegend::removeItem | ( | QCPAbstractLegendItem * | item | ) |
This is an overloaded member function, provided for convenience. It differs from the above function only in what argument(s) it accepts.
Removes item from the legend and deletes it.
After successful removal, the legend is reordered according to the current fill order (setFillOrder) and wrapping (setWrap), so no empty cell remains where the removed item was. If you don't want this, rather use the raw element interface of QCPLayoutGrid.
Returns true, if successful.
This is an overloaded member function, provided for convenience. It differs from the above function only in what argument(s) it accepts.
Removes item from the legend.
Returns true, if successful.
Definition at line 19413 of file qcustomplot.cpp.
References QCPLayoutGrid::fillOrder(), item(), QCPLayout::remove(), and QCPLayoutGrid::setFillOrder().
| bool QCPLegend::removeItem | ( | QCPAbstractLegendItem * | item | ) |
|
signal |
Referenced by setSelectableParts().
|
signal |
|
inline |
Definition at line 5658 of file qcustomplot.h.
Referenced by QCPAbstractLegendItem::deselectEvent(), QCPAbstractLegendItem::selectEvent(), and QCPAbstractLegendItem::selectTest().
|
inline |
Definition at line 2687 of file qcustomplot.h.
|
inline |
Definition at line 5660 of file qcustomplot.h.
|
inline |
Definition at line 2689 of file qcustomplot.h.
|
inline |
Definition at line 5662 of file qcustomplot.h.
|
inline |
Definition at line 2691 of file qcustomplot.h.
|
inline |
Definition at line 5663 of file qcustomplot.h.
|
inline |
Definition at line 2692 of file qcustomplot.h.
|
inline |
Definition at line 5661 of file qcustomplot.h.
Referenced by QCPPlottableLegendItem::getIconBorderPen().
|
inline |
Definition at line 2690 of file qcustomplot.h.
| QList< QCPAbstractLegendItem * > QCPLegend::selectedItems | ( | ) | const |
Returns the legend items that are currently selected. If no items are selected, the list is empty.
Definition at line 19434 of file qcustomplot.cpp.
References item(), itemCount(), and result.
| QList<QCPAbstractLegendItem *> QCPLegend::selectedItems | ( | ) | const |
| QCPLegend::SelectableParts QCPLegend::selectedParts | ( | ) | const |
Definition at line 19079 of file qcustomplot.cpp.
References item(), itemCount(), mSelectedParts, QCPAbstractLegendItem::selected(), and spItems.
Referenced by deselectEvent(), selectEvent(), and setSelectedParts().
| SelectableParts QCPLegend::selectedParts | ( | ) | const |
|
inline |
Definition at line 5664 of file qcustomplot.h.
|
inline |
Definition at line 2693 of file qcustomplot.h.
|
protectedvirtual |
Reimplemented from QCPLayerable.
Definition at line 19510 of file qcustomplot.cpp.
References event, mSelectableParts, mSelectedParts, selectedParts(), setSelectedParts(), and spLegendBox.
|
protectedvirtual |
Reimplemented from QCPLayerable.
|
protectedvirtual |
Reimplemented from QCPLayerable.
Definition at line 19545 of file qcustomplot.cpp.
References QCP::iSelectLegend.
|
protectedvirtual |
Reimplemented from QCPLayerable.
|
signal |
This signal is emitted when the selection state of this legend has changed.
Referenced by setSelectedParts().
|
signal |
|
virtual |
Layout elements are sensitive to events inside their outer rect. If pos is within the outer rect, this method returns a value corresponding to 0.99 times the parent plot's selection tolerance. However, layout elements are not selectable by default. So if onlySelectable is true, -1.0 is returned.
See QCPLayerable::selectTest for a general explanation of this virtual method.
QCPLayoutElement subclasses may reimplement this method to provide more specific selection test behaviour.
Reimplemented from QCPLayoutElement.
Definition at line 19496 of file qcustomplot.cpp.
References QCPLayoutElement::mOuterRect, QCPLayerable::mParentPlot, mSelectableParts, QCustomPlot::selectionTolerance(), and spLegendBox.
|
virtual |
Layout elements are sensitive to events inside their outer rect. If pos is within the outer rect, this method returns a value corresponding to 0.99 times the parent plot's selection tolerance. However, layout elements are not selectable by default. So if onlySelectable is true, -1.0 is returned.
See QCPLayerable::selectTest for a general explanation of this virtual method.
QCPLayoutElement subclasses may reimplement this method to provide more specific selection test behaviour.
Reimplemented from QCPLayoutElement.
| void QCPLegend::setBorderPen | ( | const QPen & | pen | ) |
Sets the pen, the border of the entire legend is drawn with.
Definition at line 19098 of file qcustomplot.cpp.
References mBorderPen.
Referenced by QCPLegend().
| void QCPLegend::setBorderPen | ( | const QPen & | pen | ) |
| void QCPLegend::setBrush | ( | const QBrush & | brush | ) |
Sets the brush of the legend background.
Definition at line 19103 of file qcustomplot.cpp.
References brush(), and mBrush.
Referenced by QCPLegend().
| void QCPLegend::setBrush | ( | const QBrush & | brush | ) |
| void QCPLegend::setFont | ( | const QFont & | font | ) |
Sets the default font of legend text. Legend items that draw text (e.g. the name of a graph) will use this font by default. However, a different font can be specified on a per-item-basis by accessing the specific legend item.
This function will also set font on all already existing legend items.
Definition at line 19114 of file qcustomplot.cpp.
References font(), item(), itemCount(), mFont, and QCPAbstractLegendItem::setFont().
Referenced by cvProbeFilter::createUi().
| void QCPLegend::setFont | ( | const QFont & | font | ) |
| void QCPLegend::setIconBorderPen | ( | const QPen & | pen | ) |
Sets the pen used to draw a border around each legend icon. Legend items that draw an icon (e.g. a visual representation of the graph) will use this pen by default.
If no border is wanted, set this to Qt::NoPen.
Definition at line 19164 of file qcustomplot.cpp.
References mIconBorderPen.
Referenced by QCPLegend().
| void QCPLegend::setIconBorderPen | ( | const QPen & | pen | ) |
| void QCPLegend::setIconSize | ( | const QSize & | size | ) |
Sets the size of legend icons. Legend items that draw an icon (e.g. a visual representation of the graph) will use this size by default.
Definition at line 19141 of file qcustomplot.cpp.
References mIconSize, and size.
Referenced by QCPLegend().
| void QCPLegend::setIconSize | ( | const QSize & | size | ) |
| void QCPLegend::setIconSize | ( | int | width, |
| int | height | ||
| ) |
This is an overloaded member function, provided for convenience. It differs from the above function only in what argument(s) it accepts.
Definition at line 19145 of file qcustomplot.cpp.
| void QCPLegend::setIconSize | ( | int | width, |
| int | height | ||
| ) |
| void QCPLegend::setIconTextPadding | ( | int | padding | ) |
Sets the horizontal space in pixels between the legend icon and the text next to it. Legend items that draw an icon (e.g. a visual representation of the graph) and text (e.g. the name of the graph) will use this space by default.
Definition at line 19155 of file qcustomplot.cpp.
References mIconTextPadding.
Referenced by QCPLegend().
| void QCPLegend::setIconTextPadding | ( | int | padding | ) |
| void QCPLegend::setSelectableParts | ( | const SelectableParts & | selectable | ) |
Sets whether the user can (de-)select the parts in selectable by clicking on the QCustomPlot surface. (When QCustomPlot::setInteractions contains QCP::iSelectLegend.)
However, even when selectable is set to a value not allowing the selection of a specific part, it is still possible to set the selection of this part manually, by calling setSelectedParts directly.
Definition at line 19177 of file qcustomplot.cpp.
References mSelectableParts, and selectableChanged().
Referenced by QCPLegend().
| Q_SLOT void QCPLegend::setSelectableParts | ( | const SelectableParts & | selectableParts | ) |
| void QCPLegend::setSelectedBorderPen | ( | const QPen & | pen | ) |
When the legend box is selected, this pen is used to draw the border instead of the normal pen set via setBorderPen.
Definition at line 19242 of file qcustomplot.cpp.
References mSelectedBorderPen.
Referenced by QCPLegend().
| void QCPLegend::setSelectedBorderPen | ( | const QPen & | pen | ) |
| void QCPLegend::setSelectedBrush | ( | const QBrush & | brush | ) |
When the legend box is selected, this brush is used to draw the legend background instead of the normal brush set via setBrush.
Definition at line 19262 of file qcustomplot.cpp.
References brush(), and mSelectedBrush.
Referenced by QCPLegend().
| void QCPLegend::setSelectedBrush | ( | const QBrush & | brush | ) |
| void QCPLegend::setSelectedFont | ( | const QFont & | font | ) |
Sets the default font that is used by legend items when they are selected.
This function will also set font on all already existing legend items.
Definition at line 19273 of file qcustomplot.cpp.
References font(), item(), itemCount(), mSelectedFont, and QCPAbstractLegendItem::setSelectedFont().
| void QCPLegend::setSelectedFont | ( | const QFont & | font | ) |
| void QCPLegend::setSelectedIconBorderPen | ( | const QPen & | pen | ) |
Sets the pen legend items will use to draw their icon borders, when they are selected.
Definition at line 19252 of file qcustomplot.cpp.
References mSelectedIconBorderPen.
Referenced by QCPLegend().
| void QCPLegend::setSelectedIconBorderPen | ( | const QPen & | pen | ) |
| void QCPLegend::setSelectedParts | ( | const SelectableParts & | selected | ) |
Sets the selected state of the respective legend parts described by SelectablePart. When a part is selected, it uses a different pen/font and brush. If some legend items are selected and selected doesn't contain spItems, those items become deselected.
The entire selection mechanism is handled automatically when QCustomPlot::setInteractions contains iSelectLegend. You only need to call this function when you wish to change the selection state manually.
This function can change the selection state of a part even when setSelectableParts was set to a value that actually excludes the part.
emits the selectionChanged signal when selected is different from the previous selection state.
Note that it doesn't make sense to set the selected state spItems here when it wasn't set before, because there's no way to specify which exact items to newly select. Do this by calling QCPAbstractLegendItem::setSelected directly on the legend item you wish to select.
Definition at line 19208 of file qcustomplot.cpp.
References item(), itemCount(), mSelectedParts, selectedParts(), selectionChanged(), QCPAbstractLegendItem::setSelected(), and spItems.
Referenced by deselectEvent(), QCPLegend(), and selectEvent().
| Q_SLOT void QCPLegend::setSelectedParts | ( | const SelectableParts & | selectedParts | ) |
| void QCPLegend::setSelectedTextColor | ( | const QColor & | color | ) |
Sets the default text color that is used by legend items when they are selected.
This function will also set color on all already existing legend items.
Definition at line 19288 of file qcustomplot.cpp.
References color, item(), itemCount(), mSelectedTextColor, and QCPAbstractLegendItem::setSelectedTextColor().
Referenced by QCPLegend().
| void QCPLegend::setSelectedTextColor | ( | const QColor & | color | ) |
| void QCPLegend::setTextColor | ( | const QColor & | color | ) |
Sets the default color of legend text. Legend items that draw text (e.g. the name of a graph) will use this color by default. However, a different colors can be specified on a per-item-basis by accessing the specific legend item.
This function will also set color on all already existing legend items.
Definition at line 19130 of file qcustomplot.cpp.
References color, item(), itemCount(), mTextColor, and QCPAbstractLegendItem::setTextColor().
Referenced by QCPLegend().
| void QCPLegend::setTextColor | ( | const QColor & | color | ) |
|
inline |
Definition at line 5654 of file qcustomplot.h.
|
inline |
Definition at line 2683 of file qcustomplot.h.
|
protected |
Definition at line 5707 of file qcustomplot.h.
Referenced by getBorderPen(), and setBorderPen().
|
protected |
Definition at line 5708 of file qcustomplot.h.
Referenced by getBrush(), and setBrush().
|
protected |
Definition at line 5709 of file qcustomplot.h.
Referenced by setFont().
|
protected |
Definition at line 5707 of file qcustomplot.h.
Referenced by setIconBorderPen().
|
protected |
Definition at line 5711 of file qcustomplot.h.
Referenced by setIconSize().
|
protected |
Definition at line 5712 of file qcustomplot.h.
Referenced by setIconTextPadding().
|
protected |
Definition at line 5713 of file qcustomplot.h.
Referenced by deselectEvent(), selectEvent(), selectTest(), and setSelectableParts().
|
protected |
Definition at line 5714 of file qcustomplot.h.
Referenced by getBorderPen(), and setSelectedBorderPen().
|
protected |
Definition at line 5715 of file qcustomplot.h.
Referenced by getBrush(), and setSelectedBrush().
|
protected |
Definition at line 5716 of file qcustomplot.h.
Referenced by setSelectedFont().
|
protected |
Definition at line 5714 of file qcustomplot.h.
Referenced by setSelectedIconBorderPen().
|
protected |
Definition at line 5713 of file qcustomplot.h.
Referenced by deselectEvent(), getBorderPen(), getBrush(), selectedParts(), selectEvent(), and setSelectedParts().
|
protected |
Definition at line 5717 of file qcustomplot.h.
Referenced by setSelectedTextColor().
|
protected |
Definition at line 5710 of file qcustomplot.h.
Referenced by setTextColor().