![]() |
ACloudViewer
3.9.4
A Modern Library for 3D Data Processing
|

Public Member Functions | |
| void | Construct (O3DVisualizer *w) |
| void | MakeSettingsUI () |
| void | AddGeometry (const std::string &name, std::shared_ptr< geometry::Geometry > geom, std::shared_ptr< t::geometry::Geometry > tgeom, std::shared_ptr< rendering::TriangleMeshModel > model, const rendering::MaterialRecord *material, const std::string &group, double time, bool is_visible) |
| void | UpdateGeometry (const std::string &name, std::shared_ptr< t::geometry::Geometry > tgeom, uint32_t update_flags) |
| void | RemoveGeometry (const std::string &name) |
| void | ShowGeometry (const std::string &name, bool show) |
| O3DVisualizer::DrawObject | GetGeometry (const std::string &name) const |
| MaterialRecord | GetGeometryMaterial (const std::string &name) |
| void | ModifyGeometryMaterial (const std::string &name, const MaterialRecord *material) |
| void | CreateInspectionModeMaterial (MaterialRecord &inspect_mat, bool pcd=false) |
| std::shared_ptr< ccMesh > | DuplicateGeometryForInspection (std::shared_ptr< ccMesh > mesh) |
| void | UpdateGeometryForInspectionMode (bool enable) |
| void | UpdateGeometryForWireframeMode (bool enable) |
| void | Add3DLabel (const Eigen::Vector3f &pos, const char *text) |
| void | Clear3DLabels () |
| void | SetupCamera (float fov, const Eigen::Vector3f ¢er, const Eigen::Vector3f &eye, const Eigen::Vector3f &up) |
| void | SetupCamera (const camera::PinholeCameraIntrinsic &intrinsic, const Eigen::Matrix4d &extrinsic) |
| void | SetupCamera (const Eigen::Matrix3d &intrinsic, const Eigen::Matrix4d &extrinsic, int intrinsic_width_px, int intrinsic_height_px) |
| void | ResetCameraToDefault () |
| void | SetBackground (const Eigen::Vector4f &bg_color, std::shared_ptr< geometry::Image > bg_image) |
| void | ShowSettings (bool show, bool cancel_auto_show=true) |
| void | ShowSkybox (bool show) |
| void | ShowAxes (bool show) |
| void | ShowGround (bool show) |
| void | SetGroundPlane (rendering::Scene::GroundPlane plane) |
| void | EnableSunFollowsCamera (bool enable) |
| void | EnableInspectionRelatedUI (bool enable) |
| void | EnableBasicMode (bool enable) |
| void | EnableWireframeMode (bool enable) |
| void | SetPointSize (int px) |
| void | SetLineWidth (int px) |
| void | SetShader (O3DVisualizer::Shader shader) |
| void | OverrideMaterial (const std::string &name, const MaterialRecord &original_material, O3DVisualizer::Shader shader) |
| float | ConvertToScaledPixels (int px) |
| const char * | GetShaderString (O3DVisualizer::Shader shader) |
| void | SetIBL (std::string path) |
| void | SetIBLIntensity (float intensity) |
| void | SetLightingProfile (const LightingProfile &profile) |
| void | SetMouseMode (SceneWidget::Controls mode) |
| void | SetPanelOpen (const std::string &name, bool open) |
| void | SetPicking () |
| std::vector< O3DVisualizerSelections::SelectionSet > | GetSelectionSets () const |
| void | SetCurrentTime (double t) |
| void | SetAnimating (bool is_animating) |
| void | SetOnAnimationTick (O3DVisualizer &o3dvis, std::function< TickResult(O3DVisualizer &, double, double)> cb) |
| void | SetUIState (const UIState &new_state) |
| void | AddGroup (const std::string &group) |
| void | EnableGroup (const std::string &group, bool enable) |
| void | AddObjectToTree (const DrawObject &o) |
| void | UpdateObjectTree () |
| void | UpdateTimeUIRange () |
| void | UpdateTimeUI () |
| void | UpdateGeometryVisibility (const DrawObject &o) |
| bool | IsGeometryVisible (const DrawObject &o) |
| void | NewSelectionSet () |
| void | RemoveSelectionSet (int index) |
| void | SelectSelectionSet (int index) |
| void | UpdateSelectionSetList () |
| void | UpdateSelectableGeometry () |
| bool | OnAnimationTick () |
| void | UpdateAnimationTickClockTime (double now) |
| void | ExportCurrentImage (const std::string &path) |
| void | OnAbout () |
| void | OnExportRGB () |
| void | OnClose () |
| void | OnToggleSettings () |
| std::string | UniquifyName (const std::string &name) |
| Eigen::Vector4f | CalcDefaultUnlitColor () |
| std::vector< std::string > | GetListOfIBLs () |
Definition at line 283 of file O3DVisualizer.cpp.
|
inline |
Definition at line 1332 of file O3DVisualizer.cpp.
References cloudViewer::visualization::gui::SceneWidget::AddLabel().
|
inline |
Definition at line 836 of file O3DVisualizer.cpp.
References cloudViewer::visualization::rendering::MaterialRecord::base_color, has_colors, has_normals, cloudViewer::visualization::rendering::MaterialRecord::line_width, cloudViewer::visualization::visualizer::O3DVisualizer::UIState::line_width, octree, cloudViewer::visualization::rendering::MaterialRecord::point_size, cloudViewer::visualization::visualizer::O3DVisualizer::UIState::point_size, and cloudViewer::visualization::rendering::MaterialRecord::shader.
|
inline |
Definition at line 1887 of file O3DVisualizer.cpp.
References cloudViewer::visualization::visualizer::O3DVisualizer::UIState::enabled_groups.
|
inline |
Definition at line 1936 of file O3DVisualizer.cpp.
References cloudViewer::visualization::visualizer::O3DVisualizer::DrawObject::group, cloudViewer::visualization::visualizer::O3DVisualizer::DrawObject::is_visible, name, cloudViewer::visualization::visualizer::O3DVisualizer::DrawObject::name, and cloudViewer::visualization::visualizer::O3DVisualizer::DrawObject::time.
|
inline |
Definition at line 2198 of file O3DVisualizer.cpp.
References cloudViewer::visualization::visualizer::O3DVisualizer::UIState::bg_color.
|
inline |
Definition at line 1336 of file O3DVisualizer.cpp.
References cloudViewer::visualization::gui::SceneWidget::ClearLabels().
|
inline |
Definition at line 373 of file O3DVisualizer.cpp.
|
inline |
Definition at line 1607 of file O3DVisualizer.cpp.
|
inline |
Definition at line 1168 of file O3DVisualizer.cpp.
References cloudViewer::visualization::rendering::MaterialRecord::albedo_img, cloudViewer::visualization::rendering::MaterialRecord::ao_img, cloudViewer::visualization::rendering::MaterialRecord::base_anisotropy, cloudViewer::visualization::rendering::MaterialRecord::base_clearcoat, cloudViewer::visualization::rendering::MaterialRecord::base_color, cloudViewer::visualization::rendering::MaterialRecord::base_metallic, cloudViewer::visualization::rendering::MaterialRecord::base_reflectance, cloudViewer::visualization::rendering::MaterialRecord::base_roughness, cloudViewer::visualization::rendering::MaterialRecord::metallic_img, cloudViewer::visualization::rendering::MaterialRecord::normal_img, cloudViewer::visualization::rendering::MaterialRecord::reflectance_img, cloudViewer::visualization::rendering::MaterialRecord::roughness_img, and cloudViewer::visualization::rendering::MaterialRecord::shader.
|
inline |
Definition at line 1197 of file O3DVisualizer.cpp.
|
inline |
|
inline |
Definition at line 1914 of file O3DVisualizer.cpp.
References cloudViewer::visualization::visualizer::O3DVisualizer::UIState::enabled_groups.
|
inline |
Definition at line 1459 of file O3DVisualizer.cpp.
|
inline |
Definition at line 1441 of file O3DVisualizer.cpp.
References cloudViewer::visualization::rendering::Camera::GetForwardVector(), cloudViewer::visualization::gui::SceneWidget::GetScene(), cloudViewer::visualization::gui::SceneWidget::SetOnCameraChanged(), cloudViewer::visualization::gui::SceneWidget::SetSunInteractorEnabled(), and cloudViewer::visualization::visualizer::O3DVisualizer::UIState::sun_dir.
|
inline |
Definition at line 1514 of file O3DVisualizer.cpp.
References cloudViewer::visualization::gui::SceneWidget::ForceRedraw(), and cloudViewer::visualization::gui::SceneWidget::GetScene().
|
inline |
Definition at line 2101 of file O3DVisualizer.cpp.
References cloudViewer::visualization::gui::SceneWidget::EnableSceneCaching(), cloudViewer::visualization::gui::SceneWidget::GetScene(), image, cloudViewer::t::geometry::path, cloudViewer::visualization::gui::Window::ShowMessageBox(), and cloudViewer::io::WriteImage().
|
inline |
Definition at line 1139 of file O3DVisualizer.cpp.
References name.
|
inline |
Definition at line 1148 of file O3DVisualizer.cpp.
References name.
|
inline |
Definition at line 2209 of file O3DVisualizer.cpp.
References cloudViewer::utility::filesystem::GetFileNameWithoutDirectory(), cloudViewer::visualization::gui::Application::GetInstance(), cloudViewer::visualization::gui::Application::GetResourcePath(), cloudViewer::utility::filesystem::ListFilesInDirectory(), and name.
|
inline |
Definition at line 1726 of file O3DVisualizer.cpp.
|
inline |
Definition at line 1611 of file O3DVisualizer.cpp.
References LogWarning.
|
inline |
Definition at line 2004 of file O3DVisualizer.cpp.
References cloudViewer::visualization::visualizer::O3DVisualizer::UIState::current_time, cloudViewer::visualization::visualizer::O3DVisualizer::UIState::enabled_groups, cloudViewer::visualization::visualizer::O3DVisualizer::DrawObject::group, cloudViewer::visualization::visualizer::O3DVisualizer::DrawObject::is_visible, cloudViewer::visualization::visualizer::O3DVisualizer::DrawObject::time, and cloudViewer::visualization::visualizer::O3DVisualizer::UIState::time_step.
|
inline |
Definition at line 411 of file O3DVisualizer.cpp.
|
inline |
Definition at line 1157 of file O3DVisualizer.cpp.
References cloudViewer::visualization::gui::SceneWidget::GetScene(), and name.
|
inline |
Definition at line 2014 of file O3DVisualizer.cpp.
|
inline |
Definition at line 2116 of file O3DVisualizer.cpp.
References theme.
|
inline |
Definition at line 2087 of file O3DVisualizer.cpp.
References cloudViewer::visualization::visualizer::O3DVisualizer::UIState::current_time, cloudViewer::visualization::gui::Application::GetInstance(), cloudViewer::visualization::gui::Application::Now(), and cloudViewer::visualization::visualizer::O3DVisualizer::UIState::time_step.
|
inline |
Definition at line 2177 of file O3DVisualizer.cpp.
|
inline |
Definition at line 2164 of file O3DVisualizer.cpp.
References cloudViewer::visualization::gui::FileDialog::SAVE.
|
inline |
Definition at line 2179 of file O3DVisualizer.cpp.
References cloudViewer::visualization::visualizer::O3DVisualizer::UIState::show_settings.
|
inline |
Definition at line 1589 of file O3DVisualizer.cpp.
References cloudViewer::visualization::gui::SceneWidget::GetScene(), name, and cloudViewer::visualization::rendering::MaterialRecord::shader.
|
inline |
Definition at line 1067 of file O3DVisualizer.cpp.
References cloudViewer::visualization::visualizer::O3DVisualizer::UIState::enabled_groups, cloudViewer::visualization::gui::SceneWidget::ForceRedraw(), cloudViewer::visualization::gui::SceneWidget::GetScene(), max(), min(), name, and cloudViewer::visualization::visualizer::O3DVisualizer::UIState::point_size.
|
inline |
Definition at line 2020 of file O3DVisualizer.cpp.
|
inline |
Definition at line 1363 of file O3DVisualizer.cpp.
References cloudViewer::visualization::gui::SceneWidget::ForceRedraw(), cloudViewer::visualization::gui::SceneWidget::GetScene(), and cloudViewer::visualization::gui::SceneWidget::SetupCamera().
|
inline |
Definition at line 2031 of file O3DVisualizer.cpp.
References cloudViewer::visualization::gui::SceneWidget::ForceRedraw().
|
inline |
Definition at line 1746 of file O3DVisualizer.cpp.
References cloudViewer::visualization::visualizer::O3DVisualizer::UIState::current_time, cloudViewer::visualization::gui::Application::GetInstance(), cloudViewer::visualization::visualizer::O3DVisualizer::UIState::is_animating, and cloudViewer::visualization::gui::Application::Now().
|
inline |
Definition at line 1369 of file O3DVisualizer.cpp.
References cloudViewer::visualization::visualizer::O3DVisualizer::UIState::bg_color, cloudViewer::visualization::gui::SceneWidget::ForceRedraw(), cloudViewer::visualization::gui::SceneWidget::GetScene(), and cloudViewer::visualization::visualizer::O3DVisualizer::UIState::scene_shader.
|
inline |
Definition at line 1731 of file O3DVisualizer.cpp.
References cloudViewer::visualization::visualizer::O3DVisualizer::UIState::current_time.
|
inline |
Definition at line 1425 of file O3DVisualizer.cpp.
References cloudViewer::visualization::gui::SceneWidget::ForceRedraw(), cloudViewer::visualization::gui::SceneWidget::GetScene(), cloudViewer::visualization::visualizer::O3DVisualizer::UIState::ground_plane, cloudViewer::visualization::visualizer::O3DVisualizer::UIState::show_ground, cloudViewer::visualization::rendering::Scene::XY, and cloudViewer::visualization::rendering::Scene::XZ.
|
inline |
Definition at line 1629 of file O3DVisualizer.cpp.
References cloudViewer::utility::filesystem::FileExists(), cloudViewer::visualization::gui::SceneWidget::ForceRedraw(), cloudViewer::visualization::gui::Application::GetInstance(), cloudViewer::visualization::gui::SceneWidget::GetScene(), cloudViewer::visualization::visualizer::O3DVisualizer::UIState::ibl_path, LogWarning, and cloudViewer::t::geometry::path.
|
inline |
Definition at line 1663 of file O3DVisualizer.cpp.
References cloudViewer::visualization::visualizer::O3DVisualizer::UIState::ibl_intensity.
|
inline |
Definition at line 1668 of file O3DVisualizer.cpp.
References cloudViewer::visualization::gui::SceneWidget::GetScene(), cloudViewer::visualization::visualizer::O3DVisualizer::UIState::ibl_intensity, profile, cloudViewer::visualization::visualizer::O3DVisualizer::UIState::sun_color, cloudViewer::visualization::visualizer::O3DVisualizer::UIState::sun_dir, cloudViewer::visualization::visualizer::O3DVisualizer::UIState::sun_intensity, cloudViewer::visualization::visualizer::O3DVisualizer::UIState::use_ibl, and cloudViewer::visualization::visualizer::O3DVisualizer::UIState::use_sun.
|
inline |
|
inline |
Definition at line 1687 of file O3DVisualizer.cpp.
References cloudViewer::visualization::visualizer::O3DVisualizer::UIState::mouse_mode, and cloudViewer::visualization::gui::SceneWidget::SetViewControls().
|
inline |
Definition at line 1772 of file O3DVisualizer.cpp.
References cloudViewer::visualization::gui::SceneWidget::ForceRedraw(), cloudViewer::visualization::gui::Application::GetInstance(), cloudViewer::visualization::gui::Application::Now(), and result.
|
inline |
Definition at line 1704 of file O3DVisualizer.cpp.
References name.
|
inline |
Definition at line 1716 of file O3DVisualizer.cpp.
|
inline |
Definition at line 1530 of file O3DVisualizer.cpp.
References cloudViewer::visualization::gui::SceneWidget::ForceRedraw(), cloudViewer::visualization::gui::SceneWidget::GetScene(), max(), cloudViewer::visualization::visualizer::O3DVisualizer::UIState::point_size, cloudViewer::visualization::visualizer::O3DVisualizer::UIState::scene_shader, and cloudViewer::visualization::gui::SceneWidget::SetPickablePointSize().
|
inline |
Definition at line 1575 of file O3DVisualizer.cpp.
References cloudViewer::visualization::gui::SceneWidget::ForceRedraw(), and cloudViewer::visualization::visualizer::O3DVisualizer::UIState::scene_shader.
|
inline |
Definition at line 1796 of file O3DVisualizer.cpp.
References cloudViewer::visualization::visualizer::O3DVisualizer::UIState::bg_color, cloudViewer::visualization::visualizer::O3DVisualizer::UIState::enabled_groups, cloudViewer::visualization::gui::SceneWidget::ForceRedraw(), cloudViewer::visualization::gui::SceneWidget::GetScene(), cloudViewer::visualization::visualizer::O3DVisualizer::UIState::ibl_intensity, cloudViewer::visualization::visualizer::O3DVisualizer::UIState::ibl_path, cloudViewer::visualization::visualizer::O3DVisualizer::UIState::is_animating, cloudViewer::visualization::visualizer::O3DVisualizer::UIState::line_width, cloudViewer::visualization::visualizer::O3DVisualizer::UIState::point_size, cloudViewer::visualization::visualizer::O3DVisualizer::UIState::scene_shader, cloudViewer::visualization::visualizer::O3DVisualizer::UIState::show_axes, cloudViewer::visualization::visualizer::O3DVisualizer::UIState::show_ground, cloudViewer::visualization::visualizer::O3DVisualizer::UIState::show_settings, cloudViewer::visualization::visualizer::O3DVisualizer::UIState::show_skybox, cloudViewer::visualization::visualizer::O3DVisualizer::UIState::sun_color, cloudViewer::visualization::visualizer::O3DVisualizer::UIState::sun_dir, cloudViewer::visualization::visualizer::O3DVisualizer::UIState::sun_follows_camera, cloudViewer::visualization::visualizer::O3DVisualizer::UIState::sun_intensity, cloudViewer::visualization::visualizer::O3DVisualizer::UIState::use_ibl, and cloudViewer::visualization::visualizer::O3DVisualizer::UIState::use_sun.
|
inline |
Definition at line 1346 of file O3DVisualizer.cpp.
References cloudViewer::visualization::gui::SceneWidget::ForceRedraw(), cloudViewer::visualization::gui::SceneWidget::GetScene(), and cloudViewer::visualization::gui::SceneWidget::SetupCamera().
|
inline |
Definition at line 1353 of file O3DVisualizer.cpp.
References cloudViewer::visualization::gui::SceneWidget::ForceRedraw(), cloudViewer::visualization::gui::SceneWidget::GetScene(), and cloudViewer::visualization::gui::SceneWidget::SetupCamera().
|
inline |
Definition at line 1338 of file O3DVisualizer.cpp.
References cloudViewer::visualization::gui::SceneWidget::ForceRedraw(), and cloudViewer::visualization::gui::SceneWidget::LookAt().
|
inline |
|
inline |
Definition at line 1111 of file O3DVisualizer.cpp.
References name.
|
inline |
Definition at line 1418 of file O3DVisualizer.cpp.
References cloudViewer::visualization::gui::SceneWidget::ForceRedraw(), cloudViewer::visualization::gui::SceneWidget::GetScene(), cloudViewer::visualization::visualizer::O3DVisualizer::UIState::ground_plane, and cloudViewer::visualization::visualizer::O3DVisualizer::UIState::show_ground.
|
inline |
|
inline |
|
inline |
Definition at line 2181 of file O3DVisualizer.cpp.
References name.
|
inline |
Definition at line 2097 of file O3DVisualizer.cpp.
References cloudViewer::visualization::visualizer::O3DVisualizer::UIState::frame_delay.
|
inline |
Definition at line 1050 of file O3DVisualizer.cpp.
References cloudViewer::visualization::gui::SceneWidget::ForceRedraw(), cloudViewer::visualization::gui::SceneWidget::GetScene(), LogWarning, and name.
|
inline |
Definition at line 1206 of file O3DVisualizer.cpp.
References cloudViewer::visualization::gui::SceneWidget::GetScene(), and CV_TYPES::POINT_CLOUD.
|
inline |
Definition at line 1259 of file O3DVisualizer.cpp.
References cloudViewer::visualization::rendering::MaterialRecord::base_color, cloudViewer::geometry::LineSet::CreateFromTriangleMesh(), cloudViewer::visualization::rendering::MaterialRecord::emissive_color, cloudViewer::visualization::visualizer::O3DVisualizer::DrawObject::geometry, cloudViewer::visualization::gui::SceneWidget::GetScene(), cloudViewer::visualization::rendering::MaterialRecord::line_width, cloudViewer::visualization::visualizer::O3DVisualizer::DrawObject::material, CV_TYPES::MESH, cloudViewer::visualization::visualizer::O3DVisualizer::DrawObject::name, cloudViewer::visualization::rendering::MaterialRecord::shader, and cloudViewer::t::geometry::TriangleMesh::ToLegacy().
|
inline |
|
inline |
Definition at line 1970 of file O3DVisualizer.cpp.
|
inline |
Definition at line 2055 of file O3DVisualizer.cpp.
|
inline |
Definition at line 2037 of file O3DVisualizer.cpp.
|
inline |
Definition at line 1994 of file O3DVisualizer.cpp.
References cloudViewer::visualization::visualizer::O3DVisualizer::UIState::current_time.
|
inline |
Definition at line 1982 of file O3DVisualizer.cpp.
References cloudViewer::visualization::visualizer::O3DVisualizer::UIState::current_time, max(), and min().
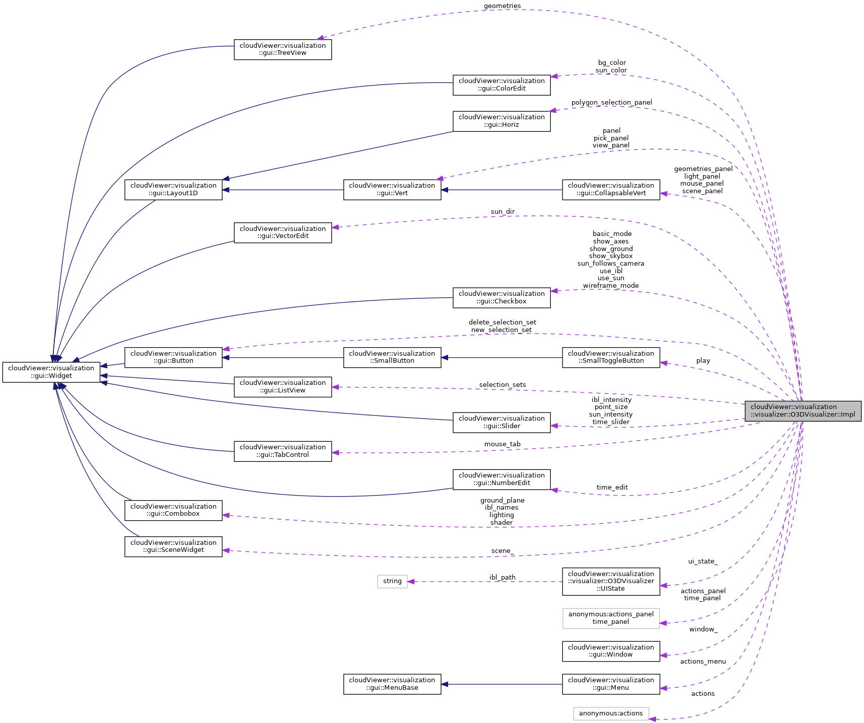
| ButtonList* cloudViewer::visualization::visualizer::O3DVisualizer::Impl::actions |
Definition at line 370 of file O3DVisualizer.cpp.
| Menu* cloudViewer::visualization::visualizer::O3DVisualizer::Impl::actions_menu |
Definition at line 314 of file O3DVisualizer.cpp.
| EmptyIfHiddenVert* cloudViewer::visualization::visualizer::O3DVisualizer::Impl::actions_panel |
Definition at line 369 of file O3DVisualizer.cpp.
| std::set<std::string> cloudViewer::visualization::visualizer::O3DVisualizer::Impl::added_groups_ |
Definition at line 285 of file O3DVisualizer.cpp.
| std::set<std::string> cloudViewer::visualization::visualizer::O3DVisualizer::Impl::added_names_ |
Definition at line 284 of file O3DVisualizer.cpp.
| Checkbox* cloudViewer::visualization::visualizer::O3DVisualizer::Impl::basic_mode |
Definition at line 334 of file O3DVisualizer.cpp.
| ColorEdit* cloudViewer::visualization::visualizer::O3DVisualizer::Impl::bg_color |
Definition at line 337 of file O3DVisualizer.cpp.
| bool cloudViewer::visualization::visualizer::O3DVisualizer::Impl::can_auto_show_settings_ = true |
Definition at line 298 of file O3DVisualizer.cpp.
| Button* cloudViewer::visualization::visualizer::O3DVisualizer::Impl::delete_selection_set |
Definition at line 327 of file O3DVisualizer.cpp.
| TreeView* cloudViewer::visualization::visualizer::O3DVisualizer::Impl::geometries |
Definition at line 353 of file O3DVisualizer.cpp.
| CollapsableVert* cloudViewer::visualization::visualizer::O3DVisualizer::Impl::geometries_panel |
Definition at line 352 of file O3DVisualizer.cpp.
| Combobox* cloudViewer::visualization::visualizer::O3DVisualizer::Impl::ground_plane |
Definition at line 336 of file O3DVisualizer.cpp.
| std::map<std::string, TreeView::ItemId> cloudViewer::visualization::visualizer::O3DVisualizer::Impl::group2itemid |
Definition at line 355 of file O3DVisualizer.cpp.
| Slider* cloudViewer::visualization::visualizer::O3DVisualizer::Impl::ibl_intensity |
Definition at line 346 of file O3DVisualizer.cpp.
| Combobox* cloudViewer::visualization::visualizer::O3DVisualizer::Impl::ibl_names |
Definition at line 345 of file O3DVisualizer.cpp.
| std::vector<DrawObject> cloudViewer::visualization::visualizer::O3DVisualizer::Impl::inspection_objects_ |
Definition at line 287 of file O3DVisualizer.cpp.
| double cloudViewer::visualization::visualizer::O3DVisualizer::Impl::last_animation_tick_clock_time_ = 0.0 |
Definition at line 305 of file O3DVisualizer.cpp.
| CollapsableVert* cloudViewer::visualization::visualizer::O3DVisualizer::Impl::light_panel |
Definition at line 342 of file O3DVisualizer.cpp.
| Combobox* cloudViewer::visualization::visualizer::O3DVisualizer::Impl::lighting |
Definition at line 340 of file O3DVisualizer.cpp.
| double cloudViewer::visualization::visualizer::O3DVisualizer::Impl::max_time_ = 0.0 |
Definition at line 302 of file O3DVisualizer.cpp.
| std::unordered_map<int, std::function<void(O3DVisualizer &)> > cloudViewer::visualization::visualizer::O3DVisualizer::Impl::menuid2action |
Definition at line 316 of file O3DVisualizer.cpp.
| std::shared_ptr<MessageProcessor> cloudViewer::visualization::visualizer::O3DVisualizer::Impl::message_processor_ |
Definition at line 295 of file O3DVisualizer.cpp.
| double cloudViewer::visualization::visualizer::O3DVisualizer::Impl::min_time_ = 0.0 |
Definition at line 301 of file O3DVisualizer.cpp.
| std::map<SceneWidget::Controls, Button *> cloudViewer::visualization::visualizer::O3DVisualizer::Impl::mouse_buttons |
Definition at line 323 of file O3DVisualizer.cpp.
| CollapsableVert* cloudViewer::visualization::visualizer::O3DVisualizer::Impl::mouse_panel |
Definition at line 319 of file O3DVisualizer.cpp.
| TabControl* cloudViewer::visualization::visualizer::O3DVisualizer::Impl::mouse_tab |
Definition at line 320 of file O3DVisualizer.cpp.
| Button* cloudViewer::visualization::visualizer::O3DVisualizer::Impl::new_selection_set |
Definition at line 326 of file O3DVisualizer.cpp.
| double cloudViewer::visualization::visualizer::O3DVisualizer::Impl::next_animation_tick_clock_time_ = 0.0 |
Definition at line 304 of file O3DVisualizer.cpp.
| std::map<std::string, TreeView::ItemId> cloudViewer::visualization::visualizer::O3DVisualizer::Impl::object2itemid |
Definition at line 357 of file O3DVisualizer.cpp.
| std::vector<DrawObject> cloudViewer::visualization::visualizer::O3DVisualizer::Impl::objects_ |
Definition at line 286 of file O3DVisualizer.cpp.
| std::function<void(double)> cloudViewer::visualization::visualizer::O3DVisualizer::Impl::on_animation_ |
Definition at line 292 of file O3DVisualizer.cpp.
| std::function<bool()> cloudViewer::visualization::visualizer::O3DVisualizer::Impl::on_animation_tick_ |
Definition at line 293 of file O3DVisualizer.cpp.
| Vert* cloudViewer::visualization::visualizer::O3DVisualizer::Impl::panel |
Definition at line 318 of file O3DVisualizer.cpp.
| Vert* cloudViewer::visualization::visualizer::O3DVisualizer::Impl::pick_panel |
Definition at line 324 of file O3DVisualizer.cpp.
| SmallToggleButton* cloudViewer::visualization::visualizer::O3DVisualizer::Impl::play |
Definition at line 367 of file O3DVisualizer.cpp.
| Slider* cloudViewer::visualization::visualizer::O3DVisualizer::Impl::point_size |
Definition at line 338 of file O3DVisualizer.cpp.
| Horiz* cloudViewer::visualization::visualizer::O3DVisualizer::Impl::polygon_selection_panel |
Definition at line 325 of file O3DVisualizer.cpp.
| bool cloudViewer::visualization::visualizer::O3DVisualizer::Impl::polygon_selection_unselects_ = false |
Definition at line 290 of file O3DVisualizer.cpp.
| std::shared_ptr<io::rpc::ZMQReceiver> cloudViewer::visualization::visualizer::O3DVisualizer::Impl::receiver_ |
Definition at line 294 of file O3DVisualizer.cpp.
| SceneWidget* cloudViewer::visualization::visualizer::O3DVisualizer::Impl::scene_ = nullptr |
Definition at line 308 of file O3DVisualizer.cpp.
| CollapsableVert* cloudViewer::visualization::visualizer::O3DVisualizer::Impl::scene_panel |
Definition at line 330 of file O3DVisualizer.cpp.
| ListView* cloudViewer::visualization::visualizer::O3DVisualizer::Impl::selection_sets |
Definition at line 328 of file O3DVisualizer.cpp.
| std::shared_ptr<O3DVisualizerSelections> cloudViewer::visualization::visualizer::O3DVisualizer::Impl::selections_ |
Definition at line 289 of file O3DVisualizer.cpp.
| bool cloudViewer::visualization::visualizer::O3DVisualizer::Impl::selections_need_update_ = true |
Definition at line 291 of file O3DVisualizer.cpp.
| struct { ... } cloudViewer::visualization::visualizer::O3DVisualizer::Impl::settings |
| Combobox* cloudViewer::visualization::visualizer::O3DVisualizer::Impl::shader |
Definition at line 339 of file O3DVisualizer.cpp.
| Checkbox* cloudViewer::visualization::visualizer::O3DVisualizer::Impl::show_axes |
Definition at line 332 of file O3DVisualizer.cpp.
| Checkbox* cloudViewer::visualization::visualizer::O3DVisualizer::Impl::show_ground |
Definition at line 333 of file O3DVisualizer.cpp.
| Checkbox* cloudViewer::visualization::visualizer::O3DVisualizer::Impl::show_skybox |
Definition at line 331 of file O3DVisualizer.cpp.
| double cloudViewer::visualization::visualizer::O3DVisualizer::Impl::start_animation_clock_time_ = 0.0 |
Definition at line 303 of file O3DVisualizer.cpp.
| ColorEdit* cloudViewer::visualization::visualizer::O3DVisualizer::Impl::sun_color |
Definition at line 350 of file O3DVisualizer.cpp.
| VectorEdit* cloudViewer::visualization::visualizer::O3DVisualizer::Impl::sun_dir |
Definition at line 349 of file O3DVisualizer.cpp.
| Checkbox* cloudViewer::visualization::visualizer::O3DVisualizer::Impl::sun_follows_camera |
Definition at line 348 of file O3DVisualizer.cpp.
| Slider* cloudViewer::visualization::visualizer::O3DVisualizer::Impl::sun_intensity |
Definition at line 347 of file O3DVisualizer.cpp.
| NumberEdit* cloudViewer::visualization::visualizer::O3DVisualizer::Impl::time_edit |
Definition at line 366 of file O3DVisualizer.cpp.
| EmptyIfHiddenVert* cloudViewer::visualization::visualizer::O3DVisualizer::Impl::time_panel |
Definition at line 364 of file O3DVisualizer.cpp.
| Slider* cloudViewer::visualization::visualizer::O3DVisualizer::Impl::time_slider |
Definition at line 365 of file O3DVisualizer.cpp.
| UIState cloudViewer::visualization::visualizer::O3DVisualizer::Impl::ui_state_ |
Definition at line 297 of file O3DVisualizer.cpp.
| Checkbox* cloudViewer::visualization::visualizer::O3DVisualizer::Impl::use_ibl |
Definition at line 343 of file O3DVisualizer.cpp.
| Checkbox* cloudViewer::visualization::visualizer::O3DVisualizer::Impl::use_sun |
Definition at line 344 of file O3DVisualizer.cpp.
| SceneWidget::Controls cloudViewer::visualization::visualizer::O3DVisualizer::Impl::view_mouse_mode |
Definition at line 322 of file O3DVisualizer.cpp.
| Vert* cloudViewer::visualization::visualizer::O3DVisualizer::Impl::view_panel |
Definition at line 321 of file O3DVisualizer.cpp.
| bool cloudViewer::visualization::visualizer::O3DVisualizer::Impl::was_using_sun_follows_cam_ = false |
Definition at line 299 of file O3DVisualizer.cpp.
| Window* cloudViewer::visualization::visualizer::O3DVisualizer::Impl::window_ = nullptr |
Definition at line 307 of file O3DVisualizer.cpp.
| Checkbox* cloudViewer::visualization::visualizer::O3DVisualizer::Impl::wireframe_mode |
Definition at line 335 of file O3DVisualizer.cpp.
| std::vector<DrawObject> cloudViewer::visualization::visualizer::O3DVisualizer::Impl::wireframe_objects_ |
Definition at line 288 of file O3DVisualizer.cpp.