![]() |
ACloudViewer
3.9.4
A Modern Library for 3D Data Processing
|
A 3D cloud and its associated features (color, normals, scalar fields, etc.) More...
#include <ecvPointCloud.h>


Classes | |
| struct | Grid |
| Grid structure. More... | |
| struct | RgbFilterOptions |
| RGB filter options. More... | |
| struct | UnrollBaseParams |
| struct | UnrollConeParams |
| struct | UnrollCylinderParams |
| class | VBO |
| struct | vboSet |
| VBO set. More... | |
Public Types | |
| enum | CLONE_WARNINGS { WRN_OUT_OF_MEM_FOR_COLORS = 1 , WRN_OUT_OF_MEM_FOR_NORMALS = 2 , WRN_OUT_OF_MEM_FOR_SFS = 4 , WRN_OUT_OF_MEM_FOR_FWF = 8 } |
| Warnings for the partialClone method (bit flags) More... | |
| enum | RGB_FILTER_TYPES { NONE , BILATERAL , GAUSSIAN , MEAN , MEDIAN } |
| RGB filter types. More... | |
| enum | UnrollMode { CYLINDER = 0 , CONE = 1 , STRAIGHTENED_CONE = 2 , STRAIGHTENED_CONE2 = 3 } |
| using | BaseClass = cloudViewer::PointCloudTpl< ccGenericPointCloud > |
| Base class (shortcut) More... | |
| using | FWFDescriptorSet = QMap< uint8_t, WaveformDescriptor > |
| Waveform descriptors set. More... | |
| using | FWFDataContainer = std::vector< uint8_t > |
| Waveform data container. More... | |
| using | SharedFWFDataContainer = QSharedPointer< const FWFDataContainer > |
Public Types inherited from ccGenericPointCloud | |
| using | VisibilityTableType = std::vector< unsigned char > |
| Array of "visibility" information for each point. More... | |
Public Types inherited from ccHObject | |
| enum | DEPENDENCY_FLAGS { DP_NONE = 0 , DP_NOTIFY_OTHER_ON_DELETE = 1 , DP_NOTIFY_OTHER_ON_UPDATE , DP_DELETE_OTHER = 8 , DP_PARENT_OF_OTHER = 24 } |
| Dependency flags. More... | |
| enum | SelectionBehavior { SELECTION_AA_BBOX , SELECTION_FIT_BBOX , SELECTION_IGNORED } |
| Behavior when selected. More... | |
| using | Container = std::vector< ccHObject * > |
| Standard instances container (for children, etc.) More... | |
| using | Shared = QSharedPointer< ccHObject > |
| Shared pointer. More... | |
| using | SharedContainer = std::vector< Shared > |
| Shared instances container (for children, etc.) More... | |
| using | GlobalBoundingBox = cloudViewer::BoundingBoxTpl< double > |
| Global (non-shifted) bounding-box. More... | |
Public Types inherited from ccSerializableObject | |
| enum | DeserializationFlags { DF_POINT_COORDS_64_BITS , DF_SCALAR_VAL_32_BITS = 2 } |
| Deserialization flags (bit-field) More... | |
| typedef QMultiMap< unsigned, unsigned > | LoadedIDMap |
| Map of loaded unique IDs (old ID --> new ID) More... | |
Public Types inherited from cloudViewer::GenericCloud | |
| using | genericPointAction = std::function< void(const CCVector3 &, ScalarType &)> |
| Generic function applied to a point (used by foreach) More... | |
Public Member Functions | |
| ccPointCloud (QString name=QString()) throw () | |
| Default constructor. More... | |
| ccPointCloud (const ccPointCloud &cloud) | |
| ccPointCloud (const std::vector< Eigen::Vector3d > &points, const std::string &name="cloud") | |
| ~ccPointCloud () override | |
| Default destructor. More... | |
| CV_CLASS_ENUM | getClassID () const override |
| Returns class ID. More... | |
| ccPointCloud * | partialClone (const cloudViewer::ReferenceCloud *selection, int *warnings=nullptr, bool withChildEntities=true) const |
| Creates a new point cloud object from a ReferenceCloud (selection) More... | |
| ccPointCloud * | cloneThis (ccPointCloud *destCloud=nullptr, bool ignoreChildren=false) |
| Clones this entity. More... | |
| ccGenericPointCloud * | clone (ccGenericPointCloud *destCloud=nullptr, bool ignoreChildren=false) override |
| Clones this entity. More... | |
| ccPointCloud & | operator= (const ccPointCloud &cloud) |
| Fuses another 3D entity with this one. More... | |
| const ccPointCloud & | operator+= (const ccPointCloud &cloud) |
| const ccPointCloud & | operator+= (ccPointCloud *) |
| ccPointCloud | operator+ (const ccPointCloud &cloud) const |
| void | clear () override |
| Clears the entity from all its points and features. More... | |
| void | unalloactePoints () |
| Erases the cloud points. More... | |
| void | unallocateColors () |
| Erases the cloud colors. More... | |
| void | unallocateNorms () |
| Erases the cloud normals. More... | |
| void | colorsHaveChanged () |
| void | normalsHaveChanged () |
| Notify a modification of normals display parameters or contents. More... | |
| void | pointsHaveChanged () |
| Notify a modification of points display parameters or contents. More... | |
| bool | reserve (unsigned numberOfPoints) override |
| Reserves memory for all the active features. More... | |
| bool | reserveThePointsTable (unsigned _numberOfPoints) |
| Reserves memory to store the points coordinates. More... | |
| bool | reserveTheRGBTable () |
| Reserves memory to store the RGB colors. More... | |
| bool | reserveTheNormsTable () |
| Reserves memory to store the compressed normals. More... | |
| bool | resize (unsigned numberOfPoints) override |
| Resizes all the active features arrays. More... | |
| bool | resizeTheRGBTable (bool fillWithWhite=false) |
| Resizes the RGB colors array. More... | |
| bool | resizeTheNormsTable () |
| Resizes the compressed normals array. More... | |
| void | shrinkToFit () |
| Removes unused capacity. More... | |
| ccScalarField * | getCurrentDisplayedScalarField () const |
| Returns the currently displayed scalar (or 0 if none) More... | |
| int | getCurrentDisplayedScalarFieldIndex () const |
| Returns the currently displayed scalar field index (or -1 if none) More... | |
| void | setCurrentDisplayedScalarField (int index) |
| Sets the currently displayed scalar field. More... | |
| void | deleteScalarField (int index) override |
| Deletes a specific scalar field. More... | |
| void | deleteAllScalarFields () override |
| Deletes all scalar fields associated to this cloud. More... | |
| int | addScalarField (const char *uniqueName) override |
| Creates a new scalar field and registers it. More... | |
| bool | sfColorScaleShown () const |
| Returns whether color scale should be displayed or not. More... | |
| void | showSFColorsScale (bool state) |
| Sets whether color scale should be displayed or not. More... | |
| size_t | gridCount () const |
| Returns the number of associated grids. More... | |
| Grid::Shared & | grid (size_t gridIndex) |
| Returns an associated grid. More... | |
| const Grid::Shared & | grid (size_t gridIndex) const |
| Returns an associated grid (const verson) More... | |
| bool | addGrid (Grid::Shared grid) |
| Adds an associated grid. More... | |
| void | removeGrids () |
| Remove all associated grids. More... | |
| ccMesh * | triangulateGrid (const Grid &grid, double minTriangleAngle_deg=0.0) const |
| Meshes a scan grid. More... | |
| bool | computeNormalsWithGrids (double minTriangleAngle_deg=1.0, ecvProgressDialog *pDlg=nullptr) |
| Compute the normals with the associated grid structure(s) More... | |
| bool | orientNormalsWithGrids (ecvProgressDialog *pDlg=nullptr) |
| Orient the normals with the associated grid structure(s) More... | |
| bool | orientNormalsTowardViewPoint (CCVector3 &VP, ecvProgressDialog *pDlg=nullptr) |
| Normals are forced to point to O. More... | |
| bool | computeNormalsWithOctree (CV_LOCAL_MODEL_TYPES model, ccNormalVectors::Orientation preferredOrientation, PointCoordinateType defaultRadius, ecvProgressDialog *pDlg=nullptr) |
| Compute the normals by approximating the local surface around each point. More... | |
| bool | orientNormalsWithMST (unsigned kNN=6, ecvProgressDialog *pDlg=nullptr) |
| Orient the normals with a Minimum Spanning Tree. More... | |
| bool | orientNormalsWithFM (unsigned char level, ecvProgressDialog *pDlg=nullptr) |
| Orient normals with Fast Marching. More... | |
| bool | hasFWF () const |
| Returns whether the cloud has associated Full WaveForm data. More... | |
| ccWaveformProxy | waveformProxy (unsigned index) const |
| Returns a proxy on a given waveform. More... | |
| FWFDescriptorSet & | fwfDescriptors () |
| Gives access to the FWF descriptors. More... | |
| const FWFDescriptorSet & | fwfDescriptors () const |
| Gives access to the FWF descriptors (const version) More... | |
| std::vector< ccWaveform > & | waveforms () |
| Gives access to the associated FWF data. More... | |
| const std::vector< ccWaveform > & | waveforms () const |
| Gives access to the associated FWF data (const version) More... | |
| bool | reserveTheFWFTable () |
| Reserves the FWF table. More... | |
| bool | resizeTheFWFTable () |
| Resizes the FWF table. More... | |
| SharedFWFDataContainer & | fwfData () |
| Gives access to the associated FWF data container. More... | |
| const SharedFWFDataContainer & | fwfData () const |
| Gives access to the associated FWF data container (const version) More... | |
| bool | compressFWFData () |
| Compresses the associated FWF data container. More... | |
| bool | computeFWFAmplitude (double &minVal, double &maxVal, ecvProgressDialog *pDlg=nullptr) const |
| Computes the maximum amplitude of all associated waveforms. More... | |
| void | clearFWFData () |
| Clears all associated FWF data. More... | |
| CCVector3 | computeGravityCenter () |
| Returns the cloud gravity center. More... | |
| void | invalidateBoundingBox () override |
| Invalidates bounding box. More... | |
| void | getDrawingParameters (glDrawParams ¶ms) const override |
| Returns main OpenGL parameters for this entity. More... | |
| unsigned | getUniqueIDForDisplay () const override |
| Returns object unqiue ID used for display. More... | |
| bool | hasColors () const override |
| Returns whether colors are enabled or not. More... | |
| bool | hasNormals () const override |
| Returns whether normals are enabled or not. More... | |
| bool | hasScalarFields () const override |
| Returns whether one or more scalar fields are instantiated. More... | |
| bool | hasDisplayedScalarField () const override |
| Returns whether an active scalar field is available or not. More... | |
| unsigned char | testVisibility (const CCVector3 &P) const override |
| bool | normalsAvailable () const override |
| Returns whether normals are available. More... | |
| const CCVector3 * | getNormal (unsigned pointIndex) const override |
| If per-point normals are available, returns the one at a specific index. More... | |
| const ecvColor::Rgb * | getScalarValueColor (ScalarType d) const override |
| Returns color corresponding to a given scalar value. More... | |
| const ecvColor::Rgb * | getPointScalarValueColor (unsigned pointIndex) const override |
| Returns color corresponding to a given point associated scalar value. More... | |
| ScalarType | getPointDisplayedDistance (unsigned pointIndex) const override |
| Returns scalar value associated to a given point. More... | |
| const ecvColor::Rgb & | getPointColor (unsigned pointIndex) const override |
| Returns color corresponding to a given point. More... | |
| const ColorsTableType & | getPointColors () const |
| ecvColor::Rgb & | getPointColorPtr (size_t pointIndex) |
| Eigen::Vector3d | getEigenColor (size_t index) const |
| std::vector< Eigen::Vector3d > | getEigenColors () const |
| void | setEigenColors (const std::vector< Eigen::Vector3d > &colors) |
| const CompressedNormType & | getPointNormalIndex (unsigned pointIndex) const override |
| Returns compressed normal corresponding to a given point. More... | |
| const CCVector3 & | getPointNormal (unsigned pointIndex) const override |
| Returns normal corresponding to a given point. More... | |
| CCVector3 & | getPointNormalPtr (size_t pointIndex) const |
| std::vector< CCVector3 > | getPointNormals () const |
| std::vector< CCVector3 * > | getPointNormalsPtr () const |
| void | setPointNormals (const std::vector< CCVector3 > &normals) |
| Eigen::Vector3d | getEigenNormal (size_t index) const |
| std::vector< Eigen::Vector3d > | getEigenNormals () const |
| void | setEigenNormals (const std::vector< Eigen::Vector3d > &normals) |
| cloudViewer::ReferenceCloud * | crop (const ccBBox &box, bool inside=true) override |
| Crops the cloud inside (or outside) a bounding box. More... | |
| cloudViewer::ReferenceCloud * | crop (const ecvOrientedBBox &bbox) override |
| virtual void | applyRigidTransformation (const ccGLMatrix &trans) override |
| Applies a rigid transformation (rotation + translation) More... | |
| virtual void | scale (PointCoordinateType fx, PointCoordinateType fy, PointCoordinateType fz, CCVector3 center=CCVector3(0, 0, 0)) override |
| Multiplies all coordinates by constant factors (one per dimension) More... | |
| void | refreshBB () override |
| Forces bounding-box update. More... | |
| ccGenericPointCloud * | createNewCloudFromVisibilitySelection (bool removeSelectedPoints=false, VisibilityTableType *visTable=nullptr, std::vector< int > *newIndexesOfRemainingPoints=nullptr, bool silent=false, cloudViewer::ReferenceCloud *selection=nullptr) override |
| bool | removeVisiblePoints (VisibilityTableType *visTable=nullptr, std::vector< int > *newIndexes=nullptr) override |
| Removes all the 'visible' points (as defined by the visibility array) More... | |
| void | enableVisibilityCheck (bool state) |
| bool | hasSensor () const |
| Returns whether the mesh as an associated sensor or not. More... | |
| QSharedPointer< cloudViewer::ReferenceCloud > | computeCPSet (ccGenericPointCloud &otherCloud, cloudViewer::GenericProgressCallback *progressCb=nullptr, unsigned char octreeLevel=0) |
| Computes the closest point of this cloud relatively to another cloud. More... | |
| bool | interpolateColorsFrom (ccGenericPointCloud *cloud, cloudViewer::GenericProgressCallback *progressCb=nullptr, unsigned char octreeLevel=0) |
| Interpolate colors from another cloud (nearest neighbor only) More... | |
| void | setPointColor (size_t pointIndex, const ecvColor::Rgb &col) |
| Sets a particular point color. More... | |
| void | setPointColor (size_t pointIndex, const ecvColor::Rgba &col) |
| void | setPointColor (size_t pointIndex, const Eigen::Vector3d &col) |
| void | setEigenColor (size_t index, const Eigen::Vector3d &color) |
| void | setPointNormalIndex (size_t pointIndex, CompressedNormType norm) |
| Sets a particular point compressed normal. More... | |
| void | setPointNormal (size_t pointIndex, const CCVector3 &N) |
| Sets a particular point normal (shortcut) More... | |
| void | setEigenNormal (size_t index, const Eigen::Vector3d &normal) |
| void | addNormIndex (CompressedNormType index) |
| Pushes a compressed normal vector. More... | |
| void | addNorm (const CCVector3 &N) |
| Pushes a normal vector on stack (shortcut) More... | |
| void | addEigenNorm (const Eigen::Vector3d &N) |
| void | addEigenNorms (const std::vector< Eigen::Vector3d > &normals) |
| void | addNorms (const std::vector< CCVector3 > &Ns) |
| void | addNorms (const std::vector< CompressedNormType > &idxes) |
| std::vector< CompressedNormType > | getNorms () const |
| void | getNorms (std::vector< CompressedNormType > &idxes) const |
| void | addNormAtIndex (const PointCoordinateType *N, unsigned index) |
| Adds a normal vector to the one at a specific index. More... | |
| void | setNormsTable (NormsIndexesTableType *norms) |
| Sets the (compressed) normals table. More... | |
| bool | convertNormalToRGB () |
| Converts normals to RGB colors. More... | |
| bool | convertNormalToDipDirSFs (ccScalarField *dipSF, ccScalarField *dipDirSF) |
| Converts normals to two scalar fields: 'dip' and 'dip direction'. More... | |
| void | addRGBColor (const ecvColor::Rgb &C) |
| Pushes an RGB color on stack. More... | |
| void | addRGBColors (const std::vector< ecvColor::Rgb > &colors) |
| void | addEigenColor (const Eigen::Vector3d &color) |
| void | addEigenColors (const std::vector< Eigen::Vector3d > &colors) |
| void | addRGBColor (ColorCompType r, ColorCompType g, ColorCompType b) |
| Pushes an RGB color on stack (shortcut) More... | |
| void | addGreyColor (ColorCompType g) |
| Pushes a grey color on stack (shortcut) More... | |
| bool | convertRGBToGreyScale () |
| Converts RGB to grey scale colors. More... | |
| bool | colorize (float r, float g, float b) |
| Multiplies all color components of all points by coefficients. More... | |
| bool | setRGBColorByHeight (unsigned char heightDim, ccColorScale::Shared colorScale) |
| Assigns color to points proportionnaly to their 'height'. More... | |
| bool | setRGBColorByBanding (unsigned char dim, double freq) |
| Assigns color to points by 'banding'. More... | |
| bool | convertCurrentScalarFieldToColors (bool mixWithExistingColor=false) |
| bool | setRGBColorWithCurrentScalarField (bool mixWithExistingColor=false) |
| Sets RGB colors with current scalar field (values & parameters) More... | |
| bool | setRGBColor (ColorCompType r, ColorCompType g, ColorCompType b) |
| Set a unique color for the whole cloud (shortcut) More... | |
| bool | setRGBColor (const ecvColor::Rgb &col) |
| Set a unique color for the whole cloud. More... | |
| bool | applyFilterToRGB (PointCoordinateType sigma, PointCoordinateType sigmaSF, RgbFilterOptions filterParams, cloudViewer::GenericProgressCallback *progressCb=nullptr) |
| Applies a spatial Gaussian filter on RGB colors. More... | |
| void | invertNormals () |
| Inverts normals (if any) More... | |
| ccPointCloud * | filterPointsByScalarValue (ScalarType minVal, ScalarType maxVal, bool outside=false) |
| Filters out points whose scalar values falls into an interval. More... | |
| ccPointCloud * | filterPointsByScalarValue (std::vector< ScalarType > values, bool outside=false) |
| Filters out points whose scalar values falls into an interval. More... | |
| void | hidePointsByScalarValue (ScalarType minVal, ScalarType maxVal) |
| Hides points whose scalar values falls into an interval. More... | |
| void | hidePointsByScalarValue (std::vector< ScalarType > values) |
| Hides points whose scalar values falls into an interval. More... | |
| ccPointCloud * | unroll (UnrollMode mode, UnrollBaseParams *params, bool exportDeviationSF=false, double startAngle_deg=0.0, double stopAngle_deg=360.0, cloudViewer::GenericProgressCallback *progressCb=nullptr) const |
| Unrolls the cloud and its normals on a cylinder or a cone. More... | |
| void | addColorRampInfo (CC_DRAW_CONTEXT &context) |
| Adds associated SF color ramp info to current GL context. More... | |
| int | addScalarField (ccScalarField *sf) |
| Adds an existing scalar field to this cloud. More... | |
| ColorsTableType * | rgbColors () const |
| Returns pointer on RGB colors table. More... | |
| NormsIndexesTableType * | normals () const |
| Returns pointer on compressed normals indexes table. More... | |
| cloudViewer::ReferenceCloud * | crop2D (const ccPolyline *poly, unsigned char orthoDim, bool inside=true) |
| Crops the cloud inside (or outside) a 2D polyline. More... | |
| const ccPointCloud & | append (ccPointCloud *cloud, unsigned pointCountBefore, bool ignoreChildren=false) |
| Appends a cloud to this one. More... | |
| bool | enhanceRGBWithIntensitySF (int sfIdx, bool useCustomIntensityRange=false, double minI=0.0, double maxI=1.0) |
| bool | exportCoordToSF (bool exportDims[3]) |
| Exports the specified coordinate dimension(s) to scalar field(s) More... | |
| bool | setCoordFromSF (bool importDims[3], cloudViewer::ScalarField *sf, PointCoordinateType defaultValueForNaN) |
| Sets coordinate(s) from a scalar field. More... | |
| bool | exportNormalToSF (bool exportDims[3]) |
| Exports the specified normal dimension(s) to scalar field(s) More... | |
| virtual bool | IsEmpty () const override |
| virtual Eigen::Vector3d | GetMinBound () const override |
| Returns min bounds for geometry coordinates. More... | |
| virtual Eigen::Vector3d | GetMaxBound () const override |
| Returns max bounds for geometry coordinates. More... | |
| virtual Eigen::Vector3d | GetCenter () const override |
| Returns the center of the geometry coordinates. More... | |
| virtual ccBBox | GetAxisAlignedBoundingBox () const override |
| Returns an axis-aligned bounding box of the geometry. More... | |
| virtual ecvOrientedBBox | GetOrientedBoundingBox () const override |
| virtual ccPointCloud & | Transform (const Eigen::Matrix4d &trans) override |
| Apply transformation (4x4 matrix) to the geometry coordinates. More... | |
| virtual ccPointCloud & | Translate (const Eigen::Vector3d &translation, bool relative=true) override |
| Apply translation to the geometry coordinates. More... | |
| ccPointCloud & | Translate (const CCVector3 &T) |
| virtual ccPointCloud & | Scale (const double s, const Eigen::Vector3d ¢er) override |
Apply scaling to the geometry coordinates. Given a scaling factor , and center , a given point is transformed according to . More... | |
| virtual ccPointCloud & | Rotate (const Eigen::Matrix3d &R, const Eigen::Vector3d ¢er) override |
Apply rotation to the geometry coordinates and normals. Given a rotation matrix , and center , a given point is transformed according to . More... | |
| bool | HasCovariances () const |
| Returns 'true' if the point cloud contains per-point covariance matrix. More... | |
| ccPointCloud & | NormalizeNormals () |
| Normalize point normals to length 1.`. More... | |
| std::shared_ptr< ccPointCloud > | SelectByIndex (const std::vector< size_t > &indices, bool invert=false) const |
Function to select points from input ccPointCloud into output ccPointCloud. More... | |
| ccPointCloud & | RemoveNonFinitePoints (bool remove_nan=true, bool remove_infinite=true) |
| Remove all points fromt he point cloud that have a nan entry, or infinite entries. More... | |
| std::shared_ptr< ccPointCloud > | VoxelDownSample (double voxel_size) |
| Function to downsample input ccPointCloud into output ccPointCloud with a voxel. More... | |
| std::tuple< std::shared_ptr< ccPointCloud >, Eigen::MatrixXi, std::vector< std::vector< int > > > | VoxelDownSampleAndTrace (double voxel_size, const Eigen::Vector3d &min_bound, const Eigen::Vector3d &max_bound, bool approximate_class=false) const |
| Function to downsample using geometry.ccPointCloud.VoxelDownSample. More... | |
| std::shared_ptr< ccPointCloud > | UniformDownSample (size_t every_k_points) const |
| Function to downsample input ccPointCloud into output ccPointCloud uniformly. More... | |
| std::shared_ptr< ccPointCloud > | RandomDownSample (double sampling_ratio) const |
| Function to downsample input pointcloud into output pointcloud randomly. More... | |
| std::shared_ptr< ccPointCloud > | FarthestPointDownSample (const size_t num_samples, const size_t start_index=0) const |
| Function to downsample input pointcloud into output pointcloud with a set of points has farthest distance. More... | |
| std::shared_ptr< ccPointCloud > | Crop (const ccBBox &bbox) const |
| Function to crop ccPointCloud into output ccPointCloud. More... | |
| std::shared_ptr< ccPointCloud > | Crop (const ecvOrientedBBox &bbox) const |
| Function to crop ccPointCloud into output ccPointCloud. More... | |
| std::tuple< std::shared_ptr< ccPointCloud >, std::vector< size_t > > | RemoveRadiusOutliers (size_t nb_points, double search_radius) const |
Function to remove points that have less than nb_points in a sphere of a given radius. More... | |
| std::tuple< std::shared_ptr< ccPointCloud >, std::vector< size_t > > | RemoveStatisticalOutliers (size_t nb_neighbors, double std_ratio) const |
Function to remove points that are further away from their nb_neighbor neighbors in average. More... | |
| bool | EstimateNormals (const cloudViewer::geometry::KDTreeSearchParam &search_param=cloudViewer::geometry::KDTreeSearchParamKNN(), bool fast_normal_computation=true) |
| Function to compute the normals of a point cloud. More... | |
| bool | OrientNormalsToAlignWithDirection (const Eigen::Vector3d &orientation_reference=Eigen::Vector3d(0.0, 0.0, 1.0)) |
| Function to orient the normals of a point cloud. More... | |
| bool | OrientNormalsTowardsCameraLocation (const Eigen::Vector3d &camera_location=Eigen::Vector3d::Zero()) |
| Function to orient the normals of a point cloud. More... | |
| void | OrientNormalsConsistentTangentPlane (size_t k) |
| Function to consistently orient estimated normals based on consistent tangent planes as described in Hoppe et al., "Surface
Reconstruction from Unorganized Points", 1992. More... | |
| std::vector< double > | ComputePointCloudDistance (const ccPointCloud &target) |
| Function to compute the point to point distances between point clouds. More... | |
| void | EstimateCovariances (const cloudViewer::geometry::KDTreeSearchParam &search_param=cloudViewer::geometry::KDTreeSearchParamKNN()) |
| Function to compute the covariance matrix for each point of a point cloud. More... | |
| std::vector< double > | ComputeMahalanobisDistance () const |
| Function to compute the Mahalanobis distance for points in an input point cloud. More... | |
| std::vector< double > | ComputeNearestNeighborDistance () const |
| double | ComputeResolution () const |
| std::tuple< std::shared_ptr< ccMesh >, std::vector< size_t > > | ComputeConvexHull () const |
| Function that computes the convex hull of the point cloud using qhull. More... | |
| std::tuple< std::shared_ptr< ccMesh >, std::vector< size_t > > | HiddenPointRemoval (const Eigen::Vector3d &camera_location, const double radius) const |
| This is an implementation of the Hidden Point Removal operator described in Katz et. al. 'Direct Visibility of Point Sets', 2007. More... | |
| std::vector< int > | ClusterDBSCAN (double eps, size_t min_points, bool print_progress=false) const |
| Cluster ccPointCloud using the DBSCAN algorithm Ester et al., "A Density-Based Algorithm for Discovering Clusters
in Large Spatial Databases with Noise", 1996. More... | |
| std::tuple< Eigen::Vector4d, std::vector< size_t > > | SegmentPlane (const double distance_threshold=0.01, const int ransac_n=3, const int num_iterations=100) const |
| Segment ccPointCloud plane using the RANSAC algorithm. More... | |
| std::shared_ptr< ccPointCloud > | CreateFromVoxelGrid (const cloudViewer::geometry::VoxelGrid &voxel_grid) |
| Function to create a PointCloud from a VoxelGrid. More... | |
| ccPointCloud & | PaintUniformColor (const Eigen::Vector3d &color) |
| Assigns each vertex in the ccMesh the same color. More... | |
| bool | initLOD () |
| Intializes the LOD structure. More... | |
| void | clearLOD () |
| Clears the LOD structure. More... | |
Public Member Functions inherited from cloudViewer::PointCloudTpl< ccGenericPointCloud > | |
| PointCloudTpl () | |
| Default constructor. More... | |
| virtual | ~PointCloudTpl () |
| Default destructor. More... | |
| unsigned | size () const override |
| void | forEach (GenericCloud::genericPointAction action) override |
| void | getBoundingBox (CCVector3 &bbMin, CCVector3 &bbMax) override |
| void | placeIteratorAtBeginning () override |
| const CCVector3 * | getNextPoint () override |
| bool | enableScalarField () override |
| bool | isScalarFieldEnabled () const override |
| void | setPointScalarValue (unsigned pointIndex, ScalarType value) override |
| ScalarType | getPointScalarValue (unsigned pointIndex) const override |
| const CCVector3 * | getPoint (unsigned index) const override |
| void | getPoint (unsigned index, CCVector3 &P) const override |
| void | getPoint (unsigned index, double P[3]) const override |
| CCVector3 * | getPointPtr (size_t index) |
| std::vector< CCVector3 > & | getPoints () |
| const std::vector< CCVector3 > & | getPoints () const |
| const CCVector3 * | getPointPersistentPtr (unsigned index) override |
| const CCVector3 * | getPointPersistentPtr (unsigned index) const |
| void | reset () |
| Clears the cloud database. More... | |
| void | addPoint (const CCVector3 &P) |
| Adds a 3D point to the database. More... | |
| void | addPoint (double x, double y, double z) |
| void | addPoint (double xyz[3]) |
| void | setPoint (size_t index, const CCVector3 &P) |
| void | setEigenPoint (size_t index, const Eigen::Vector3d &point) |
| void | addEigenPoint (const Eigen::Vector3d &point) |
| void | addPoints (const std::vector< CCVector3 > &points) |
| void | addPoints (const std::vector< Eigen::Vector3d > &points) |
| Eigen::Vector3d | getEigenPoint (size_t index) const |
| std::vector< Eigen::Vector3d > | getEigenPoints () const |
| void | setEigenPoints (const std::vector< Eigen::Vector3d > &points) |
| unsigned | getNumberOfScalarFields () const |
| Returns the number of associated (and active) scalar fields. More... | |
| ScalarField * | getScalarField (int index) const |
| Returns a pointer to a specific scalar field. More... | |
| const char * | getScalarFieldName (int index) const |
| Returns the name of a specific scalar field. More... | |
| int | getScalarFieldIndexByName (const char *name) const |
| Returns the index of a scalar field represented by its name. More... | |
| ScalarField * | getCurrentInScalarField () const |
| Returns the scalar field currently associated to the cloud input. More... | |
| ScalarField * | getCurrentOutScalarField () const |
| Returns the scalar field currently associated to the cloud output. More... | |
| void | setCurrentInScalarField (int index) |
| Sets the INPUT scalar field. More... | |
| int | getCurrentInScalarFieldIndex () |
| Returns current INPUT scalar field index (or -1 if none) More... | |
| void | setCurrentOutScalarField (int index) |
| Sets the OUTPUT scalar field. More... | |
| int | getCurrentOutScalarFieldIndex () |
| Returns current OUTPUT scalar field index (or -1 if none) More... | |
| void | setCurrentScalarField (int index) |
| Sets both the INPUT & OUTPUT scalar field. More... | |
| bool | renameScalarField (int index, const char *newName) |
| Renames a specific scalar field. More... | |
| unsigned | capacity () const |
| Returns cloud capacity (i.e. reserved size) More... | |
Public Member Functions inherited from ccGenericPointCloud | |
| ccGenericPointCloud (QString name=QString()) | |
| Default constructor. More... | |
| ccGenericPointCloud (const ccGenericPointCloud &cloud) | |
| Copy constructor. More... | |
| ~ccGenericPointCloud () override | |
| Default destructor. More... | |
| virtual ccOctree::Shared | computeOctree (cloudViewer::GenericProgressCallback *progressCb=nullptr, bool autoAddChild=true) |
| Computes the cloud octree. More... | |
| virtual ccOctree::Shared | getOctree () const |
| Returns the associated octree (if any) More... | |
| virtual void | setOctree (ccOctree::Shared octree, bool autoAddChild=true) |
| Sets the associated octree. More... | |
| virtual ccOctreeProxy * | getOctreeProxy () const |
| Returns the associated octree proxy (if any) More... | |
| virtual void | deleteOctree () |
| Erases the octree. More... | |
| virtual VisibilityTableType & | getTheVisibilityArray () |
| Returns associated visibility array. More... | |
| virtual const VisibilityTableType & | getTheVisibilityArray () const |
| Returns associated visibility array (const version) More... | |
| virtual cloudViewer::ReferenceCloud * | getTheVisiblePoints (const VisibilityTableType *visTable=nullptr, bool silent=false, cloudViewer::ReferenceCloud *selection=nullptr) const |
| Returns a ReferenceCloud equivalent to the visibility array. More... | |
| virtual bool | isVisibilityTableInstantiated () const |
| Returns whether the visibility array is allocated or not. More... | |
| virtual bool | resetVisibilityArray () |
| Resets the associated visibility array. More... | |
| virtual void | invertVisibilityArray () |
| Inverts the visibility array. More... | |
| virtual void | unallocateVisibilityArray () |
| Erases the points visibility information. More... | |
| ccBBox | getOwnBB (bool withGLFeatures=false) override |
| Returns the entity's own bounding-box. More... | |
| bool | isSerializable () const override |
| Returns whether object is serializable of not. More... | |
| void | setPointSize (unsigned size=0) |
| Sets point size. More... | |
| unsigned char | getPointSize () const |
| Returns current point size. More... | |
| void | importParametersFrom (const ccGenericPointCloud *cloud) |
| Imports the parameters from another cloud. More... | |
| bool | pointPicking (const CCVector2d &clickPos, const ccGLCameraParameters &camera, int &nearestPointIndex, double &nearestSquareDist, double pickWidth=2.0, double pickHeight=2.0, bool autoComputeOctree=false) |
| Point picking (brute force or octree-driven) More... | |
| std::tuple< Eigen::Vector3d, Eigen::Matrix3d > | computeMeanAndCovariance () const |
| cloudViewer::SquareMatrixd | computeCovariance () const |
Public Member Functions inherited from ccShiftedObject | |
| ccShiftedObject (QString name=QString()) | |
| Default constructor. More... | |
| ccShiftedObject (const ccShiftedObject &s) | |
| Copy constructor. More... | |
| void | copyGlobalShiftAndScale (const ccShiftedObject &s) |
| Copies the Global Shift and Scale from another entity. More... | |
| virtual void | setGlobalShift (double x, double y, double z) |
| Sets shift applied to original coordinates (information storage only) More... | |
| virtual void | setGlobalShift (const CCVector3d &shift) |
| Sets shift applied to original coordinates (information storage only) More... | |
| virtual const CCVector3d & | getGlobalShift () const |
| Returns the shift applied to original coordinates. More... | |
| virtual void | setGlobalScale (double scale) |
| virtual double | getGlobalScale () const |
| Returns the scale applied to original coordinates. More... | |
| bool | isShifted () const |
| Returns whether the cloud is shifted or not. More... | |
| template<typename T > | |
| CCVector3d | toGlobal3d (const Vector3Tpl< T > &Plocal) const |
| Returns the point back-projected into the original coordinates system. More... | |
| template<typename T > | |
| CCVector3d | toLocal3d (const Vector3Tpl< T > &Pglobal) const |
| Returns the point projected into the local (shifted) coordinates system. More... | |
| template<typename T > | |
| CCVector3 | toLocal3pc (const Vector3Tpl< T > &Pglobal) const |
| Returns the point projected into the local (shifted) coordinates system. More... | |
| bool | getOwnGlobalBB (CCVector3d &minCorner, CCVector3d &maxCorner) override |
| GlobalBoundingBox | getOwnGlobalBB (bool withGLFeatures=false) override |
Public Member Functions inherited from ccHObject | |
| ccHObject (QString name=QString()) | |
| Default constructor. More... | |
| ccHObject (const ccHObject &object) | |
| Copy constructor. More... | |
| virtual | ~ccHObject () override |
| Default destructor. More... | |
| virtual Eigen::Vector2d | GetMin2DBound () const |
| virtual Eigen::Vector2d | GetMax2DBound () const |
| virtual ccHObject & | Scale (const double s) |
| virtual ccHObject & | Rotate (const Eigen::Matrix3d &R) |
| QString | getViewId () const |
| bool | isGroup () const |
| Returns whether the instance is a group. More... | |
| ccHObject * | getParent () const |
| Returns parent object. More... | |
| virtual QIcon | getIcon () const |
| Returns the icon associated to this entity. More... | |
| void | addDependency (ccHObject *otherObject, int flags, bool additive=true) |
| Adds a new dependence (additive or not) More... | |
| int | getDependencyFlagsWith (const ccHObject *otherObject) |
| Returns the dependency flags with a given object. More... | |
| void | removeDependencyWith (ccHObject *otherObject) |
| Removes any dependency flags with a given object. More... | |
| void | removeDependencyFlag (ccHObject *otherObject, DEPENDENCY_FLAGS flag) |
| Removes a given dependency flag. More... | |
| virtual bool | addChild (ccHObject *child, int dependencyFlags=DP_PARENT_OF_OTHER, int insertIndex=-1) |
| Adds a child. More... | |
| unsigned | getChildrenNumber () const |
| Returns the number of children. More... | |
| unsigned int | getChildCountRecursive () const |
| Returns the total number of children under this object recursively. More... | |
| ccHObject * | getChild (unsigned childPos) const |
| Returns the ith child. More... | |
| ccHObject * | find (unsigned uniqueID) |
| Finds an entity in this object hierarchy. More... | |
| unsigned | filterChildren (Container &filteredChildren, bool recursive=false, CV_CLASS_ENUM filter=CV_TYPES::OBJECT, bool strict=false) const |
| Collects the children corresponding to a certain pattern. More... | |
| void | detachChild (ccHObject *child) |
| Detaches a specific child. More... | |
| void | detachAllChildren () |
| Removes a specific child. More... | |
| void | getTypeID_recursive (std::vector< removeInfo > &rmInfos, bool relative) |
| void | getTypeID_recursive (std::vector< hideInfo > &hdInfos, bool relative) |
| void | removeChild (ccHObject *child) |
| void | removeChild (int pos) |
| Removes a specific child given its index. More... | |
| void | removeAllChildren () |
| Removes all children. More... | |
| int | getChildIndex (const ccHObject *aChild) const |
| Returns child index. More... | |
| void | swapChildren (unsigned firstChildIndex, unsigned secondChildIndex) |
| Swaps two children. More... | |
| int | getIndex () const |
| Returns index relatively to its parent or -1 if no parent. More... | |
| void | transferChild (ccHObject *child, ccHObject &newParent) |
| Transfer a given child to another parent. More... | |
| void | transferChildren (ccHObject &newParent, bool forceFatherDependent=false) |
| Transfer all children to another parent. More... | |
| ccHObject * | getFirstChild () const |
| Shortcut: returns first child. More... | |
| ccHObject * | getLastChild () const |
| Shortcut: returns last child. More... | |
| bool | isAncestorOf (const ccHObject *anObject) const |
| Returns true if the current object is an ancestor of the specified one. More... | |
| void | removeFromRenderScreen (bool recursive=true) |
| void | hideObject_recursive (bool recursive) |
| void | hideBB (CC_DRAW_CONTEXT context) |
| void | showBB (CC_DRAW_CONTEXT context) |
| void | setRedrawFlagRecursive (bool redraw=false) |
| void | setForceRedrawRecursive (bool redraw=false) |
| void | setPointSizeRecursive (int pSize) |
| void | setLineWidthRecursive (PointCoordinateType width) |
| virtual ccBBox | getBB_recursive (bool withGLFeatures=false, bool onlyEnabledChildren=true) |
| Returns the bounding-box of this entity and it's children. More... | |
| virtual GlobalBoundingBox | getGlobalBB_recursive (bool withGLFeatures=false, bool onlyEnabledChildren=true) |
| Returns the global bounding-box of this entity and it's children. More... | |
| virtual ccBBox | getDisplayBB_recursive (bool relative) |
| Returns the bounding-box of this entity and it's children WHEN DISPLAYED. More... | |
| virtual ccBBox | getOwnFitBB (ccGLMatrix &trans) |
| Returns best-fit bounding-box (if available) More... | |
| virtual void | drawBB (CC_DRAW_CONTEXT &context, const ecvColor::Rgb &col) |
| Draws the entity (and its children) bounding-box. More... | |
| void | draw (CC_DRAW_CONTEXT &context) override |
| Draws entity and its children. More... | |
| void | updateNameIn3DRecursive () |
| void | setHideShowType (CC_DRAW_CONTEXT &context) |
| void | setRemoveType (CC_DRAW_CONTEXT &context) |
| ENTITY_TYPE | getEntityType () const |
| virtual void | redrawDisplay (bool forceRedraw=true, bool only2D=false) |
| Redraws associated display. More... | |
| bool | getAbsoluteGLTransformation (ccGLMatrix &trans) const |
| virtual bool | isDisplayed () const |
| Returns whether the object is actually displayed (visible) or not. More... | |
| virtual bool | isBranchEnabled () const |
| Returns whether the object and all its ancestors are enabled. More... | |
| virtual void | redrawDisplay_recursive (bool p) |
| virtual void | refreshDisplay_recursive (bool p) |
| virtual void | setSelected_recursive (bool p) |
| virtual void | toggleActivation_recursive () |
| virtual void | toggleVisibility_recursive () |
| virtual void | toggleColors_recursive () |
| virtual void | resetGLTransformationHistory_recursive () |
| virtual void | toggleNormals_recursive () |
| virtual void | toggleSF_recursive () |
| virtual void | toggleShowName_recursive () |
| unsigned | findMaxUniqueID_recursive () const |
| Returns the max 'unique ID' of this entity and its siblings. More... | |
| void | applyGLTransformation_recursive (const ccGLMatrix *trans=nullptr) |
| Applies the active OpenGL transformation to the entity (recursive) More... | |
| bool | isSerializable () const override |
| Returns whether object is serializable of not. More... | |
| bool | toFile (QFile &out, short dataVersion) const override |
| Saves data to binary stream. More... | |
| bool | fromFile (QFile &in, short dataVersion, int flags, LoadedIDMap &oldToNewIDMap) override |
| Loads data from binary stream. More... | |
| short | minimumFileVersion () const override |
| Returns the minimum file version required to save this instance. More... | |
| bool | fromFileNoChildren (QFile &in, short dataVersion, int flags, LoadedIDMap &oldToNewIDMap) |
| Custom version of ccSerializableObject::fromFile. More... | |
| virtual bool | isShareable () const |
| Returns whether object is shareable or not. More... | |
| virtual void | setSelectionBehavior (SelectionBehavior mode) |
| Sets selection behavior (when displayed) More... | |
| virtual SelectionBehavior | getSelectionBehavior () const |
| Returns selection behavior. More... | |
| virtual const ccGLMatrix & | getGLTransformationHistory () const |
| Returns the transformation 'history' matrix. More... | |
| virtual void | setGLTransformationHistory (const ccGLMatrix &mat) |
| Sets the transformation 'history' matrix (handle with care!) More... | |
| virtual void | resetGLTransformationHistory () |
| Resets the transformation 'history' matrix. More... | |
| bool | pushDisplayState () override |
| Pushes the current display state (overridden) More... | |
| void | popDisplayState (bool apply=true) override |
| Pops the last pushed display state (overridden) More... | |
Public Member Functions inherited from ccObject | |
| ccObject (QString name=QString()) | |
| Default constructor. More... | |
| ccObject (const ccObject &object) | |
| Copy constructor. More... | |
| virtual QString | getName () const |
| Returns object name. More... | |
| virtual void | setName (const QString &name) |
| Sets object name. More... | |
| virtual void | setRemoveFlag (bool removeFlag) |
| Sets removeFlag. More... | |
| virtual bool | getRemoveFlag () |
| Returns removeFlag. More... | |
| virtual unsigned | getUniqueID () const |
| Returns object unique ID. More... | |
| virtual void | setUniqueID (unsigned ID) |
| Changes unique ID. More... | |
| virtual bool | isEnabled () const |
| Returns whether the object is enabled or not. More... | |
| virtual void | setEnabled (bool state) |
| Sets the "enabled" property. More... | |
| virtual void | toggleActivation () |
| Toggles the "enabled" property. More... | |
| virtual bool | isLocked () const |
| Returns whether the object is locked or not. More... | |
| virtual void | setLocked (bool state) |
| Sets the "enabled" property. More... | |
| bool | isLeaf () const |
| bool | isCustom () const |
| bool | isHierarchy () const |
| bool | isKindOf (CV_CLASS_ENUM type) const |
| bool | isA (CV_CLASS_ENUM type) const |
| QVariant | getMetaData (const QString &key) const |
| Returns a given associated meta data. More... | |
| bool | removeMetaData (const QString &key) |
| Removes a given associated meta-data. More... | |
| void | setMetaData (const QString &key, const QVariant &data) |
| Sets a meta-data element. More... | |
| void | setMetaData (const QVariantMap &dataset, bool overwrite=false) |
| Sets several meta-data elements at a time. More... | |
| bool | hasMetaData (const QString &key) const |
| Returns whether a meta-data element with the given key exists or not. More... | |
| const QVariantMap & | metaData () const |
| Returns meta-data map (const only) More... | |
| void | setBaseName (const QString &baseName) |
| QString | getBaseName () const |
| void | setFullPath (const QString &fullPaht) |
| QString | getFullPath () const |
Public Member Functions inherited from ccSerializableObject | |
| virtual | ~ccSerializableObject ()=default |
| Destructor. More... | |
Public Member Functions inherited from ccDrawableObject | |
| ccDrawableObject () | |
| Default constructor. More... | |
| ccDrawableObject (const ccDrawableObject &object) | |
| Copy constructor. More... | |
| virtual | ~ccDrawableObject ()=default |
| virtual bool | isVisible () const |
| Returns whether entity is visible or not. More... | |
| virtual void | setVisible (bool state) |
| Sets entity visibility. More... | |
| virtual void | toggleVisibility () |
| Toggles visibility. More... | |
| virtual bool | isRedraw () const |
| Returns whether entity is to be redraw. More... | |
| virtual void | setRedraw (bool state) |
| Sets entity redraw mode. More... | |
| virtual void | setForceRedraw (bool state) |
| Sets force redraw. More... | |
| virtual void | setFixedId (bool state) |
| virtual bool | isFixedId () |
| virtual bool | isVisibilityLocked () const |
| Returns whether visibility is locked or not. More... | |
| virtual void | lockVisibility (bool state) |
| Locks/unlocks visibility. More... | |
| virtual bool | isSelected () const |
| Returns whether entity is selected or not. More... | |
| virtual void | setSelected (bool state) |
| Selects/Unselects entity. More... | |
| virtual bool | colorsShown () const |
| Returns whether colors are shown or not. More... | |
| virtual void | showColors (bool state) |
| Sets colors visibility. More... | |
| virtual void | toggleColors () |
| Toggles colors display state. More... | |
| virtual bool | normalsShown () const |
| Returns whether normals are shown or not. More... | |
| virtual void | showNormals (bool state) |
| Sets normals visibility. More... | |
| virtual void | toggleNormals () |
| Toggles normals display state. More... | |
| virtual void | showSF (bool state) |
| Sets active scalarfield visibility. More... | |
| virtual void | toggleSF () |
| Toggles SF display state. More... | |
| virtual bool | sfShown () const |
| Returns whether active scalar field is visible. More... | |
| virtual void | toggleMaterials () |
| Toggles material display state. More... | |
| virtual void | showNameIn3D (bool state) |
| Sets whether name should be displayed in 3D. More... | |
| virtual bool | nameShownIn3D () const |
| Returns whether name is displayed in 3D or not. More... | |
| virtual void | toggleShowName () |
| Toggles name in 3D display state. More... | |
| virtual bool | isColorOverridden () const |
| virtual const ecvColor::Rgb & | getTempColor () const |
| Returns current temporary (unique) color. More... | |
| virtual void | setTempColor (const ecvColor::Rgb &col, bool autoActivate=true) |
| Sets current temporary (unique) More... | |
| virtual void | enableTempColor (bool state) |
| Set temporary color activation state. More... | |
| virtual float | getOpacity () const |
| virtual void | setOpacity (float opacity) |
| Set opacity activation state. More... | |
| virtual void | setGLTransformation (const ccGLMatrix &trans) |
| Associates entity with a GL transformation (rotation + translation) More... | |
| virtual void | enableGLTransformation (bool state) |
| Enables/disables associated GL transformation. More... | |
| virtual bool | isGLTransEnabled () const |
| Returns whether a GL transformation is enabled or not. More... | |
| virtual const ccGLMatrix & | getGLTransformation () const |
| Returns associated GL transformation. More... | |
| virtual void | resetGLTransformation () |
| Resets associated GL transformation. More... | |
| virtual void | rotateGL (const ccGLMatrix &rotMat) |
| Multiplies (left) current GL transformation by a rotation matrix. More... | |
| virtual void | translateGL (const CCVector3 &trans) |
| Translates current GL transformation by a rotation matrix. More... | |
| virtual void | removeAllClipPlanes () |
| Removes all clipping planes (if any) More... | |
| virtual bool | addClipPlanes (const ccClipPlane &plane) |
| Registers a new clipping plane. More... | |
| virtual void | toggleClipPlanes (CC_DRAW_CONTEXT &context, bool enable) |
| Enables or disables clipping planes (OpenGL) More... | |
| virtual void | applyDisplayState (const DisplayState &state) |
| Applies a display state. More... | |
Public Member Functions inherited from cloudViewer::GenericIndexedCloudPersist | |
| ~GenericIndexedCloudPersist () override=default | |
| Default destructor. More... | |
Public Member Functions inherited from cloudViewer::GenericIndexedCloud | |
| ~GenericIndexedCloud () override=default | |
| Default destructor. More... | |
Public Member Functions inherited from cloudViewer::GenericCloud | |
| GenericCloud ()=default | |
| Default constructor. More... | |
| virtual | ~GenericCloud ()=default |
| Default destructor. More... | |
| virtual bool | hasPoints () const |
Static Public Member Functions | |
| static ccPointCloud * | From (const cloudViewer::GenericIndexedCloud *cloud, const ccGenericPointCloud *sourceCloud=nullptr) |
| Creates a new point cloud object from a GenericIndexedCloud. More... | |
| static ccPointCloud * | From (cloudViewer::GenericCloud *cloud, const ccGenericPointCloud *sourceCloud=nullptr) |
| Creates a new point cloud object from a GenericCloud. More... | |
| static ccPointCloud * | From (const ccPointCloud *sourceCloud, const std::vector< size_t > &indices, bool invert=false) |
Function to select points from input ccPointCloud into output ccPointCloud. More... | |
| static std::vector< Eigen::Matrix3d > | EstimatePerPointCovariances (const ccPointCloud &input, const cloudViewer::geometry::KDTreeSearchParam &search_param=cloudViewer::geometry::KDTreeSearchParamKNN()) |
| Static function to compute the covariance matrix for each point of a point cloud. Doesn't change the input PointCloud, just outputs the covariance matrices. More... | |
| static std::shared_ptr< ccPointCloud > | CreateFromDepthImage (const cloudViewer::geometry::Image &depth, const cloudViewer::camera::PinholeCameraIntrinsic &intrinsic, const Eigen::Matrix4d &extrinsic=Eigen::Matrix4d::Identity(), double depth_scale=1000.0, double depth_trunc=1000.0, int stride=1, bool project_valid_depth_only=true) |
| Factory function to create a pointcloud from a depth image and a camera model. More... | |
| static std::shared_ptr< ccPointCloud > | CreateFromRGBDImage (const cloudViewer::geometry::RGBDImage &image, const cloudViewer::camera::PinholeCameraIntrinsic &intrinsic, const Eigen::Matrix4d &extrinsic=Eigen::Matrix4d::Identity(), bool project_valid_depth_only=true) |
| Factory function to create a pointcloud from an RGB-D image and a camera model. More... | |
Static Public Member Functions inherited from ccHObject | |
| static ccHObject * | New (CV_CLASS_ENUM objectType, const char *name=nullptr) |
| Static factory. More... | |
| static ccHObject * | New (const QString &pluginId, const QString &classId, const char *name=nullptr) |
| Static factory (version to be used by external plugin factories) More... | |
| static Eigen::Vector3d | ComputeMinBound (const std::vector< Eigen::Vector3d > &points) |
| Compute min bound of a list points. More... | |
| static Eigen::Vector3d | ComputeMaxBound (const std::vector< Eigen::Vector3d > &points) |
| Compute max bound of a list points. More... | |
| static Eigen::Vector3d | ComputeCenter (const std::vector< Eigen::Vector3d > &points) |
| Computer center of a list of points. More... | |
| static void | ResizeAndPaintUniformColor (std::vector< Eigen::Vector3d > &colors, std::size_t size, const Eigen::Vector3d &color) |
| Resizes the colors vector and paints a uniform color. More... | |
| static void | TransformPoints (const Eigen::Matrix4d &transformation, std::vector< Eigen::Vector3d > &points) |
| Transforms all points with the transformation matrix. More... | |
| static void | TransformNormals (const Eigen::Matrix4d &transformation, std::vector< Eigen::Vector3d > &normals) |
| Transforms the normals with the transformation matrix. More... | |
| static void | TransformCovariances (const Eigen::Matrix4d &transformation, std::vector< Eigen::Matrix3d > &covariances) |
| Transforms all covariance matrices with the transformation. More... | |
| static void | TranslatePoints (const Eigen::Vector3d &translation, std::vector< Eigen::Vector3d > &points, bool relative) |
| Apply translation to the geometry coordinates. More... | |
| static void | ScalePoints (const double scale, std::vector< Eigen::Vector3d > &points, const Eigen::Vector3d ¢er) |
Scale the coordinates of all points by the scaling factor scale. More... | |
| static void | RotatePoints (const Eigen::Matrix3d &R, std::vector< Eigen::Vector3d > &points, const Eigen::Vector3d ¢er) |
Rotate all points with the rotation matrix R. More... | |
| static void | RotateNormals (const Eigen::Matrix3d &R, std::vector< Eigen::Vector3d > &normals) |
Rotate all normals with the rotation matrix R. More... | |
| static void | RotateCovariances (const Eigen::Matrix3d &R, std::vector< Eigen::Matrix3d > &covariances) |
Rotate all covariance matrices with the rotation matrix R. More... | |
| static Eigen::Matrix3d | GetRotationMatrixFromXYZ (const Eigen::Vector3d &rotation) |
| Get Rotation Matrix from XYZ RotationType. More... | |
| static Eigen::Matrix3d | GetRotationMatrixFromYZX (const Eigen::Vector3d &rotation) |
| Get Rotation Matrix from YZX RotationType. More... | |
| static Eigen::Matrix3d | GetRotationMatrixFromZXY (const Eigen::Vector3d &rotation) |
| Get Rotation Matrix from ZXY RotationType. More... | |
| static Eigen::Matrix3d | GetRotationMatrixFromXZY (const Eigen::Vector3d &rotation) |
| Get Rotation Matrix from XZY RotationType. More... | |
| static Eigen::Matrix3d | GetRotationMatrixFromZYX (const Eigen::Vector3d &rotation) |
| Get Rotation Matrix from ZYX RotationType. More... | |
| static Eigen::Matrix3d | GetRotationMatrixFromYXZ (const Eigen::Vector3d &rotation) |
| Get Rotation Matrix from YXZ RotationType. More... | |
| static Eigen::Matrix3d | GetRotationMatrixFromAxisAngle (const Eigen::Vector3d &rotation) |
| Get Rotation Matrix from AxisAngle RotationType. More... | |
| static Eigen::Matrix3d | GetRotationMatrixFromQuaternion (const Eigen::Vector4d &rotation) |
| Get Rotation Matrix from Quaternion. More... | |
| static Eigen::Matrix3d | GetRotationMatrixFromEulerAngle (const Eigen::Vector3d &rotation) |
| Get Rotation Matrix from Euler angle. More... | |
Static Public Member Functions inherited from ccObject | |
| static unsigned | GetCurrentDBVersion () |
| Returns current database version. More... | |
| static void | SetUniqueIDGenerator (ccUniqueIDGenerator::Shared generator) |
| Sets the unique ID generator. More... | |
| static ccUniqueIDGenerator::Shared | GetUniqueIDGenerator () |
| Returns the unique ID generator. More... | |
| static unsigned | GetNextUniqueID () |
| Returns a new unassigned unique ID. More... | |
| static unsigned | GetLastUniqueID () |
| Returns last assigned unique ID. More... | |
| static CV_CLASS_ENUM | ReadClassIDFromFile (QFile &in, short dataVersion) |
| Helper: reads out class ID from a binary stream. More... | |
Static Public Member Functions inherited from ccSerializableObject | |
| static bool | WriteError () |
| Sends a custom error message (write error) and returns 'false'. More... | |
| static bool | ReadError () |
| Sends a custom error message (read error) and returns 'false'. More... | |
| static bool | MemoryError () |
| Sends a custom error message (not enough memory) and returns 'false'. More... | |
| static bool | CorruptError () |
| Sends a custom error message (corrupted file) and returns 'false'. More... | |
Public Attributes | |
| std::vector< Eigen::Matrix3d > | covariances_ |
| Covariance Matrix for each point. More... | |
Protected Member Functions | |
| void | drawMeOnly (CC_DRAW_CONTEXT &context) override |
| Draws the entity only (not its children) More... | |
| void | applyGLTransformation (const ccGLMatrix &trans) override |
| Applies a GL transformation to the entity. More... | |
| bool | toFile_MeOnly (QFile &out, short dataVersion) const override |
| Save own object data. More... | |
| short | minimumFileVersion_MeOnly () const override |
| bool | fromFile_MeOnly (QFile &in, short dataVersion, int flags, LoadedIDMap &oldToNewIDMap) override |
| Loads own object data. More... | |
| void | notifyGeometryUpdate () override |
| void | swapPoints (unsigned firstIndex, unsigned secondIndex) override |
| virtual void | removePoints (size_t index) override |
| void | releaseVBOs () |
| Release VBOs. More... | |
Protected Member Functions inherited from cloudViewer::PointCloudTpl< ccGenericPointCloud > | |
| CCVector3 * | point (unsigned index) |
| Returns non const access to a given point. More... | |
| const CCVector3 * | point (unsigned index) const |
| Returns const access to a given point. More... | |
Protected Member Functions inherited from ccShiftedObject | |
| bool | saveShiftInfoToFile (QFile &out) const |
| Serialization helper (output) More... | |
| bool | loadShiftInfoFromFile (QFile &in) |
| Serialization helper (input) More... | |
Protected Member Functions inherited from ccHObject | |
| virtual void | setParent (ccHObject *anObject) |
| Sets parent object. More... | |
| virtual void | drawNameIn3D () |
| Draws the entity name in 3D. More... | |
| virtual void | onDeletionOf (const ccHObject *obj) |
| This method is called when another object is deleted. More... | |
| virtual void | onUpdateOf (ccHObject *obj) |
| This method is called when another object (geometry) is updated. More... | |
Protected Member Functions inherited from ccObject | |
| virtual bool | getFlagState (CV_OBJECT_FLAG flag) const |
| Returns flag state. More... | |
| virtual void | setFlagState (CV_OBJECT_FLAG flag, bool state) |
| Sets flag state. More... | |
| bool | toFile (QFile &out, short dataVersion) const override |
| Saves data to binary stream. More... | |
| short | minimumFileVersion () const override |
| Returns the minimum file version required to save this instance. More... | |
| bool | fromFile (QFile &in, short dataVersion, int flags, LoadedIDMap &oldToNewIDMap) override |
| Reimplemented from ccSerializableObject::fromFile. More... | |
Protected Attributes | |
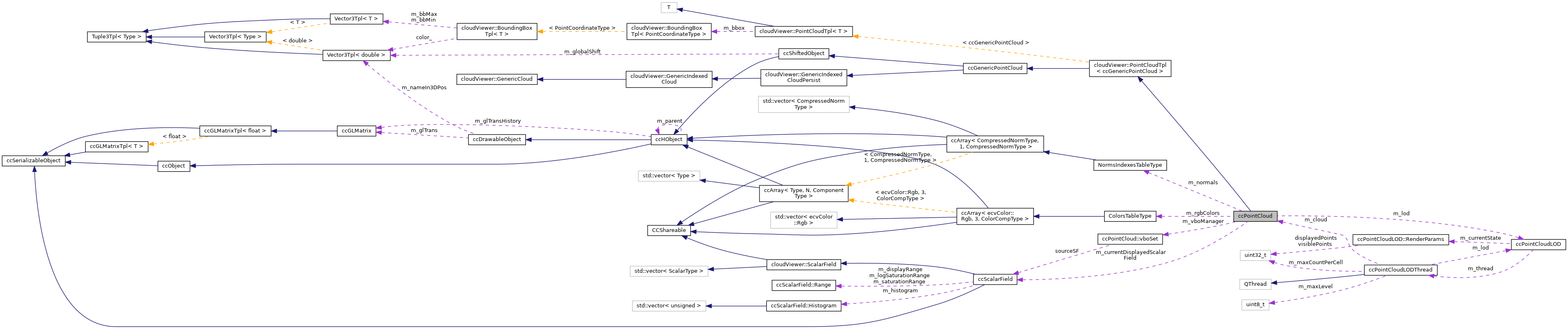
| ColorsTableType * | m_rgbColors |
| Colors. More... | |
| NormsIndexesTableType * | m_normals |
| Normals (compressed) More... | |
| bool | m_sfColorScaleDisplayed |
| ccScalarField * | m_currentDisplayedScalarField |
| Currently displayed scalar field. More... | |
| int | m_currentDisplayedScalarFieldIndex |
| Currently displayed scalar field index. More... | |
| std::vector< Grid::Shared > | m_grids |
| Associated grid structure. More... | |
| bool | m_visibilityCheckEnabled |
| Whether visibility check is available or not (during comparison) More... | |
| vboSet | m_vboManager |
| Set of VBOs attached to this cloud. More... | |
| ccPointCloudLOD * | m_lod |
| L.O.D. structure. More... | |
| FWFDescriptorSet | m_fwfDescriptors |
| General waveform descriptors. More... | |
| std::vector< ccWaveform > | m_fwfWaveforms |
| Per-point waveform accessors. More... | |
| SharedFWFDataContainer | m_fwfData |
| Waveforms raw data storage. More... | |
Protected Attributes inherited from cloudViewer::PointCloudTpl< ccGenericPointCloud > | |
| std::vector< CCVector3 > | m_points |
| 3D Points database More... | |
| BoundingBox | m_bbox |
| Bounding-box. More... | |
| unsigned | m_currentPointIndex |
| 'Iterator' on the points db More... | |
| std::vector< ScalarField * > | m_scalarFields |
| Associated scalar fields. More... | |
| int | m_currentInScalarFieldIndex |
| Index of current scalar field used for input. More... | |
| int | m_currentOutScalarFieldIndex |
| Index of current scalar field used for output. More... | |
Protected Attributes inherited from ccGenericPointCloud | |
| VisibilityTableType | m_pointsVisibility |
| Per-point visibility table. More... | |
| unsigned char | m_pointSize |
| Point size (won't be applied if 0) More... | |
Protected Attributes inherited from ccShiftedObject | |
| CCVector3d | m_globalShift |
| Global shift (typically applied at loading time) More... | |
| double | m_globalScale |
| Global scale (typically applied at loading time) More... | |
Protected Attributes inherited from ccHObject | |
| ccHObject * | m_parent |
| Parent. More... | |
| Container | m_children |
| Children. More... | |
| SelectionBehavior | m_selectionBehavior |
| Selection behavior. More... | |
| std::map< ccHObject *, int > | m_dependencies |
| Dependencies map. More... | |
| ccGLMatrix | m_glTransHistory |
| Cumulative GL transformation. More... | |
| bool | m_isDeleting |
| Flag to safely handle dependencies when the object is being deleted. More... | |
Protected Attributes inherited from ccObject | |
| QString | m_name |
| Object name. More... | |
| QString | m_baseName |
| QString | m_filePath |
| bool | m_removeFlag |
| unsigned | m_flags |
| Object flags. More... | |
| QVariantMap | m_metaData |
| Associated meta-data. More... | |
Protected Attributes inherited from ccDrawableObject | |
| bool | m_fixedId |
| bool | m_modelRedraw |
| bool | m_forceRedraw |
| float | m_opacity |
| bool | m_visible |
| Specifies whether the object is visible or not. More... | |
| bool | m_selected |
| Specifies whether the object is selected or not. More... | |
| bool | m_lockedVisibility |
| Specifies whether the visibility can be changed by user or not. More... | |
| bool | m_colorsDisplayed |
| Specifies whether colors should be displayed. More... | |
| bool | m_normalsDisplayed |
| Specifies whether normals should be displayed. More... | |
| bool | m_sfDisplayed |
| Specifies whether scalar field should be displayed. More... | |
| ecvColor::Rgb | m_tempColor |
| Temporary (unique) color. More... | |
| bool | m_colorIsOverridden |
| Temporary (unique) color activation state. More... | |
| ccGLMatrix | m_glTrans |
| Current GL transformation. More... | |
| bool | m_glTransEnabled |
| Current GL transformation activation state. More... | |
| bool | m_showNameIn3D |
| Whether name is displayed in 3D or not. More... | |
| CCVector3d | m_nameIn3DPos |
| Last 2D position of the '3D' name. More... | |
| ccClipPlaneSet | m_clipPlanes |
| Active clipping planes (used for display only) More... | |
| std::vector< DisplayState::Shared > | m_displayStateStack |
| The stack of pushed display states. More... | |
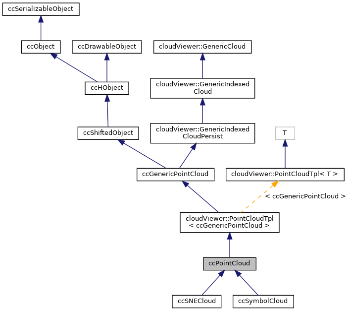
A 3D cloud and its associated features (color, normals, scalar fields, etc.)
A point cloud can have multiple features:
Definition at line 146 of file ecvPointCloud.h.
Base class (shortcut)
Definition at line 150 of file ecvPointCloud.h.
| using ccPointCloud::FWFDataContainer = std::vector<uint8_t> |
Waveform data container.
Definition at line 506 of file ecvPointCloud.h.
| using ccPointCloud::FWFDescriptorSet = QMap<uint8_t, WaveformDescriptor> |
Waveform descriptors set.
Definition at line 503 of file ecvPointCloud.h.
| using ccPointCloud::SharedFWFDataContainer = QSharedPointer<const FWFDataContainer> |
Definition at line 507 of file ecvPointCloud.h.
Warnings for the partialClone method (bit flags)
| Enumerator | |
|---|---|
| WRN_OUT_OF_MEM_FOR_COLORS | |
| WRN_OUT_OF_MEM_FOR_NORMALS | |
| WRN_OUT_OF_MEM_FOR_SFS | |
| WRN_OUT_OF_MEM_FOR_FWF | |
Definition at line 208 of file ecvPointCloud.h.
RGB filter types.
| Enumerator | |
|---|---|
| NONE | |
| BILATERAL | |
| GAUSSIAN | |
| MEAN | |
| MEDIAN | |
Definition at line 790 of file ecvPointCloud.h.
| Enumerator | |
|---|---|
| CYLINDER | |
| CONE | |
| STRAIGHTENED_CONE | |
| STRAIGHTENED_CONE2 | |
Definition at line 864 of file ecvPointCloud.h.
| ccPointCloud::ccPointCloud | ( | QString | name = QString() | ) | |
| throw | ( | ||||
| ) | |||||
Default constructor.
Creates an empty cloud without any feature. Each of them shoud be specifically instantiated/created (once the points have been added to this cloud, at least partially).
| name | cloud name (optional) |
Definition at line 55 of file ecvPointCloud.cpp.
References name.
Referenced by cloneThis(), From(), and partialClone().
| ccPointCloud::ccPointCloud | ( | const ccPointCloud & | cloud | ) |
Definition at line 70 of file ecvPointCloud.cpp.
| ccPointCloud::ccPointCloud | ( | const std::vector< Eigen::Vector3d > & | points, |
| const std::string & | name = "cloud" |
||
| ) |
Definition at line 75 of file ecvPointCloud.cpp.
References cloudViewer::PointCloudTpl< ccGenericPointCloud >::addPoints(), points, and reserveThePointsTable().
|
override |
| void ccPointCloud::addColorRampInfo | ( | CC_DRAW_CONTEXT & | context | ) |
Adds associated SF color ramp info to current GL context.
Definition at line 2945 of file ecvPointCloud.cpp.
References context, getCurrentDisplayedScalarFieldIndex(), and cloudViewer::PointCloudTpl< ccGenericPointCloud >::getScalarField().
Referenced by drawMeOnly(), and ccGenericMesh::handleColorRamp().
| void ccPointCloud::addEigenColor | ( | const Eigen::Vector3d & | color | ) |
Definition at line 1721 of file ecvPointCloud.cpp.
References addRGBColor(), color, and ecvColor::RgbTpl< Type >::FromEigen().
Referenced by addEigenColors(), ccMesh::addVertexColor(), poisson::ExtractMesh(), cloudViewer::pipelines::integration::ScalableTSDFVolume::ExtractTriangleMesh(), cloudViewer::pipelines::integration::UniformTSDFVolume::ExtractTriangleMesh(), cloudViewer::io::ReadModelUsingAssimp(), cloudViewer::io::ReadPointCloudFromXYZRGB(), cloudViewer::io::ReadTriangleMeshFromOBJ(), and ccMesh::SubdivideMidpoint().
| void ccPointCloud::addEigenColors | ( | const std::vector< Eigen::Vector3d > & | colors | ) |
Definition at line 1725 of file ecvPointCloud.cpp.
References addEigenColor(), ccArray< Type, N, ComponentType >::clear(), colors, hasColors(), LogWarning, m_rgbColors, CCShareable::release(), ccArray< Type, N, ComponentType >::reserveSafe(), reserveTheRGBTable(), and setEigenColors().
Referenced by ccMesh::addVertexColors().
| void ccPointCloud::addEigenNorm | ( | const Eigen::Vector3d & | N | ) |
Definition at line 1758 of file ecvPointCloud.cpp.
References addNorm().
Referenced by addEigenNorms(), ccMesh::addVertexNormal(), poisson::ExtractMesh(), cloudViewer::io::ReadModelUsingAssimp(), cloudViewer::io::ReadPointCloudFromXYZN(), cloudViewer::io::ReadTriangleMeshFromGLTF(), and ccMesh::SubdivideMidpoint().
| void ccPointCloud::addEigenNorms | ( | const std::vector< Eigen::Vector3d > & | normals | ) |
Definition at line 1760 of file ecvPointCloud.cpp.
References addEigenNorm(), ccArray< Type, N, ComponentType >::clear(), hasNormals(), LogWarning, m_normals, normals(), CCShareable::release(), ccArray< Type, N, ComponentType >::reserveSafe(), reserveTheNormsTable(), and setEigenNormals().
Referenced by ccMesh::addVertexNormals().
|
inline |
Pushes a grey color on stack (shortcut)
Shortcut: color is converted to RGB(g, g, g)
| g | grey component |
Definition at line 722 of file ecvPointCloud.h.
Referenced by grey_cb(), and SoiFilter::loadFile().
|
inline |
Adds an associated grid.
Definition at line 449 of file ecvPointCloud.h.
Referenced by append(), and PTXFilter::loadFile().
| void ccPointCloud::addNorm | ( | const CCVector3 & | N | ) |
Pushes a normal vector on stack (shortcut)
| N | normal vector |
Definition at line 1754 of file ecvPointCloud.cpp.
References addNormIndex(), and ccNormalVectors::GetNormIndex().
Referenced by addEigenNorm(), MeshWrapper< Real >::addNormal(), addNorms(), ccDish::buildUp(), ccSphere::buildUp(), vtk2cc::ConvertToPointCloud(), pcl2cc::CopyNormals(), define_ccPointCloud(), ccCompass::estimateStructureNormals(), FromFbxMesh(), LoadCloud(), AsciiFilter::loadCloudFromFormatedAsciiStream(), VTKFilter::loadFile(), RDBFilter::loadFile(), LoadScan(), normal_cb(), cloudViewer::visualization::MessageProcessor::ProcessMessage(), ccGenericMesh::samplePoints(), and ccMesh::SelectByIndex().
| void ccPointCloud::addNormAtIndex | ( | const PointCoordinateType * | N, |
| unsigned | index | ||
| ) |
Adds a normal vector to the one at a specific index.
The resulting sum is automatically normalized and compressed.
| N | normal vector to add (size: 3) |
| index | normal index to modify |
Definition at line 1816 of file ecvPointCloud.cpp.
References ccNormalVectors::GetNormal(), ccNormalVectors::GetNormIndex(), ccArray< Type, N, ComponentType >::getValue(), hasNormals(), m_normals, Vector3Tpl< Type >::normalize(), normalsHaveChanged(), reserveTheNormsTable(), ccArray< Type, N, ComponentType >::setValue(), Tuple3Tpl< Type >::u, and Vector3Tpl< PointCoordinateType >::vadd().
| void ccPointCloud::addNormIndex | ( | CompressedNormType | index | ) |
Pushes a compressed normal vector.
| index | compressed normal vector |
Definition at line 1809 of file ecvPointCloud.cpp.
References ccArray< Type, N, ComponentType >::addElement(), hasNormals(), m_normals, and reserveTheNormsTable().
Referenced by addNorm(), addNorms(), append(), From(), and ccGenericPrimitive::operator+=().
| void ccPointCloud::addNorms | ( | const std::vector< CCVector3 > & | Ns | ) |
Definition at line 1783 of file ecvPointCloud.cpp.
References addNorm().
Referenced by BallPivoting::BallPivoting().
| void ccPointCloud::addNorms | ( | const std::vector< CompressedNormType > & | idxes | ) |
Definition at line 1789 of file ecvPointCloud.cpp.
References addNormIndex().
|
inline |
Pushes an RGB color on stack (shortcut)
| r | red component |
| g | green component |
| b | blue component |
Definition at line 714 of file ecvPointCloud.h.
| void ccPointCloud::addRGBColor | ( | const ecvColor::Rgb & | C | ) |
Pushes an RGB color on stack.
| C | RGB color |
Definition at line 1712 of file ecvPointCloud.cpp.
References colorsHaveChanged(), hasColors(), m_rgbColors, and reserveTheRGBTable().
Referenced by MeshWrapper< Real >::addColor(), addEigenColor(), addRGBColors(), append(), contourPoly(), contourPoly2(), ccRasterGrid::convertToCloud(), vtk2cc::ConvertToPointCloud(), pcl2cc::CopyRGB(), copyRGBColors(), From(), FromFbxMesh(), getMortarMaps(), LasScalarFieldLoader::handleRGBValue(), LoadCloud(), AsciiFilter::loadCloudFromFormatedAsciiStream(), CSVMatrixFilter::loadFile(), PTXFilter::loadFile(), VTKFilter::loadFile(), LASFWFFilter::loadFile(), LASFilter::loadFile(), RDBFilter::loadFile(), LoadScan(), ccGenericPrimitive::operator+=(), ccCameraSensor::orthoRectifyAsCloud(), ccMesh::pushSubdivide(), cloudViewer::io::ReadTriangleMeshFromGLTF(), rgb_cb(), rotY(), ccGenericMesh::samplePoints(), ccMesh::SelectByIndex(), and qCanupoTools::TrainClassifier().
| void ccPointCloud::addRGBColors | ( | const std::vector< ecvColor::Rgb > & | colors | ) |
Definition at line 1748 of file ecvPointCloud.cpp.
References addRGBColor(), and colors.
Referenced by BallPivoting::BallPivoting().
| int ccPointCloud::addScalarField | ( | ccScalarField * | sf | ) |
Adds an existing scalar field to this cloud.
Warning: the cloud takes ownership of it!
| sf | existing scalar field |
Definition at line 4225 of file ecvPointCloud.cpp.
References cloudViewer::ScalarField::getName(), cloudViewer::PointCloudTpl< ccGenericPointCloud >::getScalarFieldIndexByName(), CCShareable::link(), cloudViewer::PointCloudTpl< ccGenericPointCloud >::m_points, cloudViewer::PointCloudTpl< ccGenericPointCloud >::m_scalarFields, cloudViewer::ScalarField::reserveSafe(), cloudViewer::ScalarField::resizeSafe(), and CVLog::Warning().
|
overridevirtual |
Creates a new scalar field and registers it.
Warnings:
| uniqueName | scalar field name (must be unique) |
Reimplemented from cloudViewer::PointCloudTpl< ccGenericPointCloud >.
Definition at line 4210 of file ecvPointCloud.cpp.
References CCShareable::release().
Referenced by LasCloudChunk::addLasFieldsToCloud(), append(), ccScalarFieldArithmeticsDlg::Apply(), ccLibAlgorithms::ApplyCCLibAlgorithm(), ccTrace::buildCurvatureCost(), ccTrace::buildGradientCost(), masc::Classifier::classify(), qCanupoProcess::Classify(), qM3C2Process::Compute(), qVoxFallProcess::Compute(), ccComparisonDlg::computeApproxDistances(), computeCPSet(), ccComparisonDlg::computeDistances(), ccLibAlgorithms::ComputeGeomCharacteristic(), DistanceMapGenerationTool::ComputeRadialDist(), ccKdTree::convertCellIndexToSF(), ccRasterizeTool::convertGridToCloud(), DistanceMapGenerationTool::ConvertMapToCloud(), ccEntityAction::convertNormalsTo(), ccRasterGrid::convertToCloud(), vtk2cc::ConvertToPointCloud(), pcl2cc::CopyScalarField(), copyScalarFields(), ccCropTool::Crop(), qPCV::doAction(), qPoissonRecon::doAction(), ccCompass::estimateP21(), masc::Classifier::evaluate(), exportCoordToSF(), exportNormalToSF(), GrainsAsEllipsoids::exportResultsAsCloud(), qFacets::extractFacets(), TreeIso::Final_seg_pcd(), From(), ccRasterizeTool::generateHillshade(), getMortarMaps(), ccRegistrationTools::ICP(), ccEntityAction::importToSF(), TreeIso::Init_seg_pcd(), TreeIso::Intermediate_seg_pcd(), ccPointCloudInterpolator::InterpolateScalarFieldsFrom(), LoadCloud(), PTXFilter::loadFile(), VTKFilter::loadFile(), LASFWFFilter::loadFile(), RDBFilter::loadFile(), PlyFilter::loadFile(), LoadScan(), ccTrace::optimizePath(), ccFastMarchingForNormsDirection::OrientNormals(), ccGenericPointCloud::pointPicking(), prepareCloud(), masc::Feature::PrepareSF(), CommandExtractCCs::process(), CommandStatTest::process(), PCVCommand::Process(), ResolveNormalsWithMST(), ccEntityAction::rgbGaussianFilter(), ccEntityAction::sfAddIdField(), ccEntityAction::sfGaussianFilter(), and ccEntityAction::statisticalTest().
| const ccPointCloud & ccPointCloud::append | ( | ccPointCloud * | cloud, |
| unsigned | pointCountBefore, | ||
| bool | ignoreChildren = false |
||
| ) |
Appends a cloud to this one.
Same as the += operator with pointCountBefore == size()
| cloud | cloud to be added |
| pointCountBefore | the number of points previously contained in this cloud |
| ignoreChildren | whether to copy input cloud's children or not |
Definition at line 631 of file ecvPointCloud.cpp.
References ccHObject::addChild(), cloudViewer::ScalarField::addElement(), addGrid(), addNormIndex(), cc2DLabel::addPickedPoint(), cloudViewer::PointCloudTpl< ccGenericPointCloud >::addPoint(), addRGBColor(), addScalarField(), ccWaveform::byteCount(), clearFWFData(), ccMesh::cloneMesh(), cc2DLabel::PickedPoint::cloud, ccDrawableObject::colorsShown(), ccScalarField::computeMinAndMax(), covariances_, cloudViewer::ScalarField::currentSize(), ccArray< Type, N, ComponentType >::currentSize(), ccWaveform::dataOffset(), ccGenericPointCloud::deleteOctree(), ccWaveform::descriptorID(), cc2DLabel::displayPointLegend(), CVLog::Error(), fwfData(), CV_TYPES::GBL_SENSOR, ccMesh::getAssociatedCloud(), ccHObject::getChild(), ccHObject::getChildrenNumber(), getCurrentDisplayedScalarField(), ccShiftedObject::getGlobalScale(), ccScalarField::getGlobalShift(), ccShiftedObject::getGlobalShift(), cloudViewer::ScalarField::getName(), ccObject::getName(), cc2DLabel::getName(), cloudViewer::PointCloudTpl< ccGenericPointCloud >::getNumberOfScalarFields(), cloudViewer::PointCloudTpl< T >::getNumberOfScalarFields(), cc2DLabel::getPickedPoint(), cloudViewer::PointCloudTpl< T >::getPoint(), cc2DLabel::getPosition(), cloudViewer::PointCloudTpl< ccGenericPointCloud >::getScalarField(), cloudViewer::PointCloudTpl< T >::getScalarField(), cloudViewer::PointCloudTpl< ccGenericPointCloud >::getScalarFieldIndexByName(), ccArray< Type, N, ComponentType >::getValue(), cloudViewer::ScalarField::getValue(), grid(), gridCount(), hasColors(), HasCovariances(), hasFWF(), hasNormals(), cloudViewer::GenericCloud::hasPoints(), CV_TYPES::IMAGE, ccScalarField::importParametersFrom(), cc2DLabel::PickedPoint::index, ccObject::isA(), cc2DLabel::isCollapsed(), cc2DLabel::isDisplayedIn2D(), ccObject::isKindOf(), cc2DLabel::isPointLegendDisplayed(), ccShiftedObject::isShifted(), ccDrawableObject::isVisible(), CV_TYPES::LABEL_2D, m_fwfDescriptors, m_fwfWaveforms, m_grids, m_normals, m_rgbColors, CV_TYPES::MESH, cloudViewer::ScalarField::NaN(), NAN_VALUE, ccDrawableObject::normalsShown(), notifyGeometryUpdate(), CCShareable::release(), reserve(), reserveTheFWFTable(), reserveTheNormsTable(), reserveTheRGBTable(), cloudViewer::ScalarField::resizeSafe(), cc2DLabel::setCollapsed(), setCurrentDisplayedScalarField(), ccWaveform::setDataDescription(), ccWaveform::setDescriptorID(), cc2DLabel::setDisplayedIn2D(), ccShiftedObject::setGlobalScale(), ccScalarField::setGlobalShift(), ccShiftedObject::setGlobalShift(), cc2DLabel::setPosition(), cloudViewer::ScalarField::setValue(), ccDrawableObject::setVisible(), ccDrawableObject::sfShown(), ccMesh::shiftTriangleIndexes(), ccDrawableObject::showColors(), ccDrawableObject::showNormals(), ccDrawableObject::showSF(), cc2DLabel::size(), cloudViewer::PointCloudTpl< T >::size(), cloudViewer::PointCloudTpl< ccGenericPointCloud >::size(), ccHObject::transferChild(), ccGenericPointCloud::unallocateVisibilityArray(), CVLog::Warning(), waveforms(), and ecvColor::white().
Referenced by cloudViewer::io::AutoReadEntity(), operator+=(), and operator=().
| bool ccPointCloud::applyFilterToRGB | ( | PointCoordinateType | sigma, |
| PointCoordinateType | sigmaSF, | ||
| RgbFilterOptions | filterParams, | ||
| cloudViewer::GenericProgressCallback * | progressCb = nullptr |
||
| ) |
Applies a spatial Gaussian filter on RGB colors.
The "amplitude" of the Gaussian filter must be specified (sigma). As 99% of the Gaussian distribution is between -3*sigma and +3*sigma around the mean value, this filter will only look for neighbors within a sphere of radius 3*sigma. One can also use the filter as a Bilateral filter. In this case the weights are computed considering the difference of the neighbors SF values with the current point SF value (also following a Gaussian distribution). Warning: this method assumes the output scalar field is set.
| sigma | filter variance |
| sigmaSF | if strictly positive, the variance for the Bilateral filter |
| filterParams | filter options |
| progressCb | the client application can get some notification of the process progress through this callback mechanism (see GenericProgressCallback) |
Definition at line 2417 of file ecvPointCloud.cpp.
References ComputeCellGaussianFilter(), ccGenericPointCloud::computeOctree(), cloudViewer::DgmOctree::executeFunctionForAllCellsAtLevel(), cloudViewer::DgmOctree::findBestLevelForAGivenNeighbourhoodSizeExtraction(), cloudViewer::PointCloudTpl< ccGenericPointCloud >::getCurrentOutScalarField(), ccGenericPointCloud::getOctree(), hasColors(), cloudViewer::GenericProgressCallback::setInfo(), cloudViewer::GenericProgressCallback::setMethodTitle(), cloudViewer::PointCloudTpl< ccGenericPointCloud >::size(), cloudViewer::GenericProgressCallback::textCanBeEdited(), cloudViewer::GenericProgressCallback::update(), and CVLog::Warning().
Referenced by ccEntityAction::rgbGaussianFilter().
|
overrideprotectedvirtual |
Applies a GL transformation to the entity.
this = rotMat*(this-rotCenter)+(rotCenter+trans)
| trans | a ccGLMatrix structure |
Reimplemented from ccHObject.
Definition at line 2489 of file ecvPointCloud.cpp.
References applyRigidTransformation().
|
overridevirtual |
Applies a rigid transformation (rotation + translation)
Implements ccGenericPointCloud.
Definition at line 2493 of file ecvPointCloud.cpp.
References ccGLMatrixTpl< T >::apply(), ccHObject::applyGLTransformation(), ccGLMatrixTpl< T >::applyRotation(), count, ccGLMatrixTpl< T >::data(), ccGenericPointCloud::deleteOctree(), ccNormalVectors::GetNormal(), ccNormalVectors::GetNormIndex(), ccNormalVectors::GetNumberOfVectors(), grid(), hasNormals(), m_fwfWaveforms, m_grids, m_normals, cloudViewer::PointCloudTpl< ccGenericPointCloud >::point(), refreshBB(), ccArray< Type, N, ComponentType >::reserveSafe(), ccArray< Type, N, ComponentType >::setValue(), cloudViewer::PointCloudTpl< ccGenericPointCloud >::size(), and Tuple3Tpl< Type >::u.
Referenced by applyGLTransformation(), ccCameraSensor::drawMeOnly(), ccCameraSensor::getOwnBB(), ccGBLSensor::getOwnBB(), ccMesh::Rotate(), Rotate(), Transform(), and ccMesh::Transform().
|
overridevirtual |
Clears the entity from all its points and features.
Display parameters are also reseted to their default values.
Reimplemented from ccGenericPointCloud.
Reimplemented in ccSymbolCloud.
Definition at line 530 of file ecvPointCloud.cpp.
References covariances_, unalloactePoints(), unallocateColors(), and unallocateNorms().
Referenced by ccGraphicalSegmentationTool::addPointToPolyline(), ccBox::buildUp(), ccCoordinateSystem::buildUp(), ccMesh::clear(), ccSymbolCloud::clear(), ccGraphicalSegmentationTool::closePolyLine(), ccGraphicalSegmentationTool::closeRectangle(), ccGBLSensor::computeDepthBuffer(), ccTopologyRelation::constructGraphic(), ccGraphicalSegmentationTool::doActionUseExistingPolyline(), ccCompass::estimateP21(), ccContourExtractor::ExtractConcaveHull2D(), ccGenericPrimitive::init(), ccMesh::operator=(), operator=(), ccGraphicalSegmentationTool::pauseSegmentationMode(), cloudViewer::io::ReadPointCloudFromPLY(), cloudViewer::io::ReadPointCloudFromPTS(), cloudViewer::io::ReadPointCloudFromXYZ(), cloudViewer::io::ReadPointCloudFromXYZN(), cloudViewer::io::ReadPointCloudFromXYZRGB(), cloudViewer::io::ReadPointCloudInMemoryFromXYZ(), qCanupo2DViewDialog::resetBoundary(), cloudViewer::benchmarks::TestKDTreeLine0::setup(), ccGraphicalSegmentationTool::start(), qCanupoTools::TrainClassifier(), and ~ccPointCloud().
| void ccPointCloud::clearFWFData | ( | ) |
Clears all associated FWF data.
Definition at line 5626 of file ecvPointCloud.cpp.
References m_fwfDescriptors, and m_fwfWaveforms.
Referenced by append().
| void ccPointCloud::clearLOD | ( | ) |
Clears the LOD structure.
Definition at line 5620 of file ecvPointCloud.cpp.
References ccPointCloudLOD::clear(), and m_lod.
Referenced by removeVisiblePoints().
|
overridevirtual |
Clones this entity.
All the main features of the entity are cloned, except from the octree and the points visibility information.
| destCloud | destination cloud can be provided here (must be of the exact same type as the cloned cloud!) |
| ignoreChildren | [optional] whether to ignore the cloud's children or not (in which case they will be cloned as well) |
Implements ccGenericPointCloud.
Definition at line 552 of file ecvPointCloud.cpp.
References cloneThis(), CVLog::Error(), ccObject::isA(), and CV_TYPES::POINT_CLOUD.
Referenced by ccFacet::clone(), and unroll().
| ccPointCloud * ccPointCloud::cloneThis | ( | ccPointCloud * | destCloud = nullptr, |
| bool | ignoreChildren = false |
||
| ) |
Clones this entity.
All the main features of the entity are cloned, except from the octree and the points visibility information.
| destCloud | [optional] the destination cloud can be provided here |
| ignoreChildren | [optional] whether to ignore the cloud's children or not (in which case they will be cloned as well) |
Definition at line 564 of file ecvPointCloud.cpp.
References ccPointCloud(), ccDrawableObject::colorsShown(), getCurrentDisplayedScalarFieldIndex(), ccObject::getName(), ccObject::isEnabled(), ccDrawableObject::isVisible(), ccDrawableObject::normalsShown(), result, and ccDrawableObject::sfShown().
Referenced by clone(), and ComputeKmeansClustering().
| std::vector< int > ccPointCloud::ClusterDBSCAN | ( | double | eps, |
| size_t | min_points, | ||
| bool | print_progress = false |
||
| ) | const |
Cluster ccPointCloud using the DBSCAN algorithm Ester et al., "A Density-Based Algorithm for Discovering Clusters in Large Spatial Databases with Noise", 1996.
Returns a list of point labels, -1 indicates noise according to the algorithm.
| eps | Density parameter that is used to find neighbouring points. |
| min_points | Minimum number of points to form a cluster. |
| print_progress | If true the progress is visualized in the console. |
Definition at line 50 of file PointCloudCluster.cpp.
Referenced by ccEntityAction::DBScanCluster().
Multiplies all color components of all points by coefficients.
If the cloud has no color, all points are considered white and the color array is automatically allocated.
| r | red component |
| g | green component |
| b | blue component |
Definition at line 1926 of file ecvPointCloud.cpp.
References ecvColor::RgbTpl< Type >::b, colorsHaveChanged(), ccArray< Type, N, ComponentType >::currentSize(), ccArray< Type, N, ComponentType >::fill(), ecvColor::RgbTpl< Type >::g, hasColors(), m_rgbColors, ecvColor::MAX, ecvColor::RgbTpl< Type >::r, and resizeTheRGBTable().
Referenced by define_ccPointCloud(), and ccEntityAction::setColor().
|
inline |
Notify a modification of color / scalar field display parameters or contents
Definition at line 276 of file ecvPointCloud.h.
Referenced by addRGBColor(), colorize(), convertCurrentScalarFieldToColors(), convertNormalToRGB(), convertRGBToGreyScale(), enhanceRGBWithIntensitySF(), TreeIso::Final_seg_pcd(), TreeIso::Init_seg_pcd(), TreeIso::Intermediate_seg_pcd(), interpolateColorsFrom(), ccPointCloudInterpolator::InterpolateScalarFieldsFrom(), ccColorFromScalarDlg::onApply(), reserveTheRGBTable(), resizeTheRGBTable(), setPointColor(), setRGBColor(), setRGBColorByBanding(), setRGBColorByHeight(), and setRGBColorWithCurrentScalarField().
| bool ccPointCloud::compressFWFData | ( | ) |
Compresses the associated FWF data container.
As the container is shared, the compressed version will be potentially added to the memory resulting in a decrease of the available memory...
Definition at line 1310 of file ecvPointCloud.cpp.
References ccObject::getName(), m_fwfData, m_fwfWaveforms, offset, CVLog::Print(), and CVLog::Warning().
Referenced by LASFWFFilter::saveToFile().
| std::tuple< std::shared_ptr< ccMesh >, std::vector< size_t > > ccPointCloud::ComputeConvexHull | ( | ) | const |
Function that computes the convex hull of the point cloud using qhull.
Definition at line 1425 of file PointCloudFactory.cpp.
References cloudViewer::geometry::Qhull::ComputeConvexHull().
Referenced by ccEntityAction::ConvexHull().
| QSharedPointer< cloudViewer::ReferenceCloud > ccPointCloud::computeCPSet | ( | ccGenericPointCloud & | otherCloud, |
| cloudViewer::GenericProgressCallback * | progressCb = nullptr, |
||
| unsigned char | octreeLevel = 0 |
||
| ) |
Computes the closest point of this cloud relatively to another cloud.
The output (reference) clouds will have as many points as this cloud (with the indexes pointing on the closest point in the other cloud)
Definition at line 3305 of file ecvPointCloud.cpp.
References addScalarField(), cloudViewer::DistanceComputationTools::computeCloud2CloudDistances(), cloudViewer::DistanceComputationTools::Cloud2CloudDistancesComputationParams::CPSet, deleteScalarField(), cloudViewer::PointCloudTpl< ccGenericPointCloud >::getScalarFieldIndexByName(), cloudViewer::PointCloudTpl< ccGenericPointCloud >::m_currentInScalarFieldIndex, cloudViewer::PointCloudTpl< ccGenericPointCloud >::m_currentOutScalarFieldIndex, cloudViewer::DistanceComputationTools::Cloud2CloudDistancesComputationParams::octreeLevel, octreeLevel, result, cloudViewer::PointCloudTpl< ccGenericPointCloud >::setCurrentInScalarField(), cloudViewer::PointCloudTpl< ccGenericPointCloud >::setCurrentOutScalarField(), cloudViewer::PointCloudTpl< ccGenericPointCloud >::setCurrentScalarField(), and CVLog::Warning().
Referenced by interpolateColorsFrom(), and ccPointCloudInterpolator::InterpolateScalarFieldsFrom().
| bool ccPointCloud::computeFWFAmplitude | ( | double & | minVal, |
| double & | maxVal, | ||
| ecvProgressDialog * | pDlg = nullptr |
||
| ) | const |
Computes the maximum amplitude of all associated waveforms.
Definition at line 5631 of file ecvPointCloud.cpp.
References ccWaveformProxy::getRange(), ccWaveformProxy::isValid(), m_fwfWaveforms, nProgress, cloudViewer::NormalizedProgress::oneStep(), cloudViewer::PointCloudTpl< ccGenericPointCloud >::size(), and waveformProxy().
Referenced by ccWaveDialog::ccWaveDialog().
| CCVector3 ccPointCloud::computeGravityCenter | ( | ) |
Returns the cloud gravity center.
Definition at line 2485 of file ecvPointCloud.cpp.
References cloudViewer::GeometricalAnalysisTools::ComputeGravityCenter().
Referenced by ccPointPairRegistrationDlg::callHornRegistration(), and Translate().
| std::vector< double > ccPointCloud::ComputeMahalanobisDistance | ( | ) | const |
Function to compute the Mahalanobis distance for points in an input point cloud.
See: https://en.wikipedia.org/wiki/Mahalanobis_distance
Definition at line 1374 of file PointCloudFactory.cpp.
References Vector3Tpl< double >::fromArray(), and size.
Referenced by convert().
| std::vector< double > ccPointCloud::ComputeNearestNeighborDistance | ( | ) | const |
Function to compute the distance from a point to its nearest neighbor in the input point cloud
Definition at line 1394 of file PointCloudFactory.cpp.
References Vector3Tpl< double >::fromArray(), LogDebug, cloudViewer::geometry::KDTreeFlann::SearchKNN(), and size.
| bool ccPointCloud::computeNormalsWithGrids | ( | double | minTriangleAngle_deg = 1.0, |
| ecvProgressDialog * | pDlg = nullptr |
||
| ) |
Compute the normals with the associated grid structure(s)
Can also orient the normals in the same run.
Definition at line 5158 of file ecvPointCloud.cpp.
References cloudViewer::DegreesToRadians(), Vector3Tpl< Type >::dot(), Vector3Tpl< PointCoordinateType >::fromArray(), ccObject::getName(), cloudViewer::PointCloudTpl< ccGenericPointCloud >::getPoint(), grid(), gridCount(), hasNormals(), Vector3Tpl< Type >::normalize(), normalsHaveChanged(), resizeTheNormsTable(), setPointNormal(), ccDrawableObject::showNormals(), cloudViewer::PointCloudTpl< ccGenericPointCloud >::size(), Tuple3Tpl< Type >::u, unallocateNorms(), and CVLog::Warning().
Referenced by define_ccPointCloud(), and PTXFilter::loadFile().
| bool ccPointCloud::computeNormalsWithOctree | ( | CV_LOCAL_MODEL_TYPES | model, |
| ccNormalVectors::Orientation | preferredOrientation, | ||
| PointCoordinateType | defaultRadius, | ||
| ecvProgressDialog * | pDlg = nullptr |
||
| ) |
Compute the normals by approximating the local surface around each point.
Definition at line 5508 of file ecvPointCloud.cpp.
References ccNormalVectors::ComputeCloudNormals(), ccGenericPointCloud::computeOctree(), ccArray< Type, N, ComponentType >::currentSize(), data, CVLog::Error(), ccObject::getName(), ccGenericPointCloud::getOctree(), ccArray< Type, N, ComponentType >::getValue(), hasNormals(), CVLog::Print(), CCShareable::release(), resizeTheNormsTable(), setPointNormalIndex(), ccDrawableObject::showNormals(), and CVLog::Warning().
Referenced by define_ccPointCloud(), and CommandOctreeNormal::process().
| std::vector< double > ccPointCloud::ComputePointCloudDistance | ( | const ccPointCloud & | target | ) |
Function to compute the point to point distances between point clouds.
For each point in the source point cloud, compute the distance to the target point cloud.
| target | The target point cloud. |
Definition at line 299 of file PointCloudFactory.cpp.
References Vector3Tpl< double >::fromArray(), LogDebug, cloudViewer::geometry::KDTreeFlann::SearchKNN(), cloudViewer::geometry::KDTreeFlann::SetGeometry(), and size.
| double ccPointCloud::ComputeResolution | ( | ) | const |
Definition at line 1418 of file PointCloudFactory.cpp.
Referenced by ccEntityAction::DBScanCluster(), and ccEntityAction::VoxelSampling().
| bool ccPointCloud::convertCurrentScalarFieldToColors | ( | bool | mixWithExistingColor = false | ) |
Converts current scalar field (values & display parameters) to RGB colors
Definition at line 2039 of file ecvPointCloud.cpp.
References ecvColor::RgbTpl< Type >::b, ecvColor::black(), colorsHaveChanged(), count, ecvColor::RgbTpl< Type >::g, getPointScalarValueColor(), hasColors(), hasDisplayedScalarField(), m_rgbColors, ecvColor::MAX, ecvColor::RgbTpl< Type >::r, resizeTheRGBTable(), setPointColor(), cloudViewer::PointCloudTpl< ccGenericPointCloud >::size(), and CVLog::Warning().
Referenced by CommandSFConvertToRGB::process(), and CommandVolume25D::process().
| bool ccPointCloud::convertNormalToDipDirSFs | ( | ccScalarField * | dipSF, |
| ccScalarField * | dipDirSF | ||
| ) |
Converts normals to two scalar fields: 'dip' and 'dip direction'.
One input scalar field may be empty if the corresponding value is not required
| [out] | dipSF | dip values |
| [out] | dipDirSF | dip direction values |
Definition at line 1885 of file ecvPointCloud.cpp.
References ccScalarField::computeMinAndMax(), ccNormalVectors::ConvertNormalToDipAndDipDir(), count, getPointNormal(), cloudViewer::ScalarField::resizeSafe(), cloudViewer::ScalarField::setValue(), cloudViewer::PointCloudTpl< ccGenericPointCloud >::size(), and CVLog::Warning().
Referenced by ccEntityAction::convertNormalsTo().
| bool ccPointCloud::convertNormalToRGB | ( | ) |
Converts normals to RGB colors.
See ccNormalVectors::ConvertNormalToRGB
Definition at line 1835 of file ecvPointCloud.cpp.
References colorsHaveChanged(), count, ccNormalVectors::getNormalHSVColorArray(), ccNormalVectors::GetUniqueInstance(), ccArray< Type, N, ComponentType >::getValue(), hasNormals(), m_normals, m_rgbColors, resizeTheRGBTable(), rgb, ccArray< Type, N, ComponentType >::setValue(), cloudViewer::PointCloudTpl< ccGenericPointCloud >::size(), and CVLog::Warning().
Referenced by ccEntityAction::convertNormalsTo().
| bool ccPointCloud::convertRGBToGreyScale | ( | ) |
Converts RGB to grey scale colors.
Definition at line 1863 of file ecvPointCloud.cpp.
References colorsHaveChanged(), count, hasColors(), m_rgbColors, rgb, and cloudViewer::PointCloudTpl< ccGenericPointCloud >::size().
Referenced by ccEntityAction::rgbToGreyScale().
|
static |
Factory function to create a pointcloud from a depth image and a camera model.
Given depth value d at (u, v) image coordinate, the corresponding 3d point is: z = d / depth_scale
x = (u - cx) * z / fx
y = (v - cy) * z / fy
| depth | The input depth image can be either a float image, or a uint16_t image. |
| intrinsic | Intrinsic parameters of the camera. |
| extrinsic | Extrinsic parameters of the camera. |
| depth_scale | The depth is scaled by 1 / depth_scale. |
| depth_trunc | Truncated at depth_trunc distance. |
| stride | Sampling factor to support coarse point cloud extraction. |
\Return An empty pointcloud if the conversion fails. If
| project_valid_depth_only | is true, return point cloud, which doesn't have nan point. If the value is false, return point cloud, which has a point for each pixel, whereas invalid depth results in NaN points. |
Definition at line 216 of file PointCloudFactory.cpp.
References cloudViewer::geometry::Image::bytes_per_channel_, cloudViewer::geometry::Image::ConvertDepthToFloatImage(), LogError, cloudViewer::geometry::Image::num_of_channels_, and stride.
Referenced by cloudViewer::pipelines::integration::ScalableTSDFVolume::Integrate(), and main().
|
static |
Factory function to create a pointcloud from an RGB-D image and a camera model.
Given depth value d at (u, v) image coordinate, the corresponding 3d point is: z = d / depth_scale
x = (u - cx) * z / fx
y = (v - cy) * z / fy
| image | The input image. |
| intrinsic | Intrinsic parameters of the camera. |
| extrinsic | Extrinsic parameters of the camera. |
\Return An empty pointcloud if the conversion fails. If
| project_valid_depth_only | is true, return point cloud, which doesn't have nan point. If the value is false, return point cloud, which has a point for each pixel, whereas invalid depth results in NaN points. |
Definition at line 242 of file PointCloudFactory.cpp.
| std::shared_ptr< ccPointCloud > ccPointCloud::CreateFromVoxelGrid | ( | const cloudViewer::geometry::VoxelGrid & | voxel_grid | ) |
Function to create a PointCloud from a VoxelGrid.
It transforms the voxel centers to 3D points using the original point cloud coordinate (with respect to the center of the voxel grid).
| voxel_grid | The input VoxelGrid. |
Definition at line 268 of file PointCloudFactory.cpp.
References cloudViewer::geometry::Voxel::color_, ecvColor::RgbTpl< Type >::FromEigen(), cloudViewer::geometry::VoxelGrid::GetVoxelCenterCoordinate(), cloudViewer::geometry::Voxel::grid_index_, has_colors, cloudViewer::geometry::VoxelGrid::HasColors(), and cloudViewer::geometry::VoxelGrid::voxels_.
|
overridevirtual |
Implements ccGenericPointCloud.
Definition at line 3043 of file ecvPointCloud.cpp.
References CVLog::Error(), ccObject::getName(), ccGenericPointCloud::getTheVisiblePoints(), ccObject::isLocked(), ccGenericPointCloud::isVisibilityTableInstantiated(), ccGenericPointCloud::m_pointsVisibility, partialClone(), POINT_VISIBLE, removeVisiblePoints(), result, cloudViewer::PointCloudTpl< ccGenericPointCloud >::size(), and CVLog::Warning().
Referenced by StereogramDialog::exportCurrentSelection().
| std::shared_ptr< ccPointCloud > ccPointCloud::Crop | ( | const ccBBox & | bbox | ) | const |
Function to crop ccPointCloud into output ccPointCloud.
All points with coordinates outside the bounding box bbox are clipped.
| bbox | ccBBox to crop points. |
Definition at line 225 of file PointCloudSegmentation.cpp.
References cloudViewer::BoundingBoxTpl< T >::GetPointIndicesWithinBoundingBox(), cloudViewer::BoundingBoxTpl< T >::isValid(), cloudViewer::t::geometry::SelectByIndex(), and CVLog::Warning().
Referenced by convert(), cloudViewer::t::geometry::LegacyCropByAxisAlignedBox(), and cloudViewer::t::geometry::LegacyCropByOrientedBox().
|
overridevirtual |
Crops the cloud inside (or outside) a bounding box.
| box | cropping box |
| inside | whether selected points are inside or outside the box |
Implements ccGenericPointCloud.
Definition at line 4900 of file ecvPointCloud.cpp.
References cloudViewer::ReferenceCloud::addPointIndex(), cloudViewer::ReferenceCloud::clear(), cloudViewer::BoundingBoxTpl< T >::contains(), count, cloudViewer::BoundingBoxTpl< T >::isValid(), cloudViewer::PointCloudTpl< ccGenericPointCloud >::point(), cloudViewer::ReferenceCloud::reserve(), cloudViewer::ReferenceCloud::resize(), cloudViewer::PointCloudTpl< ccGenericPointCloud >::size(), cloudViewer::ReferenceCloud::size(), and CVLog::Warning().
Referenced by ccCropTool::Crop().
| std::shared_ptr< ccPointCloud > ccPointCloud::Crop | ( | const ecvOrientedBBox & | bbox | ) | const |
Function to crop ccPointCloud into output ccPointCloud.
All points with coordinates outside the bounding box bbox are clipped.
| bbox | OrientedBoundingBox to crop points. |
Definition at line 235 of file PointCloudSegmentation.cpp.
References cloudViewer::OrientedBoundingBox::GetPointIndicesWithinBoundingBox(), ecvOrientedBBox::IsEmpty(), cloudViewer::t::geometry::SelectByIndex(), and CVLog::Warning().
|
overridevirtual |
Implements ccGenericPointCloud.
Definition at line 4938 of file ecvPointCloud.cpp.
References cloudViewer::ReferenceCloud::addPointIndex(), cloudViewer::ReferenceCloud::clear(), count, cloudViewer::OrientedBoundingBox::GetPointIndicesWithinBoundingBox(), ecvOrientedBBox::IsEmpty(), cloudViewer::PointCloudTpl< ccGenericPointCloud >::m_points, cloudViewer::ReferenceCloud::reserve(), cloudViewer::ReferenceCloud::resize(), cloudViewer::PointCloudTpl< ccGenericPointCloud >::size(), cloudViewer::ReferenceCloud::size(), and CVLog::Warning().
| cloudViewer::ReferenceCloud * ccPointCloud::crop2D | ( | const ccPolyline * | poly, |
| unsigned char | orthoDim, | ||
| bool | inside = true |
||
| ) |
Crops the cloud inside (or outside) a 2D polyline.
| poly | croping polyline |
| orthoDim | dimension orthogonal to the plane in which the segmentation should occur (X=0, Y=1, Z=2) |
| inside | whether selected points are inside or outside the polyline |
Definition at line 4982 of file ecvPointCloud.cpp.
References cloudViewer::ReferenceCloud::addPointIndex(), cloudViewer::ReferenceCloud::clear(), count, cloudViewer::ManualSegmentationTools::isPointInsidePoly(), cloudViewer::PointCloudTpl< ccGenericPointCloud >::point(), cloudViewer::ReferenceCloud::reserve(), cloudViewer::ReferenceCloud::resize(), cloudViewer::PointCloudTpl< ccGenericPointCloud >::size(), cloudViewer::ReferenceCloud::size(), Tuple3Tpl< Type >::u, CVLog::Warning(), and X.
Referenced by define_ccPointCloud().
|
overridevirtual |
Deletes all scalar fields associated to this cloud.
Reimplemented from cloudViewer::PointCloudTpl< ccGenericPointCloud >.
Definition at line 3253 of file ecvPointCloud.cpp.
References cloudViewer::PointCloudTpl< ccGenericPointCloud >::deleteAllScalarFields(), setCurrentDisplayedScalarField(), and ccDrawableObject::showSF().
Referenced by ccCropTool::Crop().
|
overridevirtual |
Deletes a specific scalar field.
WARNING: this operation may modify the scalar fields order (especially if the deleted SF is not the last one). However current IN & OUT scalar fields will stay up-to-date (while their index may change).
| index | index of scalar field to be deleted |
Reimplemented from cloudViewer::PointCloudTpl< ccGenericPointCloud >.
Definition at line 3237 of file ecvPointCloud.cpp.
References cloudViewer::PointCloudTpl< ccGenericPointCloud >::deleteScalarField(), cloudViewer::PointCloudTpl< ccGenericPointCloud >::getNumberOfScalarFields(), m_currentDisplayedScalarFieldIndex, cloudViewer::PointCloudTpl< ccGenericPointCloud >::m_currentInScalarFieldIndex, setCurrentDisplayedScalarField(), cloudViewer::PointCloudTpl< ccGenericPointCloud >::setCurrentInScalarField(), and ccDrawableObject::showSF().
Referenced by ccScalarFieldArithmeticsDlg::Apply(), ccComparisonDlg::applyAndExit(), ccLibAlgorithms::ApplyCCLibAlgorithm(), ccTrace::buildCurvatureCost(), ccTrace::buildGradientCost(), ccComparisonDlg::cancelAndExit(), masc::Classifier::classify(), qCanupoProcess::Classify(), ccComparisonDlg::computeApproxDistances(), computeCPSet(), ccComparisonDlg::computeDistances(), ccLibAlgorithms::ComputeGeomCharacteristic(), ccEntityAction::convertNormalsTo(), pcl2cc::CopyScalarField(), ccMeasurementDevice::deleteScalarFieldFromCloud(), qPCV::doAction(), masc::Classifier::evaluate(), qFacets::extractFacets(), ccRegistrationTools::ICP(), PlyFilter::loadFile(), ccFastMarchingForNormsDirection::OrientNormals(), CommandExtractCCs::process(), PCVCommand::Process(), SFCollector::releaseSFs(), RemoveScalarField(), and CommandRemoveSF::removeSF().
|
overrideprotectedvirtual |
Draws the entity only (not its children)
Reimplemented from ccHObject.
Reimplemented in ccSymbolCloud, and ccSNECloud.
Definition at line 2878 of file ecvPointCloud.cpp.
References addColorRampInfo(), ccScalarField::areNaNValuesShownInGrey(), context, ecvDisplayTools::Draw(), getDrawingParameters(), ccGenericPointCloud::getPointSize(), hasDisplayedScalarField(), ccDrawableObject::isColorOverridden(), m_currentDisplayedScalarField, cloudViewer::PointCloudTpl< ccGenericPointCloud >::m_points, ccDrawableObject::m_tempColor, MACRO_Draw2D, MACRO_Draw3D, MACRO_EntityPicking, MACRO_FastEntityPicking, MACRO_Foreground, MACRO_LightIsEnabled, MAX_POINT_SIZE_F, sfColorScaleShown(), ccDrawableObject::sfShown(), glDrawParams::showColors, glDrawParams::showNorms, and glDrawParams::showSF.
Referenced by ccSNECloud::drawMeOnly().
|
inline |
Sets whether visibility check is enabled or not (e.g. during distances computation) See ccPointCloud::testVisibility.
Definition at line 618 of file ecvPointCloud.h.
Referenced by ccComparisonDlg::computeDistances().
| bool ccPointCloud::enhanceRGBWithIntensitySF | ( | int | sfIdx, |
| bool | useCustomIntensityRange = false, |
||
| double | minI = 0.0, |
||
| double | maxI = 1.0 |
||
| ) |
Enhances the RGB colors with the current scalar field (assuming it's intensities)
Definition at line 5684 of file ecvPointCloud.cpp.
References ecvColor::RgbTpl< Type >::b, colorsHaveChanged(), ecvColor::RgbTpl< Type >::g, cloudViewer::ScalarField::getMax(), cloudViewer::ScalarField::getMin(), cloudViewer::PointCloudTpl< ccGenericPointCloud >::getScalarField(), cloudViewer::ScalarField::getValue(), hasColors(), m_rgbColors, ecvColor::RgbTpl< Type >::r, scale(), cloudViewer::PointCloudTpl< ccGenericPointCloud >::size(), and CVLog::Warning().
Referenced by ccEntityAction::enhanceRGBWithIntensities().
| void ccPointCloud::EstimateCovariances | ( | const cloudViewer::geometry::KDTreeSearchParam & | search_param = cloudViewer::geometry::KDTreeSearchParamKNN() | ) |
Function to compute the covariance matrix for each point of a point cloud.
| search_param | The KDTree search parameters for neighborhood search. |
Definition at line 1160 of file PointCloudFactory.cpp.
| bool ccPointCloud::EstimateNormals | ( | const cloudViewer::geometry::KDTreeSearchParam & | search_param = cloudViewer::geometry::KDTreeSearchParamKNN(), |
| bool | fast_normal_computation = true |
||
| ) |
Function to compute the normals of a point cloud.
Normals are oriented with respect to the input point cloud if normals exist.
| search_param | The KDTree search parameters for neighborhood search. |
| fast_normal_computation | If true, the normal estiamtion uses a non-iterative method to extract the eigenvector from the covariance matrix. This is faster, but is not as numerical stable. |
Definition at line 1166 of file PointCloudFactory.cpp.
References Vector3Tpl< double >::fromArray(), and normal.
Referenced by convert().
|
static |
Static function to compute the covariance matrix for each point of a point cloud. Doesn't change the input PointCloud, just outputs the covariance matrices.
| input | PointCloud to use for covariance computation |
| search_param | The KDTree search parameters for neighborhood search. |
Definition at line 1130 of file PointCloudFactory.cpp.
References cloudViewer::utility::ComputeCovariance(), covariances_, e, cloudViewer::PointCloudTpl< T >::getEigenPoints(), HasCovariances(), points, cloudViewer::geometry::KDTreeFlann::Search(), and cloudViewer::geometry::KDTreeFlann::SetGeometry().
| bool ccPointCloud::exportCoordToSF | ( | bool | exportDims[3] | ) |
Exports the specified coordinate dimension(s) to scalar field(s)
Definition at line 5876 of file ecvPointCloud.cpp.
References addScalarField(), cloudViewer::ScalarField::computeMinAndMax(), cloudViewer::PointCloudTpl< ccGenericPointCloud >::getPoint(), cloudViewer::PointCloudTpl< ccGenericPointCloud >::getScalarField(), cloudViewer::PointCloudTpl< ccGenericPointCloud >::getScalarFieldIndexByName(), setCurrentDisplayedScalarField(), cloudViewer::ScalarField::setValue(), ccDrawableObject::showSF(), cloudViewer::PointCloudTpl< ccGenericPointCloud >::size(), Tuple3Tpl< Type >::u, and CVLog::Warning().
Referenced by ccEntityAction::exportCoordToSF(), and CommandCoordToSF::process().
| bool ccPointCloud::exportNormalToSF | ( | bool | exportDims[3] | ) |
Exports the specified normal dimension(s) to scalar field(s)
Definition at line 5953 of file ecvPointCloud.cpp.
References addScalarField(), cloudViewer::ScalarField::computeMinAndMax(), getPointNormal(), cloudViewer::PointCloudTpl< ccGenericPointCloud >::getScalarField(), cloudViewer::PointCloudTpl< ccGenericPointCloud >::getScalarFieldIndexByName(), hasNormals(), m_normals, setCurrentDisplayedScalarField(), cloudViewer::ScalarField::setValue(), ccDrawableObject::showSF(), Tuple3Tpl< Type >::u, and CVLog::Warning().
Referenced by ccEntityAction::exportNormalToSF().
| std::shared_ptr< ccPointCloud > ccPointCloud::FarthestPointDownSample | ( | const size_t | num_samples, |
| const size_t | start_index = 0 |
||
| ) | const |
Function to downsample input pointcloud into output pointcloud with a set of points has farthest distance.
The sample is performed by selecting the farthest point from previous selected points iteratively, starting from start_index.
| num_samples | Number of points to be sampled. |
| start_index | Index to start downsampling from. |
Definition at line 794 of file PointCloudFactory.cpp.
References LogError, cloudViewer::t::geometry::SelectByIndex(), and size.
| ccPointCloud * ccPointCloud::filterPointsByScalarValue | ( | ScalarType | minVal, |
| ScalarType | maxVal, | ||
| bool | outside = false |
||
| ) |
Filters out points whose scalar values falls into an interval.
Threshold values should be expressed relatively to the current displayed scalar field.
| minVal | minimum value |
| maxVal | maximum value |
| outside | whether to select the points inside or outside of the specified interval |
Definition at line 2953 of file ecvPointCloud.cpp.
References cloudViewer::PointCloudTpl< ccGenericPointCloud >::getCurrentOutScalarField(), partialClone(), and cloudViewer::ManualSegmentationTools::segment().
Referenced by ecvFilterByLabelDlg::apply().
| ccPointCloud * ccPointCloud::filterPointsByScalarValue | ( | std::vector< ScalarType > | values, |
| bool | outside = false |
||
| ) |
Filters out points whose scalar values falls into an interval.
Threshold values should be expressed relatively to the current displayed scalar field.
| values | filter scalar values |
| outside | whether to select the points inside or outside of the specified interval |
Definition at line 2967 of file ecvPointCloud.cpp.
References cloudViewer::PointCloudTpl< ccGenericPointCloud >::getCurrentOutScalarField(), partialClone(), and cloudViewer::ManualSegmentationTools::segment().
|
static |
Creates a new point cloud object from a GenericCloud.
"GenericCloud" is a very simple and light interface from cloudViewer. It is meant to give access to points coordinates of any cloud (on the condition it implements the GenericCloud interface of course). See cloudViewer documentation for more information about GenericClouds. As the GenericCloud interface is very simple, only points are imported. Note: throws an 'int' exception in case of error (see CTOR_ERRORS)
| cloud | a GenericCloud structure |
| sourceCloud | cloud from which main parameters will be imported (optional) |
Definition at line 83 of file ecvPointCloud.cpp.
References cloudViewer::PointCloudTpl< T >::addPoint(), ccPointCloud(), CVLog::Error(), cloudViewer::GenericCloud::getNextPoint(), ccGenericPointCloud::importParametersFrom(), cloudViewer::GenericCloud::placeIteratorAtBeginning(), reserveThePointsTable(), cloudViewer::GenericCloud::size(), sourceCloud, and CVLog::Warning().
|
static |
Function to select points from input ccPointCloud into output ccPointCloud.
Points with indices in
| indices | are selected. |
| sourceCloud. | |
| indices | Indices of points to be selected. |
| invert | Set to True to invert the selection of indices. |
Definition at line 143 of file ecvPointCloud.cpp.
References cloudViewer::ScalarField::addElement(), addNormIndex(), cloudViewer::PointCloudTpl< T >::addPoint(), addRGBColor(), addScalarField(), ccPointCloud(), ccDrawableObject::colorsShown(), ccScalarField::computeMinAndMax(), CVLog::Error(), ccScalarField::getGlobalShift(), cloudViewer::ScalarField::getName(), cloudViewer::PointCloudTpl< T >::getNumberOfScalarFields(), cloudViewer::GenericIndexedCloud::getPoint(), ccGenericPointCloud::getPointColor(), ccGenericPointCloud::getPointNormalIndex(), cloudViewer::PointCloudTpl< T >::getScalarField(), cloudViewer::PointCloudTpl< T >::getScalarFieldIndexByName(), cloudViewer::ScalarField::getValue(), ccDrawableObject::hasColors(), hasColors(), ccDrawableObject::hasNormals(), hasNormals(), ccGenericPointCloud::importParametersFrom(), ccObject::isEnabled(), ccDrawableObject::normalsShown(), reserveTheNormsTable(), reserveThePointsTable(), reserveTheRGBTable(), setCurrentDisplayedScalarField(), ccObject::setEnabled(), ccShiftedObject::setGlobalShift(), ccDrawableObject::sfShown(), ccDrawableObject::showColors(), ccDrawableObject::showNormals(), ccDrawableObject::showSF(), cloudViewer::GenericCloud::size(), sourceCloud, and CVLog::Warning().
|
static |
Creates a new point cloud object from a GenericIndexedCloud.
"GenericIndexedCloud" is an extension of GenericCloud (from cloudViewer) which provides a const random accessor to points. See cloudViewer documentation for more information about GenericIndexedCloud. As the GenericIndexedCloud interface is very simple, only points are imported. Note: throws an 'int' exception in case of error (see CTOR_ERRORS)
| cloud | a GenericIndexedCloud structure |
| sourceCloud | cloud from which main parameters will be imported (optional) |
Definition at line 114 of file ecvPointCloud.cpp.
References cloudViewer::PointCloudTpl< T >::addPoint(), ccPointCloud(), CVLog::Error(), cloudViewer::GenericIndexedCloud::getPoint(), ccGenericPointCloud::importParametersFrom(), reserveThePointsTable(), cloudViewer::GenericCloud::size(), sourceCloud, and CVLog::Warning().
Referenced by ccRasterGrid::convertToCloud(), ccCropTool::Crop(), ecvTools::GetClousterGroup(), ccPolyline::initWith(), ccMesh::mergeDuplicatedVertices(), ccEntityAction::RansacSegmentation(), ccGenericMesh::samplePoints(), ccPolyline::split(), and ccMesh::subdivide().
|
overrideprotectedvirtual |
Loads own object data.
Called by 'fromFile' (recursive scheme) To be overloaded (but still called ;) by subclass.
| in | input file |
| dataVersion | file version |
| flags | deserialization flags (see ccSerializableObject::DeserializationFlags) |
| oldToNewIDMap | map to link old IDs with new IDs |
Reimplemented from ccGenericPointCloud.
Definition at line 4640 of file ecvPointCloud.cpp.
|
inline |
Gives access to the associated FWF data container.
Definition at line 525 of file ecvPointCloud.h.
Referenced by append(), ccPropertiesTreeDelegate::fillWithPointCloud(), LasWaveformLoader::LasWaveformLoader(), LASFWFFilter::loadFile(), partialClone(), LASFWFFilter::saveToFile(), and SelectByIndex().
|
inline |
Gives access to the associated FWF data container (const version)
Definition at line 527 of file ecvPointCloud.h.
|
inline |
Gives access to the FWF descriptors.
Definition at line 510 of file ecvPointCloud.h.
Referenced by ccPropertiesTreeDelegate::fillWithPointCloud(), LASFWFFilter::loadFile(), LasWaveformLoader::loadWaveform(), and LASFWFFilter::saveToFile().
|
inline |
Gives access to the FWF descriptors (const version)
Definition at line 512 of file ecvPointCloud.h.
|
overridevirtual |
Returns an axis-aligned bounding box of the geometry.
Reimplemented from ccHObject.
Definition at line 4974 of file ecvPointCloud.cpp.
References ccBBox::CreateFromPoints(), and cloudViewer::PointCloudTpl< ccGenericPointCloud >::m_points.
Referenced by cloudViewer::visualization::rendering::PointCloudBuffersBuilder::ComputeAABB().
|
inlineoverridevirtual |
Returns the center of the geometry coordinates.
Reimplemented from ccHObject.
Definition at line 970 of file ecvPointCloud.h.
References Vector3Tpl< PointCoordinateType >::fromArrayContainer().
|
inlineoverridevirtual |
Returns class ID.
Reimplemented from ccHObject.
Definition at line 167 of file ecvPointCloud.h.
References CV_TYPES::POINT_CLOUD.
| ccScalarField * ccPointCloud::getCurrentDisplayedScalarField | ( | ) | const |
Returns the currently displayed scalar (or 0 if none)
Definition at line 3218 of file ecvPointCloud.cpp.
References cloudViewer::PointCloudTpl< ccGenericPointCloud >::getScalarField(), and m_currentDisplayedScalarFieldIndex.
Referenced by ccRasterizeTool::activeLayerChanged(), ccRasterizeTool::addNewContour(), append(), ccColorFromScalarDlg::ccColorFromScalarDlg(), qCanupoProcess::Classify(), MLSSmoothingUpsampling::compute(), ccEntityAction::computeStatParams(), define_ccPointCloud(), qSRA::doProjectCloudDistsInGrid(), qCanupoPlugin::doTrainAction(), ccGenericMesh::drawMeOnly(), ccMesh::drawMeOnly(), ccDBRoot::editLabelScalarValue(), DistanceMapGenerationDlg::exportMapAsCloud(), ccPropertiesTreeDelegate::fillSFWithPointCloud(), ccRasterizeTool::generateContours(), ccRasterizeTool::generateImage(), cc2DLabel::getLabelInfo1(), cc2smReader::getPclCloud2(), ccTrace::getSegmentCostScalar(), ccTrace::getSegmentCostScalarInv(), cc2smReader::getVtkPolyDataFromMeshCloud(), ccRegistrationTools::ICP(), E57Filter::loadFile(), ccFastMarchingForNormsDirection::OrientNormals(), partialClone(), ccGenericPointCloud::pointPicking(), ccOctree::pointPicking(), qCanupoClassifDialog::qCanupoClassifDialog(), RefinePointClassif(), ccEntityAction::rgbGaussianFilter(), ccColorScaleEditorDialog::saveCurrentScale(), SelectByIndex(), ccPropertiesTreeDelegate::setEditorData(), ecvFilterByLabelDlg::setInputEntity(), ccEntityAction::sfConvertToRandomRGB(), ccEntityAction::sfConvertToRGB(), ccEntityAction::sfGaussianFilter(), ccEntityAction::sfRename(), ccEntityAction::sfSetAsCoord(), ccComparisonDlg::showHisto(), ecvFilterByLabelDlg::start(), ccEntityAction::statisticalTest(), and ccColorFromScalarDlg::~ccColorFromScalarDlg().
| int ccPointCloud::getCurrentDisplayedScalarFieldIndex | ( | ) | const |
Returns the currently displayed scalar field index (or -1 if none)
Definition at line 3223 of file ecvPointCloud.cpp.
References m_currentDisplayedScalarFieldIndex.
Referenced by addColorRampInfo(), ecvFilterByLabelDlg::apply(), ccLibAlgorithms::ApplyCCLibAlgorithm(), ccColorFromScalarDlg::ccColorFromScalarDlg(), cloneThis(), define_ccPointCloud(), cc2smReader::getFloatScalarField(), cc2smReader::getVtkPolyDataFromMeshCloud(), cc2smReader::getvtkScalars(), operator=(), ccFastMarchingForNormsDirection::OrientNormals(), ccComparisonDlg::prepareEntitiesForComparison(), CommandSFConvertToRGB::process(), CommandCanupoClassif::process(), ccEntityAction::processMeshSF(), CommandRemoveSF::removeSF(), ccEntityAction::rgbGaussianFilter(), SaveScan(), ccPropertiesTreeDelegate::setEditorData(), ccEntityAction::sfGaussianFilter(), and ccEntityAction::statisticalTest().
|
overridevirtual |
Returns main OpenGL parameters for this entity.
These parameters are deduced from the visibility states of its different features (points, normals, etc.).
| params | a glDrawParams structure |
Reimplemented from ccDrawableObject.
Definition at line 2796 of file ecvPointCloud.cpp.
References ccDrawableObject::colorsShown(), cloudViewer::ScalarField::currentSize(), ccArray< Type, N, ComponentType >::currentSize(), hasColors(), hasDisplayedScalarField(), hasNormals(), ccDrawableObject::isColorOverridden(), m_currentDisplayedScalarField, m_normals, m_rgbColors, ccDrawableObject::normalsShown(), ccDrawableObject::sfShown(), glDrawParams::showColors, glDrawParams::showNorms, glDrawParams::showSF, and cloudViewer::PointCloudTpl< ccGenericPointCloud >::size().
Referenced by drawMeOnly(), and ccSymbolCloud::drawMeOnly().
| Eigen::Vector3d ccPointCloud::getEigenColor | ( | size_t | index | ) | const |
Definition at line 1625 of file ecvPointCloud.cpp.
References getPointColor(), and ecvColor::RgbTpl< Type >::ToEigen().
Referenced by cloudViewer::visualization::rendering::PointCloudBuffersBuilder::ConstructBuffers(), cloudViewer::geometry::Octree::ConvertFromPointCloud(), cloudViewer::geometry::VoxelGrid::CreateFromPointCloudWithinBounds(), getEigenColors(), ccMesh::getVertexColor(), ccMesh::SamplePointsUniformlyImpl(), ccMesh::SimplifyQuadricDecimation(), ccMesh::SimplifyVertexClustering(), ccMesh::SubdivideLoop(), ccMesh::SubdivideMidpoint(), cloudViewer::io::WritePointCloudToPLY(), cloudViewer::io::WritePointCloudToPTS(), and cloudViewer::io::WritePointCloudToXYZRGB().
| std::vector< Eigen::Vector3d > ccPointCloud::getEigenColors | ( | ) | const |
Definition at line 1629 of file ecvPointCloud.cpp.
References colors, getEigenColor(), m_rgbColors, and cloudViewer::PointCloudTpl< ccGenericPointCloud >::size().
Referenced by ccMesh::getVertexColors().
| Eigen::Vector3d ccPointCloud::getEigenNormal | ( | size_t | index | ) | const |
Definition at line 1600 of file ecvPointCloud.cpp.
References Vector3Tpl< double >::fromArray(), and getPointNormal().
Referenced by BallPivoting::BallPivoting(), cloudViewer::pipelines::registration::CorrespondenceCheckerBasedOnNormal::Check(), cloudViewer::pipelines::registration::TransformationEstimationForColoredICP::ComputeRMSE(), cloudViewer::pipelines::registration::TransformationEstimationPointToPlane::ComputeRMSE(), cloudViewer::utility::ComputeSPFHFeature(), cloudViewer::pipelines::registration::TransformationEstimationForColoredICP::ComputeTransformation(), cloudViewer::pipelines::registration::TransformationEstimationPointToPlane::ComputeTransformation(), cloudViewer::visualization::rendering::PointCloudBuffersBuilder::ConstructBuffers(), getEigenNormals(), ccMesh::getVertexNormal(), ccMesh::SamplePointsUniformlyImpl(), ccMesh::SimplifyQuadricDecimation(), ccMesh::SimplifyVertexClustering(), ccMesh::SubdivideLoop(), ccMesh::SubdivideMidpoint(), cloudViewer::io::WritePointCloudToPLY(), and cloudViewer::io::WritePointCloudToXYZN().
| std::vector< Eigen::Vector3d > ccPointCloud::getEigenNormals | ( | ) | const |
Definition at line 1604 of file ecvPointCloud.cpp.
References getEigenNormal(), m_normals, normals(), and cloudViewer::PointCloudTpl< ccGenericPointCloud >::size().
Referenced by ccMesh::getVertexNormals().
|
inlineoverridevirtual |
Returns max bounds for geometry coordinates.
Reimplemented from ccHObject.
Definition at line 967 of file ecvPointCloud.h.
References Vector3Tpl< PointCoordinateType >::fromArrayContainer().
Referenced by cloudViewer::geometry::Octree::ConvertFromPointCloud(), and cloudViewer::geometry::VoxelGrid::CreateFromPointCloud().
|
inlineoverridevirtual |
Returns min bounds for geometry coordinates.
Reimplemented from ccHObject.
Definition at line 963 of file ecvPointCloud.h.
References Vector3Tpl< PointCoordinateType >::fromArrayContainer().
Referenced by cloudViewer::geometry::Octree::ConvertFromPointCloud(), and cloudViewer::geometry::VoxelGrid::CreateFromPointCloud().
|
overridevirtual |
If per-point normals are available, returns the one at a specific index.
Reimplemented from cloudViewer::GenericIndexedCloud.
Definition at line 1561 of file ecvPointCloud.cpp.
References ccNormalVectors::GetNormal(), ccArray< Type, N, ComponentType >::getValue(), and m_normals.
Referenced by cc2smReader::getAsPointNormal().
| std::vector< CompressedNormType > ccPointCloud::getNorms | ( | ) | const |
Definition at line 1795 of file ecvPointCloud.cpp.
| void ccPointCloud::getNorms | ( | std::vector< CompressedNormType > & | idxes | ) | const |
Definition at line 1801 of file ecvPointCloud.cpp.
References getPointNormalIndex(), and m_normals.
|
overridevirtual |
Reimplemented from ccHObject.
Definition at line 4978 of file ecvPointCloud.cpp.
References ecvOrientedBBox::CreateFromPoints(), and cloudViewer::PointCloudTpl< ccGenericPointCloud >::m_points.
|
overridevirtual |
Returns color corresponding to a given point.
WARNING: color array must be enabled! (see ccDrawableObject::hasColors)
Implements ccGenericPointCloud.
Definition at line 1535 of file ecvPointCloud.cpp.
References hasColors(), and m_rgbColors.
Referenced by ccTrace::buildGradientCost(), ComputeAverageColor(), ComputeCellGaussianFilter(), ComputeKmeansClustering(), cloudViewer::pipelines::registration::TransformationEstimationForColoredICP::ComputeRMSE(), cloudViewer::pipelines::registration::TransformationEstimationForColoredICP::ComputeTransformation(), contourPoly(), contourPoly2(), copyRGBColors(), ccMesh::CreateFromPointCloudAlphaShape(), ccSymbolCloud::drawMeOnly(), PointCloudWrapper< Real >::getColor(), cc2smReader::getColors(), getEigenColor(), GetKeyCluster(), getMortarMaps(), ccTrace::getSegmentCostDark(), ccTrace::getSegmentCostGrad(), ccTrace::getSegmentCostRGB(), cc2smReader::getvtkScalars(), ccCloudLayersHelper::mouseMove(), ccTrace::optimizeSegment(), partialClone(), ColorScalarFieldWrapper::pointValue(), ccMesh::RemoveVerticesByMask(), rotY(), LasSaver::saveNextPoint(), SaveScan(), ccCloudLayersHelper::saveState(), MAFilter::saveToFile(), LASFWFFilter::saveToFile(), DepthMapFileFilter::saveToFile(), SelectByIndex(), ccCloudLayersHelper::setVisible(), and ccMesh::SimplifyQuadricDecimation().
| ecvColor::Rgb & ccPointCloud::getPointColorPtr | ( | size_t | pointIndex | ) |
Definition at line 1542 of file ecvPointCloud.cpp.
References hasColors(), and m_rgbColors.
Referenced by cloudViewer::ModelViewerWidget::SelectObject().
|
inline |
Definition at line 577 of file ecvPointCloud.h.
Referenced by BallPivoting::BallPivoting(), cloudViewer::io::rpc::SetPointCloud(), and cloudViewer::io::rpc::SetTriangleMesh().
|
overridevirtual |
Returns scalar value associated to a given point.
The returned value is taken from the current displayed scalar field WARNING: scalar field must be enabled! (see ccDrawableObject::hasDisplayedScalarField)
Implements ccGenericPointCloud.
Definition at line 1528 of file ecvPointCloud.cpp.
References cloudViewer::ScalarField::getValue(), and m_currentDisplayedScalarField.
|
overridevirtual |
Returns normal corresponding to a given point.
WARNING: normals array must be enabled! (see ccDrawableObject::hasNormals)
Implements ccGenericPointCloud.
Definition at line 1555 of file ecvPointCloud.cpp.
References ccNormalVectors::GetNormal(), ccArray< Type, N, ComponentType >::getValue(), and m_normals.
Referenced by ComputeMSTGraphAtLevel(), convertNormalToDipDirSFs(), ccMesh::CreateFromPointCloudAlphaShape(), ccSNECloud::drawMeOnly(), ccCompass::estimateStrain(), ccCompass::estimateStructureNormals(), exportNormalToSF(), getEigenNormal(), PointCloudWrapper< Real >::getNormal(), cc2smReader::getNormals(), cc2smReader::getOneOf(), ccTrace::getPointNormal(), getPointNormals(), StereogramWidget::init(), orientNormalsTowardViewPoint(), orientNormalsWithGrids(), NormDipAndDipDirFieldWrapper::pointValue(), ccMesh::RemoveVerticesByMask(), ResolveNormalsWithMST(), SaveScan(), DepthMapFileFilter::saveToFile(), SelectByIndex(), ccMesh::SimplifyQuadricDecimation(), ccMesh::SubdivideLoop(), unroll(), and StereogramDialog::updateFacetsFilter().
|
overridevirtual |
Returns compressed normal corresponding to a given point.
WARNING: normals array must be enabled! (see ccDrawableObject::hasNormals)
Implements ccGenericPointCloud.
Definition at line 1549 of file ecvPointCloud.cpp.
References ccArray< Type, N, ComponentType >::getValue(), and m_normals.
Referenced by ccTrace::fitPlane(), getNorms(), and partialClone().
| CCVector3 & ccPointCloud::getPointNormalPtr | ( | size_t | pointIndex | ) | const |
Definition at line 1567 of file ecvPointCloud.cpp.
References ccNormalVectors::GetNormalPtr(), ccArray< Type, N, ComponentType >::getValue(), and m_normals.
Referenced by getPointNormalsPtr().
| std::vector< CCVector3 > ccPointCloud::getPointNormals | ( | ) | const |
Definition at line 1574 of file ecvPointCloud.cpp.
References getPointNormal(), normals(), and cloudViewer::PointCloudTpl< ccGenericPointCloud >::size().
Referenced by BallPivoting::BallPivoting(), ccMesh::FilterSharpen(), ccMesh::FilterSmoothLaplacian(), ccMesh::FilterSmoothSimple(), and ccMesh::FilterSmoothTaubin().
| std::vector< CCVector3 * > ccPointCloud::getPointNormalsPtr | ( | ) | const |
Definition at line 1582 of file ecvPointCloud.cpp.
References getPointNormalPtr(), normals(), and cloudViewer::PointCloudTpl< ccGenericPointCloud >::size().
Referenced by cloudViewer::io::rpc::SetPointCloud(), and cloudViewer::io::rpc::SetTriangleMesh().
|
overridevirtual |
Returns color corresponding to a given point associated scalar value.
The returned value depends on the current scalar field display parameters. It may even be 0 if the value shouldn't be displayed. WARNING: scalar field must be enabled! (see ccDrawableObject::hasDisplayedScalarField)
Implements ccGenericPointCloud.
Definition at line 1513 of file ecvPointCloud.cpp.
References ccScalarField::getColorScale(), ccScalarField::getValueColor(), and m_currentDisplayedScalarField.
Referenced by convertCurrentScalarFieldToColors(), and setRGBColorWithCurrentScalarField().
|
overridevirtual |
Returns color corresponding to a given scalar value.
The returned value depends on the current scalar field display parameters. It may even be 0 if the value shouldn't be displayed. WARNING: scalar field must be enabled! (see ccDrawableObject::hasDisplayedScalarField)
Implements ccGenericPointCloud.
Definition at line 1521 of file ecvPointCloud.cpp.
References ccScalarField::getColor(), ccScalarField::getColorScale(), and m_currentDisplayedScalarField.
Referenced by cc2smReader::getFloatScalarField(), and cc2smReader::getvtkScalars().
|
overridevirtual |
Returns object unqiue ID used for display.
Reimplemented from ccHObject.
Definition at line 4893 of file ecvPointCloud.cpp.
References CV_TYPES::FACET, ccObject::getUniqueID(), ccObject::isA(), and ccHObject::m_parent.
|
inline |
Returns an associated grid.
Definition at line 443 of file ecvPointCloud.h.
Referenced by append(), applyRigidTransformation(), computeNormalsWithGrids(), ccPropertiesTreeDelegate::fillWithPointCloud(), minimumFileVersion_MeOnly(), orientNormalsWithGrids(), partialClone(), removeVisiblePoints(), scale(), SelectByIndex(), and triangulateGrid().
|
inline |
Returns an associated grid (const verson)
Definition at line 445 of file ecvPointCloud.h.
|
inline |
Returns the number of associated grids.
Definition at line 441 of file ecvPointCloud.h.
Referenced by append(), ccEntityAction::computeNormals(), computeNormalsWithGrids(), ccPropertiesTreeDelegate::fillWithPointCloud(), ccDBRoot::getSelectedEntities(), minimumFileVersion_MeOnly(), orientNormalsWithGrids(), partialClone(), and SelectByIndex().
|
overridevirtual |
Returns whether colors are enabled or not.
Reimplemented from ccDrawableObject.
Definition at line 1689 of file ecvPointCloud.cpp.
References ccArray< Type, N, ComponentType >::isAllocated(), and m_rgbColors.
Referenced by ccRasterizeTool::activeLayerChanged(), MeshWrapper< Real >::addColor(), addEigenColors(), LasCloudChunk::addLasFieldsToCloud(), addRGBColor(), ecvPoissonReconDlg::adjustParams(), append(), applyFilterToRGB(), BallPivoting::BallPivoting(), ccCloudLayersHelper::ccCloudLayersHelper(), ccEntityAction::changeColorLevels(), cc2smReader::checkIfFieldExists(), masc::PointFeature::checkValidity(), colorize(), GeneralFilters::compute(), cloudViewer::pipelines::registration::TransformationEstimationForColoredICP::ComputeTransformation(), cloudViewer::visualization::rendering::PointCloudBuffersBuilder::ConstructBuffers(), convertCurrentScalarFieldToColors(), cloudViewer::geometry::Octree::ConvertFromPointCloud(), convertRGBToGreyScale(), ccRasterGrid::convertToCloud(), copyRGBColors(), ccMesh::CreateFromPointCloudAlphaShape(), cloudViewer::geometry::VoxelGrid::CreateFromPointCloudWithinBounds(), qPoissonRecon::doAction(), ccEntityAction::enhanceRGBWithIntensities(), enhanceRGBWithIntensitySF(), cloudViewer::pipelines::integration::ScalableTSDFVolume::ExtractTriangleMesh(), cloudViewer::pipelines::integration::UniformTSDFVolume::ExtractTriangleMesh(), ccMesh::FilterSharpen(), ccMesh::FilterSmoothLaplacian(), ccMesh::FilterSmoothSimple(), ccMesh::FilterSmoothTaubin(), From(), ccDBRoot::gatherRecursiveInformation(), cc2smReader::getAsSM(), PointCloudWrapper< Real >::getColor(), cc2smReader::getColors(), getDrawingParameters(), getPointColor(), getPointColorPtr(), ccTrace::getSegmentCost(), cc2smReader::getvtkScalars(), LasScalarFieldLoader::handleRGBValue(), LasSaveDialog::handleSelectedPointFormatChange(), LasCloudChunk::hasColors(), PointCloudWrapper< Real >::hasColors(), BasePclModule::hasSelectedRGB(), ColorScalarFieldWrapper::isValid(), LasSaver::LasSaver(), PTXFilter::loadFile(), VTKFilter::loadFile(), DRCFilter::loadFile(), LASFilter::loadFile(), PlyFilter::loadFile(), ccColorFromScalarDlg::onApply(), MinimumCutSegmentation::openInputDialog(), RegionGrowingSegmentation::openInputDialog(), ccGenericPrimitive::operator+=(), ccTrace::optimizeSegment(), partialClone(), ccMesh::pushSubdivide(), cloudViewer::pipelines::registration::RegistrationColoredICP(), removePoints(), ccMesh::RemoveVerticesByMask(), reserve(), resize(), ccMesh::resizeAssociatedCloud(), ccEntityAction::rgbGaussianFilter(), ccEntityAction::rgbToGreyScale(), LasSaver::saveNextPoint(), SaveScan(), PcdFilter::saveToFile(), LASFWFFilter::saveToFile(), DepthMapFileFilter::saveToFile(), LasDetails::SelectBestVersion(), ccMesh::SelectByIndex(), SelectByIndex(), cloudViewer::io::rpc::SetPointCloud(), setRGBColor(), setRGBColorByBanding(), setRGBColorByHeight(), setRGBColorWithCurrentScalarField(), ccEntityAction::sfFromColor(), ccMesh::SimplifyQuadricDecimation(), ccMesh::SimplifyVertexClustering(), ecvPoissonReconDlg::start(), ccMesh::SubdivideLoop(), ccMesh::SubdivideMidpoint(), swapPoints(), cloudViewer::io::WritePointCloudToPLY(), cloudViewer::io::WritePointCloudToPTS(), and cloudViewer::io::WritePointCloudToXYZRGB().
|
inline |
Returns 'true' if the point cloud contains per-point covariance matrix.
Definition at line 988 of file ecvPointCloud.h.
Referenced by append(), cloudViewer::pipelines::registration::TransformationEstimationForGeneralizedICP::ComputeTransformation(), EstimatePerPointCovariances(), resize(), and SelectByIndex().
|
overridevirtual |
Returns whether an active scalar field is available or not.
Reimplemented from ccDrawableObject.
Definition at line 1701 of file ecvPointCloud.cpp.
References ccScalarField::getColorScale(), and m_currentDisplayedScalarField.
Referenced by LasCloudChunk::addLasFieldsToCloud(), convertCurrentScalarFieldToColors(), drawMeOnly(), getDrawingParameters(), ccTrace::getSegmentCost(), PlyFilter::loadFile(), ccEntityAction::rgbGaussianFilter(), and setRGBColorWithCurrentScalarField().
| bool ccPointCloud::hasFWF | ( | ) | const |
Returns whether the cloud has associated Full WaveForm data.
Definition at line 1401 of file ecvPointCloud.cpp.
References m_fwfData, and m_fwfWaveforms.
Referenced by append(), ccPropertiesTreeDelegate::fillWithPointCloud(), LasSaveDialog::handleSelectedPointFormatChange(), ccWaveWidget::init(), LasSaver::LasSaver(), minimumFileVersion_MeOnly(), partialClone(), reserve(), resize(), LASFWFFilter::saveToFile(), LasDetails::SelectBestVersion(), and SelectByIndex().
|
overridevirtual |
Returns whether normals are enabled or not.
Reimplemented from ccDrawableObject.
Definition at line 1693 of file ecvPointCloud.cpp.
References ccArray< Type, N, ComponentType >::isAllocated(), and m_normals.
Referenced by addEigenNorms(), MeshWrapper< Real >::addNormal(), addNormAtIndex(), addNormIndex(), append(), applyRigidTransformation(), BallPivoting::BallPivoting(), ccQuadric::buildUp(), cloudViewer::pipelines::registration::CorrespondenceCheckerBasedOnNormal::Check(), cc2smReader::checkIfFieldExists(), masc::PointFeature::checkValidity(), NormalEstimation::compute(), ProjectionFilter::compute(), GreedyTriangulation::compute(), MarchingCubeReconstruction::compute(), PoissonReconstruction::compute(), FastGlobalRegistrationFilter::compute(), qM3C2Process::Compute(), cloudViewer::utility::ComputeFPFHFeature(), computeNormalsWithGrids(), computeNormalsWithOctree(), ccMesh::computePerVertexNormals(), cloudViewer::pipelines::registration::TransformationEstimationPointToPlane::ComputeRMSE(), cloudViewer::pipelines::registration::TransformationEstimationForColoredICP::ComputeTransformation(), cloudViewer::pipelines::registration::TransformationEstimationPointToPlane::ComputeTransformation(), cloudViewer::visualization::rendering::PointCloudBuffersBuilder::ConstructBuffers(), convert(), ccEntityAction::convertNormalsTo(), convertNormalToRGB(), vtk2cc::ConvertToMultiPolylines(), qFacets::createFacets(), ccMesh::CreateFromPointCloudAlphaShape(), ccMesh::CreateFromPointCloudPoisson(), qPoissonRecon::doAction(), exportNormalToSF(), ccEntityAction::exportNormalToSF(), qFacets::extractFacets(), ccMesh::FilterSharpen(), ccMesh::FilterSmoothLaplacian(), ccMesh::FilterSmoothSimple(), ccMesh::FilterSmoothTaubin(), ccTrace::fitPlane(), From(), ccDBRoot::gatherRecursiveInformation(), cc2smReader::getAsPointNormal(), cc2smReader::getAsSM(), getDrawingParameters(), PointCloudWrapper< Real >::getNormal(), cc2smReader::getNormals(), qM3C2Dialog::getNormalsComputationMode(), cc2smReader::getOneOf(), FastGlobalRegistrationFilter::getParametersFromDialog(), ccTrace::getPointNormal(), PointCloudWrapper< Real >::hasNormals(), StereogramWidget::init(), ccMesh::invertNormals(), invertNormals(), ccEntityAction::invertNormals(), NormDipAndDipDirFieldWrapper::isValid(), PTXFilter::loadFile(), VTKFilter::loadFile(), DRCFilter::loadFile(), PlyFilter::loadFile(), ccMesh::NormalizeNormals(), ccMinimumSpanningTreeForNormsDirection::OrientNormals(), ccEntityAction::orientNormalsFM(), ccEntityAction::orientNormalsMST(), orientNormalsWithGrids(), partialClone(), CommandOctreeNormal::process(), CommandInvertNormal::process(), CommandConvertNormalsToDipAndDipDir::process(), CommandConvertNormalsToSFs::process(), CommandOrientNormalsMST::process(), cloudViewer::visualization::MessageProcessor::ProcessMessage(), cloudViewer::pipelines::registration::RegistrationColoredICP(), cloudViewer::pipelines::registration::RegistrationICP(), removePoints(), ccMesh::RemoveVerticesByMask(), reserve(), resize(), ccMesh::resizeAssociatedCloud(), ResolveNormalsWithMST(), masc::PointFeature::retrieveField(), SaveScan(), PcdFilter::saveToFile(), DepthMapFileFilter::saveToFile(), ccMesh::SelectByIndex(), SelectByIndex(), cloudViewer::io::rpc::SetPointCloud(), ccMesh::SimplifyQuadricDecimation(), ccMesh::SimplifyVertexClustering(), ccMesh::SubdivideLoop(), ccMesh::SubdivideMidpoint(), swapPoints(), colmap::mvs::MvsTexturing::TextureMesh(), unroll(), StereogramDialog::updateFacetsFilter(), qM3C2Dialog::updateNormalComboBox(), cloudViewer::io::WritePointCloudToPLY(), and cloudViewer::io::WritePointCloudToXYZN().
|
overridevirtual |
Returns whether one or more scalar fields are instantiated.
WARNING: doesn't mean a scalar field is currently displayed (see ccDrawableObject::hasDisplayedScalarField).
Reimplemented from ccDrawableObject.
Definition at line 1697 of file ecvPointCloud.cpp.
References cloudViewer::PointCloudTpl< ccGenericPointCloud >::getNumberOfScalarFields().
Referenced by ccScalarFieldArithmeticsDlg::Apply(), GeneralFilters::compute(), ccVolumeCalcTool::convertGridToCloud(), ccVolumeCalcTool::ConvertGridToCloud(), vtk2cc::ConvertToMultiPolylines(), qCloudLayers::doAction(), ccEntityAction::enhanceRGBWithIntensities(), ccRasterGrid::fillWith(), GetScalarFieldIndex(), ccCloudLayersHelper::getScalarFields(), cc2smReader::getvtkScalars(), BasePclModule::hasSelectedScalarField(), ccEntityAction::interpolateSFs(), VTKFilter::loadFile(), minimumFileVersion_MeOnly(), MinimumCutSegmentation::openInputDialog(), RegionGrowingSegmentation::openInputDialog(), CommandRasterize::process(), CommandVolume25D::process(), SimpleBinFilter::saveToFile(), and qM3C2Dialog::setupPrecisionMapsTab().
| bool ccPointCloud::hasSensor | ( | ) | const |
Returns whether the mesh as an associated sensor or not.
Definition at line 5579 of file ecvPointCloud.cpp.
References ccObject::isKindOf(), ccHObject::m_children, and CV_TYPES::SENSOR.
Referenced by ccComparisonDlg::ccComparisonDlg(), and ccEntityAction::computeNormals().
| std::tuple< std::shared_ptr< ccMesh >, std::vector< size_t > > ccPointCloud::HiddenPointRemoval | ( | const Eigen::Vector3d & | camera_location, |
| const double | radius | ||
| ) | const |
This is an implementation of the Hidden Point Removal operator described in Katz et. al. 'Direct Visibility of Point Sets', 2007.
Additional information about the choice of radius for noisy point clouds can be found in Mehra et. al. 'Visibility of Noisy Point Cloud Data', 2010.
| camera_location | All points not visible from that location will be removed. |
| radius | The radius of the sperical projection. |
Definition at line 1430 of file PointCloudFactory.cpp.
References cloudViewer::geometry::Qhull::ComputeConvexHull(), LogError, Vector3Tpl< Type >::norm(), and size.
| void ccPointCloud::hidePointsByScalarValue | ( | ScalarType | minVal, |
| ScalarType | maxVal | ||
| ) |
Hides points whose scalar values falls into an interval.
Values are taken from the current OUTPUT scalar field.
| minVal | minimum value (below, points are hidden) |
| maxVal | maximum value (above, points are hidden) |
Definition at line 2980 of file ecvPointCloud.cpp.
References count, CVLog::Error(), cloudViewer::PointCloudTpl< ccGenericPointCloud >::getCurrentOutScalarField(), ccObject::getName(), cloudViewer::ScalarField::getValue(), ccGenericPointCloud::m_pointsVisibility, POINT_HIDDEN, ccGenericPointCloud::resetVisibilityArray(), and cloudViewer::PointCloudTpl< ccGenericPointCloud >::size().
Referenced by ecvFilterByLabelDlg::apply().
| void ccPointCloud::hidePointsByScalarValue | ( | std::vector< ScalarType > | values | ) |
Hides points whose scalar values falls into an interval.
Values are taken from the current OUTPUT scalar field.
| values | scalar values (equal, points are hidden) |
Definition at line 3008 of file ecvPointCloud.cpp.
References count, EPSILON_VALUE, CVLog::Error(), cloudViewer::PointCloudTpl< ccGenericPointCloud >::getCurrentOutScalarField(), ccObject::getName(), cloudViewer::ScalarField::getValue(), ccGenericPointCloud::m_pointsVisibility, POINT_HIDDEN, ccGenericPointCloud::resetVisibilityArray(), and cloudViewer::PointCloudTpl< ccGenericPointCloud >::size().
| bool ccPointCloud::initLOD | ( | ) |
Intializes the LOD structure.
Definition at line 5613 of file ecvPointCloud.cpp.
References ccPointCloudLOD::init(), and m_lod.
| bool ccPointCloud::interpolateColorsFrom | ( | ccGenericPointCloud * | cloud, |
| cloudViewer::GenericProgressCallback * | progressCb = nullptr, |
||
| unsigned char | octreeLevel = 0 |
||
| ) |
Interpolate colors from another cloud (nearest neighbor only)
Definition at line 3353 of file ecvPointCloud.cpp.
References colorsHaveChanged(), computeCPSet(), cloudViewer::BoundingBoxTpl< T >::getCenter(), cloudViewer::BoundingBoxTpl< T >::getDiagVec(), ccGenericPointCloud::getOwnBB(), ccGenericPointCloud::getPointColor(), octreeLevel, resizeTheRGBTable(), setPointColor(), cloudViewer::GenericCloud::size(), cloudViewer::PointCloudTpl< ccGenericPointCloud >::size(), CVLog::Warning(), Tuple3Tpl< Type >::x, Tuple3Tpl< Type >::y, and Tuple3Tpl< Type >::z.
|
overridevirtual |
Invalidates bounding box.
Bounding box will be recomputed next time a request is made to 'getBoundingBox'.
Reimplemented from cloudViewer::PointCloudTpl< ccGenericPointCloud >.
Definition at line 1706 of file ecvPointCloud.cpp.
References cloudViewer::PointCloudTpl< ccGenericPointCloud >::invalidateBoundingBox(), and notifyGeometryUpdate().
Referenced by qM3C2Process::Compute(), ccGraphicalSegmentationTool::doExportSegmentationPolyline(), ccRasterizeTool::exportContourLines(), ccPointPairRegistrationDlg::removeAlignedPoint(), ccPointPairRegistrationDlg::removeRefPoint(), scale(), setCoordFromSF(), ccEntityAction::sfSetAsCoord(), and Translate().
| void ccPointCloud::invertNormals | ( | ) |
Inverts normals (if any)
Definition at line 2741 of file ecvPointCloud.cpp.
References hasNormals(), ccNormalCompressor::InvertNormal(), m_normals, and normalsHaveChanged().
Referenced by ccMesh::invertNormals(), ccEntityAction::invertNormals(), and CommandInvertNormal::process().
|
inlineoverridevirtual |
Reimplemented from ccHObject.
Definition at line 961 of file ecvPointCloud.h.
Referenced by ccPolyline::add(), cloudViewer::geometry::keypoint::ComputeISSKeypoints(), and cloudViewer::io::WritePointCloudToPLY().
|
overrideprotectedvirtual |
Returns the minimum file version required to save this instance's own data To be overloaded (but still called ;) by subclass. Used internally by minimumFileVersion() to compute the overall minimum.
Reimplemented from ccGenericPointCloud.
Definition at line 4590 of file ecvPointCloud.cpp.
References ccSerializationHelper::GenericArrayToFileMinVersion(), grid(), gridCount(), hasFWF(), hasScalarFields(), m_fwfDescriptors, m_fwfWaveforms, m_normals, m_rgbColors, cloudViewer::PointCloudTpl< ccGenericPointCloud >::m_scalarFields, ccHObject::minimumFileVersion(), and ccGenericPointCloud::minimumFileVersion_MeOnly().
| ccPointCloud & ccPointCloud::NormalizeNormals | ( | ) |
Normalize point normals to length 1.`.
Definition at line 290 of file PointCloudFactory.cpp.
References ccNormalVectors::GetNormalPtr(), and Vector3Tpl< Type >::normalize().
Referenced by ccMesh::NormalizeNormals().
|
inline |
Returns pointer on compressed normals indexes table.
Definition at line 917 of file ecvPointCloud.h.
Referenced by addEigenNorms(), qM3C2Process::Compute(), getEigenNormals(), cc2smReader::getPclCloud2(), getPointNormals(), getPointNormalsPtr(), cc2smReader::getVtkPolyDataFromMeshCloud(), ccFastMarchingForNormsDirection::OrientNormals(), setEigenNormals(), and setPointNormals().
|
inlineoverridevirtual |
Returns whether normals are available.
Reimplemented from cloudViewer::GenericIndexedCloud.
Definition at line 566 of file ecvPointCloud.h.
|
inline |
Notify a modification of normals display parameters or contents.
Definition at line 280 of file ecvPointCloud.h.
Referenced by addNormAtIndex(), computeNormalsWithGrids(), ccCompass::estimateStructureNormals(), invertNormals(), reserveTheNormsTable(), resizeTheNormsTable(), setNormsTable(), and setPointNormalIndex().
|
overrideprotectedvirtual |
Notifies all dependent entities that the geometry of this entity has changed
Reimplemented from ccHObject.
Definition at line 547 of file ecvPointCloud.cpp.
References ccHObject::notifyGeometryUpdate(), and releaseVBOs().
Referenced by append(), invalidateBoundingBox(), resize(), scale(), Translate(), and unalloactePoints().
|
inline |
Definition at line 252 of file ecvPointCloud.h.
| const ccPointCloud & ccPointCloud::operator+= | ( | ccPointCloud * | addedCloud | ) |
Definition at line 622 of file ecvPointCloud.cpp.
References append(), CVLog::Error(), ccObject::isLocked(), and cloudViewer::PointCloudTpl< ccGenericPointCloud >::size().
| const ccPointCloud & ccPointCloud::operator+= | ( | const ccPointCloud & | cloud | ) |
Definition at line 613 of file ecvPointCloud.cpp.
References append(), CVLog::Error(), ccObject::isLocked(), and cloudViewer::PointCloudTpl< ccGenericPointCloud >::size().
| ccPointCloud & ccPointCloud::operator= | ( | const ccPointCloud & | cloud | ) |
Fuses another 3D entity with this one.
All the main features of the given entity are added, except from the octree and the points visibility information. Those features are deleted on this cloud.
Definition at line 588 of file ecvPointCloud.cpp.
References append(), clear(), ccDrawableObject::colorsShown(), getCurrentDisplayedScalarFieldIndex(), ccObject::getName(), ccGenericPointCloud::importParametersFrom(), ccObject::isEnabled(), ccDrawableObject::isVisible(), ccDrawableObject::normalsShown(), setCurrentDisplayedScalarField(), ccObject::setEnabled(), ccObject::setName(), ccDrawableObject::setVisible(), ccDrawableObject::sfShown(), ccDrawableObject::showColors(), ccDrawableObject::showNormals(), ccDrawableObject::showSF(), and cloudViewer::PointCloudTpl< ccGenericPointCloud >::size().
| void ccPointCloud::OrientNormalsConsistentTangentPlane | ( | size_t | k | ) |
Function to consistently orient estimated normals based on consistent tangent planes as described in Hoppe et al., "Surface Reconstruction from Unorganized Points", 1992.
| k | k nearest neighbour for graph reconstruction for normal propagation. |
Definition at line 1259 of file PointCloudFactory.cpp.
References cloudViewer::geometry::TetraMesh::CreateFromPointCloud(), Vector3Tpl< Type >::dot(), LogError, cloudViewer::geometry::KDTreeFlann::SearchKNN(), and size.
| bool ccPointCloud::OrientNormalsToAlignWithDirection | ( | const Eigen::Vector3d & | orientation_reference = Eigen::Vector3d(0.0, 0.0, 1.0) | ) |
Function to orient the normals of a point cloud.
| orientation_reference | Normals are oriented with respect to orientation_reference. |
Definition at line 1206 of file PointCloudFactory.cpp.
References Vector3Tpl< PointCoordinateType >::fromArray(), LogWarning, normal, and size.
Referenced by convert().
| bool ccPointCloud::OrientNormalsTowardsCameraLocation | ( | const Eigen::Vector3d & | camera_location = Eigen::Vector3d::Zero() | ) |
Function to orient the normals of a point cloud.
| camera_location | Normals are oriented with towards the camera_location. |
Definition at line 1230 of file PointCloudFactory.cpp.
References LogWarning, normal, and size.
Referenced by convert().
| bool ccPointCloud::orientNormalsTowardViewPoint | ( | CCVector3 & | VP, |
| ecvProgressDialog * | pDlg = nullptr |
||
| ) |
Normals are forced to point to O.
Definition at line 5478 of file ecvPointCloud.cpp.
References Vector3Tpl< Type >::dot(), ccNormalVectors::GetNormIndex(), cloudViewer::PointCloudTpl< ccGenericPointCloud >::getPoint(), getPointNormal(), cloudViewer::PointCloudTpl< ccGenericPointCloud >::m_points, Vector3Tpl< Type >::normalize(), setPointNormalIndex(), unallocateNorms(), and CVLog::Warning().
Referenced by define_ccPointCloud().
| bool ccPointCloud::orientNormalsWithFM | ( | unsigned char | level, |
| ecvProgressDialog * | pDlg = nullptr |
||
| ) |
Orient normals with Fast Marching.
Definition at line 5574 of file ecvPointCloud.cpp.
References ccFastMarchingForNormsDirection::OrientNormals().
Referenced by define_ccPointCloud(), and ccEntityAction::orientNormalsFM().
| bool ccPointCloud::orientNormalsWithGrids | ( | ecvProgressDialog * | pDlg = nullptr | ) |
Orient the normals with the associated grid structure(s)
Definition at line 5381 of file ecvPointCloud.cpp.
References Vector3Tpl< Type >::dot(), Vector3Tpl< PointCoordinateType >::fromArray(), ccObject::getName(), ccNormalVectors::GetNormIndex(), cloudViewer::PointCloudTpl< ccGenericPointCloud >::getPoint(), getPointNormal(), grid(), gridCount(), hasNormals(), Vector3Tpl< Type >::normalize(), setPointNormalIndex(), cloudViewer::PointCloudTpl< ccGenericPointCloud >::size(), unallocateNorms(), and CVLog::Warning().
| bool ccPointCloud::orientNormalsWithMST | ( | unsigned | kNN = 6, |
| ecvProgressDialog * | pDlg = nullptr |
||
| ) |
Orient the normals with a Minimum Spanning Tree.
Definition at line 5568 of file ecvPointCloud.cpp.
References ccMinimumSpanningTreeForNormsDirection::OrientNormals().
Referenced by define_ccPointCloud(), ccEntityAction::orientNormalsMST(), and CommandOrientNormalsMST::process().
| ccPointCloud & ccPointCloud::PaintUniformColor | ( | const Eigen::Vector3d & | color | ) |
Assigns each vertex in the ccMesh the same color.
| color | RGB colors of vertices. |
Definition at line 1497 of file PointCloudFactory.cpp.
References color, and ecvColor::RgbTpl< Type >::FromEigen().
Referenced by ccMesh::PaintUniformColor().
| ccPointCloud * ccPointCloud::partialClone | ( | const cloudViewer::ReferenceCloud * | selection, |
| int * | warnings = nullptr, |
||
| bool | withChildEntities = true |
||
| ) | const |
Creates a new point cloud object from a ReferenceCloud (selection)
"Reference clouds" are a set of indexes referring to a real point cloud. See CClib documentation for more information about ReferenceClouds. Warning: the ReferenceCloud structure must refer to this cloud.
| [in] | selection | a ReferenceCloud structure (pointing to source) |
| [out] | warnings | [optional] to determine if warnings (CTOR_ERRORS) occurred during the duplication process |
| [in] | withChildEntities | whether child entities should be transferred as well (see ccHObjectCaster::CloneChildren) |
Definition at line 290 of file ecvPointCloud.cpp.
References ccPointCloud(), ccHObjectCaster::CloneChildren(), ccDrawableObject::colorsShown(), ccScalarField::computeMinAndMax(), ccWaveform::descriptorID(), CVLog::Error(), fwfData(), cloudViewer::ReferenceCloud::getAssociatedCloud(), getCurrentDisplayedScalarField(), ccScalarField::getGlobalShift(), cloudViewer::ScalarField::getName(), ccObject::getName(), cloudViewer::PointCloudTpl< ccGenericPointCloud >::getNumberOfScalarFields(), getPointColor(), cloudViewer::ReferenceCloud::getPointGlobalIndex(), getPointNormalIndex(), cloudViewer::PointCloudTpl< ccGenericPointCloud >::getPointPersistentPtr(), cloudViewer::PointCloudTpl< ccGenericPointCloud >::getScalarField(), cloudViewer::ScalarField::getValue(), grid(), gridCount(), hasColors(), hasFWF(), hasNormals(), ccScalarField::importParametersFrom(), ccObject::isEnabled(), ccDrawableObject::isVisible(), m_fwfDescriptors, m_fwfWaveforms, ccDrawableObject::normalsShown(), cloudViewer::ScalarField::resizeSafe(), result, ccScalarField::setGlobalShift(), cloudViewer::ScalarField::setValue(), ccDrawableObject::sfShown(), cloudViewer::PointCloudTpl< ccGenericPointCloud >::size(), cloudViewer::ReferenceCloud::size(), UpdateGridIndexes(), CVLog::Warning(), WRN_OUT_OF_MEM_FOR_COLORS, WRN_OUT_OF_MEM_FOR_FWF, WRN_OUT_OF_MEM_FOR_NORMALS, and WRN_OUT_OF_MEM_FOR_SFS.
Referenced by qFacets::createFacets(), createNewCloudFromVisibilitySelection(), ccCropTool::Crop(), qCSF::doAction(), qCanupoPlugin::doClassifyAction(), filterPointsByScalarValue(), GrainsAsEllipsoids::fitEllipsoidToGrain(), G3Point::G3PointAction::getBorders(), getMortarMaps(), ccPolyline::initWith(), KNNRegions(), masc::CorePoints::prepare(), CommandSubsample::process(), CommandExtractCCs::process(), CommandSORFilter::process(), CommandCPS::process(), CommandCSF::process(), ccPolyline::split(), unroll(), and GrainsAsEllipsoids::updateMeshAndLineSet().
|
inline |
Notify a modification of points display parameters or contents.
Definition at line 284 of file ecvPointCloud.h.
| std::shared_ptr< ccPointCloud > ccPointCloud::RandomDownSample | ( | double | sampling_ratio | ) | const |
Function to downsample input pointcloud into output pointcloud randomly.
The sample is performed by randomly selecting the index of the points in the pointcloud.
| sampling_ratio | Sampling ratio, the ratio of sample to total number of points in the pointcloud. |
Definition at line 778 of file PointCloudFactory.cpp.
References LogError, cloudViewer::t::geometry::SelectByIndex(), and size.
|
inlineoverridevirtual |
Forces bounding-box update.
Implements ccGenericPointCloud.
Definition at line 603 of file ecvPointCloud.h.
Referenced by applyRigidTransformation(), DistanceMapGenerationTool::ConvertCloudToConical(), DistanceMapGenerationTool::ConvertCloudToCylindrical(), and removeVisiblePoints().
|
protected |
Release VBOs.
Definition at line 5132 of file ecvPointCloud.cpp.
References ccPointCloud::vboSet::colorIsSF, ccPointCloud::vboSet::hasColors, ccPointCloud::vboSet::hasNormals, m_vboManager, ccPointCloud::vboSet::NEW, ccPointCloud::vboSet::sourceSF, ccPointCloud::vboSet::state, ccPointCloud::vboSet::totalMemSizeBytes, and ccPointCloud::vboSet::vbos.
Referenced by notifyGeometryUpdate(), swapPoints(), unallocateColors(), and unallocateNorms().
|
inline |
Remove all associated grids.
Definition at line 458 of file ecvPointCloud.h.
| ccPointCloud & ccPointCloud::RemoveNonFinitePoints | ( | bool | remove_nan = true, |
| bool | remove_infinite = true |
||
| ) |
Remove all points fromt he point cloud that have a nan entry, or infinite entries.
Also removes the corresponding normals and color entries.
| remove_nan | Remove NaN values from the ccPointCloud. |
| remove_infinite | Remove infinite values from the ccPointCloud. |
Definition at line 325 of file PointCloudFactory.cpp.
References ccScalarField::computeMinAndMax(), cloudViewer::ScalarField::getValue(), LogDebug, LogError, LogWarning, CVLog::Print(), cloudViewer::ScalarField::resizeSafe(), and cloudViewer::ScalarField::setValue().
Referenced by cloudViewer::io::ReadPointCloud().
|
overrideprotectedvirtual |
Implements ccGenericPointCloud.
Definition at line 2777 of file ecvPointCloud.cpp.
References hasColors(), hasNormals(), m_normals, cloudViewer::PointCloudTpl< ccGenericPointCloud >::m_points, m_rgbColors, and cloudViewer::PointCloudTpl< ccGenericPointCloud >::size().
| std::tuple< std::shared_ptr< ccPointCloud >, std::vector< size_t > > ccPointCloud::RemoveRadiusOutliers | ( | size_t | nb_points, |
| double | search_radius | ||
| ) | const |
Function to remove points that have less than nb_points in a sphere of a given radius.
| nb_points | Number of points within the radius. |
| search_radius | Radius of the sphere. |
Definition at line 833 of file PointCloudFactory.cpp.
References Vector3Tpl< double >::fromArray(), LogWarning, cloudViewer::geometry::KDTreeFlann::SearchRadius(), cloudViewer::t::geometry::SelectByIndex(), cloudViewer::geometry::KDTreeFlann::SetGeometry(), and size.
| std::tuple< std::shared_ptr< ccPointCloud >, std::vector< size_t > > ccPointCloud::RemoveStatisticalOutliers | ( | size_t | nb_neighbors, |
| double | std_ratio | ||
| ) | const |
Function to remove points that are further away from their nb_neighbor neighbors in average.
| nb_neighbors | Number of neighbors around the target point. |
| std_ratio | Standard deviation ratio. |
Definition at line 866 of file PointCloudFactory.cpp.
References Vector3Tpl< double >::fromArray(), LogWarning, cloudViewer::geometry::KDTreeFlann::SearchKNN(), cloudViewer::t::geometry::SelectByIndex(), cloudViewer::geometry::KDTreeFlann::SetGeometry(), size, G3Point::std_dev(), x, and y.
|
overridevirtual |
Removes all the 'visible' points (as defined by the visibility array)
| visTable | visibility table (optional, otherwise the cloud's default one will be used) |
| newIndexes | optional: stores the new indexes of the points (either an index >= 0 if kept, or -1 if not). Must be initially empty or have the same size as the original cloud. |
Implements ccGenericPointCloud.
Definition at line 3134 of file ecvPointCloud.cpp.
References clearLOD(), ccGenericPointCloud::deleteOctree(), CVLog::Error(), grid(), ccGenericPointCloud::isVisibilityTableInstantiated(), m_grids, ccGenericPointCloud::m_pointsVisibility, POINT_VISIBLE, refreshBB(), resize(), cloudViewer::PointCloudTpl< ccGenericPointCloud >::size(), swapPoints(), and UpdateGridIndexes().
Referenced by createNewCloudFromVisibilitySelection().
|
overridevirtual |
Reserves memory for all the active features.
This method is meant to be called before increasing the cloud population. Only the already allocated features will be re-reserved.
Reimplemented from cloudViewer::PointCloudTpl< ccGenericPointCloud >.
Reimplemented in ccSymbolCloud.
Definition at line 1452 of file ecvPointCloud.cpp.
References CVLog::Error(), hasColors(), hasFWF(), hasNormals(), m_fwfWaveforms, m_normals, cloudViewer::PointCloudTpl< ccGenericPointCloud >::m_points, m_rgbColors, cloudViewer::PointCloudTpl< ccGenericPointCloud >::reserve(), reserveTheFWFTable(), reserveTheNormsTable(), reserveTheRGBTable(), and cloudViewer::PointCloudTpl< ccGenericPointCloud >::size().
Referenced by ccPolyline::add(), ccPointPairRegistrationDlg::addAlignedPoint(), qCanupo2DViewDialog::addOrSelectPoint(), ccGraphicalSegmentationTool::addPointToPolyline(), ccPointPairRegistrationDlg::addReferencePoint(), append(), ccTracePolylineTool::ccTracePolylineTool(), MeshWrapper< Real >::checkVertexCapacity(), ccPolyline::Circle(), qVoxFallProcess::Compute(), ccGBLSensor::computeDepthBuffer(), ccEntityAction::computeNormals(), ccTopologyRelation::constructGraphic(), DistanceMapGenerationTool::ConvertConicalMapToMesh(), DistanceMapGenerationTool::ConvertMapToCloud(), DistanceMapGenerationTool::ConvertProfileToMesh(), ccRasterGrid::convertToCloud(), vtk2cc::ConvertToMultiPolylines(), pcl2cc::CopyXYZ(), ccPolyline::createNewPolylinesFromSelection(), ccGraphicalSegmentationTool::doActionUseExistingPolyline(), ccCompass::estimateP21(), ccCompass::estimateStructureNormals(), ccPointListPickingDlg::exportToNewCloud(), ccPointListPickingDlg::exportToNewPolyline(), ccContourExtractor::ExtractConcaveHull2D(), ccContourExtractor::ExtractFlatContour(), ccQuadric::Fit(), FromFbxMesh(), ccRasterizeTool::generateContours(), GetConeProfile(), cvDistanceTool::getOutput(), cvProtractorTool::getOutput(), ccCameraSensor::getOwnBB(), ccGBLSensor::getOwnBB(), FastGlobalRegistrationFilter::getParametersFromDialog(), STEPFilter::importStepFile(), ccGenericPrimitive::init(), ProfileLoader::Load(), STLFilter::loadASCIIFile(), STLFilter::loadBinaryFile(), LoadCloud(), AsciiFilter::loadCloudFromFormatedAsciiStream(), CSVMatrixFilter::loadFile(), ObjFilter::loadFile(), OFFFilter::loadFile(), PTXFilter::loadFile(), VTKFilter::loadFile(), SalomeHydroFilter::loadFile(), SinusxFilter::loadFile(), LASFWFFilter::loadFile(), RDBFilter::loadFile(), LoadScan(), QVTKWidgetCustom::mouseMoveEvent(), ccTracePolylineTool::onItemPicked(), ccGenericPrimitive::operator+=(), ccCameraSensor::orthoRectifyAsCloud(), masc::ContextBasedFeature::prepare(), CommandCrop2D::process(), ccMesh::pushSubdivide(), ccSymbolCloud::reserve(), qCanupo2DViewDialog::resetBoundary(), ccPolyline::samplePoints(), ccPolyline::smoothChaikin(), DistanceMapGenerationDlg::toggleOverlayGrid(), Cloth::toMesh(), qCanupoTools::TrainClassifier(), ccMesh::TriangulateTwoPolylines(), and GrainsAsEllipsoids::updateMeshAndLineSet().
| bool ccPointCloud::reserveTheFWFTable | ( | ) |
Reserves the FWF table.
Definition at line 1382 of file ecvPointCloud.cpp.
References CVLog::Error(), m_fwfWaveforms, cloudViewer::PointCloudTpl< ccGenericPointCloud >::m_points, and CVLog::Warning().
| bool ccPointCloud::reserveTheNormsTable | ( | ) |
Reserves memory to store the compressed normals.
Before adding normals to the cloud (with addNorm()) be sure to reserve the necessary amount of memory with this method. This method reserves memory for as many normals as the number of points in the cloud (effectively stored or reserved).
Definition at line 1253 of file ecvPointCloud.cpp.
References CVLog::Error(), CCShareable::link(), m_normals, cloudViewer::PointCloudTpl< ccGenericPointCloud >::m_points, normalsHaveChanged(), CCShareable::release(), ccArray< Type, N, ComponentType >::reserveSafe(), and CVLog::Warning().
Referenced by addEigenNorms(), MeshWrapper< Real >::addNormal(), addNormAtIndex(), addNormIndex(), ccMesh::addVertexNormals(), append(), BallPivoting::BallPivoting(), vtk2cc::ConvertToPointCloud(), pcl2cc::CopyNormals(), define_ccPointCloud(), ccCompass::estimateStructureNormals(), poisson::ExtractMesh(), From(), FromFbxMesh(), ccGenericPrimitive::init(), LoadCloud(), VTKFilter::loadFile(), RDBFilter::loadFile(), PlyFilter::loadFile(), LoadScan(), ccGenericPrimitive::operator+=(), prepareCloud(), cloudViewer::visualization::MessageProcessor::ProcessMessage(), cloudViewer::io::ReadModelUsingAssimp(), cloudViewer::io::ReadPointCloudFromPLY(), reserve(), ccMesh::reserveAssociatedCloud(), ccGenericMesh::samplePoints(), and ccMesh::SelectByIndex().
| bool ccPointCloud::reserveThePointsTable | ( | unsigned | _numberOfPoints | ) |
Reserves memory to store the points coordinates.
Before adding points to the cloud (with addPoint()) be sure to reserve the necessary amount of memory with this method. If the number of new elements is smaller than the actual one, nothing will happen.
| _numberOfPoints | number of points to reserve the memory for |
Definition at line 1191 of file ecvPointCloud.cpp.
References cloudViewer::PointCloudTpl< ccGenericPointCloud >::m_points.
Referenced by ccMesh::addEigenVertices(), BallPivoting::BallPivoting(), ccPointCloud(), contourPoly(), contourPoly2(), define_ccPointCloud(), poisson::ExtractMesh(), ccMeasurementDevice::fitPlaneToPoints(), From(), cloudViewer::t::geometry::FromLegacyPointCloud(), getDensity(), getMortarMaps(), SoiFilter::loadFile(), PlyFilter::loadFile(), DistanceMapGenerationDlg::loadOverlaySymbols(), prepareCloud(), cloudViewer::visualization::MessageProcessor::ProcessMessage(), cloudViewer::io::ReadModelUsingAssimp(), cloudViewer::io::ReadTriangleMeshFromOBJ(), ccMesh::reserveAssociatedCloud(), LasCloudChunk::reserveSize(), and rotY().
| bool ccPointCloud::reserveTheRGBTable | ( | ) |
Reserves memory to store the RGB colors.
Before adding colors to the cloud (with addRGBColor()) be sure to reserve the necessary amount of memory with this method. This method reserves memory for as many colors as the number of points in the cloud (effectively stored or reserved).
Definition at line 1200 of file ecvPointCloud.cpp.
References colorsHaveChanged(), CVLog::Error(), CCShareable::link(), cloudViewer::PointCloudTpl< ccGenericPointCloud >::m_points, m_rgbColors, CCShareable::release(), ccArray< Type, N, ComponentType >::reserveSafe(), and CVLog::Warning().
Referenced by MeshWrapper< Real >::addColor(), addEigenColors(), addRGBColor(), ccMesh::addVertexColors(), append(), BallPivoting::BallPivoting(), contourPoly(), contourPoly2(), ccRasterGrid::convertToCloud(), vtk2cc::ConvertToPointCloud(), pcl2cc::CopyRGB(), copyRGBColors(), poisson::ExtractMesh(), cloudViewer::pipelines::integration::UniformTSDFVolume::ExtractTriangleMesh(), From(), FromFbxMesh(), cloudViewer::t::geometry::FromLegacyPointCloud(), getMortarMaps(), LasScalarFieldLoader::handleRGBValue(), LoadCloud(), CSVMatrixFilter::loadFile(), PTXFilter::loadFile(), VTKFilter::loadFile(), SoiFilter::loadFile(), LASFWFFilter::loadFile(), LASFilter::loadFile(), RDBFilter::loadFile(), PlyFilter::loadFile(), LoadScan(), ccGenericPrimitive::operator+=(), ccCameraSensor::orthoRectifyAsCloud(), prepareCloud(), cloudViewer::io::ReadModelUsingAssimp(), cloudViewer::io::ReadTriangleMeshFromOBJ(), reserve(), ccMesh::reserveAssociatedCloud(), rotY(), ccGenericMesh::samplePoints(), ccMesh::SelectByIndex(), setRGBColor(), and qCanupoTools::TrainClassifier().
|
overridevirtual |
Resizes all the active features arrays.
This method is meant to be called after having increased the cloud population (if the final number of inserted point is lower than the reserved size). Otherwise, it fills all new elements with blank values.
Reimplemented from cloudViewer::PointCloudTpl< ccGenericPointCloud >.
Reimplemented in ccSymbolCloud.
Definition at line 1476 of file ecvPointCloud.cpp.
References covariances_, ccArray< Type, N, ComponentType >::currentSize(), CVLog::Error(), hasColors(), HasCovariances(), hasFWF(), hasNormals(), ccObject::isLocked(), m_fwfWaveforms, m_normals, cloudViewer::PointCloudTpl< ccGenericPointCloud >::m_points, m_rgbColors, notifyGeometryUpdate(), cloudViewer::PointCloudTpl< ccGenericPointCloud >::resize(), resizeTheFWFTable(), resizeTheNormsTable(), resizeTheRGBTable(), and cloudViewer::PointCloudTpl< ccGenericPointCloud >::size().
Referenced by ccMesh::ccMesh(), ccPointPairRegistrationDlg::clear(), qM3C2Process::Compute(), ComputeKmeansClustering(), ccMesh::computePerVertexNormals(), DistanceMapGenerationTool::ConvertMapToCloud(), vtk2cc::ConvertToPointCloud(), ccMesh::CreateBox(), ccMesh::CreateCone(), ccMesh::CreateCylinder(), ccMesh::CreateMobius(), ccMesh::CreatePlane(), ccMesh::CreateSphere(), ccMesh::CreateTorus(), cc2DLabel::drawMeOnly3D(), ccMesh::FilterSharpen(), ccMesh::FilterSmoothLaplacian(), ccMesh::FilterSmoothSimple(), ccMesh::FilterSmoothTaubin(), cloudViewer::t::geometry::FromLegacyPointCloud(), AsciiFilter::loadCloudFromFormatedAsciiStream(), PTXFilter::loadFile(), SinusxFilter::loadFile(), LASFilter::loadFile(), LoadScan(), ccCameraSensor::orthoRectifyAsCloud(), cloudViewer::io::ReadPointCloudFromPLY(), cloudViewer::io::ReadPointCloudFromPTS(), cloudViewer::io::ReadTriangleMeshFromPLY(), ccPointPairRegistrationDlg::removeAlignedPoint(), ccMesh::RemoveDuplicatedVertices(), ccPointPairRegistrationDlg::removeRefPoint(), ccMesh::RemoveUnreferencedVertices(), ccMesh::RemoveVerticesByMask(), removeVisiblePoints(), ccSymbolCloud::resize(), ccMesh::resizeAssociatedCloud(), ccMesh::SimplifyQuadricDecimation(), ccMesh::SimplifyVertexClustering(), ccMesh::SubdivideLoop(), ccPointPairRegistrationDlg::unstackAligned(), ccPointPairRegistrationDlg::unstackRef(), GrainsAsEllipsoids::updateMeshAndLineSet(), and ccGraphicalSegmentationTool::updatePolyLine().
| bool ccPointCloud::resizeTheFWFTable | ( | ) |
Resizes the FWF table.
Definition at line 1433 of file ecvPointCloud.cpp.
References CVLog::Error(), m_fwfWaveforms, cloudViewer::PointCloudTpl< ccGenericPointCloud >::m_points, and CVLog::Warning().
Referenced by resize().
| bool ccPointCloud::resizeTheNormsTable | ( | ) |
Resizes the compressed normals array.
If possible, the normals array is resized to fit exactly the number of points in the cloud (effictively stored or reserved). If the new size is inferior to the actual one, the last elements will be deleted. Otherwise, the array is filled with blank elements. WARNING: don't try to "add" any element on a resized array...
Definition at line 1281 of file ecvPointCloud.cpp.
References CVLog::Error(), CCShareable::link(), m_normals, cloudViewer::PointCloudTpl< ccGenericPointCloud >::m_points, normalsHaveChanged(), CCShareable::release(), ccArray< Type, N, ComponentType >::resizeSafe(), and CVLog::Warning().
Referenced by qM3C2Process::Compute(), computeNormalsWithGrids(), computeNormalsWithOctree(), ccMesh::CreateFromPointCloudAlphaShape(), define_ccPointCloud(), qHoughNormals::doAction(), ccMesh::FilterSharpen(), ccMesh::FilterSmoothLaplacian(), ccMesh::FilterSmoothSimple(), ccMesh::FilterSmoothTaubin(), cloudViewer::io::ReadTriangleMeshFromOBJ(), cloudViewer::io::ReadTriangleMeshFromPLY(), resize(), ccMesh::resizeAssociatedCloud(), ccMesh::SimplifyQuadricDecimation(), ccMesh::SimplifyVertexClustering(), and ccMesh::SubdivideLoop().
| bool ccPointCloud::resizeTheRGBTable | ( | bool | fillWithWhite = false | ) |
Resizes the RGB colors array.
If possible, the colors array is resized to fit exactly the number of points in the cloud (effectively stored or reserved). If the new size is inferior to the actual one, the last elements will be deleted. Otherwise, the array is filled with zeros (default behavior) or "white" colors (is fillWithWhite). WARNING: don't try to "add" any element on a resized array...
| fillWithWhite | whether to fill new array elements with zeros (false) or white color (true) |
Definition at line 1226 of file ecvPointCloud.cpp.
References colorsHaveChanged(), CVLog::Error(), CCShareable::link(), cloudViewer::PointCloudTpl< ccGenericPointCloud >::m_points, m_rgbColors, CCShareable::release(), ccArray< Type, N, ComponentType >::resizeSafe(), and CVLog::Warning().
Referenced by ccCloudLayersHelper::ccCloudLayersHelper(), colorize(), ccKdTree::convertCellIndexToRandomColor(), convertCurrentScalarFieldToColors(), ccMesh::convertMaterialsToVertexColors(), convertNormalToRGB(), ccMesh::CreateFromPointCloudAlphaShape(), ccCropTool::Crop(), GrainsAsEllipsoids::exportResultsAsCloud(), ccMesh::FilterSharpen(), ccMesh::FilterSmoothLaplacian(), ccMesh::FilterSmoothSimple(), ccMesh::FilterSmoothTaubin(), interpolateColorsFrom(), ccColorFromScalarDlg::onApply(), cloudViewer::io::ReadPointCloudFromPLY(), cloudViewer::io::ReadPointCloudFromPTS(), cloudViewer::io::ReadTriangleMeshFromPLY(), resize(), ccMesh::resizeAssociatedCloud(), cloudViewer::pipelines::color_map::SetGeometryColorAverage(), setRGBColorByBanding(), setRGBColorByHeight(), setRGBColorWithCurrentScalarField(), ccEntityAction::sfConvertToRandomRGB(), ccMesh::SimplifyQuadricDecimation(), ccMesh::SimplifyVertexClustering(), ccMesh::SubdivideLoop(), and GrainsAsEllipsoids::updateMeshAndLineSet().
|
inline |
Returns pointer on RGB colors table.
Definition at line 914 of file ecvPointCloud.h.
Referenced by ccCloudLayersHelper::ccCloudLayersHelper(), ccMesh::FilterSharpen(), ccMesh::FilterSmoothLaplacian(), ccMesh::FilterSmoothSimple(), ccMesh::FilterSmoothTaubin(), cc2smReader::getPclCloud2(), ccMesh::getVertexColorsPtr(), cc2smReader::getVtkPolyDataFromMeshCloud(), ccMesh::MergeCloseVertices(), and ccCloudLayersHelper::~ccCloudLayersHelper().
|
overridevirtual |
Apply rotation to the geometry coordinates and normals. Given a rotation matrix
, and center
, a given point
is transformed according to
.
| R | A 3x3 rotation matrix |
| center | Rotation center that is used for the rotation. |
Reimplemented from ccHObject.
Definition at line 2624 of file ecvPointCloud.cpp.
References applyRigidTransformation(), covariances_, ccHObject::RotateCovariances(), ccGLMatrixTpl< T >::setRotation(), and ccGLMatrixTpl< T >::shiftRotationCenter().
Referenced by ccPolyline::Rotate().
|
overridevirtual |
Apply scaling to the geometry coordinates. Given a scaling factor
, and center
, a given point
is transformed according to
.
| scale | The scale parameter that is multiplied to the points/vertices of the geometry. |
| center | Scale center that is used to resize the geometry. |
Reimplemented from ccHObject.
Definition at line 2615 of file ecvPointCloud.cpp.
References scale().
Referenced by ccMesh::Scale(), and ccPolyline::Scale().
|
overridevirtual |
Multiplies all coordinates by constant factors (one per dimension)
WARNING: attached octree may be deleted.
| fx | multiplication factor along the X dimension |
| fy | multiplication factor along the Y dimension |
| fz | multiplication factor along the Z dimension |
| center | scaling center (0,0,0) by default |
Implements ccGenericPointCloud.
Definition at line 2634 of file ecvPointCloud.cpp.
References ccSensor::applyGLTransformation(), count, ccGLMatrixTpl< T >::data(), ccGenericPointCloud::deleteOctree(), ccHObject::filterChildren(), CV_TYPES::GBL_SENSOR, ccGenericPointCloud::getOctree(), ccGBLSensor::getSensorRange(), grid(), invalidateBoundingBox(), ccObject::isA(), ccHObject::m_children, ccHObject::m_glTransHistory, m_grids, ccKdTree::multiplyBoundingBox(), notifyGeometryUpdate(), octree, cloudViewer::PointCloudTpl< ccGenericPointCloud >::point(), CV_TYPES::POINT_KDTREE, ccHObject::removeChild(), CV_TYPES::SENSOR, ccGBLSensor::setSensorRange(), ccGLMatrixTpl< T >::setTranslation(), cloudViewer::PointCloudTpl< ccGenericPointCloud >::size(), ccKdTree::translateBoundingBox(), Tuple3Tpl< Type >::x, Tuple3Tpl< Type >::y, and Tuple3Tpl< Type >::z.
Referenced by enhanceRGBWithIntensitySF(), getMortarMaps(), and Scale().
| std::tuple< Eigen::Vector4d, std::vector< size_t > > ccPointCloud::SegmentPlane | ( | const double | distance_threshold = 0.01, |
| const int | ransac_n = 3, |
||
| const int | num_iterations = 100 |
||
| ) | const |
Segment ccPointCloud plane using the RANSAC algorithm.
| distance_threshold | Max distance a point can be from the plane model, and still be considered an inlier. |
| ransac_n | Number of initial points to be considered inliers in each iteration. |
| num_iterations | Number of iterations. |
Definition at line 139 of file PointCloudSegmentation.cpp.
References ccMesh::ComputeTrianglePlane(), Utils::distance(), cloudViewer::geometry::EvaluateRANSACBasedOnDistance(), cloudViewer::geometry::GetPlaneFromPoints(), cloudViewer::LessThanEpsilon(), LogDebug, LogError, result, size, and std::swap().
Referenced by ccEntityAction::RansacSegmentation().
| std::shared_ptr< ccPointCloud > ccPointCloud::SelectByIndex | ( | const std::vector< size_t > & | indices, |
| bool | invert = false |
||
| ) | const |
Function to select points from input ccPointCloud into output ccPointCloud.
Points with indices in
| indices | are selected. |
| indices | Indices of points to be selected. |
| invert | Set to True to invert the selection of indices. |
Definition at line 6004 of file ecvPointCloud.cpp.
References cloudViewer::ScalarField::addElement(), ccDrawableObject::colorsShown(), ccScalarField::computeMinAndMax(), covariances_, ccWaveform::descriptorID(), CVLog::Error(), fwfData(), getCurrentDisplayedScalarField(), ccScalarField::getGlobalShift(), cloudViewer::ScalarField::getName(), ccObject::getName(), cloudViewer::PointCloudTpl< ccGenericPointCloud >::getNumberOfScalarFields(), getPointColor(), getPointNormal(), cloudViewer::PointCloudTpl< ccGenericPointCloud >::getPointPersistentPtr(), cloudViewer::PointCloudTpl< ccGenericPointCloud >::getScalarField(), cloudViewer::ScalarField::getValue(), grid(), gridCount(), has_colors, has_normals, hasColors(), HasCovariances(), hasFWF(), hasNormals(), ccScalarField::importParametersFrom(), ccObject::isEnabled(), ccDrawableObject::isVisible(), LogDebug, m_fwfDescriptors, m_fwfWaveforms, ccDrawableObject::normalsShown(), cloudViewer::ScalarField::reserveSafe(), ccScalarField::setGlobalShift(), ccDrawableObject::sfShown(), cloudViewer::PointCloudTpl< ccGenericPointCloud >::size(), UpdateGridIndexes(), and CVLog::Warning().
Referenced by cloudViewer::geometry::keypoint::ComputeISSKeypoints(), convert(), and cloudViewer::t::geometry::LegacySelectByIndex().
| bool ccPointCloud::setCoordFromSF | ( | bool | importDims[3], |
| cloudViewer::ScalarField * | sf, | ||
| PointCoordinateType | defaultValueForNaN | ||
| ) |
Sets coordinate(s) from a scalar field.
Definition at line 5922 of file ecvPointCloud.cpp.
References CVLog::Error(), cloudViewer::ScalarField::getValue(), invalidateBoundingBox(), cloudViewer::PointCloudTpl< ccGenericPointCloud >::m_points, cloudViewer::PointCloudTpl< ccGenericPointCloud >::size(), cloudViewer::ScalarField::ValidValue(), Tuple3Tpl< Type >::x, Tuple3Tpl< Type >::y, and Tuple3Tpl< Type >::z.
Referenced by ccEntityAction::sfSetAsCoord().
| void ccPointCloud::setCurrentDisplayedScalarField | ( | int | index | ) |
Sets the currently displayed scalar field.
Warning: this scalar field will automatically be set as the OUTPUT one!
Definition at line 3227 of file ecvPointCloud.cpp.
References cloudViewer::PointCloudTpl< ccGenericPointCloud >::getScalarField(), m_currentDisplayedScalarField, m_currentDisplayedScalarFieldIndex, and cloudViewer::PointCloudTpl< ccGenericPointCloud >::setCurrentOutScalarField().
Referenced by ccRasterizeTool::activeLayerChanged(), LasCloudChunk::addLasFieldsToCloud(), append(), ccScalarFieldArithmeticsDlg::Apply(), ccComparisonDlg::applyAndExit(), ccLibAlgorithms::ApplyCCLibAlgorithm(), ccComparisonDlg::cancelAndExit(), ccColorFromScalarDlg::ccColorFromScalarDlg(), masc::Classifier::classify(), qCanupoProcess::Classify(), qM3C2Process::Compute(), qVoxFallProcess::Compute(), ccComparisonDlg::computeApproxDistances(), ccComparisonDlg::computeDistances(), ccLibAlgorithms::ComputeGeomCharacteristic(), DistanceMapGenerationTool::ComputeRadialDist(), ccKdTree::convertCellIndexToSF(), ccVolumeCalcTool::convertGridToCloud(), ccVolumeCalcTool::ConvertGridToCloud(), ccRasterizeTool::convertGridToCloud(), DistanceMapGenerationTool::ConvertMapToCloud(), ccEntityAction::convertNormalsTo(), vtk2cc::ConvertToMultiPolylines(), vtk2cc::ConvertToPointCloud(), pcl2cc::CopyScalarField(), ccMeasurementDevice::createScalarFieldForCloud(), ccCropTool::Crop(), define_ccPointCloud(), deleteAllScalarFields(), deleteScalarField(), qPCV::doAction(), qPoissonRecon::doAction(), ccCompass::estimateStructureNormals(), masc::Classifier::evaluate(), exportCoordToSF(), exportNormalToSF(), qFacets::extractFacets(), TreeIso::Final_seg_pcd(), From(), ccRasterizeTool::generateHillshade(), getMortarMaps(), ccEntityAction::importToSF(), TreeIso::Init_seg_pcd(), TreeIso::Intermediate_seg_pcd(), ccEntityAction::interpolateSFs(), ccCloudLayersHelper::keepCurrentSFVisible(), LoadCloud(), AsciiFilter::loadCloudFromFormatedAsciiStream(), PTXFilter::loadFile(), VTKFilter::loadFile(), LASFWFFilter::loadFile(), RDBFilter::loadFile(), PlyFilter::loadFile(), LoadScan(), operator=(), ccFastMarchingForNormsDirection::OrientNormals(), ccGenericPointCloud::pointPicking(), CommandSFConvertToRGB::process(), CommandStatTest::process(), CommandICP::process(), CommandRasterize::process(), PCVCommand::Process(), CommandRemoveSF::removeSF(), ResolveNormalsWithMST(), ccEntityAction::rgbGaussianFilter(), ccEntityAction::sfAddIdField(), ccEntityAction::sfGaussianFilter(), and ccEntityAction::statisticalTest().
| void ccPointCloud::setEigenColor | ( | size_t | index, |
| const Eigen::Vector3d & | color | ||
| ) |
Definition at line 1667 of file ecvPointCloud.cpp.
References color, ecvColor::RgbTpl< Type >::FromEigen(), and setPointColor().
Referenced by ccMesh::SimplifyQuadricDecimation(), and ccMesh::SubdivideLoop().
| void ccPointCloud::setEigenColors | ( | const std::vector< Eigen::Vector3d > & | colors | ) |
Definition at line 1641 of file ecvPointCloud.cpp.
References colors, m_rgbColors, and setPointColor().
Referenced by addEigenColors(), and ccMesh::setVertexColors().
| void ccPointCloud::setEigenNormal | ( | size_t | index, |
| const Eigen::Vector3d & | normal | ||
| ) |
Definition at line 1685 of file ecvPointCloud.cpp.
References Vector3Tpl< PointCoordinateType >::fromArray(), normal, and setPointNormal().
Referenced by ccMesh::SimplifyQuadricDecimation(), and ccMesh::SubdivideLoop().
| void ccPointCloud::setEigenNormals | ( | const std::vector< Eigen::Vector3d > & | normals | ) |
Definition at line 1616 of file ecvPointCloud.cpp.
References m_normals, normals(), and setPointNormal().
Referenced by addEigenNorms(), and ccMesh::setVertexNormals().
| void ccPointCloud::setNormsTable | ( | NormsIndexesTableType * | norms | ) |
Sets the (compressed) normals table.
Definition at line 1914 of file ecvPointCloud.cpp.
References CCShareable::link(), m_normals, normalsHaveChanged(), and CCShareable::release().
Referenced by qM3C2Process::Compute(), and ObjFilter::loadFile().
| void ccPointCloud::setPointColor | ( | size_t | pointIndex, |
| const ecvColor::Rgb & | col | ||
| ) |
Sets a particular point color.
WARNING: colors must be enabled.
Definition at line 1649 of file ecvPointCloud.cpp.
References colorsHaveChanged(), m_rgbColors, and ccArray< Type, N, ComponentType >::setValue().
Referenced by ccCloudLayersHelper::apply(), ComputeCellGaussianFilter(), ComputeKmeansClustering(), ccKdTree::convertCellIndexToRandomColor(), convertCurrentScalarFieldToColors(), ccMesh::convertMaterialsToVertexColors(), ccMesh::CreateFromPointCloudAlphaShape(), ccCropTool::Crop(), GrainsAsEllipsoids::exportResultsAsCloud(), ccMesh::FilterSharpen(), ccMesh::FilterSmoothLaplacianHelper(), ccMesh::FilterSmoothSimple(), interpolateColorsFrom(), LASFWFFilter::loadFile(), LASFilter::loadFile(), ccCloudLayersHelper::mouseMove(), ccCloudLayersHelper::moveItem(), ccColorFromScalarDlg::onApply(), ccColorLevelsDlg::onApply(), cloudViewer::io::ReadPointCloudFromPTS(), ccMesh::RemoveVerticesByMask(), ResolveNormalsWithMST(), ccCloudLayersHelper::restoreState(), setEigenColor(), setEigenColors(), setPointColor(), ccMesh::setVertexColor(), ccCloudLayersHelper::setVisible(), ccEntityAction::sfConvertToRandomRGB(), ccMesh::SimplifyQuadricDecimation(), ccMesh::SimplifyVertexClustering(), and GrainsAsEllipsoids::updateMeshAndLineSet().
| void ccPointCloud::setPointColor | ( | size_t | pointIndex, |
| const ecvColor::Rgba & | col | ||
| ) |
Definition at line 1658 of file ecvPointCloud.cpp.
References ecvColor::FromRgbaToRgb(), and setPointColor().
| void ccPointCloud::setPointColor | ( | size_t | pointIndex, |
| const Eigen::Vector3d & | col | ||
| ) |
Definition at line 1662 of file ecvPointCloud.cpp.
References ecvColor::RgbTpl< Type >::FromEigen(), and setPointColor().
| void ccPointCloud::setPointNormal | ( | size_t | pointIndex, |
| const CCVector3 & | N | ||
| ) |
Sets a particular point normal (shortcut)
WARNING: normals must be enabled. Normal is automatically compressed before storage.
Definition at line 1681 of file ecvPointCloud.cpp.
References ccNormalVectors::GetNormIndex(), and setPointNormalIndex().
Referenced by ComputeM3C2DistForPoint(), computeNormalsWithGrids(), ccMesh::computePerVertexNormals(), ccMesh::CreateFromPointCloudAlphaShape(), define_ccPointCloud(), qHoughNormals::doAction(), ccCompass::estimateStructureNormals(), ccMesh::FilterSharpen(), ccMesh::FilterSmoothLaplacianHelper(), ccMesh::FilterSmoothSimple(), cloudViewer::io::ReadTriangleMeshFromOBJ(), ccMesh::RemoveVerticesByMask(), ResolveNormalsWithMST(), setEigenNormal(), setEigenNormals(), setPointNormals(), ccMesh::setVertexNormal(), ccMesh::SimplifyQuadricDecimation(), ccMesh::SimplifyVertexClustering(), and ccMesh::SubdivideLoop().
| void ccPointCloud::setPointNormalIndex | ( | size_t | pointIndex, |
| CompressedNormType | norm | ||
| ) |
Sets a particular point compressed normal.
WARNING: normals must be enabled.
Definition at line 1671 of file ecvPointCloud.cpp.
References m_normals, normalsHaveChanged(), and ccArray< Type, N, ComponentType >::setValue().
Referenced by qM3C2Process::Compute(), computeNormalsWithOctree(), orientNormalsTowardViewPoint(), orientNormalsWithGrids(), and setPointNormal().
| void ccPointCloud::setPointNormals | ( | const std::vector< CCVector3 > & | normals | ) |
Definition at line 1590 of file ecvPointCloud.cpp.
References normals(), setPointNormal(), and cloudViewer::PointCloudTpl< ccGenericPointCloud >::size().
Referenced by ccMesh::MergeCloseVertices().
|
inline |
Set a unique color for the whole cloud (shortcut)
Color array is automatically allocated if necessary.
| r | red component |
| g | green component |
| b | blue component |
Definition at line 778 of file ecvPointCloud.h.
Referenced by ecvTools::AddPointCloud(), ccCloudLayersHelper::apply(), ExtractSIFT::compute(), GeneralFilters::compute(), ProjectionFilter::compute(), CorrespondenceMatching::compute(), TemplateAlignment::compute(), ecvTools::GetClousterGroup(), ccGenericPrimitive::operator+=(), ResolveNormalsWithMST(), ccPolyline::samplePoints(), ccEntityAction::setColor(), ccFacet::setColor(), and setRGBColorByHeight().
| bool ccPointCloud::setRGBColor | ( | const ecvColor::Rgb & | col | ) |
Set a unique color for the whole cloud.
Color array is automatically allocated if necessary.
| col | RGB color (size: 3) |
Definition at line 2084 of file ecvPointCloud.cpp.
References colors, colorsHaveChanged(), ccDrawableObject::enableTempColor(), ccArray< Type, N, ComponentType >::fill(), hasColors(), m_grids, m_rgbColors, and reserveTheRGBTable().
| bool ccPointCloud::setRGBColorByBanding | ( | unsigned char | dim, |
| double | freq | ||
| ) |
Assigns color to points by 'banding'.
Banding is performed along the specified dimension Color array is automatically allocated if necessary.
| dim | banding dimension (0:X, 1:Y, 2:Z) |
| freq | banding frequency |
Definition at line 1957 of file ecvPointCloud.cpp.
References colorsHaveChanged(), count, ccDrawableObject::enableTempColor(), cloudViewer::PointCloudTpl< ccGenericPointCloud >::getPoint(), hasColors(), M_PI, m_rgbColors, ecvColor::MAX, resizeTheRGBTable(), ccArray< Type, N, ComponentType >::setValue(), cloudViewer::PointCloudTpl< ccGenericPointCloud >::size(), Tuple3Tpl< Type >::u, CVLog::Warning(), and z.
Referenced by CommandColorBanding::process(), and ccEntityAction::setColorGradient().
| bool ccPointCloud::setRGBColorByHeight | ( | unsigned char | heightDim, |
| ccColorScale::Shared | colorScale | ||
| ) |
Assigns color to points proportionnaly to their 'height'.
Height is defined wrt to the specified dimension (heightDim). Color array is automatically allocated if necessary.
| heightDim | ramp dimension (0:X, 1:Y, 2:Z) |
| colorScale | color scale to use |
Definition at line 1996 of file ecvPointCloud.cpp.
References ecvColor::black(), colorsHaveChanged(), count, ccDrawableObject::enableTempColor(), CVLog::Error(), cloudViewer::BoundingBoxTpl< T >::getDiagVec(), ccGenericPointCloud::getOwnBB(), cloudViewer::PointCloudTpl< ccGenericPointCloud >::getPoint(), hasColors(), height, cloudViewer::LessThanEpsilon(), m_rgbColors, cloudViewer::BoundingBoxTpl< T >::minCorner(), resizeTheRGBTable(), setRGBColor(), ccArray< Type, N, ComponentType >::setValue(), cloudViewer::PointCloudTpl< ccGenericPointCloud >::size(), and Tuple3Tpl< Type >::u.
Referenced by ccEntityAction::setColorGradient().
| bool ccPointCloud::setRGBColorWithCurrentScalarField | ( | bool | mixWithExistingColor = false | ) |
Sets RGB colors with current scalar field (values & parameters)
Definition at line 3262 of file ecvPointCloud.cpp.
References ecvColor::RgbTpl< Type >::b, ecvColor::black(), colorsHaveChanged(), count, ecvColor::RgbTpl< Type >::g, getPointScalarValueColor(), hasColors(), hasDisplayedScalarField(), m_rgbColors, ecvColor::MAX, ecvColor::RgbTpl< Type >::r, resizeTheRGBTable(), ccArray< Type, N, ComponentType >::setValue(), cloudViewer::PointCloudTpl< ccGenericPointCloud >::size(), and CVLog::Warning().
Referenced by ccEntityAction::sfConvertToRGB().
| bool ccPointCloud::sfColorScaleShown | ( | ) | const |
Returns whether color scale should be displayed or not.
Definition at line 1511 of file ecvPointCloud.cpp.
References m_sfColorScaleDisplayed.
Referenced by define_ccPointCloud(), drawMeOnly(), ccPropertiesTreeDelegate::fillSFWithPointCloud(), and ccGenericMesh::handleColorRamp().
| void ccPointCloud::showSFColorsScale | ( | bool | state | ) |
Sets whether color scale should be displayed or not.
Definition at line 1507 of file ecvPointCloud.cpp.
References m_sfColorScaleDisplayed.
Referenced by ccVolumeCalcTool::convertGridToCloud(), ccVolumeCalcTool::ConvertGridToCloud(), ccMeasurementDevice::createScalarFieldForCloud(), define_ccPointCloud(), and unalloactePoints().
|
inline |
Removes unused capacity.
Definition at line 357 of file ecvPointCloud.h.
References size.
Referenced by cloudViewer::geometry::Qhull::ComputeConvexHull(), pcl2cc::Convert(), vtk2cc::ConvertToMesh(), ccMesh::CreateBox(), ccMesh::CreateCone(), ccMesh::CreateCylinder(), ccMesh::CreateFromPointCloudAlphaShape(), ccMesh::CreateIcosahedron(), ccMesh::CreateMobius(), ccPolyline::createNewPolylinesFromSelection(), ccMesh::CreateOctahedron(), ccMesh::CreatePlane(), ccMesh::CreateSphere(), ccMesh::CreateTetrahedron(), ccMesh::CreateTorus(), define_ccPointCloud(), ccMesh::DeformAsRigidAsPossible(), ccCompass::estimateStructureNormals(), cloudViewer::pipelines::integration::ScalableTSDFVolume::ExtractTriangleMesh(), cloudViewer::pipelines::integration::UniformTSDFVolume::ExtractTriangleMesh(), ccMesh::FilterSharpen(), ccMesh::FilterSmoothLaplacian(), ccMesh::FilterSmoothSimple(), ccMesh::FilterSmoothTaubin(), STEPFilter::importStepFile(), ObjFilter::loadFile(), STLFilter::loadFile(), SalomeHydroFilter::loadFile(), DRCFilter::loadFile(), DistanceMapGenerationDlg::loadOverlaySymbols(), main(), cloudViewer::io::ReadModelUsingAssimp(), ccMesh::SelectByIndex(), ccMesh::shrinkVertexToFit(), and ccMesh::subdivide().
|
overrideprotectedvirtual |
Reimplemented from cloudViewer::PointCloudTpl< ccGenericPointCloud >.
Definition at line 2752 of file ecvPointCloud.cpp.
References hasColors(), hasNormals(), ccObject::isLocked(), m_normals, m_rgbColors, releaseVBOs(), cloudViewer::PointCloudTpl< ccGenericPointCloud >::size(), ccArray< Type, N, ComponentType >::swap(), and cloudViewer::PointCloudTpl< ccGenericPointCloud >::swapPoints().
Referenced by removeVisiblePoints().
|
overridevirtual |
Returns a given point visibility state (relatively to a sensor for instance) Generic method to request a point visibility (should be overloaded if this functionality is required). The point visibility is such as defined in Daniel Girardeau-Montaut's PhD manuscript (see Chapter 2, section 2-3-3). In this case, a ground based laser sensor model should be used to determine it. This method is called before performing any point-to-cloud comparison. If the result is not POINT_VISIBLE, then the comparison won't be performed and the scalar field value associated to this point will be this visibility value.
| P | the 3D point to test |
Reimplemented from cloudViewer::GenericCloud.
Definition at line 5590 of file ecvPointCloud.cpp.
References ccGBLSensor::checkVisibility(), CV_TYPES::GBL_SENSOR, ccObject::isA(), ccHObject::m_children, m_visibilityCheckEnabled, and POINT_VISIBLE.
|
overrideprotectedvirtual |
Save own object data.
Called by 'toFile' (recursive scheme) To be overloaded (but still called ;) by subclass.
| out | output file |
| dataVersion | target file version for compatibility control |
Reimplemented from ccGenericPointCloud.
Definition at line 4263 of file ecvPointCloud.cpp.
|
overridevirtual |
Apply transformation (4x4 matrix) to the geometry coordinates.
Reimplemented from ccHObject.
Definition at line 2566 of file ecvPointCloud.cpp.
References applyRigidTransformation(), covariances_, ccGLMatrixTpl< float >::FromEigenMatrix(), and ccHObject::TransformCovariances().
Referenced by cloudViewer::pipelines::registration::EvaluateRegistration(), cloudViewer::pipelines::registration::GetInformationMatrixFromPointClouds(), cloudViewer::t::geometry::LegacyTransform(), cloudViewer::pipelines::registration::OptimizePairwiseRegistration(), cloudViewer::pipelines::registration::RegistrationICP(), cloudViewer::pipelines::registration::RegistrationRANSACBasedOnCorrespondence(), and ccPolyline::Transform().
|
inline |
Definition at line 979 of file ecvPointCloud.h.
References Vector3Tpl< double >::fromArray().
|
overridevirtual |
Apply translation to the geometry coordinates.
| translation | A 3D vector to transform the geometry. |
| relative | If true, the translation is directly applied to the geometry. Otherwise, the geometry center is moved to the translation. |
Reimplemented from ccHObject.
Definition at line 2572 of file ecvPointCloud.cpp.
References computeGravityCenter(), count, ccHObject::filterChildren(), ccGenericPointCloud::getOctree(), invalidateBoundingBox(), cloudViewer::LessThanEpsilon(), ccHObject::m_glTransHistory, notifyGeometryUpdate(), octree, cloudViewer::PointCloudTpl< ccGenericPointCloud >::point(), CV_TYPES::POINT_KDTREE, ccGLMatrixTpl< T >::setTranslation(), cloudViewer::PointCloudTpl< ccGenericPointCloud >::size(), Tuple3Tpl< Type >::x, Tuple3Tpl< Type >::y, and Tuple3Tpl< Type >::z.
Referenced by getMortarMaps(), ccMesh::Translate(), and ccPolyline::Translate().
| ccMesh * ccPointCloud::triangulateGrid | ( | const Grid & | grid, |
| double | minTriangleAngle_deg = 0.0 |
||
| ) | const |
Meshes a scan grid.
Definition at line 5739 of file ecvPointCloud.cpp.
References ccMesh::addTriangle(), ccGenericPointCloud::ccMesh, ccDrawableObject::colorsShown(), cloudViewer::DegreesToRadians(), Vector3Tpl< Type >::dot(), Vector3Tpl< PointCoordinateType >::fromArray(), cloudViewer::PointCloudTpl< ccGenericPointCloud >::getPoint(), grid(), Vector3Tpl< Type >::normalize(), ccDrawableObject::normalsShown(), ccMesh::reserve(), ccObject::setName(), ccDrawableObject::sfShown(), ccDrawableObject::showColors(), ccGenericMesh::showNormals(), ccDrawableObject::showSF(), ccMesh::shrinkToFit(), ccMesh::size(), Tuple3Tpl< Type >::u, and CVLog::Warning().
| void ccPointCloud::unalloactePoints | ( | ) |
Erases the cloud points.
Prefer ccPointCloud::clear by default.
Definition at line 537 of file ecvPointCloud.cpp.
References ccGenericPointCloud::clear(), notifyGeometryUpdate(), cloudViewer::PointCloudTpl< ccGenericPointCloud >::reset(), and showSFColorsScale().
Referenced by clear(), and ccGenericPrimitive::init().
| void ccPointCloud::unallocateColors | ( | ) |
Erases the cloud colors.
Definition at line 1171 of file ecvPointCloud.cpp.
References ccDrawableObject::enableTempColor(), m_grids, m_rgbColors, CCShareable::release(), releaseVBOs(), and ccDrawableObject::showColors().
Referenced by clear(), ccRasterGrid::convertToCloud(), ccCropTool::Crop(), qPoissonRecon::doAction(), cloudViewer::pipelines::color_map::SetGeometryColorAverage(), ecvPoissonReconDlg::start(), and ccCloudLayersHelper::~ccCloudLayersHelper().
| void ccPointCloud::unallocateNorms | ( | ) |
Erases the cloud normals.
Definition at line 1159 of file ecvPointCloud.cpp.
References m_normals, CCShareable::release(), releaseVBOs(), and ccDrawableObject::showNormals().
Referenced by clear(), NormalEstimation::compute(), computeNormalsWithGrids(), ccGenericPrimitive::init(), orientNormalsTowardViewPoint(), orientNormalsWithGrids(), CommandClearNormals::process(), and cloudViewer::io::ReadTriangleMeshFromOBJ().
| std::shared_ptr< ccPointCloud > ccPointCloud::UniformDownSample | ( | size_t | every_k_points | ) | const |
Function to downsample input ccPointCloud into output ccPointCloud uniformly.
The sample is performed in the order of the points with the 0-th point always chosen, not at random.
| every_k_points | Sample rate, the selected point indices are [0, k, 2k]. |
Definition at line 762 of file PointCloudFactory.cpp.
References LogWarning, cloudViewer::t::geometry::SelectByIndex(), and size.
Referenced by convert().
| ccPointCloud * ccPointCloud::unroll | ( | UnrollMode | mode, |
| UnrollBaseParams * | params, | ||
| bool | exportDeviationSF = false, |
||
| double | startAngle_deg = 0.0, |
||
| double | stopAngle_deg = 360.0, |
||
| cloudViewer::GenericProgressCallback * | progressCb = nullptr |
||
| ) | const |
Unrolls the cloud and its normals on a cylinder or a cone.
This method is redundant with the "developCloudOnCylinder" method of CCLib, apart that it can also handle the cloud normals.
| mode | unrolling mode |
| params | unrolling parameters (must match the unrolling mode) |
| exportDeviationSF | to export the deviation fro the ideal cone as a scalar field |
| startAngle_deg | start angle (in degrees) - 0 corresponds to +X (east) |
| stopAngle_deg | stop angle (in degrees) |
| progressCb | for progress notification |
Definition at line 3694 of file ecvPointCloud.cpp.
References cloudViewer::ReferenceCloud::addPointIndex(), ccPointCloud::UnrollConeParams::apex, ccPointCloud::UnrollBaseParams::axisDim, cloudViewer::ReferenceCloud::capacity(), cloudViewer::utility::ceil(), ccPointCloud::UnrollCylinderParams::center, clone(), cloudViewer::ScalarField::computeMinAndMax(), CONE, ccPointCloud::UnrollConeParams::coneAngle_deg, CYLINDER, cloudViewer::DegreesToRadians(), CVLog::Error(), ccObject::getName(), cloudViewer::PointCloudTpl< ccGenericPointCloud >::getPoint(), cloudViewer::ReferenceCloud::getPointGlobalIndex(), getPointNormal(), hasNormals(), M_PI, Vector3Tpl< Type >::normalize(), cloudViewer::NormalizedProgress::oneStep(), partialClone(), ProjectOnCone(), ProjectOnCylinder(), ccPointCloud::UnrollBaseParams::radius, ccGenericPointCloud::refreshBB(), cloudViewer::ReferenceCloud::reserve(), s_deviationSFName, cloudViewer::GenericProgressCallback::setInfo(), cloudViewer::GenericProgressCallback::setMethodTitle(), ccObject::setName(), cloudViewer::ScalarField::setValue(), ccDrawableObject::showSF(), cloudViewer::PointCloudTpl< ccGenericPointCloud >::size(), cloudViewer::ReferenceCloud::size(), cloudViewer::GenericProgressCallback::start(), cloudViewer::GenericProgressCallback::stop(), STRAIGHTENED_CONE, STRAIGHTENED_CONE2, cloudViewer::GenericProgressCallback::textCanBeEdited(), Tuple3Tpl< Type >::u, cloudViewer::GenericProgressCallback::update(), CVLog::Warning(), Tuple3Tpl< Type >::x, Tuple3Tpl< Type >::y, and Tuple3Tpl< Type >::z.
| std::shared_ptr< ccPointCloud > ccPointCloud::VoxelDownSample | ( | double | voxel_size | ) |
Function to downsample input ccPointCloud into output ccPointCloud with a voxel.
Normals and colors are averaged if they exist.
| voxel_size | Defines the resolution of the voxel grid, smaller value leads to denser output point cloud. |
Definition at line 530 of file PointCloudFactory.cpp.
References cloudViewer::utility::floor(), has_colors, has_normals, LogDebug, LogError, LogWarning, size, voxel_index, and voxel_size.
Referenced by convert(), cloudViewer::visualization::VisualizerWithEditing::KeyPressCallback(), cloudViewer::t::geometry::LegacyEstimateNormals(), cloudViewer::t::geometry::LegacyRemoveRadiusOutliers(), cloudViewer::t::geometry::LegacyRemoveStatisticalOutliers(), and cloudViewer::pipelines::registration::LoadPointCloud().
| std::tuple< std::shared_ptr< ccPointCloud >, Eigen::MatrixXi, std::vector< std::vector< int > > > ccPointCloud::VoxelDownSampleAndTrace | ( | double | voxel_size, |
| const Eigen::Vector3d & | min_bound, | ||
| const Eigen::Vector3d & | max_bound, | ||
| bool | approximate_class = false |
||
| ) | const |
Function to downsample using geometry.ccPointCloud.VoxelDownSample.
Also records point cloud index before downsampling.
| voxel_size | Voxel size to downsample into. |
| min_bound | Minimum coordinate of voxel boundaries |
| max_bound | Maximum coordinate of voxel boundaries |
| approximate_class | Whether to approximate. |
Definition at line 634 of file PointCloudFactory.cpp.
References cloudViewer::utility::floor(), has_colors, has_normals, LogDebug, LogError, LogWarning, size, voxel_index, and voxel_size.
| ccWaveformProxy ccPointCloud::waveformProxy | ( | unsigned | index | ) | const |
Returns a proxy on a given waveform.
Definition at line 1405 of file ecvPointCloud.cpp.
References ccWaveform::byteCount(), ccWaveform::dataOffset(), ccWaveform::descriptorID(), m_fwfData, m_fwfDescriptors, and m_fwfWaveforms.
Referenced by computeFWFAmplitude(), ccWaveWidget::init(), ccWaveDialog::onExportWaveAsCSV(), and LASFWFFilter::saveToFile().
|
inline |
Gives access to the associated FWF data.
Definition at line 515 of file ecvPointCloud.h.
Referenced by append(), ccPropertiesTreeDelegate::fillWithPointCloud(), LasWaveformSaver::handlePoint(), LasWaveformLoader::LasWaveformLoader(), LASFWFFilter::loadFile(), LasWaveformLoader::loadWaveform(), and ccWaveDialog::onExportWaveAsCSV().
|
inline |
Gives access to the associated FWF data (const version)
Definition at line 517 of file ecvPointCloud.h.
| std::vector<Eigen::Matrix3d> ccPointCloud::covariances_ |
Covariance Matrix for each point.
Definition at line 1316 of file ecvPointCloud.h.
Referenced by append(), clear(), cloudViewer::pipelines::registration::TransformationEstimationForGeneralizedICP::ComputeRMSE(), cloudViewer::pipelines::registration::TransformationEstimationForGeneralizedICP::ComputeTransformation(), EstimatePerPointCovariances(), resize(), Rotate(), SelectByIndex(), and Transform().
|
protected |
Currently displayed scalar field.
Definition at line 1348 of file ecvPointCloud.h.
Referenced by drawMeOnly(), ccSNECloud::drawMeOnly(), getDrawingParameters(), getPointDisplayedDistance(), getPointScalarValueColor(), getScalarValueColor(), hasDisplayedScalarField(), and setCurrentDisplayedScalarField().
|
protected |
Currently displayed scalar field index.
Definition at line 1350 of file ecvPointCloud.h.
Referenced by deleteScalarField(), getCurrentDisplayedScalarField(), getCurrentDisplayedScalarFieldIndex(), and setCurrentDisplayedScalarField().
|
protected |
Waveforms raw data storage.
Definition at line 1439 of file ecvPointCloud.h.
Referenced by compressFWFData(), hasFWF(), and waveformProxy().
|
protected |
General waveform descriptors.
Definition at line 1433 of file ecvPointCloud.h.
Referenced by append(), clearFWFData(), minimumFileVersion_MeOnly(), partialClone(), SelectByIndex(), and waveformProxy().
|
protected |
Per-point waveform accessors.
Definition at line 1436 of file ecvPointCloud.h.
Referenced by append(), applyRigidTransformation(), clearFWFData(), compressFWFData(), computeFWFAmplitude(), hasFWF(), minimumFileVersion_MeOnly(), partialClone(), reserve(), reserveTheFWFTable(), resize(), resizeTheFWFTable(), SelectByIndex(), and waveformProxy().
|
protected |
Associated grid structure.
Definition at line 1353 of file ecvPointCloud.h.
Referenced by append(), applyRigidTransformation(), removeVisiblePoints(), scale(), setRGBColor(), and unallocateColors().
|
protected |
L.O.D. structure.
Definition at line 1429 of file ecvPointCloud.h.
Referenced by clearLOD(), and initLOD().
|
protected |
Normals (compressed)
Definition at line 1341 of file ecvPointCloud.h.
Referenced by addEigenNorms(), addNormAtIndex(), addNormIndex(), append(), applyRigidTransformation(), convertNormalToRGB(), exportNormalToSF(), getDrawingParameters(), getEigenNormals(), getNormal(), getNorms(), getPointNormal(), getPointNormalIndex(), getPointNormalPtr(), hasNormals(), invertNormals(), minimumFileVersion_MeOnly(), removePoints(), reserve(), reserveTheNormsTable(), resize(), resizeTheNormsTable(), setEigenNormals(), setNormsTable(), setPointNormalIndex(), swapPoints(), and unallocateNorms().
|
protected |
Colors.
Definition at line 1338 of file ecvPointCloud.h.
Referenced by addEigenColors(), addRGBColor(), append(), colorize(), convertCurrentScalarFieldToColors(), convertNormalToRGB(), convertRGBToGreyScale(), enhanceRGBWithIntensitySF(), getDrawingParameters(), getEigenColors(), getPointColor(), getPointColorPtr(), hasColors(), minimumFileVersion_MeOnly(), removePoints(), reserve(), reserveTheRGBTable(), resize(), resizeTheRGBTable(), setEigenColors(), setPointColor(), setRGBColor(), setRGBColorByBanding(), setRGBColorByHeight(), setRGBColorWithCurrentScalarField(), swapPoints(), and unallocateColors().
|
protected |
Specifies whether current scalar field color scale should be displayed or not
Definition at line 1345 of file ecvPointCloud.h.
Referenced by sfColorScaleShown(), and showSFColorsScale().
|
protected |
Set of VBOs attached to this cloud.
Definition at line 1416 of file ecvPointCloud.h.
Referenced by releaseVBOs().
|
protected |
Whether visibility check is available or not (during comparison)
See ccPointCloud::testVisibility
Definition at line 1358 of file ecvPointCloud.h.
Referenced by testVisibility().