![]() |
ACloudViewer
3.9.4
A Modern Library for 3D Data Processing
|
Shifted entity interface. More...
#include <ecvShiftedObject.h>


Public Member Functions | |
| ccShiftedObject (QString name=QString()) | |
| Default constructor. More... | |
| ccShiftedObject (const ccShiftedObject &s) | |
| Copy constructor. More... | |
| void | copyGlobalShiftAndScale (const ccShiftedObject &s) |
| Copies the Global Shift and Scale from another entity. More... | |
| virtual void | setGlobalShift (double x, double y, double z) |
| Sets shift applied to original coordinates (information storage only) More... | |
| virtual void | setGlobalShift (const CCVector3d &shift) |
| Sets shift applied to original coordinates (information storage only) More... | |
| virtual const CCVector3d & | getGlobalShift () const |
| Returns the shift applied to original coordinates. More... | |
| virtual void | setGlobalScale (double scale) |
| virtual double | getGlobalScale () const |
| Returns the scale applied to original coordinates. More... | |
| bool | isShifted () const |
| Returns whether the cloud is shifted or not. More... | |
| template<typename T > | |
| CCVector3d | toGlobal3d (const Vector3Tpl< T > &Plocal) const |
| Returns the point back-projected into the original coordinates system. More... | |
| template<typename T > | |
| CCVector3d | toLocal3d (const Vector3Tpl< T > &Pglobal) const |
| Returns the point projected into the local (shifted) coordinates system. More... | |
| template<typename T > | |
| CCVector3 | toLocal3pc (const Vector3Tpl< T > &Pglobal) const |
| Returns the point projected into the local (shifted) coordinates system. More... | |
| bool | getOwnGlobalBB (CCVector3d &minCorner, CCVector3d &maxCorner) override |
| GlobalBoundingBox | getOwnGlobalBB (bool withGLFeatures=false) override |
Public Member Functions inherited from ccHObject | |
| ccHObject (QString name=QString()) | |
| Default constructor. More... | |
| ccHObject (const ccHObject &object) | |
| Copy constructor. More... | |
| virtual | ~ccHObject () override |
| Default destructor. More... | |
| virtual bool | IsEmpty () const |
| virtual Eigen::Vector3d | GetMinBound () const |
| Returns min bounds for geometry coordinates. More... | |
| virtual Eigen::Vector2d | GetMin2DBound () const |
| virtual Eigen::Vector3d | GetMaxBound () const |
| Returns max bounds for geometry coordinates. More... | |
| virtual Eigen::Vector2d | GetMax2DBound () const |
| virtual Eigen::Vector3d | GetCenter () const |
| Returns the center of the geometry coordinates. More... | |
| virtual ccBBox | GetAxisAlignedBoundingBox () const |
| Returns an axis-aligned bounding box of the geometry. More... | |
| virtual ecvOrientedBBox | GetOrientedBoundingBox () const |
| virtual ccHObject & | Transform (const Eigen::Matrix4d &transformation) |
| Apply transformation (4x4 matrix) to the geometry coordinates. More... | |
| virtual ccHObject & | Translate (const Eigen::Vector3d &translation, bool relative=true) |
| Apply translation to the geometry coordinates. More... | |
| virtual ccHObject & | Scale (const double s, const Eigen::Vector3d ¢er) |
Apply scaling to the geometry coordinates. Given a scaling factor , and center , a given point is transformed according to . More... | |
| virtual ccHObject & | Scale (const double s) |
| virtual ccHObject & | Rotate (const Eigen::Matrix3d &R, const Eigen::Vector3d ¢er) |
Apply rotation to the geometry coordinates and normals. Given a rotation matrix , and center , a given point is transformed according to . More... | |
| virtual ccHObject & | Rotate (const Eigen::Matrix3d &R) |
| QString | getViewId () const |
| CV_CLASS_ENUM | getClassID () const override |
| Returns class ID. More... | |
| bool | isGroup () const |
| Returns whether the instance is a group. More... | |
| ccHObject * | getParent () const |
| Returns parent object. More... | |
| virtual QIcon | getIcon () const |
| Returns the icon associated to this entity. More... | |
| void | addDependency (ccHObject *otherObject, int flags, bool additive=true) |
| Adds a new dependence (additive or not) More... | |
| int | getDependencyFlagsWith (const ccHObject *otherObject) |
| Returns the dependency flags with a given object. More... | |
| void | removeDependencyWith (ccHObject *otherObject) |
| Removes any dependency flags with a given object. More... | |
| void | removeDependencyFlag (ccHObject *otherObject, DEPENDENCY_FLAGS flag) |
| Removes a given dependency flag. More... | |
| virtual bool | addChild (ccHObject *child, int dependencyFlags=DP_PARENT_OF_OTHER, int insertIndex=-1) |
| Adds a child. More... | |
| unsigned | getChildrenNumber () const |
| Returns the number of children. More... | |
| unsigned int | getChildCountRecursive () const |
| Returns the total number of children under this object recursively. More... | |
| ccHObject * | getChild (unsigned childPos) const |
| Returns the ith child. More... | |
| ccHObject * | find (unsigned uniqueID) |
| Finds an entity in this object hierarchy. More... | |
| unsigned | filterChildren (Container &filteredChildren, bool recursive=false, CV_CLASS_ENUM filter=CV_TYPES::OBJECT, bool strict=false) const |
| Collects the children corresponding to a certain pattern. More... | |
| void | detachChild (ccHObject *child) |
| Detaches a specific child. More... | |
| void | detachAllChildren () |
| Removes a specific child. More... | |
| void | getTypeID_recursive (std::vector< removeInfo > &rmInfos, bool relative) |
| void | getTypeID_recursive (std::vector< hideInfo > &hdInfos, bool relative) |
| void | removeChild (ccHObject *child) |
| void | removeChild (int pos) |
| Removes a specific child given its index. More... | |
| void | removeAllChildren () |
| Removes all children. More... | |
| int | getChildIndex (const ccHObject *aChild) const |
| Returns child index. More... | |
| void | swapChildren (unsigned firstChildIndex, unsigned secondChildIndex) |
| Swaps two children. More... | |
| int | getIndex () const |
| Returns index relatively to its parent or -1 if no parent. More... | |
| void | transferChild (ccHObject *child, ccHObject &newParent) |
| Transfer a given child to another parent. More... | |
| void | transferChildren (ccHObject &newParent, bool forceFatherDependent=false) |
| Transfer all children to another parent. More... | |
| ccHObject * | getFirstChild () const |
| Shortcut: returns first child. More... | |
| ccHObject * | getLastChild () const |
| Shortcut: returns last child. More... | |
| bool | isAncestorOf (const ccHObject *anObject) const |
| Returns true if the current object is an ancestor of the specified one. More... | |
| void | removeFromRenderScreen (bool recursive=true) |
| void | hideObject_recursive (bool recursive) |
| void | hideBB (CC_DRAW_CONTEXT context) |
| void | showBB (CC_DRAW_CONTEXT context) |
| virtual ccBBox | getOwnBB (bool withGLFeatures=false) |
| Returns the entity's own bounding-box. More... | |
| void | setRedrawFlagRecursive (bool redraw=false) |
| void | setForceRedrawRecursive (bool redraw=false) |
| void | setPointSizeRecursive (int pSize) |
| void | setLineWidthRecursive (PointCoordinateType width) |
| virtual ccBBox | getBB_recursive (bool withGLFeatures=false, bool onlyEnabledChildren=true) |
| Returns the bounding-box of this entity and it's children. More... | |
| virtual GlobalBoundingBox | getGlobalBB_recursive (bool withGLFeatures=false, bool onlyEnabledChildren=true) |
| Returns the global bounding-box of this entity and it's children. More... | |
| virtual ccBBox | getDisplayBB_recursive (bool relative) |
| Returns the bounding-box of this entity and it's children WHEN DISPLAYED. More... | |
| virtual ccBBox | getOwnFitBB (ccGLMatrix &trans) |
| Returns best-fit bounding-box (if available) More... | |
| virtual void | drawBB (CC_DRAW_CONTEXT &context, const ecvColor::Rgb &col) |
| Draws the entity (and its children) bounding-box. More... | |
| void | draw (CC_DRAW_CONTEXT &context) override |
| Draws entity and its children. More... | |
| void | updateNameIn3DRecursive () |
| void | setHideShowType (CC_DRAW_CONTEXT &context) |
| void | setRemoveType (CC_DRAW_CONTEXT &context) |
| ENTITY_TYPE | getEntityType () const |
| virtual void | redrawDisplay (bool forceRedraw=true, bool only2D=false) |
| Redraws associated display. More... | |
| bool | getAbsoluteGLTransformation (ccGLMatrix &trans) const |
| virtual bool | isDisplayed () const |
| Returns whether the object is actually displayed (visible) or not. More... | |
| virtual bool | isBranchEnabled () const |
| Returns whether the object and all its ancestors are enabled. More... | |
| virtual void | redrawDisplay_recursive (bool p) |
| virtual void | refreshDisplay_recursive (bool p) |
| virtual void | setSelected_recursive (bool p) |
| virtual void | toggleActivation_recursive () |
| virtual void | toggleVisibility_recursive () |
| virtual void | toggleColors_recursive () |
| virtual void | resetGLTransformationHistory_recursive () |
| virtual void | toggleNormals_recursive () |
| virtual void | toggleSF_recursive () |
| virtual void | toggleShowName_recursive () |
| unsigned | findMaxUniqueID_recursive () const |
| Returns the max 'unique ID' of this entity and its siblings. More... | |
| void | applyGLTransformation_recursive (const ccGLMatrix *trans=nullptr) |
| Applies the active OpenGL transformation to the entity (recursive) More... | |
| virtual void | notifyGeometryUpdate () |
| bool | isSerializable () const override |
| Returns whether object is serializable of not. More... | |
| bool | toFile (QFile &out, short dataVersion) const override |
| Saves data to binary stream. More... | |
| bool | fromFile (QFile &in, short dataVersion, int flags, LoadedIDMap &oldToNewIDMap) override |
| Loads data from binary stream. More... | |
| short | minimumFileVersion () const override |
| Returns the minimum file version required to save this instance. More... | |
| bool | fromFileNoChildren (QFile &in, short dataVersion, int flags, LoadedIDMap &oldToNewIDMap) |
| Custom version of ccSerializableObject::fromFile. More... | |
| virtual bool | isShareable () const |
| Returns whether object is shareable or not. More... | |
| virtual void | setSelectionBehavior (SelectionBehavior mode) |
| Sets selection behavior (when displayed) More... | |
| virtual SelectionBehavior | getSelectionBehavior () const |
| Returns selection behavior. More... | |
| virtual unsigned | getUniqueIDForDisplay () const |
| Returns object unqiue ID used for display. More... | |
| virtual const ccGLMatrix & | getGLTransformationHistory () const |
| Returns the transformation 'history' matrix. More... | |
| virtual void | setGLTransformationHistory (const ccGLMatrix &mat) |
| Sets the transformation 'history' matrix (handle with care!) More... | |
| virtual void | resetGLTransformationHistory () |
| Resets the transformation 'history' matrix. More... | |
| bool | pushDisplayState () override |
| Pushes the current display state (overridden) More... | |
| void | popDisplayState (bool apply=true) override |
| Pops the last pushed display state (overridden) More... | |
Public Member Functions inherited from ccObject | |
| ccObject (QString name=QString()) | |
| Default constructor. More... | |
| ccObject (const ccObject &object) | |
| Copy constructor. More... | |
| virtual QString | getName () const |
| Returns object name. More... | |
| virtual void | setName (const QString &name) |
| Sets object name. More... | |
| virtual void | setRemoveFlag (bool removeFlag) |
| Sets removeFlag. More... | |
| virtual bool | getRemoveFlag () |
| Returns removeFlag. More... | |
| virtual unsigned | getUniqueID () const |
| Returns object unique ID. More... | |
| virtual void | setUniqueID (unsigned ID) |
| Changes unique ID. More... | |
| virtual bool | isEnabled () const |
| Returns whether the object is enabled or not. More... | |
| virtual void | setEnabled (bool state) |
| Sets the "enabled" property. More... | |
| virtual void | toggleActivation () |
| Toggles the "enabled" property. More... | |
| virtual bool | isLocked () const |
| Returns whether the object is locked or not. More... | |
| virtual void | setLocked (bool state) |
| Sets the "enabled" property. More... | |
| bool | isLeaf () const |
| bool | isCustom () const |
| bool | isHierarchy () const |
| bool | isKindOf (CV_CLASS_ENUM type) const |
| bool | isA (CV_CLASS_ENUM type) const |
| QVariant | getMetaData (const QString &key) const |
| Returns a given associated meta data. More... | |
| bool | removeMetaData (const QString &key) |
| Removes a given associated meta-data. More... | |
| void | setMetaData (const QString &key, const QVariant &data) |
| Sets a meta-data element. More... | |
| void | setMetaData (const QVariantMap &dataset, bool overwrite=false) |
| Sets several meta-data elements at a time. More... | |
| bool | hasMetaData (const QString &key) const |
| Returns whether a meta-data element with the given key exists or not. More... | |
| const QVariantMap & | metaData () const |
| Returns meta-data map (const only) More... | |
| void | setBaseName (const QString &baseName) |
| QString | getBaseName () const |
| void | setFullPath (const QString &fullPaht) |
| QString | getFullPath () const |
Public Member Functions inherited from ccSerializableObject | |
| virtual | ~ccSerializableObject ()=default |
| Destructor. More... | |
Public Member Functions inherited from ccDrawableObject | |
| ccDrawableObject () | |
| Default constructor. More... | |
| ccDrawableObject (const ccDrawableObject &object) | |
| Copy constructor. More... | |
| virtual | ~ccDrawableObject ()=default |
| virtual bool | isVisible () const |
| Returns whether entity is visible or not. More... | |
| virtual void | setVisible (bool state) |
| Sets entity visibility. More... | |
| virtual void | toggleVisibility () |
| Toggles visibility. More... | |
| virtual bool | isRedraw () const |
| Returns whether entity is to be redraw. More... | |
| virtual void | setRedraw (bool state) |
| Sets entity redraw mode. More... | |
| virtual void | setForceRedraw (bool state) |
| Sets force redraw. More... | |
| virtual void | setFixedId (bool state) |
| virtual bool | isFixedId () |
| virtual bool | isVisibilityLocked () const |
| Returns whether visibility is locked or not. More... | |
| virtual void | lockVisibility (bool state) |
| Locks/unlocks visibility. More... | |
| virtual bool | isSelected () const |
| Returns whether entity is selected or not. More... | |
| virtual void | setSelected (bool state) |
| Selects/Unselects entity. More... | |
| virtual void | getDrawingParameters (glDrawParams ¶ms) const |
| Returns main OpenGL parameters for this entity. More... | |
| virtual bool | hasColors () const |
| Returns whether colors are enabled or not. More... | |
| virtual bool | colorsShown () const |
| Returns whether colors are shown or not. More... | |
| virtual void | showColors (bool state) |
| Sets colors visibility. More... | |
| virtual void | toggleColors () |
| Toggles colors display state. More... | |
| virtual bool | hasNormals () const |
| Returns whether normals are enabled or not. More... | |
| virtual bool | normalsShown () const |
| Returns whether normals are shown or not. More... | |
| virtual void | showNormals (bool state) |
| Sets normals visibility. More... | |
| virtual void | toggleNormals () |
| Toggles normals display state. More... | |
| virtual bool | hasDisplayedScalarField () const |
| Returns whether an active scalar field is available or not. More... | |
| virtual bool | hasScalarFields () const |
| Returns whether one or more scalar fields are instantiated. More... | |
| virtual void | showSF (bool state) |
| Sets active scalarfield visibility. More... | |
| virtual void | toggleSF () |
| Toggles SF display state. More... | |
| virtual bool | sfShown () const |
| Returns whether active scalar field is visible. More... | |
| virtual void | toggleMaterials () |
| Toggles material display state. More... | |
| virtual void | showNameIn3D (bool state) |
| Sets whether name should be displayed in 3D. More... | |
| virtual bool | nameShownIn3D () const |
| Returns whether name is displayed in 3D or not. More... | |
| virtual void | toggleShowName () |
| Toggles name in 3D display state. More... | |
| virtual bool | isColorOverridden () const |
| virtual const ecvColor::Rgb & | getTempColor () const |
| Returns current temporary (unique) color. More... | |
| virtual void | setTempColor (const ecvColor::Rgb &col, bool autoActivate=true) |
| Sets current temporary (unique) More... | |
| virtual void | enableTempColor (bool state) |
| Set temporary color activation state. More... | |
| virtual float | getOpacity () const |
| virtual void | setOpacity (float opacity) |
| Set opacity activation state. More... | |
| virtual void | setGLTransformation (const ccGLMatrix &trans) |
| Associates entity with a GL transformation (rotation + translation) More... | |
| virtual void | enableGLTransformation (bool state) |
| Enables/disables associated GL transformation. More... | |
| virtual bool | isGLTransEnabled () const |
| Returns whether a GL transformation is enabled or not. More... | |
| virtual const ccGLMatrix & | getGLTransformation () const |
| Returns associated GL transformation. More... | |
| virtual void | resetGLTransformation () |
| Resets associated GL transformation. More... | |
| virtual void | rotateGL (const ccGLMatrix &rotMat) |
| Multiplies (left) current GL transformation by a rotation matrix. More... | |
| virtual void | translateGL (const CCVector3 &trans) |
| Translates current GL transformation by a rotation matrix. More... | |
| virtual void | removeAllClipPlanes () |
| Removes all clipping planes (if any) More... | |
| virtual bool | addClipPlanes (const ccClipPlane &plane) |
| Registers a new clipping plane. More... | |
| virtual void | toggleClipPlanes (CC_DRAW_CONTEXT &context, bool enable) |
| Enables or disables clipping planes (OpenGL) More... | |
| virtual void | applyDisplayState (const DisplayState &state) |
| Applies a display state. More... | |
Protected Member Functions | |
| bool | saveShiftInfoToFile (QFile &out) const |
| Serialization helper (output) More... | |
| bool | loadShiftInfoFromFile (QFile &in) |
| Serialization helper (input) More... | |
Protected Member Functions inherited from ccHObject | |
| virtual void | setParent (ccHObject *anObject) |
| Sets parent object. More... | |
| virtual void | drawMeOnly (CC_DRAW_CONTEXT &context) |
| Draws the entity only (not its children) More... | |
| virtual void | applyGLTransformation (const ccGLMatrix &trans) |
| Applies a GL transformation to the entity. More... | |
| virtual bool | toFile_MeOnly (QFile &out, short dataVersion) const |
| Save own object data. More... | |
| virtual bool | fromFile_MeOnly (QFile &in, short dataVersion, int flags, LoadedIDMap &oldToNewIDMap) |
| Loads own object data. More... | |
| virtual short | minimumFileVersion_MeOnly () const |
| virtual void | drawNameIn3D () |
| Draws the entity name in 3D. More... | |
| virtual void | onDeletionOf (const ccHObject *obj) |
| This method is called when another object is deleted. More... | |
| virtual void | onUpdateOf (ccHObject *obj) |
| This method is called when another object (geometry) is updated. More... | |
Protected Member Functions inherited from ccObject | |
| virtual bool | getFlagState (CV_OBJECT_FLAG flag) const |
| Returns flag state. More... | |
| virtual void | setFlagState (CV_OBJECT_FLAG flag, bool state) |
| Sets flag state. More... | |
| bool | toFile (QFile &out, short dataVersion) const override |
| Saves data to binary stream. More... | |
| short | minimumFileVersion () const override |
| Returns the minimum file version required to save this instance. More... | |
| bool | fromFile (QFile &in, short dataVersion, int flags, LoadedIDMap &oldToNewIDMap) override |
| Reimplemented from ccSerializableObject::fromFile. More... | |
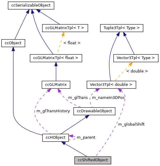
Protected Attributes | |
| CCVector3d | m_globalShift |
| Global shift (typically applied at loading time) More... | |
| double | m_globalScale |
| Global scale (typically applied at loading time) More... | |
Protected Attributes inherited from ccHObject | |
| ccHObject * | m_parent |
| Parent. More... | |
| Container | m_children |
| Children. More... | |
| SelectionBehavior | m_selectionBehavior |
| Selection behavior. More... | |
| std::map< ccHObject *, int > | m_dependencies |
| Dependencies map. More... | |
| ccGLMatrix | m_glTransHistory |
| Cumulative GL transformation. More... | |
| bool | m_isDeleting |
| Flag to safely handle dependencies when the object is being deleted. More... | |
Protected Attributes inherited from ccObject | |
| QString | m_name |
| Object name. More... | |
| QString | m_baseName |
| QString | m_filePath |
| bool | m_removeFlag |
| unsigned | m_flags |
| Object flags. More... | |
| QVariantMap | m_metaData |
| Associated meta-data. More... | |
Protected Attributes inherited from ccDrawableObject | |
| bool | m_fixedId |
| bool | m_modelRedraw |
| bool | m_forceRedraw |
| float | m_opacity |
| bool | m_visible |
| Specifies whether the object is visible or not. More... | |
| bool | m_selected |
| Specifies whether the object is selected or not. More... | |
| bool | m_lockedVisibility |
| Specifies whether the visibility can be changed by user or not. More... | |
| bool | m_colorsDisplayed |
| Specifies whether colors should be displayed. More... | |
| bool | m_normalsDisplayed |
| Specifies whether normals should be displayed. More... | |
| bool | m_sfDisplayed |
| Specifies whether scalar field should be displayed. More... | |
| ecvColor::Rgb | m_tempColor |
| Temporary (unique) color. More... | |
| bool | m_colorIsOverridden |
| Temporary (unique) color activation state. More... | |
| ccGLMatrix | m_glTrans |
| Current GL transformation. More... | |
| bool | m_glTransEnabled |
| Current GL transformation activation state. More... | |
| bool | m_showNameIn3D |
| Whether name is displayed in 3D or not. More... | |
| CCVector3d | m_nameIn3DPos |
| Last 2D position of the '3D' name. More... | |
| ccClipPlaneSet | m_clipPlanes |
| Active clipping planes (used for display only) More... | |
| std::vector< DisplayState::Shared > | m_displayStateStack |
| The stack of pushed display states. More... | |
Additional Inherited Members | |
Public Types inherited from ccHObject | |
| enum | DEPENDENCY_FLAGS { DP_NONE = 0 , DP_NOTIFY_OTHER_ON_DELETE = 1 , DP_NOTIFY_OTHER_ON_UPDATE , DP_DELETE_OTHER = 8 , DP_PARENT_OF_OTHER = 24 } |
| Dependency flags. More... | |
| enum | SelectionBehavior { SELECTION_AA_BBOX , SELECTION_FIT_BBOX , SELECTION_IGNORED } |
| Behavior when selected. More... | |
| using | Container = std::vector< ccHObject * > |
| Standard instances container (for children, etc.) More... | |
| using | Shared = QSharedPointer< ccHObject > |
| Shared pointer. More... | |
| using | SharedContainer = std::vector< Shared > |
| Shared instances container (for children, etc.) More... | |
| using | GlobalBoundingBox = cloudViewer::BoundingBoxTpl< double > |
| Global (non-shifted) bounding-box. More... | |
Public Types inherited from ccSerializableObject | |
| enum | DeserializationFlags { DF_POINT_COORDS_64_BITS , DF_SCALAR_VAL_32_BITS = 2 } |
| Deserialization flags (bit-field) More... | |
| typedef QMultiMap< unsigned, unsigned > | LoadedIDMap |
| Map of loaded unique IDs (old ID --> new ID) More... | |
Static Public Member Functions inherited from ccHObject | |
| static ccHObject * | New (CV_CLASS_ENUM objectType, const char *name=nullptr) |
| Static factory. More... | |
| static ccHObject * | New (const QString &pluginId, const QString &classId, const char *name=nullptr) |
| Static factory (version to be used by external plugin factories) More... | |
| static Eigen::Vector3d | ComputeMinBound (const std::vector< Eigen::Vector3d > &points) |
| Compute min bound of a list points. More... | |
| static Eigen::Vector3d | ComputeMaxBound (const std::vector< Eigen::Vector3d > &points) |
| Compute max bound of a list points. More... | |
| static Eigen::Vector3d | ComputeCenter (const std::vector< Eigen::Vector3d > &points) |
| Computer center of a list of points. More... | |
| static void | ResizeAndPaintUniformColor (std::vector< Eigen::Vector3d > &colors, std::size_t size, const Eigen::Vector3d &color) |
| Resizes the colors vector and paints a uniform color. More... | |
| static void | TransformPoints (const Eigen::Matrix4d &transformation, std::vector< Eigen::Vector3d > &points) |
| Transforms all points with the transformation matrix. More... | |
| static void | TransformNormals (const Eigen::Matrix4d &transformation, std::vector< Eigen::Vector3d > &normals) |
| Transforms the normals with the transformation matrix. More... | |
| static void | TransformCovariances (const Eigen::Matrix4d &transformation, std::vector< Eigen::Matrix3d > &covariances) |
| Transforms all covariance matrices with the transformation. More... | |
| static void | TranslatePoints (const Eigen::Vector3d &translation, std::vector< Eigen::Vector3d > &points, bool relative) |
| Apply translation to the geometry coordinates. More... | |
| static void | ScalePoints (const double scale, std::vector< Eigen::Vector3d > &points, const Eigen::Vector3d ¢er) |
Scale the coordinates of all points by the scaling factor scale. More... | |
| static void | RotatePoints (const Eigen::Matrix3d &R, std::vector< Eigen::Vector3d > &points, const Eigen::Vector3d ¢er) |
Rotate all points with the rotation matrix R. More... | |
| static void | RotateNormals (const Eigen::Matrix3d &R, std::vector< Eigen::Vector3d > &normals) |
Rotate all normals with the rotation matrix R. More... | |
| static void | RotateCovariances (const Eigen::Matrix3d &R, std::vector< Eigen::Matrix3d > &covariances) |
Rotate all covariance matrices with the rotation matrix R. More... | |
| static Eigen::Matrix3d | GetRotationMatrixFromXYZ (const Eigen::Vector3d &rotation) |
| Get Rotation Matrix from XYZ RotationType. More... | |
| static Eigen::Matrix3d | GetRotationMatrixFromYZX (const Eigen::Vector3d &rotation) |
| Get Rotation Matrix from YZX RotationType. More... | |
| static Eigen::Matrix3d | GetRotationMatrixFromZXY (const Eigen::Vector3d &rotation) |
| Get Rotation Matrix from ZXY RotationType. More... | |
| static Eigen::Matrix3d | GetRotationMatrixFromXZY (const Eigen::Vector3d &rotation) |
| Get Rotation Matrix from XZY RotationType. More... | |
| static Eigen::Matrix3d | GetRotationMatrixFromZYX (const Eigen::Vector3d &rotation) |
| Get Rotation Matrix from ZYX RotationType. More... | |
| static Eigen::Matrix3d | GetRotationMatrixFromYXZ (const Eigen::Vector3d &rotation) |
| Get Rotation Matrix from YXZ RotationType. More... | |
| static Eigen::Matrix3d | GetRotationMatrixFromAxisAngle (const Eigen::Vector3d &rotation) |
| Get Rotation Matrix from AxisAngle RotationType. More... | |
| static Eigen::Matrix3d | GetRotationMatrixFromQuaternion (const Eigen::Vector4d &rotation) |
| Get Rotation Matrix from Quaternion. More... | |
| static Eigen::Matrix3d | GetRotationMatrixFromEulerAngle (const Eigen::Vector3d &rotation) |
| Get Rotation Matrix from Euler angle. More... | |
Static Public Member Functions inherited from ccObject | |
| static unsigned | GetCurrentDBVersion () |
| Returns current database version. More... | |
| static void | SetUniqueIDGenerator (ccUniqueIDGenerator::Shared generator) |
| Sets the unique ID generator. More... | |
| static ccUniqueIDGenerator::Shared | GetUniqueIDGenerator () |
| Returns the unique ID generator. More... | |
| static unsigned | GetNextUniqueID () |
| Returns a new unassigned unique ID. More... | |
| static unsigned | GetLastUniqueID () |
| Returns last assigned unique ID. More... | |
| static CV_CLASS_ENUM | ReadClassIDFromFile (QFile &in, short dataVersion) |
| Helper: reads out class ID from a binary stream. More... | |
Static Public Member Functions inherited from ccSerializableObject | |
| static bool | WriteError () |
| Sends a custom error message (write error) and returns 'false'. More... | |
| static bool | ReadError () |
| Sends a custom error message (read error) and returns 'false'. More... | |
| static bool | MemoryError () |
| Sends a custom error message (not enough memory) and returns 'false'. More... | |
| static bool | CorruptError () |
| Sends a custom error message (corrupted file) and returns 'false'. More... | |
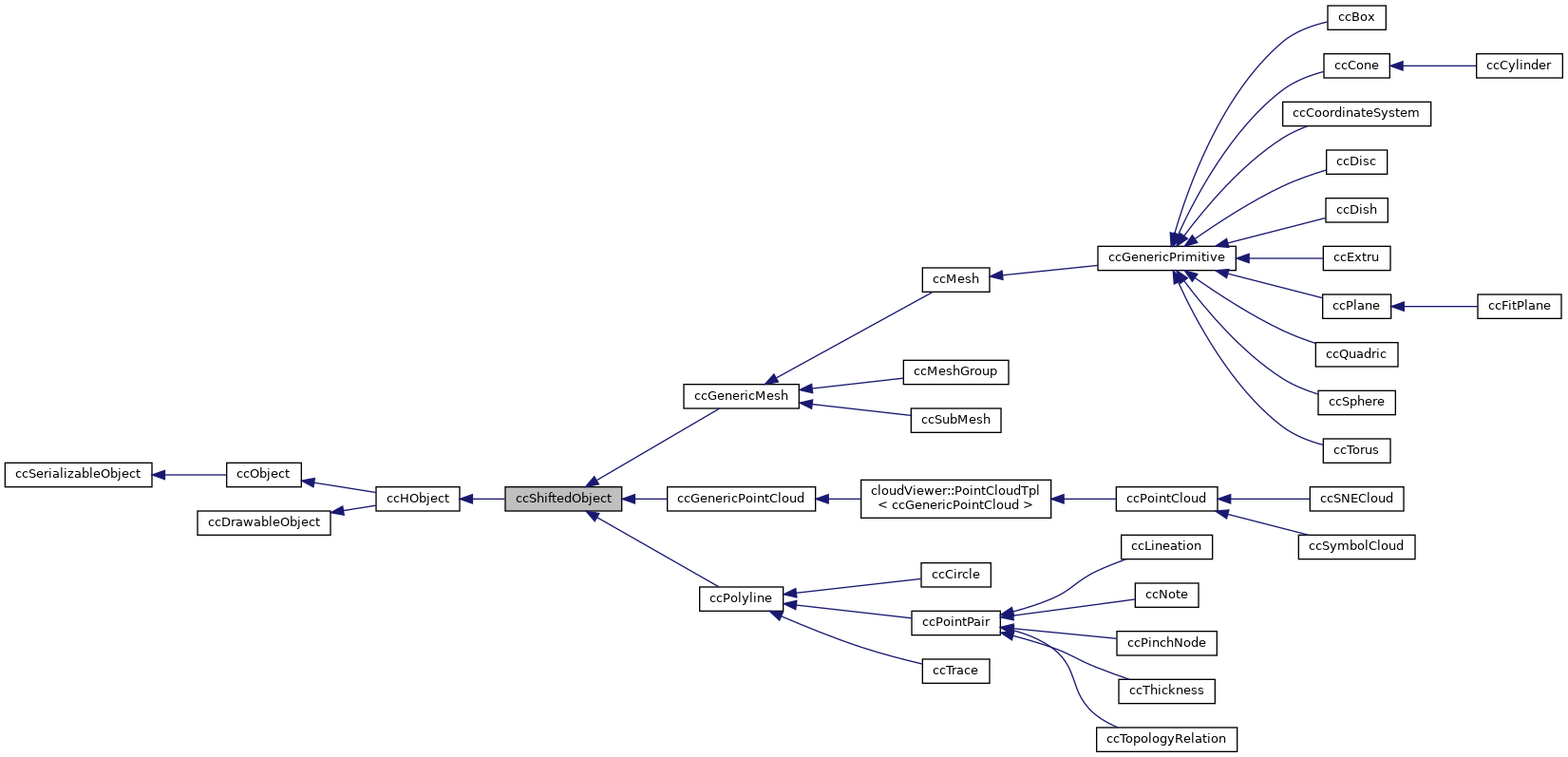
Shifted entity interface.
Shifted entities are entities which coordinates can be (optionally) shifted so as to reduce their amplitude and therefore display or accuracy issues.
Definition at line 18 of file ecvShiftedObject.h.
| ccShiftedObject::ccShiftedObject | ( | QString | name = QString() | ) |
Default constructor.
Definition at line 16 of file ecvShiftedObject.cpp.
| ccShiftedObject::ccShiftedObject | ( | const ccShiftedObject & | s | ) |
Copy constructor.
Definition at line 19 of file ecvShiftedObject.cpp.
| void ccShiftedObject::copyGlobalShiftAndScale | ( | const ccShiftedObject & | s | ) |
Copies the Global Shift and Scale from another entity.
| s | shifted entity to copy information from |
Definition at line 24 of file ecvShiftedObject.cpp.
References getGlobalScale(), getGlobalShift(), setGlobalScale(), and setGlobalShift().
Referenced by define_ccObject(), ccGenericMesh::importParametersFrom(), and ccGenericMesh::samplePoints().
|
inlinevirtual |
Returns the scale applied to original coordinates.
Reimplemented in ccGenericMesh.
Definition at line 53 of file ecvShiftedObject.h.
Referenced by ccPointPairRegistrationDlg::addAlignedPoint(), ccRasterizeTool::addNewContour(), ccPointPairRegistrationDlg::addReferencePoint(), MainWindow::addToDB(), ccPointCloud::append(), ccPointPairRegistrationDlg::apply(), ccPolyline::ccPolyline(), ExtractSIFT::compute(), GeneralFilters::compute(), MLSSmoothingUpsampling::compute(), ProjectionFilter::compute(), StatisticalOutliersRemover::compute(), CorrespondenceMatching::compute(), TemplateAlignment::compute(), MinimumCutSegmentation::compute(), RegionGrowingSegmentation::compute(), ConvexConcaveHullReconstruction::compute(), GreedyTriangulation::compute(), MarchingCubeReconstruction::compute(), NurbsCurveFitting::compute(), NurbsSurfaceReconstruction::compute(), PoissonReconstruction::compute(), ccRasterizeTool::convertGridToCloud(), ccCompass::convertToPointCloud(), copyGlobalShiftAndScale(), qFacets::createFacets(), define_ccObject(), qPoissonRecon::doAction(), ccGraphicalSegmentationTool::doExportSegmentationPolyline(), ccCompass::estimateP21(), ccCompass::estimateStructureNormals(), ccRasterizeTool::ExportGeoTiff(), ccPointListPickingDlg::exportToASCII(), ccPointListPickingDlg::exportToNewCloud(), ccPointListPickingDlg::exportToNewPolyline(), ccPropertiesTreeDelegate::fillWithShifted(), ccGenericMesh::getGlobalScale(), cvIsoSurfaceFilter::getOutput(), cvSliceFilter::getOutput(), ccCompass::importLineations(), ccCompassImport::importLineations(), ccGenericPointCloud::importParametersFrom(), ccPolyline::importParametersFrom(), ccTracePolylineTool::onItemPicked(), CommandExtractCCs::process(), ccPolyline::samplePoints(), SaveScan(), SimpleBinFilter::saveToFile(), ecvPoissonReconDlg::start(), ccMesh::Triangulate(), ccMesh::TriangulateTwoPolylines(), and ccLineation::updateMetadata().
|
inlinevirtual |
Returns the shift applied to original coordinates.
See ccGenericPointCloud::setOriginalShift
Reimplemented in ccGenericMesh.
Definition at line 46 of file ecvShiftedObject.h.
Referenced by ccPointPairRegistrationDlg::addAlignedPoint(), ccRasterizeTool::addNewContour(), ccPointPairRegistrationDlg::addReferencePoint(), MainWindow::addToDB(), ccPointCloud::append(), ccPointPairRegistrationDlg::apply(), ccLibAlgorithms::ApplyScaleMatchingAlgorithm(), ccPolyline::ccPolyline(), ExtractSIFT::compute(), GeneralFilters::compute(), MLSSmoothingUpsampling::compute(), ProjectionFilter::compute(), StatisticalOutliersRemover::compute(), CorrespondenceMatching::compute(), TemplateAlignment::compute(), MinimumCutSegmentation::compute(), RegionGrowingSegmentation::compute(), ConvexConcaveHullReconstruction::compute(), GreedyTriangulation::compute(), MarchingCubeReconstruction::compute(), NurbsCurveFitting::compute(), NurbsSurfaceReconstruction::compute(), PoissonReconstruction::compute(), ccRasterizeTool::convertGridToCloud(), ccCompass::convertToPointCloud(), copyGlobalShiftAndScale(), qFacets::createFacets(), define_ccObject(), qPoissonRecon::doAction(), ccGraphicalSegmentationTool::doExportSegmentationPolyline(), ccCompass::estimateP21(), ccCompass::estimateStructureNormals(), ccRasterizeTool::ExportGeoTiff(), ccPointListPickingDlg::exportToASCII(), ccPointListPickingDlg::exportToNewCloud(), ccPointListPickingDlg::exportToNewPolyline(), ccPointPairRegistrationDlg::EntityContexts::fill(), ccPropertiesTreeDelegate::fillWithShifted(), ccGenericMesh::getGlobalShift(), cvIsoSurfaceFilter::getOutput(), cvSliceFilter::getOutput(), ccCompass::importLineations(), ccCompassImport::importLineations(), ccGenericPointCloud::importParametersFrom(), ccPolyline::importParametersFrom(), ccTracePolylineTool::onItemPicked(), CommandExtractCCs::process(), ccPolyline::samplePoints(), SaveScan(), SimpleBinFilter::saveToFile(), LASFWFFilter::saveToFile(), LASFilter::saveToFile(), ecvPoissonReconDlg::start(), ccMesh::Triangulate(), and ccMesh::TriangulateTwoPolylines().
|
overridevirtual |
Returns the entity's own global bounding-box (with global/non-shifted coordinates - if relevant) Children bounding-boxes are ignored. May differ from the (local) bounding-box if the entity is shifted
| withGLFeatures | whether to take into account display-only elements (if any) |
Reimplemented from ccHObject.
Definition at line 72 of file ecvShiftedObject.cpp.
References ccHObject::getOwnBB(), cloudViewer::BoundingBoxTpl< T >::maxCorner(), cloudViewer::BoundingBoxTpl< T >::minCorner(), and toGlobal3d().
|
overridevirtual |
Returns the entity's own global bounding-box (with global/non-shifted coordinates - if relevant) Children bounding-boxes are ignored. By default this method returns the local bounding-box! But it may differ from the (local) bounding-box if the entity is shifted.
| [out] | minCorner | min global bounding-box corner |
| [out] | maxCorner | max global bounding-box corner |
Reimplemented from ccHObject.
Definition at line 64 of file ecvShiftedObject.cpp.
References ccHObject::getOwnBB(), cloudViewer::BoundingBoxTpl< T >::isValid(), cloudViewer::BoundingBoxTpl< T >::maxCorner(), cloudViewer::BoundingBoxTpl< T >::minCorner(), and toGlobal3d().
Referenced by SaveScan(), LASFWFFilter::saveToFile(), and LASFilter::saveToFile().
|
inline |
Returns whether the cloud is shifted or not.
Definition at line 56 of file ecvShiftedObject.h.
References Tuple3Tpl< Type >::x, Tuple3Tpl< Type >::y, and Tuple3Tpl< Type >::z.
Referenced by AddPointCoordinates(), ccPointPairRegistrationDlg::addReferencePoint(), ccPointCloud::append(), ccPointPairRegistrationDlg::apply(), CCCloudToDraco(), define_ccObject(), ccGraphicalSegmentationTool::doExportSegmentationPolyline(), cc2DLabel::drawMeOnly2D(), ccPointPairRegistrationDlg::EntityContexts::fill(), ccPointListPickingDlg::linkWithCloud(), PTXFilter::loadFile(), ccPolyline::minimumFileVersion_MeOnly(), STLFilter::saveToBINFile(), ObjFilter::saveToFile(), VTKFilter::saveToFile(), HeightProfileFilter::saveToFile(), LASFWFFilter::saveToFile(), and LASFilter::saveToFile().
|
protected |
Serialization helper (input)
Definition at line 53 of file ecvShiftedObject.cpp.
|
protected |
Serialization helper (output)
Definition at line 42 of file ecvShiftedObject.cpp.
|
virtual |
Sets the scale applied to original coordinates (information storage only)
Reimplemented in ccPolyline, and ccGenericMesh.
Definition at line 33 of file ecvShiftedObject.cpp.
References m_globalScale, and CVLog::Warning().
Referenced by ccPointPairRegistrationDlg::addAlignedPoint(), ecvTools::AddPointCloud(), ccPointPairRegistrationDlg::addReferencePoint(), MainWindow::addToDB(), ccPointCloud::append(), ccPointPairRegistrationDlg::apply(), ccPointPairRegistrationDlg::clear(), ExtractSIFT::compute(), GeneralFilters::compute(), MLSSmoothingUpsampling::compute(), ProjectionFilter::compute(), StatisticalOutliersRemover::compute(), CorrespondenceMatching::compute(), TemplateAlignment::compute(), MinimumCutSegmentation::compute(), RegionGrowingSegmentation::compute(), ConvexConcaveHullReconstruction::compute(), GreedyTriangulation::compute(), MarchingCubeReconstruction::compute(), NurbsCurveFitting::compute(), NurbsSurfaceReconstruction::compute(), PoissonReconstruction::compute(), ccRasterizeTool::convertGridToCloud(), copyGlobalShiftAndScale(), define_ccObject(), qPoissonRecon::doAction(), ccCompass::estimateP21(), ccCompass::estimateStructureNormals(), ccPointListPickingDlg::exportToNewCloud(), ccGenericPointCloud::importParametersFrom(), CommandExtractCCs::process(), CommandRasterize::process(), ccPointPairRegistrationDlg::removeAlignedPoint(), ccPointPairRegistrationDlg::removeRefPoint(), ccPolyline::samplePoints(), ccGenericMesh::setGlobalScale(), ccPolyline::setGlobalScale(), ecvPoissonReconDlg::start(), ccMesh::Triangulate(), ccMesh::TriangulateTwoPolylines(), and ccPointPairRegistrationDlg::unstackRef().
|
virtual |
Sets shift applied to original coordinates (information storage only)
Such a shift can typically be applied at loading time. Original coordinates are equal to '(P/scale - shift)'
Reimplemented in ccPolyline, and ccGenericMesh.
Definition at line 29 of file ecvShiftedObject.cpp.
References m_globalShift.
|
inlinevirtual |
Sets shift applied to original coordinates (information storage only)
Such a shift can typically be applied at loading time.
Definition at line 33 of file ecvShiftedObject.h.
Referenced by ccPointPairRegistrationDlg::addAlignedPoint(), ecvTools::AddPointCloud(), ccPointPairRegistrationDlg::addReferencePoint(), MainWindow::addToDB(), ccPointCloud::append(), ccPointPairRegistrationDlg::apply(), ccLibAlgorithms::ApplyScaleMatchingAlgorithm(), ccPointPairRegistrationDlg::clear(), ExtractSIFT::compute(), GeneralFilters::compute(), MLSSmoothingUpsampling::compute(), ProjectionFilter::compute(), StatisticalOutliersRemover::compute(), CorrespondenceMatching::compute(), TemplateAlignment::compute(), MinimumCutSegmentation::compute(), RegionGrowingSegmentation::compute(), ConvexConcaveHullReconstruction::compute(), GreedyTriangulation::compute(), MarchingCubeReconstruction::compute(), NurbsCurveFitting::compute(), NurbsSurfaceReconstruction::compute(), PoissonReconstruction::compute(), ccRasterizeTool::convertGridToCloud(), copyGlobalShiftAndScale(), define_ccObject(), qPoissonRecon::doAction(), ccCompass::estimateP21(), ccCompass::estimateStructureNormals(), ccPointListPickingDlg::exportToNewCloud(), ccPointCloud::From(), FromFbxMesh(), ccGenericPointCloud::importParametersFrom(), STLFilter::loadASCIIFile(), STLFilter::loadBinaryFile(), LoadCloud(), AsciiFilter::loadCloudFromFormatedAsciiStream(), ObjFilter::loadFile(), OFFFilter::loadFile(), PTXFilter::loadFile(), VTKFilter::loadFile(), SalomeHydroFilter::loadFile(), SinusxFilter::loadFile(), LASFWFFilter::loadFile(), LASFilter::loadFile(), LoadScan(), CommandExtractCCs::process(), CommandDropGlobalShift::process(), CommandRasterize::process(), ccPointPairRegistrationDlg::removeAlignedPoint(), ccPointPairRegistrationDlg::removeRefPoint(), ccPolyline::samplePoints(), ccGenericMesh::setGlobalShift(), ccPolyline::setGlobalShift(), ecvPoissonReconDlg::start(), ccMesh::Triangulate(), ccMesh::TriangulateTwoPolylines(), ccPointPairRegistrationDlg::unstackRef(), and vertex_cb().
|
inline |
Returns the point back-projected into the original coordinates system.
Definition at line 64 of file ecvShiftedObject.h.
References Vector3Tpl< Type >::toDouble().
Referenced by ccPointPairRegistrationDlg::addAlignedPoint(), AddPointCoordinates(), ccPointPairRegistrationDlg::addReferencePoint(), CCCloudToDraco(), cc2DLabel::drawMeOnly2D(), ccPropertiesTreeDelegate::fillWithHObject(), colmap::mvs::GenerateCandidate(), getOwnGlobalBB(), LasSaver::saveNextPoint(), STLFilter::saveToASCIIFile(), AsciiFilter::saveToFile(), DxfFilter::saveToFile(), ObjFilter::saveToFile(), OFFFilter::saveToFile(), VTKFilter::saveToFile(), SalomeHydroFilter::saveToFile(), SinusxFilter::saveToFile(), HeightProfileFilter::saveToFile(), MAFilter::saveToFile(), MascaretFilter::saveToFile(), SimpleBinFilter::saveToFile(), LASFWFFilter::saveToFile(), LASFilter::saveToFile(), ccPointListPickingDlg::updateList(), and ccLineation::updateMetadata().
|
inline |
Returns the point projected into the local (shifted) coordinates system.
Definition at line 71 of file ecvShiftedObject.h.
References Vector3Tpl< Type >::toDouble().
|
inline |
Returns the point projected into the local (shifted) coordinates system.
Definition at line 77 of file ecvShiftedObject.h.
References Vector3Tpl< Type >::toDouble(), and Vector3Tpl< Type >::toPC().
Referenced by ccPointPairRegistrationDlg::addAlignedPoint(), and ccPointPairRegistrationDlg::addReferencePoint().
|
protected |
Global scale (typically applied at loading time)
Definition at line 97 of file ecvShiftedObject.h.
Referenced by setGlobalScale().
|
protected |
Global shift (typically applied at loading time)
Definition at line 94 of file ecvShiftedObject.h.
Referenced by setGlobalShift().