![]() |
ACloudViewer
3.9.4
A Modern Library for 3D Data Processing
|
Item that sticks to QCPGraph data points. More...
#include <qcustomplot.h>


Public Types | |
| enum | TracerStyle { tsNone , tsPlus , tsCrosshair , tsCircle , tsSquare , tsNone , tsPlus , tsCrosshair , tsCircle , tsSquare } |
| enum | TracerStyle { tsNone , tsPlus , tsCrosshair , tsCircle , tsSquare , tsNone , tsPlus , tsCrosshair , tsCircle , tsSquare } |
Public Member Functions | |
| QCPItemTracer (QCustomPlot *parentPlot) | |
| virtual | ~QCPItemTracer () |
| QPen | pen () const |
| QPen | selectedPen () const |
| QBrush | brush () const |
| QBrush | selectedBrush () const |
| double | size () const |
| TracerStyle | style () const |
| QCPGraph * | graph () const |
| double | graphKey () const |
| bool | interpolating () const |
| void | setPen (const QPen &pen) |
| void | setSelectedPen (const QPen &pen) |
| void | setBrush (const QBrush &brush) |
| void | setSelectedBrush (const QBrush &brush) |
| void | setSize (double size) |
| void | setStyle (TracerStyle style) |
| void | setGraph (QCPGraph *graph) |
| void | setGraphKey (double key) |
| void | setInterpolating (bool enabled) |
| virtual double | selectTest (const QPointF &pos, bool onlySelectable, QVariant *details=0) const |
| void | updatePosition () |
| QCPItemTracer (QCustomPlot *parentPlot) | |
| virtual | ~QCPItemTracer () |
| QPen | pen () const |
| QPen | selectedPen () const |
| QBrush | brush () const |
| QBrush | selectedBrush () const |
| double | size () const |
| TracerStyle | style () const |
| QCPGraph * | graph () const |
| double | graphKey () const |
| bool | interpolating () const |
| void | setPen (const QPen &pen) |
| void | setSelectedPen (const QPen &pen) |
| void | setBrush (const QBrush &brush) |
| void | setSelectedBrush (const QBrush &brush) |
| void | setSize (double size) |
| void | setStyle (TracerStyle style) |
| void | setGraph (QCPGraph *graph) |
| void | setGraphKey (double key) |
| void | setInterpolating (bool enabled) |
| virtual double | selectTest (const QPointF &pos, bool onlySelectable, QVariant *details=0) const |
| void | updatePosition () |
Public Member Functions inherited from QCPAbstractItem | |
| QCPAbstractItem (QCustomPlot *parentPlot) | |
| virtual | ~QCPAbstractItem () |
| bool | clipToAxisRect () const |
| QCPAxisRect * | clipAxisRect () const |
| bool | selectable () const |
| bool | selected () const |
| void | setClipToAxisRect (bool clip) |
| void | setClipAxisRect (QCPAxisRect *rect) |
| Q_SLOT void | setSelectable (bool selectable) |
| Q_SLOT void | setSelected (bool selected) |
| QList< QCPItemPosition * > | positions () const |
| QList< QCPItemAnchor * > | anchors () const |
| QCPItemPosition * | position (const QString &name) const |
| QCPItemAnchor * | anchor (const QString &name) const |
| bool | hasAnchor (const QString &name) const |
| QCPAbstractItem (QCustomPlot *parentPlot) | |
| virtual | ~QCPAbstractItem () |
| bool | clipToAxisRect () const |
| QCPAxisRect * | clipAxisRect () const |
| bool | selectable () const |
| bool | selected () const |
| void | setClipToAxisRect (bool clip) |
| void | setClipAxisRect (QCPAxisRect *rect) |
| Q_SLOT void | setSelectable (bool selectable) |
| Q_SLOT void | setSelected (bool selected) |
| QList< QCPItemPosition * > | positions () const |
| QList< QCPItemAnchor * > | anchors () const |
| QCPItemPosition * | position (const QString &name) const |
| QCPItemAnchor * | anchor (const QString &name) const |
| bool | hasAnchor (const QString &name) const |
Public Member Functions inherited from QCPLayerable | |
| QCPLayerable (QCustomPlot *plot, QString targetLayer=QString(), QCPLayerable *parentLayerable=0) | |
| virtual | ~QCPLayerable () |
| bool | visible () const |
| QCustomPlot * | parentPlot () const |
| QCPLayerable * | parentLayerable () const |
| QCPLayer * | layer () const |
| bool | antialiased () const |
| void | setVisible (bool on) |
| Q_SLOT bool | setLayer (QCPLayer *layer) |
| bool | setLayer (const QString &layerName) |
| void | setAntialiased (bool enabled) |
| bool | realVisibility () const |
| QCPLayerable (QCustomPlot *plot, QString targetLayer=QString(), QCPLayerable *parentLayerable=0) | |
| ~QCPLayerable () | |
| bool | visible () const |
| QCustomPlot * | parentPlot () const |
| QCPLayerable * | parentLayerable () const |
| QCPLayer * | layer () const |
| bool | antialiased () const |
| void | setVisible (bool on) |
| Q_SLOT bool | setLayer (QCPLayer *layer) |
| bool | setLayer (const QString &layerName) |
| void | setAntialiased (bool enabled) |
| bool | realVisibility () const |
Public Attributes | |
| QCPItemPosition *const | position |
Protected Member Functions | |
| virtual void | draw (QCPPainter *painter) |
| QPen | mainPen () const |
| QBrush | mainBrush () const |
| virtual void | draw (QCPPainter *painter) |
| QPen | mainPen () const |
| QBrush | mainBrush () const |
Protected Member Functions inherited from QCPAbstractItem | |
| virtual QCP::Interaction | selectionCategory () const |
| virtual QRect | clipRect () const |
| virtual void | applyDefaultAntialiasingHint (QCPPainter *painter) const |
| virtual void | selectEvent (QMouseEvent *event, bool additive, const QVariant &details, bool *selectionStateChanged) |
| virtual void | deselectEvent (bool *selectionStateChanged) |
| virtual QPointF | anchorPixelPosition (int anchorId) const |
| double | rectDistance (const QRectF &rect, const QPointF &pos, bool filledRect) const |
| QCPItemPosition * | createPosition (const QString &name) |
| QCPItemAnchor * | createAnchor (const QString &name, int anchorId) |
| virtual QCP::Interaction | selectionCategory () const |
| virtual QRect | clipRect () const |
| virtual void | applyDefaultAntialiasingHint (QCPPainter *painter) const |
| virtual void | selectEvent (QMouseEvent *event, bool additive, const QVariant &details, bool *selectionStateChanged) |
| virtual void | deselectEvent (bool *selectionStateChanged) |
| virtual QPointF | anchorPixelPoint (int anchorId) const |
| double | distSqrToLine (const QPointF &start, const QPointF &end, const QPointF &point) const |
| double | rectSelectTest (const QRectF &rect, const QPointF &pos, bool filledRect) const |
| QCPItemPosition * | createPosition (const QString &name) |
| QCPItemAnchor * | createAnchor (const QString &name, int anchorId) |
Protected Member Functions inherited from QCPLayerable | |
| virtual void | parentPlotInitialized (QCustomPlot *parentPlot) |
| virtual void | mousePressEvent (QMouseEvent *event, const QVariant &details) |
| virtual void | mouseMoveEvent (QMouseEvent *event, const QPointF &startPos) |
| virtual void | mouseReleaseEvent (QMouseEvent *event, const QPointF &startPos) |
| virtual void | mouseDoubleClickEvent (QMouseEvent *event, const QVariant &details) |
| virtual void | wheelEvent (QWheelEvent *event) |
| void | initializeParentPlot (QCustomPlot *parentPlot) |
| void | setParentLayerable (QCPLayerable *parentLayerable) |
| bool | moveToLayer (QCPLayer *layer, bool prepend) |
| void | applyAntialiasingHint (QCPPainter *painter, bool localAntialiased, QCP::AntialiasedElement overrideElement) const |
| virtual void | parentPlotInitialized (QCustomPlot *parentPlot) |
| void | initializeParentPlot (QCustomPlot *parentPlot) |
| void | setParentLayerable (QCPLayerable *parentLayerable) |
| bool | moveToLayer (QCPLayer *layer, bool prepend) |
| void | applyAntialiasingHint (QCPPainter *painter, bool localAntialiased, QCP::AntialiasedElement overrideElement) const |
Protected Attributes | |
| QPen | mPen |
| QPen | mSelectedPen |
| QBrush | mBrush |
| QBrush | mSelectedBrush |
| double | mSize |
| TracerStyle | mStyle |
| QCPGraph * | mGraph |
| double | mGraphKey |
| bool | mInterpolating |
Protected Attributes inherited from QCPAbstractItem | |
| bool | mClipToAxisRect |
| QPointer< QCPAxisRect > | mClipAxisRect |
| QList< QCPItemPosition * > | mPositions |
| QList< QCPItemAnchor * > | mAnchors |
| bool | mSelectable |
| bool | mSelected |
Protected Attributes inherited from QCPLayerable | |
| bool | mVisible |
| QCustomPlot * | mParentPlot |
| QPointer< QCPLayerable > | mParentLayerable |
| QCPLayer * | mLayer |
| bool | mAntialiased |
Additional Inherited Members | |
Signals inherited from QCPAbstractItem | |
| void | selectionChanged (bool selected) |
| void | selectableChanged (bool selectable) |
| void | selectionChanged (bool selected) |
| void | selectableChanged (bool selectable) |
Signals inherited from QCPLayerable | |
| void | layerChanged (QCPLayer *newLayer) |
| void | layerChanged (QCPLayer *newLayer) |
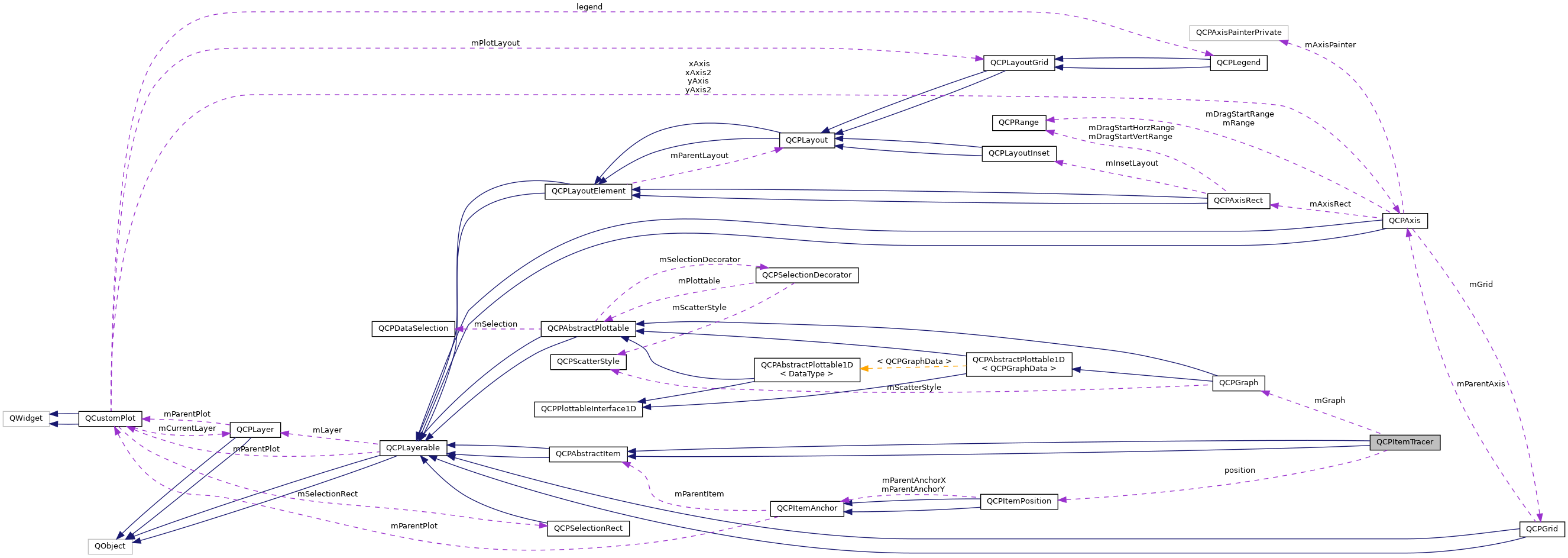
Item that sticks to QCPGraph data points.
anchors, solid blue discs are positions."
The tracer can be connected with a QCPGraph via setGraph. Then it will automatically adopt the coordinate axes of the graph and update its position to be on the graph's data. This means the key stays controllable via setGraphKey, but the value will follow the graph data. If a QCPGraph is connected, note that setting the coordinates of the tracer item directly via position will have no effect because they will be overriden in the next redraw (this is when the coordinate update happens).
If the specified key in setGraphKey is outside the key bounds of the graph, the tracer will stay at the corresponding end of the graph.
With setInterpolating you may specify whether the tracer may only stay exactly on data points or whether it interpolates data points linearly, if given a key that lies between two data points of the graph.
The tracer has different visual styles, see setStyle. It is also possible to make the tracer have no own visual appearance (set the style to tsNone), and just connect other item positions to the tracer position (used as an anchor) via QCPItemPosition::setParentAnchor.
anchors, solid blue discs are positions."
The tracer can be connected with a QCPGraph via setGraph. Then it will automatically adopt the coordinate axes of the graph and update its position to be on the graph's data. This means the key stays controllable via setGraphKey, but the value will follow the graph data. If a QCPGraph is connected, note that setting the coordinates of the tracer item directly via position will have no effect because they will be overriden in the next redraw (this is when the coordinate update happens).
If the specified key in setGraphKey is outside the key bounds of the graph, the tracer will stay at the corresponding end of the graph.
With setInterpolating you may specify whether the tracer may only stay exactly on data points or whether it interpolates data points linearly, if given a key that lies between two data points of the graph.
The tracer has different visual styles, see setStyle. It is also possible to make the tracer have no own visual appearance (set the style to tsNone), and just connect other item positions to the tracer position (used as an anchor) via QCPItemPosition::setParentAnchor.
Definition at line 7702 of file qcustomplot.h.
The different visual appearances a tracer item can have. Some styles size may be controlled with setSize.
Definition at line 7722 of file qcustomplot.h.
The different visual appearances a tracer item can have. Some styles size may be controlled with setSize.
Definition at line 4350 of file qcustomplot.h.
|
explicit |
Creates a tracer item and sets default values.
The created item is automatically registered with parentPlot. This QCustomPlot instance takes ownership of the item, so do not delete it manually but use QCustomPlot::removeItem() instead.
Creates a tracer item and sets default values.
The constructed item can be added to the plot with QCustomPlot::addItem.
Definition at line 31502 of file qcustomplot.cpp.
References ecvColor::black(), ecvColor::blue(), position, setBrush(), QCPItemPosition::setCoords(), setPen(), setSelectedBrush(), and setSelectedPen().
|
virtual |
Definition at line 31518 of file qcustomplot.cpp.
| QCPItemTracer::QCPItemTracer | ( | QCustomPlot * | parentPlot | ) |
|
virtual |
|
inline |
Definition at line 7742 of file qcustomplot.h.
Referenced by setBrush(), and setSelectedBrush().
|
inline |
Definition at line 4370 of file qcustomplot.h.
|
protectedvirtual |
Implements QCPAbstractItem.
Definition at line 31688 of file qcustomplot.cpp.
References QCPAbstractItem::clipRect(), QCPPainter::drawLine(), mainBrush(), mainPen(), mSize, mStyle, QCPItemPosition::pixelPosition(), position, QCPPainter::setPen(), tsCircle, tsCrosshair, tsNone, tsPlus, tsSquare, and updatePosition().
|
protectedvirtual |
Implements QCPAbstractItem.
|
inline |
Definition at line 7746 of file qcustomplot.h.
Referenced by setGraph().
|
inline |
Definition at line 4374 of file qcustomplot.h.
|
inline |
Definition at line 7747 of file qcustomplot.h.
|
inline |
Definition at line 4375 of file qcustomplot.h.
|
inline |
Definition at line 7748 of file qcustomplot.h.
|
inline |
Definition at line 4376 of file qcustomplot.h.
|
protected |
Definition at line 31823 of file qcustomplot.cpp.
References mBrush, QCPAbstractItem::mSelected, and mSelectedBrush.
Referenced by draw().
|
protected |
|
protected |
Definition at line 31816 of file qcustomplot.cpp.
References mPen, QCPAbstractItem::mSelected, and mSelectedPen.
Referenced by draw().
|
protected |
|
inline |
Definition at line 7740 of file qcustomplot.h.
Referenced by setPen(), and setSelectedPen().
|
inline |
Definition at line 4368 of file qcustomplot.h.
|
inline |
Definition at line 7743 of file qcustomplot.h.
|
inline |
Definition at line 4371 of file qcustomplot.h.
|
inline |
Definition at line 7741 of file qcustomplot.h.
|
inline |
Definition at line 4369 of file qcustomplot.h.
|
virtual |
This function is used to decide whether a click hits a layerable object or not.
pos is a point in pixel coordinates on the QCustomPlot surface. This function returns the shortest pixel distance of this point to the object. If the object is either invisible or the distance couldn't be determined, -1.0 is returned. Further, if onlySelectable is true and the object is not selectable, -1.0 is returned, too.
If the object is represented not by single lines but by an area like a QCPItemText or the bars of a QCPBars plottable, a click inside the area should also be considered a hit. In these cases this function thus returns a constant value greater zero but still below the parent plot's selection tolerance. (typically the selectionTolerance multiplied by 0.99).
Providing a constant value for area objects allows selecting line objects even when they are obscured by such area objects, by clicking close to the lines (i.e. closer than 0.99*selectionTolerance).
The actual setting of the selection state is not done by this function. This is handled by the parent QCustomPlot when the mouseReleaseEvent occurs, and the finally selected object is notified via the selectEvent/ deselectEvent methods.
details is an optional output parameter. Every layerable subclass may place any information in details. This information will be passed to selectEvent when the parent QCustomPlot decides on the basis of this selectTest call, that the object was successfully selected. The subsequent call to selectEvent will carry the details. This is useful for multi-part objects (like QCPAxis). This way, a possibly complex calculation to decide which part was clicked is only done once in selectTest. The result (i.e. the actually clicked part) can then be placed in details. So in the subsequent selectEvent, the decision which part was selected doesn't have to be done a second time for a single selection operation.
In the case of 1D Plottables (QCPAbstractPlottable1D, like QCPGraph or QCPBars) details will be set to a QCPDataSelection, describing the closest data point to pos.
You may pass 0 as details to indicate that you are not interested in those selection details.
This function is used to decide whether a click hits a layerable object or not.
pos is a point in pixel coordinates on the QCustomPlot surface. This function returns the shortest pixel distance of this point to the object. If the object is either invisible or the distance couldn't be determined, -1.0 is returned. Further, if onlySelectable is true and the object is not selectable, -1.0 is returned, too.
If the object is represented not by single lines but by an area like a QCPItemText or the bars of a QCPBars plottable, a click inside the area should also be considered a hit. In these cases this function thus returns a constant value greater zero but still below the parent plot's selection tolerance. (typically the selectionTolerance multiplied by 0.99).
Providing a constant value for area objects allows selecting line objects even when they are obscured by such area objects, by clicking close to the lines (i.e. closer than 0.99*selectionTolerance).
The actual setting of the selection state is not done by this function. This is handled by the parent QCustomPlot when the mouseReleaseEvent occurs, and the finally selected object is notified via the selectEvent/deselectEvent methods.
details is an optional output parameter. Every layerable subclass may place any information in details. This information will be passed to selectEvent when the parent QCustomPlot decides on the basis of this selectTest call, that the object was successfully selected. The subsequent call to selectEvent will carry the details. This is useful for multi-part objects (like QCPAxis). This way, a possibly complex calculation to decide which part was clicked is only done once in selectTest. The result (i.e. the actually clicked part) can then be placed in details. So in the subsequent selectEvent, the decision which part was selected doesn't have to be done a second time for a single selection operation.
You may pass 0 as details to indicate that you are not interested in those selection details.
Implements QCPAbstractItem.
Definition at line 31620 of file qcustomplot.cpp.
References QCPAbstractItem::clipRect(), QCPVector2D::length(), mBrush, QCPLayerable::mParentPlot, QCPAbstractItem::mSelectable, mSize, mStyle, QCPItemPosition::pixelPosition(), position, QCPAbstractItem::rectDistance(), result, QCustomPlot::selectionTolerance(), tsCircle, tsCrosshair, tsNone, tsPlus, and tsSquare.
|
virtual |
This function is used to decide whether a click hits a layerable object or not.
pos is a point in pixel coordinates on the QCustomPlot surface. This function returns the shortest pixel distance of this point to the object. If the object is either invisible or the distance couldn't be determined, -1.0 is returned. Further, if onlySelectable is true and the object is not selectable, -1.0 is returned, too.
If the object is represented not by single lines but by an area like a QCPItemText or the bars of a QCPBars plottable, a click inside the area should also be considered a hit. In these cases this function thus returns a constant value greater zero but still below the parent plot's selection tolerance. (typically the selectionTolerance multiplied by 0.99).
Providing a constant value for area objects allows selecting line objects even when they are obscured by such area objects, by clicking close to the lines (i.e. closer than 0.99*selectionTolerance).
The actual setting of the selection state is not done by this function. This is handled by the parent QCustomPlot when the mouseReleaseEvent occurs, and the finally selected object is notified via the selectEvent/ deselectEvent methods.
details is an optional output parameter. Every layerable subclass may place any information in details. This information will be passed to selectEvent when the parent QCustomPlot decides on the basis of this selectTest call, that the object was successfully selected. The subsequent call to selectEvent will carry the details. This is useful for multi-part objects (like QCPAxis). This way, a possibly complex calculation to decide which part was clicked is only done once in selectTest. The result (i.e. the actually clicked part) can then be placed in details. So in the subsequent selectEvent, the decision which part was selected doesn't have to be done a second time for a single selection operation.
In the case of 1D Plottables (QCPAbstractPlottable1D, like QCPGraph or QCPBars) details will be set to a QCPDataSelection, describing the closest data point to pos.
You may pass 0 as details to indicate that you are not interested in those selection details.
This function is used to decide whether a click hits a layerable object or not.
pos is a point in pixel coordinates on the QCustomPlot surface. This function returns the shortest pixel distance of this point to the object. If the object is either invisible or the distance couldn't be determined, -1.0 is returned. Further, if onlySelectable is true and the object is not selectable, -1.0 is returned, too.
If the object is represented not by single lines but by an area like a QCPItemText or the bars of a QCPBars plottable, a click inside the area should also be considered a hit. In these cases this function thus returns a constant value greater zero but still below the parent plot's selection tolerance. (typically the selectionTolerance multiplied by 0.99).
Providing a constant value for area objects allows selecting line objects even when they are obscured by such area objects, by clicking close to the lines (i.e. closer than 0.99*selectionTolerance).
The actual setting of the selection state is not done by this function. This is handled by the parent QCustomPlot when the mouseReleaseEvent occurs, and the finally selected object is notified via the selectEvent/deselectEvent methods.
details is an optional output parameter. Every layerable subclass may place any information in details. This information will be passed to selectEvent when the parent QCustomPlot decides on the basis of this selectTest call, that the object was successfully selected. The subsequent call to selectEvent will carry the details. This is useful for multi-part objects (like QCPAxis). This way, a possibly complex calculation to decide which part was clicked is only done once in selectTest. The result (i.e. the actually clicked part) can then be placed in details. So in the subsequent selectEvent, the decision which part was selected doesn't have to be done a second time for a single selection operation.
You may pass 0 as details to indicate that you are not interested in those selection details.
Implements QCPAbstractItem.
| void QCPItemTracer::setBrush | ( | const QBrush & | brush | ) |
Sets the brush that will be used to draw any fills of the tracer
Definition at line 31539 of file qcustomplot.cpp.
References brush(), and mBrush.
Referenced by QCPItemTracer().
| void QCPItemTracer::setBrush | ( | const QBrush & | brush | ) |
| void QCPItemTracer::setGraph | ( | QCPGraph * | graph | ) |
Sets the QCPGraph this tracer sticks to. The tracer position will be set to type QCPItemPosition::ptPlotCoords and the axes will be set to the axes of graph.
To free the tracer from any graph, set graph to 0. The tracer position can then be placed freely like any other item position. This is the state the tracer will assume when its graph gets deleted while still attached to it.
Definition at line 31578 of file qcustomplot.cpp.
References graph(), QCPAbstractPlottable::keyAxis(), mGraph, QCPLayerable::mParentPlot, QCPLayerable::parentPlot(), position, QCPItemPosition::ptPlotCoords, QCPItemPosition::setAxes(), QCPItemPosition::setType(), updatePosition(), and QCPAbstractPlottable::valueAxis().
| void QCPItemTracer::setGraph | ( | QCPGraph * | graph | ) |
| void QCPItemTracer::setGraphKey | ( | double | key | ) |
Sets the key of the graph's data point the tracer will be positioned at. This is the only free coordinate of a tracer when attached to a graph.
Depending on setInterpolating, the tracer will be either positioned on the data point closest to key, or will stay exactly at key and interpolate the value linearly.
Definition at line 31603 of file qcustomplot.cpp.
References mGraphKey.
| void QCPItemTracer::setGraphKey | ( | double | key | ) |
| void QCPItemTracer::setInterpolating | ( | bool | enabled | ) |
Sets whether the value of the graph's data points shall be interpolated, when positioning the tracer.
If enabled is set to false and a key is given with setGraphKey, the tracer is placed on the data point of the graph which is closest to the key, but which is not necessarily exactly there. If enabled is true, the tracer will be positioned exactly at the specified key, and the appropriate value will be interpolated from the graph's data points linearly.
Definition at line 31617 of file qcustomplot.cpp.
References mInterpolating.
| void QCPItemTracer::setInterpolating | ( | bool | enabled | ) |
| void QCPItemTracer::setPen | ( | const QPen & | pen | ) |
Sets the pen that will be used to draw the line of the tracer
Definition at line 31525 of file qcustomplot.cpp.
Referenced by QCPItemTracer().
| void QCPItemTracer::setPen | ( | const QPen & | pen | ) |
| void QCPItemTracer::setSelectedBrush | ( | const QBrush & | brush | ) |
Sets the brush that will be used to draw any fills of the tracer, when selected.
Definition at line 31547 of file qcustomplot.cpp.
References brush(), and mSelectedBrush.
Referenced by QCPItemTracer().
| void QCPItemTracer::setSelectedBrush | ( | const QBrush & | brush | ) |
| void QCPItemTracer::setSelectedPen | ( | const QPen & | pen | ) |
Sets the pen that will be used to draw the line of the tracer when selected
Definition at line 31532 of file qcustomplot.cpp.
References mSelectedPen, and pen().
Referenced by QCPItemTracer().
| void QCPItemTracer::setSelectedPen | ( | const QPen & | pen | ) |
| void QCPItemTracer::setSize | ( | double | size | ) |
Sets the size of the tracer in pixels, if the style supports setting a size (e.g. tsSquare does, tsCrosshair does not).
Definition at line 31555 of file qcustomplot.cpp.
| void QCPItemTracer::setSize | ( | double | size | ) |
| void QCPItemTracer::setStyle | ( | QCPItemTracer::TracerStyle | style | ) |
Sets the style/visual appearance of the tracer.
If you only want to use the tracer position as an anchor for other items, set style to tsNone.
Definition at line 31563 of file qcustomplot.cpp.
| void QCPItemTracer::setStyle | ( | TracerStyle | style | ) |
|
inline |
Definition at line 7744 of file qcustomplot.h.
Referenced by setSize().
|
inline |
Definition at line 4372 of file qcustomplot.h.
|
inline |
Definition at line 7745 of file qcustomplot.h.
Referenced by setStyle().
|
inline |
Definition at line 4373 of file qcustomplot.h.
| void QCPItemTracer::updatePosition | ( | ) |
If the tracer is connected with a graph (setGraph), this function updates the tracer's position to reside on the graph data, depending on the configured key (setGraphKey).
It is called automatically on every redraw and normally doesn't need to be called manually. One exception is when you want to read the tracer coordinates via position and are not sure that the graph's data (or the tracer key with setGraphKey) hasn't changed since the last redraw. In that situation, call this function before accessing position, to make sure you don't get out-of-date coordinates.
If there is no graph set on this tracer, this function does nothing.
Definition at line 31752 of file qcustomplot.cpp.
References QCPGraph::data(), QCustomPlot::hasPlottable(), mGraph, mGraphKey, mInterpolating, QCPLayerable::mParentPlot, position, and QCPItemPosition::setCoords().
Referenced by draw(), and setGraph().
| void QCPItemTracer::updatePosition | ( | ) |
|
protected |
Definition at line 7774 of file qcustomplot.h.
Referenced by mainBrush(), selectTest(), and setBrush().
|
protected |
Definition at line 7777 of file qcustomplot.h.
Referenced by setGraph(), and updatePosition().
|
protected |
Definition at line 7778 of file qcustomplot.h.
Referenced by setGraphKey(), and updatePosition().
|
protected |
Definition at line 7779 of file qcustomplot.h.
Referenced by setInterpolating(), and updatePosition().
|
protected |
Definition at line 7773 of file qcustomplot.h.
|
protected |
Definition at line 7774 of file qcustomplot.h.
Referenced by mainBrush(), and setSelectedBrush().
|
protected |
Definition at line 7773 of file qcustomplot.h.
Referenced by mainPen(), and setSelectedPen().
|
protected |
Definition at line 7775 of file qcustomplot.h.
Referenced by draw(), selectTest(), and setSize().
|
protected |
Definition at line 7776 of file qcustomplot.h.
Referenced by draw(), selectTest(), and setStyle().
| QCPItemPosition *const QCPItemTracer::position |
Definition at line 7769 of file qcustomplot.h.
Referenced by draw(), QCPItemTracer(), selectTest(), setGraph(), and updatePosition().