![]() |
ACloudViewer
3.9.4
A Modern Library for 3D Data Processing
|
A straight line that spans infinitely in both directions. More...
#include <qcustomplot.h>


Public Member Functions | |
| QCPItemStraightLine (QCustomPlot *parentPlot) | |
| virtual | ~QCPItemStraightLine () |
| QPen | pen () const |
| QPen | selectedPen () const |
| void | setPen (const QPen &pen) |
| void | setSelectedPen (const QPen &pen) |
| virtual double | selectTest (const QPointF &pos, bool onlySelectable, QVariant *details=0) const |
| QCPItemStraightLine (QCustomPlot *parentPlot) | |
| virtual | ~QCPItemStraightLine () |
| QPen | pen () const |
| QPen | selectedPen () const |
| void | setPen (const QPen &pen) |
| void | setSelectedPen (const QPen &pen) |
| virtual double | selectTest (const QPointF &pos, bool onlySelectable, QVariant *details=0) const |
Public Member Functions inherited from QCPAbstractItem | |
| QCPAbstractItem (QCustomPlot *parentPlot) | |
| virtual | ~QCPAbstractItem () |
| bool | clipToAxisRect () const |
| QCPAxisRect * | clipAxisRect () const |
| bool | selectable () const |
| bool | selected () const |
| void | setClipToAxisRect (bool clip) |
| void | setClipAxisRect (QCPAxisRect *rect) |
| Q_SLOT void | setSelectable (bool selectable) |
| Q_SLOT void | setSelected (bool selected) |
| QList< QCPItemPosition * > | positions () const |
| QList< QCPItemAnchor * > | anchors () const |
| QCPItemPosition * | position (const QString &name) const |
| QCPItemAnchor * | anchor (const QString &name) const |
| bool | hasAnchor (const QString &name) const |
| QCPAbstractItem (QCustomPlot *parentPlot) | |
| virtual | ~QCPAbstractItem () |
| bool | clipToAxisRect () const |
| QCPAxisRect * | clipAxisRect () const |
| bool | selectable () const |
| bool | selected () const |
| void | setClipToAxisRect (bool clip) |
| void | setClipAxisRect (QCPAxisRect *rect) |
| Q_SLOT void | setSelectable (bool selectable) |
| Q_SLOT void | setSelected (bool selected) |
| QList< QCPItemPosition * > | positions () const |
| QList< QCPItemAnchor * > | anchors () const |
| QCPItemPosition * | position (const QString &name) const |
| QCPItemAnchor * | anchor (const QString &name) const |
| bool | hasAnchor (const QString &name) const |
Public Member Functions inherited from QCPLayerable | |
| QCPLayerable (QCustomPlot *plot, QString targetLayer=QString(), QCPLayerable *parentLayerable=0) | |
| virtual | ~QCPLayerable () |
| bool | visible () const |
| QCustomPlot * | parentPlot () const |
| QCPLayerable * | parentLayerable () const |
| QCPLayer * | layer () const |
| bool | antialiased () const |
| void | setVisible (bool on) |
| Q_SLOT bool | setLayer (QCPLayer *layer) |
| bool | setLayer (const QString &layerName) |
| void | setAntialiased (bool enabled) |
| bool | realVisibility () const |
| QCPLayerable (QCustomPlot *plot, QString targetLayer=QString(), QCPLayerable *parentLayerable=0) | |
| ~QCPLayerable () | |
| bool | visible () const |
| QCustomPlot * | parentPlot () const |
| QCPLayerable * | parentLayerable () const |
| QCPLayer * | layer () const |
| bool | antialiased () const |
| void | setVisible (bool on) |
| Q_SLOT bool | setLayer (QCPLayer *layer) |
| bool | setLayer (const QString &layerName) |
| void | setAntialiased (bool enabled) |
| bool | realVisibility () const |
Public Attributes | |
| QCPItemPosition *const | point1 |
| QCPItemPosition *const | point2 |
Protected Member Functions | |
| virtual void | draw (QCPPainter *painter) |
| QLineF | getRectClippedStraightLine (const QCPVector2D &point1, const QCPVector2D &vec, const QRect &rect) const |
| QPen | mainPen () const |
| virtual void | draw (QCPPainter *painter) |
| double | distToStraightLine (const QVector2D &point1, const QVector2D &vec, const QVector2D &point) const |
| QLineF | getRectClippedStraightLine (const QVector2D &point1, const QVector2D &vec, const QRect &rect) const |
| QPen | mainPen () const |
Protected Member Functions inherited from QCPAbstractItem | |
| virtual QCP::Interaction | selectionCategory () const |
| virtual QRect | clipRect () const |
| virtual void | applyDefaultAntialiasingHint (QCPPainter *painter) const |
| virtual void | selectEvent (QMouseEvent *event, bool additive, const QVariant &details, bool *selectionStateChanged) |
| virtual void | deselectEvent (bool *selectionStateChanged) |
| virtual QPointF | anchorPixelPosition (int anchorId) const |
| double | rectDistance (const QRectF &rect, const QPointF &pos, bool filledRect) const |
| QCPItemPosition * | createPosition (const QString &name) |
| QCPItemAnchor * | createAnchor (const QString &name, int anchorId) |
| virtual QCP::Interaction | selectionCategory () const |
| virtual QRect | clipRect () const |
| virtual void | applyDefaultAntialiasingHint (QCPPainter *painter) const |
| virtual void | selectEvent (QMouseEvent *event, bool additive, const QVariant &details, bool *selectionStateChanged) |
| virtual void | deselectEvent (bool *selectionStateChanged) |
| virtual QPointF | anchorPixelPoint (int anchorId) const |
| double | distSqrToLine (const QPointF &start, const QPointF &end, const QPointF &point) const |
| double | rectSelectTest (const QRectF &rect, const QPointF &pos, bool filledRect) const |
| QCPItemPosition * | createPosition (const QString &name) |
| QCPItemAnchor * | createAnchor (const QString &name, int anchorId) |
Protected Member Functions inherited from QCPLayerable | |
| virtual void | parentPlotInitialized (QCustomPlot *parentPlot) |
| virtual void | mousePressEvent (QMouseEvent *event, const QVariant &details) |
| virtual void | mouseMoveEvent (QMouseEvent *event, const QPointF &startPos) |
| virtual void | mouseReleaseEvent (QMouseEvent *event, const QPointF &startPos) |
| virtual void | mouseDoubleClickEvent (QMouseEvent *event, const QVariant &details) |
| virtual void | wheelEvent (QWheelEvent *event) |
| void | initializeParentPlot (QCustomPlot *parentPlot) |
| void | setParentLayerable (QCPLayerable *parentLayerable) |
| bool | moveToLayer (QCPLayer *layer, bool prepend) |
| void | applyAntialiasingHint (QCPPainter *painter, bool localAntialiased, QCP::AntialiasedElement overrideElement) const |
| virtual void | parentPlotInitialized (QCustomPlot *parentPlot) |
| void | initializeParentPlot (QCustomPlot *parentPlot) |
| void | setParentLayerable (QCPLayerable *parentLayerable) |
| bool | moveToLayer (QCPLayer *layer, bool prepend) |
| void | applyAntialiasingHint (QCPPainter *painter, bool localAntialiased, QCP::AntialiasedElement overrideElement) const |
Protected Attributes | |
| QPen | mPen |
| QPen | mSelectedPen |
Protected Attributes inherited from QCPAbstractItem | |
| bool | mClipToAxisRect |
| QPointer< QCPAxisRect > | mClipAxisRect |
| QList< QCPItemPosition * > | mPositions |
| QList< QCPItemAnchor * > | mAnchors |
| bool | mSelectable |
| bool | mSelected |
Protected Attributes inherited from QCPLayerable | |
| bool | mVisible |
| QCustomPlot * | mParentPlot |
| QPointer< QCPLayerable > | mParentLayerable |
| QCPLayer * | mLayer |
| bool | mAntialiased |
Additional Inherited Members | |
Signals inherited from QCPAbstractItem | |
| void | selectionChanged (bool selected) |
| void | selectableChanged (bool selectable) |
| void | selectionChanged (bool selected) |
| void | selectableChanged (bool selectable) |
Signals inherited from QCPLayerable | |
| void | layerChanged (QCPLayer *newLayer) |
| void | layerChanged (QCPLayer *newLayer) |
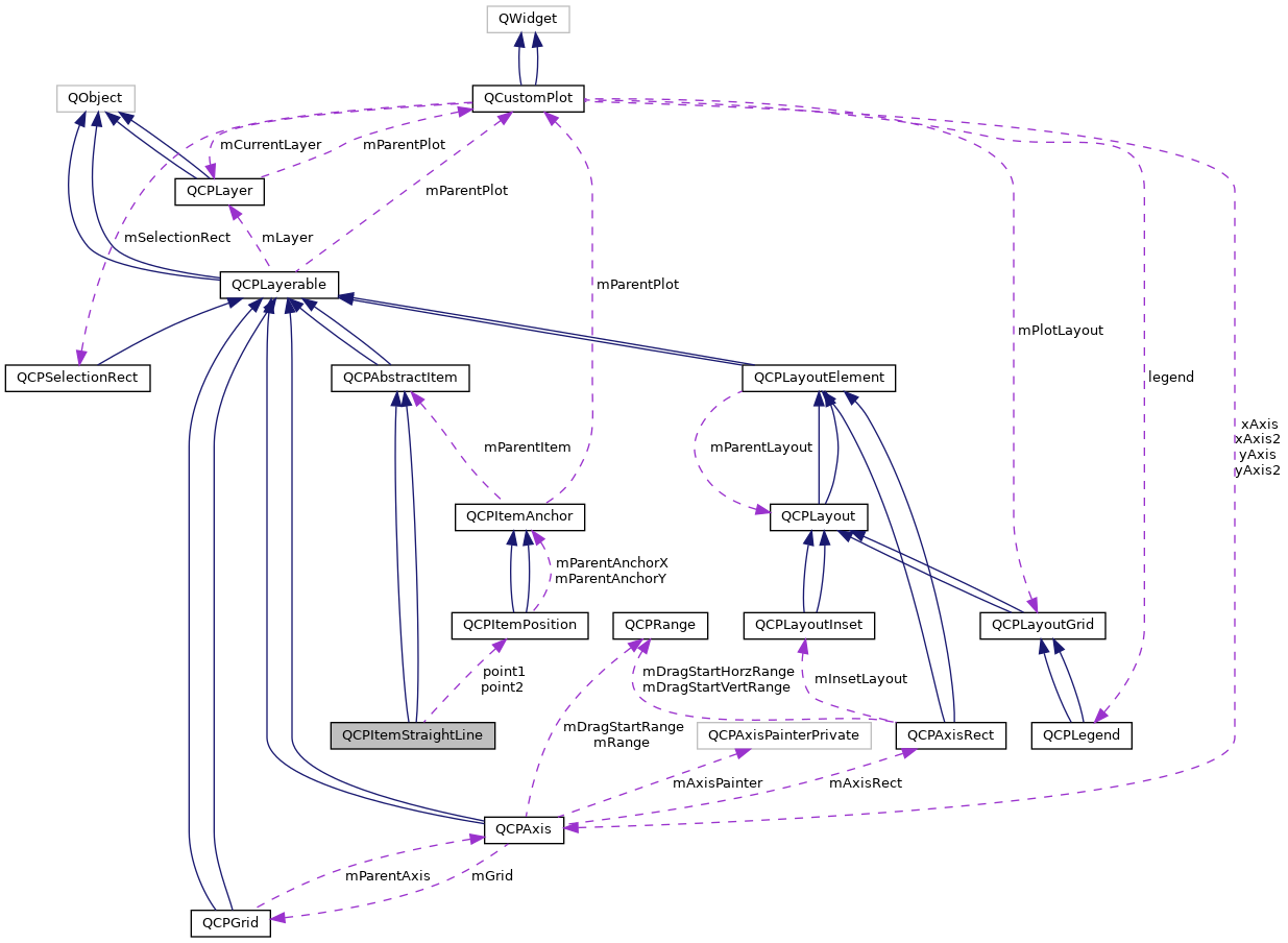
A straight line that spans infinitely in both directions.
circles are anchors, solid blue discs are positions."
It has two positions, point1 and point2, which define the straight line.
Definition at line 7222 of file qcustomplot.h.
|
explicit |
Creates a straight line item and sets default values.
The created item is automatically registered with parentPlot. This QCustomPlot instance takes ownership of the item, so do not delete it manually but use QCustomPlot::removeItem() instead.
Creates a straight line item and sets default values.
The constructed item can be added to the plot with QCustomPlot::addItem.
Definition at line 30000 of file qcustomplot.cpp.
References ecvColor::black(), ecvColor::blue(), point1, point2, QCPItemPosition::setCoords(), setPen(), and setSelectedPen().
|
virtual |
Definition at line 30011 of file qcustomplot.cpp.
| QCPItemStraightLine::QCPItemStraightLine | ( | QCustomPlot * | parentPlot | ) |
|
virtual |
|
protected |
Definition at line 22818 of file qcustomplot.cpp.
|
protectedvirtual |
Implements QCPAbstractItem.
Definition at line 30042 of file qcustomplot.cpp.
References QCPAbstractItem::clipRect(), QCPPainter::drawLine(), getRectClippedStraightLine(), mainPen(), QCPItemPosition::pixelPosition(), point1, point2, and QCPPainter::setPen().
|
protectedvirtual |
Implements QCPAbstractItem.
|
protected |
Definition at line 30064 of file qcustomplot.cpp.
References result, QCPVector2D::toPointF(), QCPVector2D::x(), and QCPVector2D::y().
Referenced by draw().
|
protected |
Definition at line 22833 of file qcustomplot.cpp.
References result.
|
protected |
Definition at line 30151 of file qcustomplot.cpp.
References mPen, QCPAbstractItem::mSelected, and mSelectedPen.
Referenced by draw().
|
protected |
|
inline |
Definition at line 7233 of file qcustomplot.h.
Referenced by setPen(), and setSelectedPen().
|
inline |
Definition at line 3894 of file qcustomplot.h.
|
inline |
Definition at line 7234 of file qcustomplot.h.
|
inline |
Definition at line 3895 of file qcustomplot.h.
|
virtual |
This function is used to decide whether a click hits a layerable object or not.
pos is a point in pixel coordinates on the QCustomPlot surface. This function returns the shortest pixel distance of this point to the object. If the object is either invisible or the distance couldn't be determined, -1.0 is returned. Further, if onlySelectable is true and the object is not selectable, -1.0 is returned, too.
If the object is represented not by single lines but by an area like a QCPItemText or the bars of a QCPBars plottable, a click inside the area should also be considered a hit. In these cases this function thus returns a constant value greater zero but still below the parent plot's selection tolerance. (typically the selectionTolerance multiplied by 0.99).
Providing a constant value for area objects allows selecting line objects even when they are obscured by such area objects, by clicking close to the lines (i.e. closer than 0.99*selectionTolerance).
The actual setting of the selection state is not done by this function. This is handled by the parent QCustomPlot when the mouseReleaseEvent occurs, and the finally selected object is notified via the selectEvent/ deselectEvent methods.
details is an optional output parameter. Every layerable subclass may place any information in details. This information will be passed to selectEvent when the parent QCustomPlot decides on the basis of this selectTest call, that the object was successfully selected. The subsequent call to selectEvent will carry the details. This is useful for multi-part objects (like QCPAxis). This way, a possibly complex calculation to decide which part was clicked is only done once in selectTest. The result (i.e. the actually clicked part) can then be placed in details. So in the subsequent selectEvent, the decision which part was selected doesn't have to be done a second time for a single selection operation.
In the case of 1D Plottables (QCPAbstractPlottable1D, like QCPGraph or QCPBars) details will be set to a QCPDataSelection, describing the closest data point to pos.
You may pass 0 as details to indicate that you are not interested in those selection details.
This function is used to decide whether a click hits a layerable object or not.
pos is a point in pixel coordinates on the QCustomPlot surface. This function returns the shortest pixel distance of this point to the object. If the object is either invisible or the distance couldn't be determined, -1.0 is returned. Further, if onlySelectable is true and the object is not selectable, -1.0 is returned, too.
If the object is represented not by single lines but by an area like a QCPItemText or the bars of a QCPBars plottable, a click inside the area should also be considered a hit. In these cases this function thus returns a constant value greater zero but still below the parent plot's selection tolerance. (typically the selectionTolerance multiplied by 0.99).
Providing a constant value for area objects allows selecting line objects even when they are obscured by such area objects, by clicking close to the lines (i.e. closer than 0.99*selectionTolerance).
The actual setting of the selection state is not done by this function. This is handled by the parent QCustomPlot when the mouseReleaseEvent occurs, and the finally selected object is notified via the selectEvent/deselectEvent methods.
details is an optional output parameter. Every layerable subclass may place any information in details. This information will be passed to selectEvent when the parent QCustomPlot decides on the basis of this selectTest call, that the object was successfully selected. The subsequent call to selectEvent will carry the details. This is useful for multi-part objects (like QCPAxis). This way, a possibly complex calculation to decide which part was clicked is only done once in selectTest. The result (i.e. the actually clicked part) can then be placed in details. So in the subsequent selectEvent, the decision which part was selected doesn't have to be done a second time for a single selection operation.
You may pass 0 as details to indicate that you are not interested in those selection details.
Implements QCPAbstractItem.
Definition at line 30030 of file qcustomplot.cpp.
References QCPVector2D::distanceToStraightLine(), QCPAbstractItem::mSelectable, QCPItemPosition::pixelPosition(), point1, and point2.
|
virtual |
This function is used to decide whether a click hits a layerable object or not.
pos is a point in pixel coordinates on the QCustomPlot surface. This function returns the shortest pixel distance of this point to the object. If the object is either invisible or the distance couldn't be determined, -1.0 is returned. Further, if onlySelectable is true and the object is not selectable, -1.0 is returned, too.
If the object is represented not by single lines but by an area like a QCPItemText or the bars of a QCPBars plottable, a click inside the area should also be considered a hit. In these cases this function thus returns a constant value greater zero but still below the parent plot's selection tolerance. (typically the selectionTolerance multiplied by 0.99).
Providing a constant value for area objects allows selecting line objects even when they are obscured by such area objects, by clicking close to the lines (i.e. closer than 0.99*selectionTolerance).
The actual setting of the selection state is not done by this function. This is handled by the parent QCustomPlot when the mouseReleaseEvent occurs, and the finally selected object is notified via the selectEvent/ deselectEvent methods.
details is an optional output parameter. Every layerable subclass may place any information in details. This information will be passed to selectEvent when the parent QCustomPlot decides on the basis of this selectTest call, that the object was successfully selected. The subsequent call to selectEvent will carry the details. This is useful for multi-part objects (like QCPAxis). This way, a possibly complex calculation to decide which part was clicked is only done once in selectTest. The result (i.e. the actually clicked part) can then be placed in details. So in the subsequent selectEvent, the decision which part was selected doesn't have to be done a second time for a single selection operation.
In the case of 1D Plottables (QCPAbstractPlottable1D, like QCPGraph or QCPBars) details will be set to a QCPDataSelection, describing the closest data point to pos.
You may pass 0 as details to indicate that you are not interested in those selection details.
This function is used to decide whether a click hits a layerable object or not.
pos is a point in pixel coordinates on the QCustomPlot surface. This function returns the shortest pixel distance of this point to the object. If the object is either invisible or the distance couldn't be determined, -1.0 is returned. Further, if onlySelectable is true and the object is not selectable, -1.0 is returned, too.
If the object is represented not by single lines but by an area like a QCPItemText or the bars of a QCPBars plottable, a click inside the area should also be considered a hit. In these cases this function thus returns a constant value greater zero but still below the parent plot's selection tolerance. (typically the selectionTolerance multiplied by 0.99).
Providing a constant value for area objects allows selecting line objects even when they are obscured by such area objects, by clicking close to the lines (i.e. closer than 0.99*selectionTolerance).
The actual setting of the selection state is not done by this function. This is handled by the parent QCustomPlot when the mouseReleaseEvent occurs, and the finally selected object is notified via the selectEvent/deselectEvent methods.
details is an optional output parameter. Every layerable subclass may place any information in details. This information will be passed to selectEvent when the parent QCustomPlot decides on the basis of this selectTest call, that the object was successfully selected. The subsequent call to selectEvent will carry the details. This is useful for multi-part objects (like QCPAxis). This way, a possibly complex calculation to decide which part was clicked is only done once in selectTest. The result (i.e. the actually clicked part) can then be placed in details. So in the subsequent selectEvent, the decision which part was selected doesn't have to be done a second time for a single selection operation.
You may pass 0 as details to indicate that you are not interested in those selection details.
Implements QCPAbstractItem.
| void QCPItemStraightLine::setPen | ( | const QPen & | pen | ) |
Sets the pen that will be used to draw the line
Definition at line 30018 of file qcustomplot.cpp.
Referenced by QCPItemStraightLine().
| void QCPItemStraightLine::setPen | ( | const QPen & | pen | ) |
| void QCPItemStraightLine::setSelectedPen | ( | const QPen & | pen | ) |
Sets the pen that will be used to draw the line when selected
Definition at line 30025 of file qcustomplot.cpp.
References mSelectedPen, and pen().
Referenced by QCPItemStraightLine().
| void QCPItemStraightLine::setSelectedPen | ( | const QPen & | pen | ) |
|
protected |
Definition at line 7250 of file qcustomplot.h.
|
protected |
Definition at line 7250 of file qcustomplot.h.
Referenced by mainPen(), and setSelectedPen().
| QCPItemPosition *const QCPItemStraightLine::point1 |
Definition at line 7245 of file qcustomplot.h.
Referenced by draw(), QCPItemStraightLine(), and selectTest().
| QCPItemPosition *const QCPItemStraightLine::point2 |
Definition at line 7246 of file qcustomplot.h.
Referenced by draw(), QCPItemStraightLine(), and selectTest().