![]() |
ACloudViewer
3.9.4
A Modern Library for 3D Data Processing
|
An arbitrary pixmap. More...
#include <qcustomplot.h>


Public Member Functions | |
| QCPItemPixmap (QCustomPlot *parentPlot) | |
| virtual | ~QCPItemPixmap () |
| QPixmap | pixmap () const |
| bool | scaled () const |
| Qt::AspectRatioMode | aspectRatioMode () const |
| Qt::TransformationMode | transformationMode () const |
| QPen | pen () const |
| QPen | selectedPen () const |
| void | setPixmap (const QPixmap &pixmap) |
| void | setScaled (bool scaled, Qt::AspectRatioMode aspectRatioMode=Qt::KeepAspectRatio, Qt::TransformationMode transformationMode=Qt::SmoothTransformation) |
| void | setPen (const QPen &pen) |
| void | setSelectedPen (const QPen &pen) |
| virtual double | selectTest (const QPointF &pos, bool onlySelectable, QVariant *details=0) const |
| QCPItemPixmap (QCustomPlot *parentPlot) | |
| virtual | ~QCPItemPixmap () |
| QPixmap | pixmap () const |
| bool | scaled () const |
| Qt::AspectRatioMode | aspectRatioMode () const |
| Qt::TransformationMode | transformationMode () const |
| QPen | pen () const |
| QPen | selectedPen () const |
| void | setPixmap (const QPixmap &pixmap) |
| void | setScaled (bool scaled, Qt::AspectRatioMode aspectRatioMode=Qt::KeepAspectRatio, Qt::TransformationMode transformationMode=Qt::SmoothTransformation) |
| void | setPen (const QPen &pen) |
| void | setSelectedPen (const QPen &pen) |
| virtual double | selectTest (const QPointF &pos, bool onlySelectable, QVariant *details=0) const |
Public Member Functions inherited from QCPAbstractItem | |
| QCPAbstractItem (QCustomPlot *parentPlot) | |
| virtual | ~QCPAbstractItem () |
| bool | clipToAxisRect () const |
| QCPAxisRect * | clipAxisRect () const |
| bool | selectable () const |
| bool | selected () const |
| void | setClipToAxisRect (bool clip) |
| void | setClipAxisRect (QCPAxisRect *rect) |
| Q_SLOT void | setSelectable (bool selectable) |
| Q_SLOT void | setSelected (bool selected) |
| QList< QCPItemPosition * > | positions () const |
| QList< QCPItemAnchor * > | anchors () const |
| QCPItemPosition * | position (const QString &name) const |
| QCPItemAnchor * | anchor (const QString &name) const |
| bool | hasAnchor (const QString &name) const |
| QCPAbstractItem (QCustomPlot *parentPlot) | |
| virtual | ~QCPAbstractItem () |
| bool | clipToAxisRect () const |
| QCPAxisRect * | clipAxisRect () const |
| bool | selectable () const |
| bool | selected () const |
| void | setClipToAxisRect (bool clip) |
| void | setClipAxisRect (QCPAxisRect *rect) |
| Q_SLOT void | setSelectable (bool selectable) |
| Q_SLOT void | setSelected (bool selected) |
| QList< QCPItemPosition * > | positions () const |
| QList< QCPItemAnchor * > | anchors () const |
| QCPItemPosition * | position (const QString &name) const |
| QCPItemAnchor * | anchor (const QString &name) const |
| bool | hasAnchor (const QString &name) const |
Public Member Functions inherited from QCPLayerable | |
| QCPLayerable (QCustomPlot *plot, QString targetLayer=QString(), QCPLayerable *parentLayerable=0) | |
| virtual | ~QCPLayerable () |
| bool | visible () const |
| QCustomPlot * | parentPlot () const |
| QCPLayerable * | parentLayerable () const |
| QCPLayer * | layer () const |
| bool | antialiased () const |
| void | setVisible (bool on) |
| Q_SLOT bool | setLayer (QCPLayer *layer) |
| bool | setLayer (const QString &layerName) |
| void | setAntialiased (bool enabled) |
| bool | realVisibility () const |
| QCPLayerable (QCustomPlot *plot, QString targetLayer=QString(), QCPLayerable *parentLayerable=0) | |
| ~QCPLayerable () | |
| bool | visible () const |
| QCustomPlot * | parentPlot () const |
| QCPLayerable * | parentLayerable () const |
| QCPLayer * | layer () const |
| bool | antialiased () const |
| void | setVisible (bool on) |
| Q_SLOT bool | setLayer (QCPLayer *layer) |
| bool | setLayer (const QString &layerName) |
| void | setAntialiased (bool enabled) |
| bool | realVisibility () const |
Public Attributes | |
| QCPItemPosition *const | topLeft |
| QCPItemPosition *const | bottomRight |
| QCPItemAnchor *const | top |
| QCPItemAnchor *const | topRight |
| QCPItemAnchor *const | right |
| QCPItemAnchor *const | bottom |
| QCPItemAnchor *const | bottomLeft |
| QCPItemAnchor *const | left |
Protected Types | |
| enum | AnchorIndex { aiTop , aiTopRight , aiRight , aiBottom , aiBottomLeft , aiLeft , aiTop , aiTopRight , aiRight , aiBottom , aiBottomLeft , aiLeft } |
| enum | AnchorIndex { aiTop , aiTopRight , aiRight , aiBottom , aiBottomLeft , aiLeft , aiTop , aiTopRight , aiRight , aiBottom , aiBottomLeft , aiLeft } |
Protected Member Functions | |
| virtual void | draw (QCPPainter *painter) |
| virtual QPointF | anchorPixelPosition (int anchorId) const |
| void | updateScaledPixmap (QRect finalRect=QRect(), bool flipHorz=false, bool flipVert=false) |
| QRect | getFinalRect (bool *flippedHorz=0, bool *flippedVert=0) const |
| QPen | mainPen () const |
| virtual void | draw (QCPPainter *painter) |
| virtual QPointF | anchorPixelPoint (int anchorId) const |
| void | updateScaledPixmap (QRect finalRect=QRect(), bool flipHorz=false, bool flipVert=false) |
| QRect | getFinalRect (bool *flippedHorz=0, bool *flippedVert=0) const |
| QPen | mainPen () const |
Protected Member Functions inherited from QCPAbstractItem | |
| virtual QCP::Interaction | selectionCategory () const |
| virtual QRect | clipRect () const |
| virtual void | applyDefaultAntialiasingHint (QCPPainter *painter) const |
| virtual void | selectEvent (QMouseEvent *event, bool additive, const QVariant &details, bool *selectionStateChanged) |
| virtual void | deselectEvent (bool *selectionStateChanged) |
| double | rectDistance (const QRectF &rect, const QPointF &pos, bool filledRect) const |
| QCPItemPosition * | createPosition (const QString &name) |
| QCPItemAnchor * | createAnchor (const QString &name, int anchorId) |
| virtual QCP::Interaction | selectionCategory () const |
| virtual QRect | clipRect () const |
| virtual void | applyDefaultAntialiasingHint (QCPPainter *painter) const |
| virtual void | selectEvent (QMouseEvent *event, bool additive, const QVariant &details, bool *selectionStateChanged) |
| virtual void | deselectEvent (bool *selectionStateChanged) |
| double | distSqrToLine (const QPointF &start, const QPointF &end, const QPointF &point) const |
| double | rectSelectTest (const QRectF &rect, const QPointF &pos, bool filledRect) const |
| QCPItemPosition * | createPosition (const QString &name) |
| QCPItemAnchor * | createAnchor (const QString &name, int anchorId) |
Protected Member Functions inherited from QCPLayerable | |
| virtual void | parentPlotInitialized (QCustomPlot *parentPlot) |
| virtual void | mousePressEvent (QMouseEvent *event, const QVariant &details) |
| virtual void | mouseMoveEvent (QMouseEvent *event, const QPointF &startPos) |
| virtual void | mouseReleaseEvent (QMouseEvent *event, const QPointF &startPos) |
| virtual void | mouseDoubleClickEvent (QMouseEvent *event, const QVariant &details) |
| virtual void | wheelEvent (QWheelEvent *event) |
| void | initializeParentPlot (QCustomPlot *parentPlot) |
| void | setParentLayerable (QCPLayerable *parentLayerable) |
| bool | moveToLayer (QCPLayer *layer, bool prepend) |
| void | applyAntialiasingHint (QCPPainter *painter, bool localAntialiased, QCP::AntialiasedElement overrideElement) const |
| virtual void | parentPlotInitialized (QCustomPlot *parentPlot) |
| void | initializeParentPlot (QCustomPlot *parentPlot) |
| void | setParentLayerable (QCPLayerable *parentLayerable) |
| bool | moveToLayer (QCPLayer *layer, bool prepend) |
| void | applyAntialiasingHint (QCPPainter *painter, bool localAntialiased, QCP::AntialiasedElement overrideElement) const |
Protected Attributes | |
| QPixmap | mPixmap |
| QPixmap | mScaledPixmap |
| bool | mScaled |
| bool | mScaledPixmapInvalidated |
| Qt::AspectRatioMode | mAspectRatioMode |
| Qt::TransformationMode | mTransformationMode |
| QPen | mPen |
| QPen | mSelectedPen |
Protected Attributes inherited from QCPAbstractItem | |
| bool | mClipToAxisRect |
| QPointer< QCPAxisRect > | mClipAxisRect |
| QList< QCPItemPosition * > | mPositions |
| QList< QCPItemAnchor * > | mAnchors |
| bool | mSelectable |
| bool | mSelected |
Protected Attributes inherited from QCPLayerable | |
| bool | mVisible |
| QCustomPlot * | mParentPlot |
| QPointer< QCPLayerable > | mParentLayerable |
| QCPLayer * | mLayer |
| bool | mAntialiased |
Additional Inherited Members | |
Signals inherited from QCPAbstractItem | |
| void | selectionChanged (bool selected) |
| void | selectableChanged (bool selectable) |
| void | selectionChanged (bool selected) |
| void | selectableChanged (bool selectable) |
Signals inherited from QCPLayerable | |
| void | layerChanged (QCPLayer *newLayer) |
| void | layerChanged (QCPLayer *newLayer) |
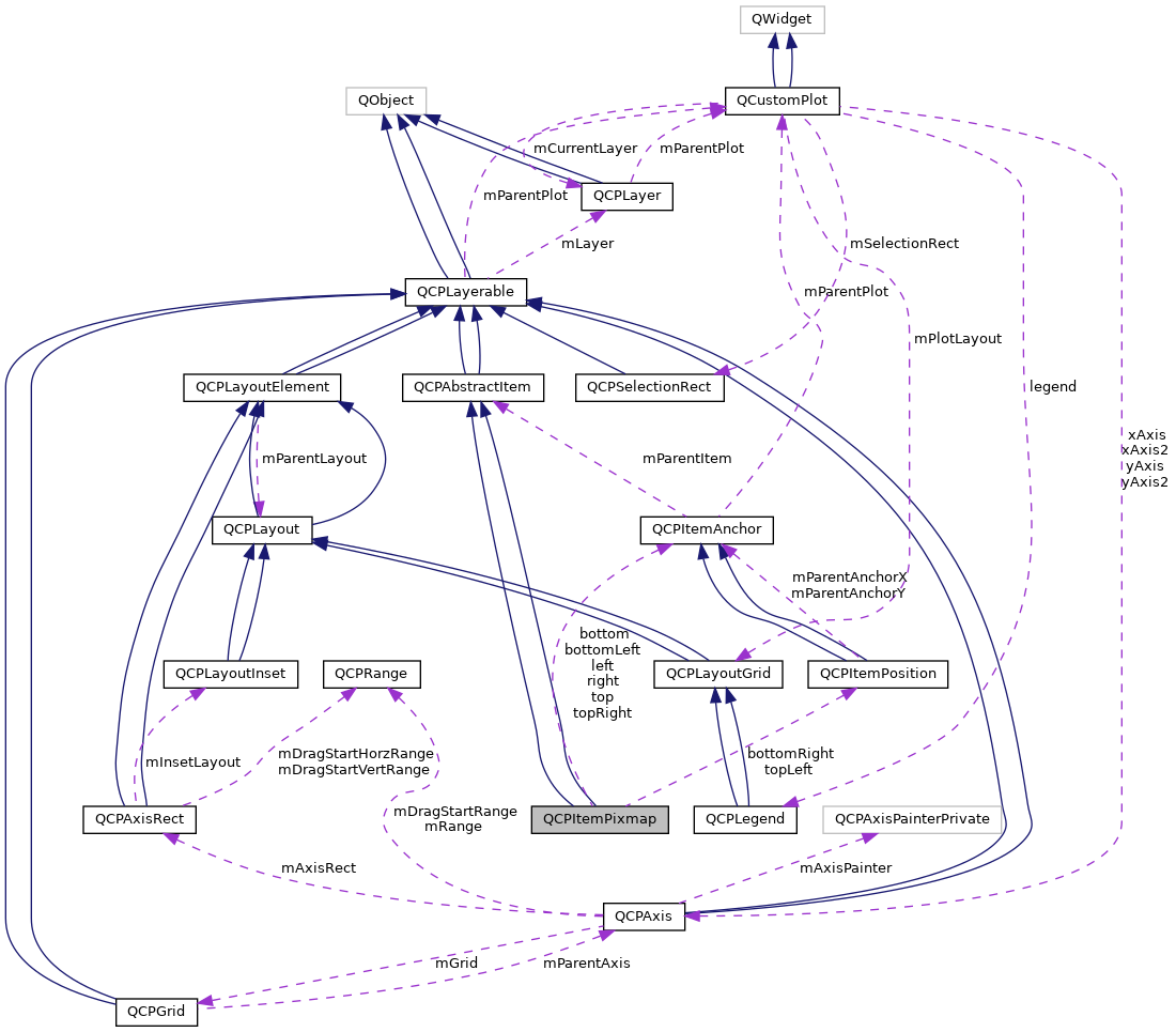
An arbitrary pixmap.
anchors, solid blue discs are positions."
It has two positions, topLeft and bottomRight, which define the rectangle the pixmap will be drawn in. Depending on the scale setting (setScaled), the pixmap will be either scaled to fit the rectangle or be drawn aligned to the topLeft position.
If scaling is enabled and topLeft is further to the bottom/right than bottomRight (as shown on the right side of the example image), the pixmap will be flipped in the respective orientations.
Definition at line 7618 of file qcustomplot.h.
|
protected |
| Enumerator | |
|---|---|
| aiTop | |
| aiTopRight | |
| aiRight | |
| aiBottom | |
| aiBottomLeft | |
| aiLeft | |
| aiTop | |
| aiTopRight | |
| aiRight | |
| aiBottom | |
| aiBottomLeft | |
| aiLeft | |
Definition at line 7667 of file qcustomplot.h.
|
protected |
| Enumerator | |
|---|---|
| aiTop | |
| aiTopRight | |
| aiRight | |
| aiBottom | |
| aiBottomLeft | |
| aiLeft | |
| aiTop | |
| aiTopRight | |
| aiRight | |
| aiBottom | |
| aiBottomLeft | |
| aiLeft | |
Definition at line 4301 of file qcustomplot.h.
|
explicit |
Creates a rectangle item and sets default values.
The created item is automatically registered with parentPlot. This QCustomPlot instance takes ownership of the item, so do not delete it manually but use QCustomPlot::removeItem() instead.
Creates a rectangle item and sets default values.
The constructed item can be added to the plot with QCustomPlot::addItem.
Definition at line 31229 of file qcustomplot.cpp.
References ecvColor::blue(), bottomRight, QCPItemPosition::setCoords(), setPen(), setSelectedPen(), and topLeft.
|
virtual |
Definition at line 31250 of file qcustomplot.cpp.
| QCPItemPixmap::QCPItemPixmap | ( | QCustomPlot * | parentPlot | ) |
|
virtual |
|
protectedvirtual |
Reimplemented from QCPAbstractItem.
Definition at line 24041 of file qcustomplot.cpp.
References aiBottom, aiBottomLeft, aiLeft, aiRight, aiTop, aiTopRight, and getFinalRect().
|
protectedvirtual |
Reimplemented from QCPAbstractItem.
Definition at line 31319 of file qcustomplot.cpp.
References aiBottom, aiBottomLeft, aiLeft, aiRight, aiTop, aiTopRight, and getFinalRect().
|
inline |
Definition at line 7636 of file qcustomplot.h.
Referenced by setScaled().
|
inline |
Definition at line 4270 of file qcustomplot.h.
|
protectedvirtual |
Implements QCPAbstractItem.
Definition at line 31300 of file qcustomplot.cpp.
References QCPAbstractItem::clipRect(), getFinalRect(), mainPen(), mPixmap, mScaled, mScaledPixmap, pen(), QCPPainter::setPen(), and updateScaledPixmap().
|
protectedvirtual |
Implements QCPAbstractItem.
|
protected |
Definition at line 31406 of file qcustomplot.cpp.
References bottomRight, mAspectRatioMode, mPixmap, mScaled, QCPItemPosition::pixelPosition(), result, and topLeft.
Referenced by anchorPixelPoint(), anchorPixelPosition(), draw(), selectTest(), and updateScaledPixmap().
|
protected |
|
protected |
Definition at line 31452 of file qcustomplot.cpp.
References mPen, QCPAbstractItem::mSelected, and mSelectedPen.
Referenced by draw().
|
protected |
|
inline |
Definition at line 7640 of file qcustomplot.h.
Referenced by draw(), setPen(), and setSelectedPen().
|
inline |
Definition at line 4274 of file qcustomplot.h.
|
inline |
Definition at line 7634 of file qcustomplot.h.
Referenced by setPixmap().
|
inline |
Definition at line 4268 of file qcustomplot.h.
|
inline |
Definition at line 7635 of file qcustomplot.h.
Referenced by setScaled().
|
inline |
Definition at line 4269 of file qcustomplot.h.
|
inline |
Definition at line 7641 of file qcustomplot.h.
|
inline |
Definition at line 4275 of file qcustomplot.h.
|
virtual |
This function is used to decide whether a click hits a layerable object or not.
pos is a point in pixel coordinates on the QCustomPlot surface. This function returns the shortest pixel distance of this point to the object. If the object is either invisible or the distance couldn't be determined, -1.0 is returned. Further, if onlySelectable is true and the object is not selectable, -1.0 is returned, too.
If the object is represented not by single lines but by an area like a QCPItemText or the bars of a QCPBars plottable, a click inside the area should also be considered a hit. In these cases this function thus returns a constant value greater zero but still below the parent plot's selection tolerance. (typically the selectionTolerance multiplied by 0.99).
Providing a constant value for area objects allows selecting line objects even when they are obscured by such area objects, by clicking close to the lines (i.e. closer than 0.99*selectionTolerance).
The actual setting of the selection state is not done by this function. This is handled by the parent QCustomPlot when the mouseReleaseEvent occurs, and the finally selected object is notified via the selectEvent/ deselectEvent methods.
details is an optional output parameter. Every layerable subclass may place any information in details. This information will be passed to selectEvent when the parent QCustomPlot decides on the basis of this selectTest call, that the object was successfully selected. The subsequent call to selectEvent will carry the details. This is useful for multi-part objects (like QCPAxis). This way, a possibly complex calculation to decide which part was clicked is only done once in selectTest. The result (i.e. the actually clicked part) can then be placed in details. So in the subsequent selectEvent, the decision which part was selected doesn't have to be done a second time for a single selection operation.
In the case of 1D Plottables (QCPAbstractPlottable1D, like QCPGraph or QCPBars) details will be set to a QCPDataSelection, describing the closest data point to pos.
You may pass 0 as details to indicate that you are not interested in those selection details.
This function is used to decide whether a click hits a layerable object or not.
pos is a point in pixel coordinates on the QCustomPlot surface. This function returns the shortest pixel distance of this point to the object. If the object is either invisible or the distance couldn't be determined, -1.0 is returned. Further, if onlySelectable is true and the object is not selectable, -1.0 is returned, too.
If the object is represented not by single lines but by an area like a QCPItemText or the bars of a QCPBars plottable, a click inside the area should also be considered a hit. In these cases this function thus returns a constant value greater zero but still below the parent plot's selection tolerance. (typically the selectionTolerance multiplied by 0.99).
Providing a constant value for area objects allows selecting line objects even when they are obscured by such area objects, by clicking close to the lines (i.e. closer than 0.99*selectionTolerance).
The actual setting of the selection state is not done by this function. This is handled by the parent QCustomPlot when the mouseReleaseEvent occurs, and the finally selected object is notified via the selectEvent/deselectEvent methods.
details is an optional output parameter. Every layerable subclass may place any information in details. This information will be passed to selectEvent when the parent QCustomPlot decides on the basis of this selectTest call, that the object was successfully selected. The subsequent call to selectEvent will carry the details. This is useful for multi-part objects (like QCPAxis). This way, a possibly complex calculation to decide which part was clicked is only done once in selectTest. The result (i.e. the actually clicked part) can then be placed in details. So in the subsequent selectEvent, the decision which part was selected doesn't have to be done a second time for a single selection operation.
You may pass 0 as details to indicate that you are not interested in those selection details.
Implements QCPAbstractItem.
Definition at line 31290 of file qcustomplot.cpp.
References getFinalRect(), QCPAbstractItem::mSelectable, and QCPAbstractItem::rectDistance().
|
virtual |
This function is used to decide whether a click hits a layerable object or not.
pos is a point in pixel coordinates on the QCustomPlot surface. This function returns the shortest pixel distance of this point to the object. If the object is either invisible or the distance couldn't be determined, -1.0 is returned. Further, if onlySelectable is true and the object is not selectable, -1.0 is returned, too.
If the object is represented not by single lines but by an area like a QCPItemText or the bars of a QCPBars plottable, a click inside the area should also be considered a hit. In these cases this function thus returns a constant value greater zero but still below the parent plot's selection tolerance. (typically the selectionTolerance multiplied by 0.99).
Providing a constant value for area objects allows selecting line objects even when they are obscured by such area objects, by clicking close to the lines (i.e. closer than 0.99*selectionTolerance).
The actual setting of the selection state is not done by this function. This is handled by the parent QCustomPlot when the mouseReleaseEvent occurs, and the finally selected object is notified via the selectEvent/ deselectEvent methods.
details is an optional output parameter. Every layerable subclass may place any information in details. This information will be passed to selectEvent when the parent QCustomPlot decides on the basis of this selectTest call, that the object was successfully selected. The subsequent call to selectEvent will carry the details. This is useful for multi-part objects (like QCPAxis). This way, a possibly complex calculation to decide which part was clicked is only done once in selectTest. The result (i.e. the actually clicked part) can then be placed in details. So in the subsequent selectEvent, the decision which part was selected doesn't have to be done a second time for a single selection operation.
In the case of 1D Plottables (QCPAbstractPlottable1D, like QCPGraph or QCPBars) details will be set to a QCPDataSelection, describing the closest data point to pos.
You may pass 0 as details to indicate that you are not interested in those selection details.
This function is used to decide whether a click hits a layerable object or not.
pos is a point in pixel coordinates on the QCustomPlot surface. This function returns the shortest pixel distance of this point to the object. If the object is either invisible or the distance couldn't be determined, -1.0 is returned. Further, if onlySelectable is true and the object is not selectable, -1.0 is returned, too.
If the object is represented not by single lines but by an area like a QCPItemText or the bars of a QCPBars plottable, a click inside the area should also be considered a hit. In these cases this function thus returns a constant value greater zero but still below the parent plot's selection tolerance. (typically the selectionTolerance multiplied by 0.99).
Providing a constant value for area objects allows selecting line objects even when they are obscured by such area objects, by clicking close to the lines (i.e. closer than 0.99*selectionTolerance).
The actual setting of the selection state is not done by this function. This is handled by the parent QCustomPlot when the mouseReleaseEvent occurs, and the finally selected object is notified via the selectEvent/deselectEvent methods.
details is an optional output parameter. Every layerable subclass may place any information in details. This information will be passed to selectEvent when the parent QCustomPlot decides on the basis of this selectTest call, that the object was successfully selected. The subsequent call to selectEvent will carry the details. This is useful for multi-part objects (like QCPAxis). This way, a possibly complex calculation to decide which part was clicked is only done once in selectTest. The result (i.e. the actually clicked part) can then be placed in details. So in the subsequent selectEvent, the decision which part was selected doesn't have to be done a second time for a single selection operation.
You may pass 0 as details to indicate that you are not interested in those selection details.
Implements QCPAbstractItem.
| void QCPItemPixmap::setPen | ( | const QPen & | pen | ) |
Sets the pen that will be used to draw a border around the pixmap.
Definition at line 31279 of file qcustomplot.cpp.
Referenced by QCPItemPixmap().
| void QCPItemPixmap::setPen | ( | const QPen & | pen | ) |
| void QCPItemPixmap::setPixmap | ( | const QPixmap & | pixmap | ) |
Sets the pixmap that will be displayed.
Definition at line 31255 of file qcustomplot.cpp.
References mPixmap, mScaledPixmapInvalidated, and pixmap().
| void QCPItemPixmap::setPixmap | ( | const QPixmap & | pixmap | ) |
| void QCPItemPixmap::setScaled | ( | bool | scaled, |
| Qt::AspectRatioMode | aspectRatioMode = Qt::KeepAspectRatio, |
||
| Qt::TransformationMode | transformationMode = Qt::SmoothTransformation |
||
| ) |
Sets whether the pixmap will be scaled to fit the rectangle defined by the topLeft and bottomRight positions.
Definition at line 31265 of file qcustomplot.cpp.
References aspectRatioMode(), mAspectRatioMode, mScaled, mScaledPixmapInvalidated, mTransformationMode, scaled(), and transformationMode().
| void QCPItemPixmap::setScaled | ( | bool | scaled, |
| Qt::AspectRatioMode | aspectRatioMode = Qt::KeepAspectRatio, |
||
| Qt::TransformationMode | transformationMode = Qt::SmoothTransformation |
||
| ) |
| void QCPItemPixmap::setSelectedPen | ( | const QPen & | pen | ) |
Sets the pen that will be used to draw a border around the pixmap when selected
Definition at line 31287 of file qcustomplot.cpp.
References mSelectedPen, and pen().
Referenced by QCPItemPixmap().
| void QCPItemPixmap::setSelectedPen | ( | const QPen & | pen | ) |
|
inline |
Definition at line 7637 of file qcustomplot.h.
Referenced by setScaled().
|
inline |
Definition at line 4271 of file qcustomplot.h.
|
protected |
Definition at line 31361 of file qcustomplot.cpp.
References getFinalRect(), mAspectRatioMode, mPixmap, mScaled, mScaledPixmap, mScaledPixmapInvalidated, and mTransformationMode.
Referenced by draw().
|
protected |
| QCPItemAnchor *const QCPItemPixmap::bottom |
Definition at line 7662 of file qcustomplot.h.
| QCPItemAnchor *const QCPItemPixmap::bottomLeft |
Definition at line 7663 of file qcustomplot.h.
| QCPItemPosition *const QCPItemPixmap::bottomRight |
Definition at line 7658 of file qcustomplot.h.
Referenced by getFinalRect(), and QCPItemPixmap().
| QCPItemAnchor *const QCPItemPixmap::left |
Definition at line 7664 of file qcustomplot.h.
|
protected |
Definition at line 7681 of file qcustomplot.h.
Referenced by getFinalRect(), setScaled(), and updateScaledPixmap().
|
protected |
Definition at line 7683 of file qcustomplot.h.
|
protected |
Definition at line 7677 of file qcustomplot.h.
Referenced by draw(), getFinalRect(), setPixmap(), and updateScaledPixmap().
|
protected |
Definition at line 7679 of file qcustomplot.h.
Referenced by draw(), getFinalRect(), setScaled(), and updateScaledPixmap().
|
protected |
Definition at line 7678 of file qcustomplot.h.
Referenced by draw(), and updateScaledPixmap().
|
protected |
Definition at line 7680 of file qcustomplot.h.
Referenced by setPixmap(), setScaled(), and updateScaledPixmap().
|
protected |
Definition at line 7683 of file qcustomplot.h.
Referenced by mainPen(), and setSelectedPen().
|
protected |
Definition at line 7682 of file qcustomplot.h.
Referenced by setScaled(), and updateScaledPixmap().
| QCPItemAnchor *const QCPItemPixmap::right |
Definition at line 7661 of file qcustomplot.h.
| QCPItemAnchor *const QCPItemPixmap::top |
Definition at line 7659 of file qcustomplot.h.
| QCPItemPosition *const QCPItemPixmap::topLeft |
Definition at line 7657 of file qcustomplot.h.
Referenced by getFinalRect(), and QCPItemPixmap().
| QCPItemAnchor *const QCPItemPixmap::topRight |
Definition at line 7660 of file qcustomplot.h.