![]() |
ACloudViewer
3.9.4
A Modern Library for 3D Data Processing
|
A bracket for referencing/highlighting certain parts in the plot. More...
#include <qcustomplot.h>


Public Types | |
| enum | BracketStyle { bsSquare , bsRound , bsCurly , bsCalligraphic , bsSquare , bsRound , bsCurly , bsCalligraphic } |
| enum | BracketStyle { bsSquare , bsRound , bsCurly , bsCalligraphic , bsSquare , bsRound , bsCurly , bsCalligraphic } |
Public Member Functions | |
| QCPItemBracket (QCustomPlot *parentPlot) | |
| virtual | ~QCPItemBracket () |
| QPen | pen () const |
| QPen | selectedPen () const |
| double | length () const |
| BracketStyle | style () const |
| void | setPen (const QPen &pen) |
| void | setSelectedPen (const QPen &pen) |
| void | setLength (double length) |
| void | setStyle (BracketStyle style) |
| virtual double | selectTest (const QPointF &pos, bool onlySelectable, QVariant *details=0) const |
| QCPItemBracket (QCustomPlot *parentPlot) | |
| virtual | ~QCPItemBracket () |
| QPen | pen () const |
| QPen | selectedPen () const |
| double | length () const |
| BracketStyle | style () const |
| void | setPen (const QPen &pen) |
| void | setSelectedPen (const QPen &pen) |
| void | setLength (double length) |
| void | setStyle (BracketStyle style) |
| virtual double | selectTest (const QPointF &pos, bool onlySelectable, QVariant *details=0) const |
Public Member Functions inherited from QCPAbstractItem | |
| QCPAbstractItem (QCustomPlot *parentPlot) | |
| virtual | ~QCPAbstractItem () |
| bool | clipToAxisRect () const |
| QCPAxisRect * | clipAxisRect () const |
| bool | selectable () const |
| bool | selected () const |
| void | setClipToAxisRect (bool clip) |
| void | setClipAxisRect (QCPAxisRect *rect) |
| Q_SLOT void | setSelectable (bool selectable) |
| Q_SLOT void | setSelected (bool selected) |
| QList< QCPItemPosition * > | positions () const |
| QList< QCPItemAnchor * > | anchors () const |
| QCPItemPosition * | position (const QString &name) const |
| QCPItemAnchor * | anchor (const QString &name) const |
| bool | hasAnchor (const QString &name) const |
| QCPAbstractItem (QCustomPlot *parentPlot) | |
| virtual | ~QCPAbstractItem () |
| bool | clipToAxisRect () const |
| QCPAxisRect * | clipAxisRect () const |
| bool | selectable () const |
| bool | selected () const |
| void | setClipToAxisRect (bool clip) |
| void | setClipAxisRect (QCPAxisRect *rect) |
| Q_SLOT void | setSelectable (bool selectable) |
| Q_SLOT void | setSelected (bool selected) |
| QList< QCPItemPosition * > | positions () const |
| QList< QCPItemAnchor * > | anchors () const |
| QCPItemPosition * | position (const QString &name) const |
| QCPItemAnchor * | anchor (const QString &name) const |
| bool | hasAnchor (const QString &name) const |
Public Member Functions inherited from QCPLayerable | |
| QCPLayerable (QCustomPlot *plot, QString targetLayer=QString(), QCPLayerable *parentLayerable=0) | |
| virtual | ~QCPLayerable () |
| bool | visible () const |
| QCustomPlot * | parentPlot () const |
| QCPLayerable * | parentLayerable () const |
| QCPLayer * | layer () const |
| bool | antialiased () const |
| void | setVisible (bool on) |
| Q_SLOT bool | setLayer (QCPLayer *layer) |
| bool | setLayer (const QString &layerName) |
| void | setAntialiased (bool enabled) |
| bool | realVisibility () const |
| QCPLayerable (QCustomPlot *plot, QString targetLayer=QString(), QCPLayerable *parentLayerable=0) | |
| ~QCPLayerable () | |
| bool | visible () const |
| QCustomPlot * | parentPlot () const |
| QCPLayerable * | parentLayerable () const |
| QCPLayer * | layer () const |
| bool | antialiased () const |
| void | setVisible (bool on) |
| Q_SLOT bool | setLayer (QCPLayer *layer) |
| bool | setLayer (const QString &layerName) |
| void | setAntialiased (bool enabled) |
| bool | realVisibility () const |
Public Attributes | |
| QCPItemPosition *const | left |
| QCPItemPosition *const | right |
| QCPItemAnchor *const | center |
Protected Types | |
| enum | AnchorIndex { aiCenter , aiCenter } |
| enum | AnchorIndex { aiCenter , aiCenter } |
Protected Member Functions | |
| virtual void | draw (QCPPainter *painter) |
| virtual QPointF | anchorPixelPosition (int anchorId) const |
| QPen | mainPen () const |
| virtual void | draw (QCPPainter *painter) |
| virtual QPointF | anchorPixelPoint (int anchorId) const |
| QPen | mainPen () const |
Protected Member Functions inherited from QCPAbstractItem | |
| virtual QCP::Interaction | selectionCategory () const |
| virtual QRect | clipRect () const |
| virtual void | applyDefaultAntialiasingHint (QCPPainter *painter) const |
| virtual void | selectEvent (QMouseEvent *event, bool additive, const QVariant &details, bool *selectionStateChanged) |
| virtual void | deselectEvent (bool *selectionStateChanged) |
| double | rectDistance (const QRectF &rect, const QPointF &pos, bool filledRect) const |
| QCPItemPosition * | createPosition (const QString &name) |
| QCPItemAnchor * | createAnchor (const QString &name, int anchorId) |
| virtual QCP::Interaction | selectionCategory () const |
| virtual QRect | clipRect () const |
| virtual void | applyDefaultAntialiasingHint (QCPPainter *painter) const |
| virtual void | selectEvent (QMouseEvent *event, bool additive, const QVariant &details, bool *selectionStateChanged) |
| virtual void | deselectEvent (bool *selectionStateChanged) |
| double | distSqrToLine (const QPointF &start, const QPointF &end, const QPointF &point) const |
| double | rectSelectTest (const QRectF &rect, const QPointF &pos, bool filledRect) const |
| QCPItemPosition * | createPosition (const QString &name) |
| QCPItemAnchor * | createAnchor (const QString &name, int anchorId) |
Protected Member Functions inherited from QCPLayerable | |
| virtual void | parentPlotInitialized (QCustomPlot *parentPlot) |
| virtual void | mousePressEvent (QMouseEvent *event, const QVariant &details) |
| virtual void | mouseMoveEvent (QMouseEvent *event, const QPointF &startPos) |
| virtual void | mouseReleaseEvent (QMouseEvent *event, const QPointF &startPos) |
| virtual void | mouseDoubleClickEvent (QMouseEvent *event, const QVariant &details) |
| virtual void | wheelEvent (QWheelEvent *event) |
| void | initializeParentPlot (QCustomPlot *parentPlot) |
| void | setParentLayerable (QCPLayerable *parentLayerable) |
| bool | moveToLayer (QCPLayer *layer, bool prepend) |
| void | applyAntialiasingHint (QCPPainter *painter, bool localAntialiased, QCP::AntialiasedElement overrideElement) const |
| virtual void | parentPlotInitialized (QCustomPlot *parentPlot) |
| void | initializeParentPlot (QCustomPlot *parentPlot) |
| void | setParentLayerable (QCPLayerable *parentLayerable) |
| bool | moveToLayer (QCPLayer *layer, bool prepend) |
| void | applyAntialiasingHint (QCPPainter *painter, bool localAntialiased, QCP::AntialiasedElement overrideElement) const |
Protected Attributes | |
| QPen | mPen |
| QPen | mSelectedPen |
| double | mLength |
| BracketStyle | mStyle |
Protected Attributes inherited from QCPAbstractItem | |
| bool | mClipToAxisRect |
| QPointer< QCPAxisRect > | mClipAxisRect |
| QList< QCPItemPosition * > | mPositions |
| QList< QCPItemAnchor * > | mAnchors |
| bool | mSelectable |
| bool | mSelected |
Protected Attributes inherited from QCPLayerable | |
| bool | mVisible |
| QCustomPlot * | mParentPlot |
| QPointer< QCPLayerable > | mParentLayerable |
| QCPLayer * | mLayer |
| bool | mAntialiased |
Additional Inherited Members | |
Signals inherited from QCPAbstractItem | |
| void | selectionChanged (bool selected) |
| void | selectableChanged (bool selectable) |
| void | selectionChanged (bool selected) |
| void | selectableChanged (bool selectable) |
Signals inherited from QCPLayerable | |
| void | layerChanged (QCPLayer *newLayer) |
| void | layerChanged (QCPLayer *newLayer) |
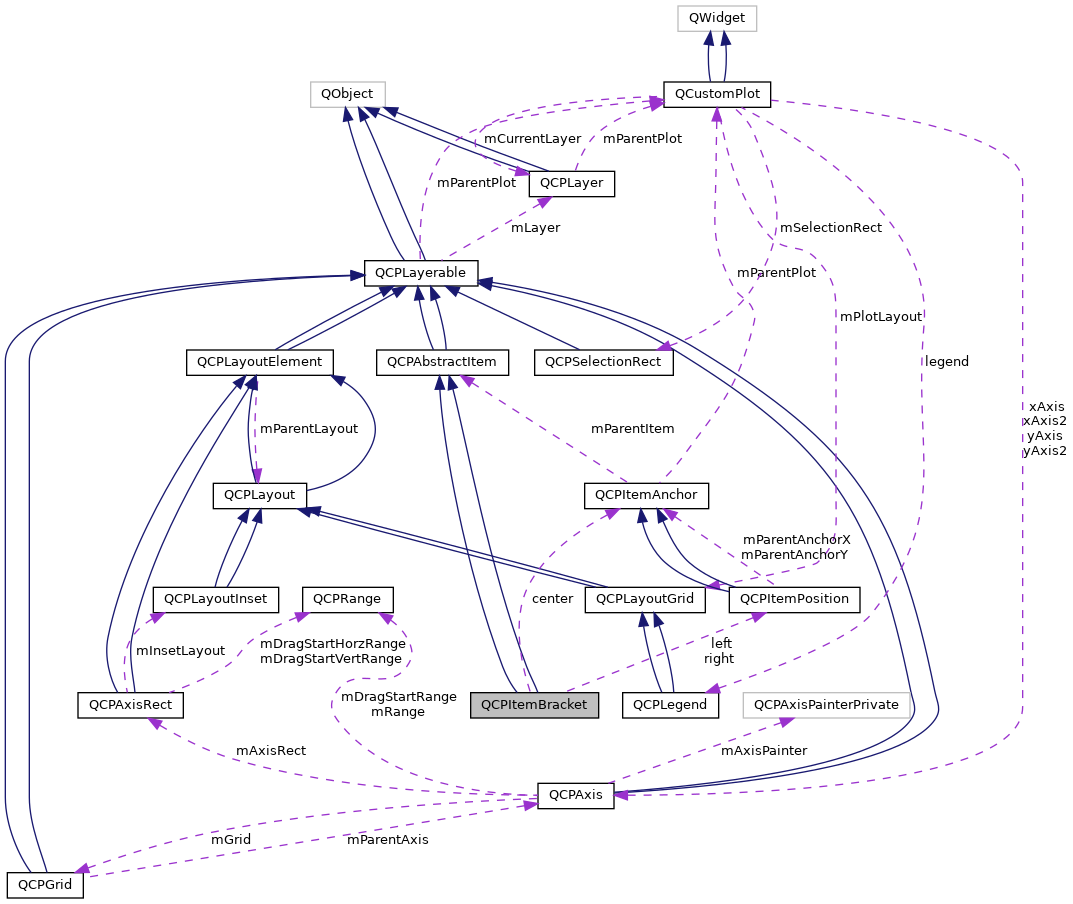
A bracket for referencing/highlighting certain parts in the plot.
anchors, solid blue discs are positions."
It has two positions, left and right, which define the span of the bracket. If left is actually farther to the left than right, the bracket is opened to the bottom, as shown in the example image.
The bracket supports multiple styles via setStyle. The length, i.e. how far the bracket stretches away from the embraced span, can be controlled with setLength.
It provides an anchor center, to allow connection of other items, e.g. an arrow (QCPItemLine or QCPItemCurve) or a text label (QCPItemText), to the bracket.
Definition at line 7795 of file qcustomplot.h.
|
protected |
| Enumerator | |
|---|---|
| aiCenter | |
| aiCenter | |
Definition at line 7848 of file qcustomplot.h.
|
protected |
| Enumerator | |
|---|---|
| aiCenter | |
| aiCenter | |
Definition at line 4463 of file qcustomplot.h.
Defines the various visual shapes of the bracket item. The appearance can be further modified by setLength and setPen.
Definition at line 7810 of file qcustomplot.h.
Definition at line 4426 of file qcustomplot.h.
|
explicit |
Creates a bracket item and sets default values.
The created item is automatically registered with parentPlot. This QCustomPlot instance takes ownership of the item, so do not delete it manually but use QCustomPlot::removeItem() instead.
Creates a bracket item and sets default values.
The constructed item can be added to the plot with QCustomPlot::addItem.
Definition at line 31866 of file qcustomplot.cpp.
References ecvColor::black(), ecvColor::blue(), left, right, QCPItemPosition::setCoords(), setPen(), and setSelectedPen().
|
virtual |
Definition at line 31880 of file qcustomplot.cpp.
| QCPItemBracket::QCPItemBracket | ( | QCustomPlot * | parentPlot | ) |
|
virtual |
|
protectedvirtual |
Reimplemented from QCPAbstractItem.
Definition at line 24749 of file qcustomplot.cpp.
References aiCenter, left, mLength, QCPItemPosition::pixelPoint(), and right.
|
protectedvirtual |
Reimplemented from QCPAbstractItem.
Definition at line 32063 of file qcustomplot.cpp.
References aiCenter, left, mLength, QCPVector2D::normalized(), QCPVector2D::perpendicular(), QCPItemPosition::pixelPosition(), right, QCPVector2D::toPoint(), and QCPVector2D::toPointF().
|
protectedvirtual |
Implements QCPAbstractItem.
Definition at line 31970 of file qcustomplot.cpp.
References bsCalligraphic, bsCurly, bsRound, bsSquare, QCPAbstractItem::clipRect(), color, QCPPainter::drawLine(), left, mainPen(), mLength, mStyle, QCPVector2D::normalized(), cloudViewer::t::geometry::path, QCPVector2D::perpendicular(), QCPItemPosition::pixelPosition(), right, QCPPainter::setPen(), QCPVector2D::toPoint(), and QCPVector2D::toPointF().
|
protectedvirtual |
Implements QCPAbstractItem.
|
inline |
Definition at line 7828 of file qcustomplot.h.
Referenced by setLength().
|
inline |
Definition at line 4443 of file qcustomplot.h.
|
protected |
Definition at line 32085 of file qcustomplot.cpp.
References mPen, QCPAbstractItem::mSelected, and mSelectedPen.
Referenced by draw().
|
protected |
|
inline |
Definition at line 7826 of file qcustomplot.h.
Referenced by setPen(), and setSelectedPen().
|
inline |
Definition at line 4441 of file qcustomplot.h.
|
inline |
Definition at line 7827 of file qcustomplot.h.
|
inline |
Definition at line 4442 of file qcustomplot.h.
|
virtual |
This function is used to decide whether a click hits a layerable object or not.
pos is a point in pixel coordinates on the QCustomPlot surface. This function returns the shortest pixel distance of this point to the object. If the object is either invisible or the distance couldn't be determined, -1.0 is returned. Further, if onlySelectable is true and the object is not selectable, -1.0 is returned, too.
If the object is represented not by single lines but by an area like a QCPItemText or the bars of a QCPBars plottable, a click inside the area should also be considered a hit. In these cases this function thus returns a constant value greater zero but still below the parent plot's selection tolerance. (typically the selectionTolerance multiplied by 0.99).
Providing a constant value for area objects allows selecting line objects even when they are obscured by such area objects, by clicking close to the lines (i.e. closer than 0.99*selectionTolerance).
The actual setting of the selection state is not done by this function. This is handled by the parent QCustomPlot when the mouseReleaseEvent occurs, and the finally selected object is notified via the selectEvent/ deselectEvent methods.
details is an optional output parameter. Every layerable subclass may place any information in details. This information will be passed to selectEvent when the parent QCustomPlot decides on the basis of this selectTest call, that the object was successfully selected. The subsequent call to selectEvent will carry the details. This is useful for multi-part objects (like QCPAxis). This way, a possibly complex calculation to decide which part was clicked is only done once in selectTest. The result (i.e. the actually clicked part) can then be placed in details. So in the subsequent selectEvent, the decision which part was selected doesn't have to be done a second time for a single selection operation.
In the case of 1D Plottables (QCPAbstractPlottable1D, like QCPGraph or QCPBars) details will be set to a QCPDataSelection, describing the closest data point to pos.
You may pass 0 as details to indicate that you are not interested in those selection details.
This function is used to decide whether a click hits a layerable object or not.
pos is a point in pixel coordinates on the QCustomPlot surface. This function returns the shortest pixel distance of this point to the object. If the object is either invisible or the distance couldn't be determined, -1.0 is returned. Further, if onlySelectable is true and the object is not selectable, -1.0 is returned, too.
If the object is represented not by single lines but by an area like a QCPItemText or the bars of a QCPBars plottable, a click inside the area should also be considered a hit. In these cases this function thus returns a constant value greater zero but still below the parent plot's selection tolerance. (typically the selectionTolerance multiplied by 0.99).
Providing a constant value for area objects allows selecting line objects even when they are obscured by such area objects, by clicking close to the lines (i.e. closer than 0.99*selectionTolerance).
The actual setting of the selection state is not done by this function. This is handled by the parent QCustomPlot when the mouseReleaseEvent occurs, and the finally selected object is notified via the selectEvent/deselectEvent methods.
details is an optional output parameter. Every layerable subclass may place any information in details. This information will be passed to selectEvent when the parent QCustomPlot decides on the basis of this selectTest call, that the object was successfully selected. The subsequent call to selectEvent will carry the details. This is useful for multi-part objects (like QCPAxis). This way, a possibly complex calculation to decide which part was clicked is only done once in selectTest. The result (i.e. the actually clicked part) can then be placed in details. So in the subsequent selectEvent, the decision which part was selected doesn't have to be done a second time for a single selection operation.
You may pass 0 as details to indicate that you are not interested in those selection details.
Implements QCPAbstractItem.
Definition at line 31923 of file qcustomplot.cpp.
References a, bsCalligraphic, bsCurly, bsRound, bsSquare, QCPVector2D::distanceSquaredToLine(), left, mLength, QCPAbstractItem::mSelectable, mStyle, QCPVector2D::normalized(), QCPVector2D::perpendicular(), QCPItemPosition::pixelPosition(), right, and QCPVector2D::toPoint().
|
virtual |
This function is used to decide whether a click hits a layerable object or not.
pos is a point in pixel coordinates on the QCustomPlot surface. This function returns the shortest pixel distance of this point to the object. If the object is either invisible or the distance couldn't be determined, -1.0 is returned. Further, if onlySelectable is true and the object is not selectable, -1.0 is returned, too.
If the object is represented not by single lines but by an area like a QCPItemText or the bars of a QCPBars plottable, a click inside the area should also be considered a hit. In these cases this function thus returns a constant value greater zero but still below the parent plot's selection tolerance. (typically the selectionTolerance multiplied by 0.99).
Providing a constant value for area objects allows selecting line objects even when they are obscured by such area objects, by clicking close to the lines (i.e. closer than 0.99*selectionTolerance).
The actual setting of the selection state is not done by this function. This is handled by the parent QCustomPlot when the mouseReleaseEvent occurs, and the finally selected object is notified via the selectEvent/ deselectEvent methods.
details is an optional output parameter. Every layerable subclass may place any information in details. This information will be passed to selectEvent when the parent QCustomPlot decides on the basis of this selectTest call, that the object was successfully selected. The subsequent call to selectEvent will carry the details. This is useful for multi-part objects (like QCPAxis). This way, a possibly complex calculation to decide which part was clicked is only done once in selectTest. The result (i.e. the actually clicked part) can then be placed in details. So in the subsequent selectEvent, the decision which part was selected doesn't have to be done a second time for a single selection operation.
In the case of 1D Plottables (QCPAbstractPlottable1D, like QCPGraph or QCPBars) details will be set to a QCPDataSelection, describing the closest data point to pos.
You may pass 0 as details to indicate that you are not interested in those selection details.
This function is used to decide whether a click hits a layerable object or not.
pos is a point in pixel coordinates on the QCustomPlot surface. This function returns the shortest pixel distance of this point to the object. If the object is either invisible or the distance couldn't be determined, -1.0 is returned. Further, if onlySelectable is true and the object is not selectable, -1.0 is returned, too.
If the object is represented not by single lines but by an area like a QCPItemText or the bars of a QCPBars plottable, a click inside the area should also be considered a hit. In these cases this function thus returns a constant value greater zero but still below the parent plot's selection tolerance. (typically the selectionTolerance multiplied by 0.99).
Providing a constant value for area objects allows selecting line objects even when they are obscured by such area objects, by clicking close to the lines (i.e. closer than 0.99*selectionTolerance).
The actual setting of the selection state is not done by this function. This is handled by the parent QCustomPlot when the mouseReleaseEvent occurs, and the finally selected object is notified via the selectEvent/deselectEvent methods.
details is an optional output parameter. Every layerable subclass may place any information in details. This information will be passed to selectEvent when the parent QCustomPlot decides on the basis of this selectTest call, that the object was successfully selected. The subsequent call to selectEvent will carry the details. This is useful for multi-part objects (like QCPAxis). This way, a possibly complex calculation to decide which part was clicked is only done once in selectTest. The result (i.e. the actually clicked part) can then be placed in details. So in the subsequent selectEvent, the decision which part was selected doesn't have to be done a second time for a single selection operation.
You may pass 0 as details to indicate that you are not interested in those selection details.
Implements QCPAbstractItem.
| void QCPItemBracket::setLength | ( | double | length | ) |
Sets the length in pixels how far the bracket extends in the direction towards the embraced span of the bracket (i.e. perpendicular to the left-right-direction)
Definition at line 31911 of file qcustomplot.cpp.
| void QCPItemBracket::setLength | ( | double | length | ) |
| void QCPItemBracket::setPen | ( | const QPen & | pen | ) |
Sets the pen that will be used to draw the bracket.
Note that when the style is bsCalligraphic, only the color will be taken from the pen, the stroke and width are ignored. To change the apparent stroke width of a calligraphic bracket, use setLength, which has a similar effect.
Definition at line 31892 of file qcustomplot.cpp.
Referenced by QCPItemBracket().
| void QCPItemBracket::setPen | ( | const QPen & | pen | ) |
| void QCPItemBracket::setSelectedPen | ( | const QPen & | pen | ) |
Sets the pen that will be used to draw the bracket when selected
Definition at line 31899 of file qcustomplot.cpp.
References mSelectedPen, and pen().
Referenced by QCPItemBracket().
| void QCPItemBracket::setSelectedPen | ( | const QPen & | pen | ) |
| void QCPItemBracket::setStyle | ( | QCPItemBracket::BracketStyle | style | ) |
Sets the style of the bracket, i.e. the shape/visual appearance.
Definition at line 31918 of file qcustomplot.cpp.
| void QCPItemBracket::setStyle | ( | BracketStyle | style | ) |
|
inline |
Definition at line 7829 of file qcustomplot.h.
Referenced by setStyle().
|
inline |
Definition at line 4444 of file qcustomplot.h.
| QCPItemAnchor *const QCPItemBracket::center |
Definition at line 7844 of file qcustomplot.h.
| QCPItemPosition *const QCPItemBracket::left |
Definition at line 7842 of file qcustomplot.h.
Referenced by anchorPixelPoint(), anchorPixelPosition(), draw(), QCPItemBracket(), and selectTest().
|
protected |
Definition at line 7850 of file qcustomplot.h.
Referenced by anchorPixelPoint(), anchorPixelPosition(), draw(), selectTest(), and setLength().
|
protected |
Definition at line 7849 of file qcustomplot.h.
|
protected |
Definition at line 7849 of file qcustomplot.h.
Referenced by mainPen(), and setSelectedPen().
|
protected |
Definition at line 7851 of file qcustomplot.h.
Referenced by draw(), selectTest(), and setStyle().
| QCPItemPosition *const QCPItemBracket::right |
Definition at line 7843 of file qcustomplot.h.
Referenced by anchorPixelPoint(), anchorPixelPosition(), draw(), QCPItemBracket(), and selectTest().