![]() |
ACloudViewer
3.9.4
A Modern Library for 3D Data Processing
|
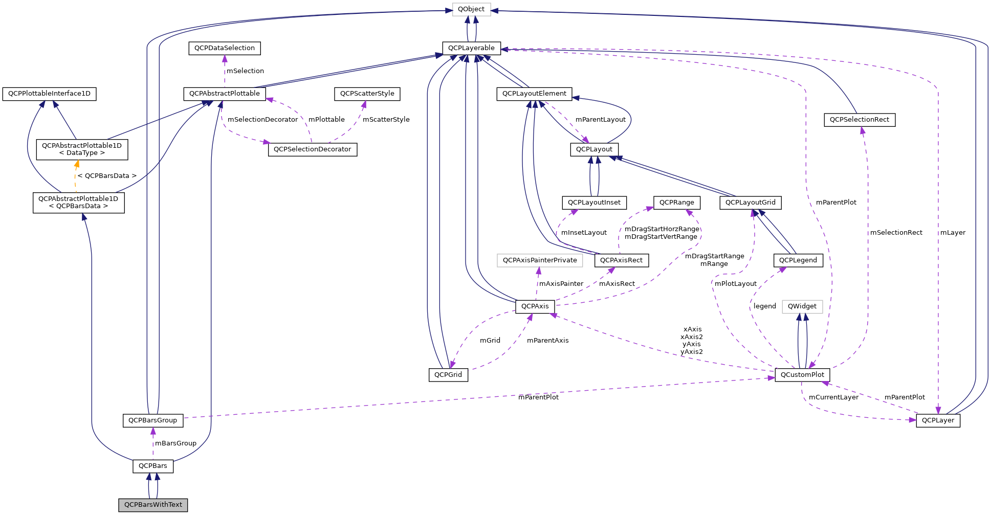
QCustomPlot: vertical bar with text along side. More...
#include <ecvQCustomPlot.h>


Public Member Functions | |
| QCPBarsWithText (QCPAxis *keyAxis, QCPAxis *valueAxis) | |
| void | setText (QString text) |
| void | appendText (QString text) |
| void | setTextAlignment (bool left) |
| QCPBarsWithText (QCPAxis *keyAxis, QCPAxis *valueAxis) | |
| void | setText (QString text) |
| void | appendText (QString text) |
| void | setTextAlignment (bool left) |
Public Member Functions inherited from QCPBars | |
| QCPBars (QCPAxis *keyAxis, QCPAxis *valueAxis) | |
| virtual | ~QCPBars () |
| double | width () const |
| WidthType | widthType () const |
| QCPBarsGroup * | barsGroup () const |
| double | baseValue () const |
| double | stackingGap () const |
| QCPBars * | barBelow () const |
| QCPBars * | barAbove () const |
| QSharedPointer< QCPBarsDataContainer > | data () const |
| void | setData (QSharedPointer< QCPBarsDataContainer > data) |
| void | setData (const QVector< double > &keys, const QVector< double > &values, bool alreadySorted=false) |
| void | setWidth (double width) |
| void | setWidthType (WidthType widthType) |
| void | setBarsGroup (QCPBarsGroup *barsGroup) |
| void | setBaseValue (double baseValue) |
| void | setStackingGap (double pixels) |
| void | addData (const QVector< double > &keys, const QVector< double > &values, bool alreadySorted=false) |
| void | addData (double key, double value) |
| void | moveBelow (QCPBars *bars) |
| void | moveAbove (QCPBars *bars) |
| virtual QCPDataSelection | selectTestRect (const QRectF &rect, bool onlySelectable) const |
| virtual double | selectTest (const QPointF &pos, bool onlySelectable, QVariant *details=0) const |
| virtual QCPRange | getKeyRange (bool &foundRange, QCP::SignDomain inSignDomain=QCP::sdBoth) const |
| virtual QCPRange | getValueRange (bool &foundRange, QCP::SignDomain inSignDomain=QCP::sdBoth, const QCPRange &inKeyRange=QCPRange()) const |
| virtual QPointF | dataPixelPosition (int index) const |
| QCPBars (QCPAxis *keyAxis, QCPAxis *valueAxis) | |
| virtual | ~QCPBars () |
| double | width () const |
| WidthType | widthType () const |
| QCPBarsGroup * | barsGroup () const |
| double | baseValue () const |
| QCPBars * | barBelow () const |
| QCPBars * | barAbove () const |
| QCPBarDataMap * | data () const |
| void | setWidth (double width) |
| void | setWidthType (WidthType widthType) |
| void | setBarsGroup (QCPBarsGroup *barsGroup) |
| void | setBaseValue (double baseValue) |
| void | setData (QCPBarDataMap *data, bool copy=false) |
| void | setData (const QVector< double > &key, const QVector< double > &value) |
| void | moveBelow (QCPBars *bars) |
| void | moveAbove (QCPBars *bars) |
| void | addData (const QCPBarDataMap &dataMap) |
| void | addData (const QCPBarData &data) |
| void | addData (double key, double value) |
| void | addData (const QVector< double > &keys, const QVector< double > &values) |
| void | removeDataBefore (double key) |
| void | removeDataAfter (double key) |
| void | removeData (double fromKey, double toKey) |
| void | removeData (double key) |
| virtual void | clearData () |
| virtual double | selectTest (const QPointF &pos, bool onlySelectable, QVariant *details=0) const |
Public Member Functions inherited from QCPAbstractPlottable1D< QCPBarsData > | |
| QCPAbstractPlottable1D (QCPAxis *keyAxis, QCPAxis *valueAxis) | |
| virtual | ~QCPAbstractPlottable1D () |
| virtual int | dataCount () const |
| virtual double | dataMainKey (int index) const |
| virtual double | dataSortKey (int index) const |
| virtual double | dataMainValue (int index) const |
| virtual QCPRange | dataValueRange (int index) const |
| virtual bool | sortKeyIsMainKey () const |
| virtual int | findBegin (double sortKey, bool expandedRange=true) const |
| virtual int | findEnd (double sortKey, bool expandedRange=true) const |
| virtual QCPPlottableInterface1D * | interface1D () |
Public Member Functions inherited from QCPAbstractPlottable | |
| QCPAbstractPlottable (QCPAxis *keyAxis, QCPAxis *valueAxis) | |
| virtual | ~QCPAbstractPlottable () |
| QString | name () const |
| bool | antialiasedFill () const |
| bool | antialiasedScatters () const |
| QPen | pen () const |
| QBrush | brush () const |
| QCPAxis * | keyAxis () const |
| QCPAxis * | valueAxis () const |
| QCP::SelectionType | selectable () const |
| bool | selected () const |
| QCPDataSelection | selection () const |
| QCPSelectionDecorator * | selectionDecorator () const |
| void | setName (const QString &name) |
| void | setAntialiasedFill (bool enabled) |
| void | setAntialiasedScatters (bool enabled) |
| void | setPen (const QPen &pen) |
| void | setBrush (const QBrush &brush) |
| void | setKeyAxis (QCPAxis *axis) |
| void | setValueAxis (QCPAxis *axis) |
| Q_SLOT void | setSelectable (QCP::SelectionType selectable) |
| Q_SLOT void | setSelection (QCPDataSelection selection) |
| void | setSelectionDecorator (QCPSelectionDecorator *decorator) |
| void | coordsToPixels (double key, double value, double &x, double &y) const |
| const QPointF | coordsToPixels (double key, double value) const |
| void | pixelsToCoords (double x, double y, double &key, double &value) const |
| void | pixelsToCoords (const QPointF &pixelPos, double &key, double &value) const |
| void | rescaleAxes (bool onlyEnlarge=false) const |
| void | rescaleKeyAxis (bool onlyEnlarge=false) const |
| void | rescaleValueAxis (bool onlyEnlarge=false, bool inKeyRange=false) const |
| bool | addToLegend (QCPLegend *legend) |
| bool | addToLegend () |
| bool | removeFromLegend (QCPLegend *legend) const |
| bool | removeFromLegend () const |
| QCPAbstractPlottable (QCPAxis *keyAxis, QCPAxis *valueAxis) | |
| QString | name () const |
| bool | antialiasedFill () const |
| bool | antialiasedScatters () const |
| bool | antialiasedErrorBars () const |
| QPen | pen () const |
| QPen | selectedPen () const |
| QBrush | brush () const |
| QBrush | selectedBrush () const |
| QCPAxis * | keyAxis () const |
| QCPAxis * | valueAxis () const |
| bool | selectable () const |
| bool | selected () const |
| void | setName (const QString &name) |
| void | setAntialiasedFill (bool enabled) |
| void | setAntialiasedScatters (bool enabled) |
| void | setAntialiasedErrorBars (bool enabled) |
| void | setPen (const QPen &pen) |
| void | setSelectedPen (const QPen &pen) |
| void | setBrush (const QBrush &brush) |
| void | setSelectedBrush (const QBrush &brush) |
| void | setKeyAxis (QCPAxis *axis) |
| void | setValueAxis (QCPAxis *axis) |
| Q_SLOT void | setSelectable (bool selectable) |
| Q_SLOT void | setSelected (bool selected) |
| virtual bool | addToLegend () |
| virtual bool | removeFromLegend () const |
| void | rescaleAxes (bool onlyEnlarge=false) const |
| void | rescaleKeyAxis (bool onlyEnlarge=false) const |
| void | rescaleValueAxis (bool onlyEnlarge=false) const |
Public Member Functions inherited from QCPLayerable | |
| QCPLayerable (QCustomPlot *plot, QString targetLayer=QString(), QCPLayerable *parentLayerable=0) | |
| virtual | ~QCPLayerable () |
| bool | visible () const |
| QCustomPlot * | parentPlot () const |
| QCPLayerable * | parentLayerable () const |
| QCPLayer * | layer () const |
| bool | antialiased () const |
| void | setVisible (bool on) |
| Q_SLOT bool | setLayer (QCPLayer *layer) |
| bool | setLayer (const QString &layerName) |
| void | setAntialiased (bool enabled) |
| bool | realVisibility () const |
| QCPLayerable (QCustomPlot *plot, QString targetLayer=QString(), QCPLayerable *parentLayerable=0) | |
| ~QCPLayerable () | |
| bool | visible () const |
| QCustomPlot * | parentPlot () const |
| QCPLayerable * | parentLayerable () const |
| QCPLayer * | layer () const |
| bool | antialiased () const |
| void | setVisible (bool on) |
| Q_SLOT bool | setLayer (QCPLayer *layer) |
| bool | setLayer (const QString &layerName) |
| void | setAntialiased (bool enabled) |
| bool | realVisibility () const |
Public Member Functions inherited from QCPPlottableInterface1D | |
| virtual | ~QCPPlottableInterface1D () |
Protected Member Functions | |
| virtual void | draw (QCPPainter *painter) |
| virtual void | draw (QCPPainter *painter) |
Protected Member Functions inherited from QCPBars | |
| virtual void | drawLegendIcon (QCPPainter *painter, const QRectF &rect) const |
| void | getVisibleDataBounds (QCPBarsDataContainer::const_iterator &begin, QCPBarsDataContainer::const_iterator &end) const |
| QRectF | getBarRect (double key, double value) const |
| void | getPixelWidth (double key, double &lower, double &upper) const |
| double | getStackedBaseValue (double key, bool positive) const |
| virtual void | drawLegendIcon (QCPPainter *painter, const QRectF &rect) const |
| virtual QCPRange | getKeyRange (bool &foundRange, SignDomain inSignDomain=sdBoth) const |
| virtual QCPRange | getValueRange (bool &foundRange, SignDomain inSignDomain=sdBoth) const |
| void | getVisibleDataBounds (QCPBarDataMap::const_iterator &lower, QCPBarDataMap::const_iterator &upperEnd) const |
| QPolygonF | getBarPolygon (double key, double value) const |
| void | getPixelWidth (double key, double &lower, double &upper) const |
| double | getStackedBaseValue (double key, bool positive) const |
Protected Member Functions inherited from QCPAbstractPlottable1D< QCPBarsData > | |
| void | getDataSegments (QList< QCPDataRange > &selectedSegments, QList< QCPDataRange > &unselectedSegments) const |
| void | drawPolyline (QCPPainter *painter, const QVector< QPointF > &lineData) const |
Protected Member Functions inherited from QCPAbstractPlottable | |
| virtual QRect | clipRect () const |
| virtual QCP::Interaction | selectionCategory () const |
| void | applyDefaultAntialiasingHint (QCPPainter *painter) const |
| virtual void | selectEvent (QMouseEvent *event, bool additive, const QVariant &details, bool *selectionStateChanged) |
| virtual void | deselectEvent (bool *selectionStateChanged) |
| void | applyFillAntialiasingHint (QCPPainter *painter) const |
| void | applyScattersAntialiasingHint (QCPPainter *painter) const |
| virtual QRect | clipRect () const |
| virtual QCP::Interaction | selectionCategory () const |
| void | applyDefaultAntialiasingHint (QCPPainter *painter) const |
| virtual void | selectEvent (QMouseEvent *event, bool additive, const QVariant &details, bool *selectionStateChanged) |
| virtual void | deselectEvent (bool *selectionStateChanged) |
| void | coordsToPixels (double key, double value, double &x, double &y) const |
| const QPointF | coordsToPixels (double key, double value) const |
| void | pixelsToCoords (double x, double y, double &key, double &value) const |
| void | pixelsToCoords (const QPointF &pixelPos, double &key, double &value) const |
| QPen | mainPen () const |
| QBrush | mainBrush () const |
| void | applyFillAntialiasingHint (QCPPainter *painter) const |
| void | applyScattersAntialiasingHint (QCPPainter *painter) const |
| void | applyErrorBarsAntialiasingHint (QCPPainter *painter) const |
| double | distSqrToLine (const QPointF &start, const QPointF &end, const QPointF &point) const |
Protected Member Functions inherited from QCPLayerable | |
| virtual void | parentPlotInitialized (QCustomPlot *parentPlot) |
| virtual void | mousePressEvent (QMouseEvent *event, const QVariant &details) |
| virtual void | mouseMoveEvent (QMouseEvent *event, const QPointF &startPos) |
| virtual void | mouseReleaseEvent (QMouseEvent *event, const QPointF &startPos) |
| virtual void | mouseDoubleClickEvent (QMouseEvent *event, const QVariant &details) |
| virtual void | wheelEvent (QWheelEvent *event) |
| void | initializeParentPlot (QCustomPlot *parentPlot) |
| void | setParentLayerable (QCPLayerable *parentLayerable) |
| bool | moveToLayer (QCPLayer *layer, bool prepend) |
| void | applyAntialiasingHint (QCPPainter *painter, bool localAntialiased, QCP::AntialiasedElement overrideElement) const |
| virtual void | parentPlotInitialized (QCustomPlot *parentPlot) |
| void | initializeParentPlot (QCustomPlot *parentPlot) |
| void | setParentLayerable (QCPLayerable *parentLayerable) |
| bool | moveToLayer (QCPLayer *layer, bool prepend) |
| void | applyAntialiasingHint (QCPPainter *painter, bool localAntialiased, QCP::AntialiasedElement overrideElement) const |
Protected Attributes | |
| QStringList | m_text |
| bool | m_textOnTheLeft |
Protected Attributes inherited from QCPBars | |
| double | mWidth |
| WidthType | mWidthType |
| QCPBarsGroup * | mBarsGroup |
| double | mBaseValue |
| double | mStackingGap |
| QPointer< QCPBars > | mBarBelow |
| QPointer< QCPBars > | mBarAbove |
| QCPBarDataMap * | mData |
Protected Attributes inherited from QCPAbstractPlottable1D< QCPBarsData > | |
| QSharedPointer< QCPDataContainer< QCPBarsData > > | mDataContainer |
Protected Attributes inherited from QCPAbstractPlottable | |
| QString | mName |
| bool | mAntialiasedFill |
| bool | mAntialiasedScatters |
| QPen | mPen |
| QBrush | mBrush |
| QPointer< QCPAxis > | mKeyAxis |
| QPointer< QCPAxis > | mValueAxis |
| QCP::SelectionType | mSelectable |
| QCPDataSelection | mSelection |
| QCPSelectionDecorator * | mSelectionDecorator |
| bool | mAntialiasedErrorBars |
| QPen | mSelectedPen |
| QBrush | mSelectedBrush |
| bool | mSelectable |
| bool | mSelected |
Protected Attributes inherited from QCPLayerable | |
| bool | mVisible |
| QCustomPlot * | mParentPlot |
| QPointer< QCPLayerable > | mParentLayerable |
| QCPLayer * | mLayer |
| bool | mAntialiased |
Additional Inherited Members | |
Public Types inherited from QCPBars | |
| enum | WidthType { wtAbsolute , wtAxisRectRatio , wtPlotCoords , wtAbsolute , wtAxisRectRatio , wtPlotCoords } |
| enum | WidthType { wtAbsolute , wtAxisRectRatio , wtPlotCoords , wtAbsolute , wtAxisRectRatio , wtPlotCoords } |
Signals inherited from QCPAbstractPlottable | |
| void | selectionChanged (bool selected) |
| void | selectionChanged (const QCPDataSelection &selection) |
| void | selectableChanged (QCP::SelectionType selectable) |
| void | selectionChanged (bool selected) |
| void | selectableChanged (bool selectable) |
Signals inherited from QCPLayerable | |
| void | layerChanged (QCPLayer *newLayer) |
| void | layerChanged (QCPLayer *newLayer) |
Protected Types inherited from QCPAbstractPlottable | |
| enum | SignDomain { sdNegative , sdBoth , sdPositive } |
Static Protected Member Functions inherited from QCPBars | |
| static void | connectBars (QCPBars *lower, QCPBars *upper) |
| static void | connectBars (QCPBars *lower, QCPBars *upper) |
QCustomPlot: vertical bar with text along side.
Definition at line 21 of file ecvQCustomPlot.h.
Definition at line 25 of file ecvQCustomPlot.h.
Definition at line 27 of file WolmanCustomPlot.h.
|
inline |
Definition at line 29 of file ecvQCustomPlot.h.
References m_text.
Referenced by ccHistogramWindow::refresh(), and ccWaveWidget::refresh().
|
inline |
Definition at line 31 of file WolmanCustomPlot.h.
References m_text.
|
inlineprotectedvirtual |
Reimplemented from QCPBars.
Definition at line 37 of file ecvQCustomPlot.h.
References QCPAbstractPlottable::coordsToPixels(), QCPBars::data(), QCPBars::draw(), m_text, m_textOnTheLeft, QCPAbstractPlottable::mKeyAxis, and QCPAbstractPlottable::mValueAxis.
|
inlineprotectedvirtual |
Reimplemented from QCPBars.
Definition at line 39 of file WolmanCustomPlot.h.
References QCPAbstractPlottable::coordsToPixels(), QCPBars::data(), QCPBars::draw(), m_text, m_textOnTheLeft, QCPAbstractPlottable::mKeyAxis, QCPAbstractPlottable::mValueAxis, and QTCOMPAT_FONTMETRICS_WIDTH.
|
inline |
Definition at line 28 of file ecvQCustomPlot.h.
References m_text.
Referenced by ccHistogramWindow::refresh(), and ccWaveWidget::refresh().
|
inline |
Definition at line 30 of file WolmanCustomPlot.h.
References m_text.
|
inline |
Definition at line 30 of file ecvQCustomPlot.h.
References m_textOnTheLeft.
Referenced by ccHistogramWindow::refresh(), and ccWaveWidget::refresh().
|
inline |
Definition at line 32 of file WolmanCustomPlot.h.
References m_textOnTheLeft.
|
protected |
Definition at line 33 of file ecvQCustomPlot.h.
Referenced by appendText(), draw(), and setText().
|
protected |
Definition at line 34 of file ecvQCustomPlot.h.
Referenced by draw(), and setTextAlignment().