![]() |
ACloudViewer
3.9.4
A Modern Library for 3D Data Processing
|


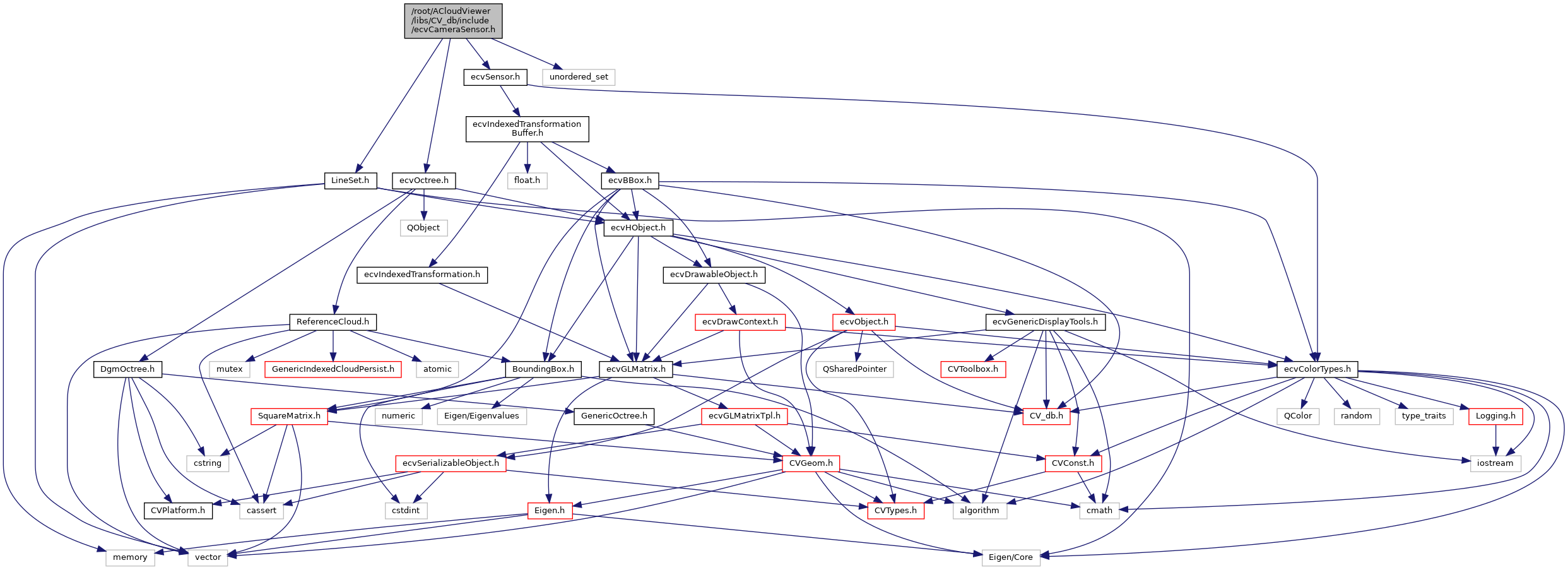
Go to the source code of this file.
Classes | |
| class | ccCameraSensor |
| Camera (projective) sensor. More... | |
| struct | ccCameraSensor::IntrinsicParameters |
| Intrinsic parameters of the camera sensor. More... | |
| struct | ccCameraSensor::LensDistortionParameters |
| Lens distortion parameters (interface) More... | |
| struct | ccCameraSensor::RadialDistortionParameters |
| Simple radial distortion model. More... | |
| struct | ccCameraSensor::ExtendedRadialDistortionParameters |
| Extended radial distortion model. More... | |
| struct | ccCameraSensor::BrownDistortionParameters |
| Brown's distortion model + Linear Disparity. More... | |
| struct | ccCameraSensor::FrustumInformation |
| Frustum information structure. More... | |
| struct | ccCameraSensor::KeyPoint |
| class | ccOctreeFrustumIntersector |