![]() |
ACloudViewer
3.9.4
A Modern Library for 3D Data Processing
|
Facet. More...
#include <ecvFacet.h>


Public Member Functions | |
| ccFacet (PointCoordinateType maxEdgeLength=0, QString name=QString("Facet")) | |
| Default constructor. More... | |
| virtual | ~ccFacet () override |
| Destructor. More... | |
| virtual CV_CLASS_ENUM | getClassID () const override |
| Returns class ID. More... | |
| virtual bool | isSerializable () const override |
| Returns whether object is serializable of not. More... | |
| void | setColor (const ecvColor::Rgb &rgb) |
| Sets the facet unique color. More... | |
| CCVector3 | getNormal () const override |
| Returns the entity normal. More... | |
| double | getRMS () const |
| Returns associated RMS. More... | |
| double | getSurface () const |
| Returns associated surface area. More... | |
| const PointCoordinateType * | getPlaneEquation () const |
| Returns plane equation. More... | |
| void | invertNormal () |
| Inverts the facet normal. More... | |
| const CCVector3 & | getCenter () const |
| Returns the facet center. More... | |
| ccMesh * | getPolygon () |
| Returns polygon mesh (if any) More... | |
| const ccMesh * | getPolygon () const |
| Returns polygon mesh (if any) More... | |
| ccPolyline * | getContour () |
| Returns contour polyline (if any) More... | |
| const ccPolyline * | getContour () const |
| Returns contour polyline (if any) More... | |
| ccPointCloud * | getContourVertices () |
| Returns contour vertices (if any) More... | |
| const ccPointCloud * | getContourVertices () const |
| Returns contour vertices (if any) More... | |
| ccPointCloud * | getOriginPoints () |
| Returns origin points (if any) More... | |
| const ccPointCloud * | getOriginPoints () const |
| Returns origin points (if any) More... | |
| void | setPolygon (ccMesh *mesh) |
| Sets polygon mesh. More... | |
| void | setContour (ccPolyline *poly) |
| Sets contour polyline. More... | |
| void | setContourVertices (ccPointCloud *cloud) |
| Sets contour vertices. More... | |
| void | setOriginPoints (ccPointCloud *cloud) |
| Sets origin points. More... | |
| std::shared_ptr< ccMesh > | getNormalVectorMesh (bool update=false) |
| Gets normal vector mesh. More... | |
| ccFacet * | clone () const |
| Clones this facet. More... | |
| bool | clone (ccFacet *facet) const |
| virtual bool | IsEmpty () const override |
| virtual Eigen::Vector3d | GetMinBound () const override |
| Returns min bounds for geometry coordinates. More... | |
| virtual Eigen::Vector3d | GetMaxBound () const override |
| Returns max bounds for geometry coordinates. More... | |
| virtual Eigen::Vector3d | GetCenter () const override |
| Returns the center of the geometry coordinates. More... | |
| virtual ccBBox | GetAxisAlignedBoundingBox () const override |
| Returns an axis-aligned bounding box of the geometry. More... | |
| virtual ecvOrientedBBox | GetOrientedBoundingBox () const override |
| virtual ccFacet & | Transform (const Eigen::Matrix4d &transformation) override |
| Apply transformation (4x4 matrix) to the geometry coordinates. More... | |
| virtual ccFacet & | Translate (const Eigen::Vector3d &translation, bool relative=true) override |
| Apply translation to the geometry coordinates. More... | |
| virtual ccFacet & | Scale (const double s, const Eigen::Vector3d ¢er) override |
Apply scaling to the geometry coordinates. Given a scaling factor , and center , a given point is transformed according to . More... | |
| virtual ccFacet & | Rotate (const Eigen::Matrix3d &R, const Eigen::Vector3d ¢er) override |
Apply rotation to the geometry coordinates and normals. Given a rotation matrix , and center , a given point is transformed according to . More... | |
| ccFacet (const ccFacet &poly) | |
| Copy constructor. More... | |
| ccFacet & | operator+= (const ccFacet &polyline) |
| ccFacet & | operator= (const ccFacet &polyline) |
| ccFacet | operator+ (const ccFacet &polyline) const |
| ccFacet & | PaintUniformColor (const Eigen::Vector3d &color) |
| Assigns each line in the LineSet the same color. More... | |
Public Member Functions inherited from ccHObject | |
| ccHObject (QString name=QString()) | |
| Default constructor. More... | |
| ccHObject (const ccHObject &object) | |
| Copy constructor. More... | |
| virtual | ~ccHObject () override |
| Default destructor. More... | |
| virtual Eigen::Vector2d | GetMin2DBound () const |
| virtual Eigen::Vector2d | GetMax2DBound () const |
| virtual ccHObject & | Scale (const double s) |
| virtual ccHObject & | Rotate (const Eigen::Matrix3d &R) |
| QString | getViewId () const |
| CV_CLASS_ENUM | getClassID () const override |
| Returns class ID. More... | |
| bool | isGroup () const |
| Returns whether the instance is a group. More... | |
| ccHObject * | getParent () const |
| Returns parent object. More... | |
| virtual QIcon | getIcon () const |
| Returns the icon associated to this entity. More... | |
| void | addDependency (ccHObject *otherObject, int flags, bool additive=true) |
| Adds a new dependence (additive or not) More... | |
| int | getDependencyFlagsWith (const ccHObject *otherObject) |
| Returns the dependency flags with a given object. More... | |
| void | removeDependencyWith (ccHObject *otherObject) |
| Removes any dependency flags with a given object. More... | |
| void | removeDependencyFlag (ccHObject *otherObject, DEPENDENCY_FLAGS flag) |
| Removes a given dependency flag. More... | |
| virtual bool | addChild (ccHObject *child, int dependencyFlags=DP_PARENT_OF_OTHER, int insertIndex=-1) |
| Adds a child. More... | |
| unsigned | getChildrenNumber () const |
| Returns the number of children. More... | |
| unsigned int | getChildCountRecursive () const |
| Returns the total number of children under this object recursively. More... | |
| ccHObject * | getChild (unsigned childPos) const |
| Returns the ith child. More... | |
| ccHObject * | find (unsigned uniqueID) |
| Finds an entity in this object hierarchy. More... | |
| unsigned | filterChildren (Container &filteredChildren, bool recursive=false, CV_CLASS_ENUM filter=CV_TYPES::OBJECT, bool strict=false) const |
| Collects the children corresponding to a certain pattern. More... | |
| void | detachChild (ccHObject *child) |
| Detaches a specific child. More... | |
| void | detachAllChildren () |
| Removes a specific child. More... | |
| void | getTypeID_recursive (std::vector< removeInfo > &rmInfos, bool relative) |
| void | getTypeID_recursive (std::vector< hideInfo > &hdInfos, bool relative) |
| void | removeChild (ccHObject *child) |
| void | removeChild (int pos) |
| Removes a specific child given its index. More... | |
| void | removeAllChildren () |
| Removes all children. More... | |
| int | getChildIndex (const ccHObject *aChild) const |
| Returns child index. More... | |
| void | swapChildren (unsigned firstChildIndex, unsigned secondChildIndex) |
| Swaps two children. More... | |
| int | getIndex () const |
| Returns index relatively to its parent or -1 if no parent. More... | |
| void | transferChild (ccHObject *child, ccHObject &newParent) |
| Transfer a given child to another parent. More... | |
| void | transferChildren (ccHObject &newParent, bool forceFatherDependent=false) |
| Transfer all children to another parent. More... | |
| ccHObject * | getFirstChild () const |
| Shortcut: returns first child. More... | |
| ccHObject * | getLastChild () const |
| Shortcut: returns last child. More... | |
| bool | isAncestorOf (const ccHObject *anObject) const |
| Returns true if the current object is an ancestor of the specified one. More... | |
| void | removeFromRenderScreen (bool recursive=true) |
| void | hideObject_recursive (bool recursive) |
| void | hideBB (CC_DRAW_CONTEXT context) |
| void | showBB (CC_DRAW_CONTEXT context) |
| virtual ccBBox | getOwnBB (bool withGLFeatures=false) |
| Returns the entity's own bounding-box. More... | |
| void | setRedrawFlagRecursive (bool redraw=false) |
| void | setForceRedrawRecursive (bool redraw=false) |
| void | setPointSizeRecursive (int pSize) |
| void | setLineWidthRecursive (PointCoordinateType width) |
| virtual ccBBox | getBB_recursive (bool withGLFeatures=false, bool onlyEnabledChildren=true) |
| Returns the bounding-box of this entity and it's children. More... | |
| virtual GlobalBoundingBox | getOwnGlobalBB (bool withGLFeatures=false) |
| virtual bool | getOwnGlobalBB (CCVector3d &minCorner, CCVector3d &maxCorner) |
| virtual GlobalBoundingBox | getGlobalBB_recursive (bool withGLFeatures=false, bool onlyEnabledChildren=true) |
| Returns the global bounding-box of this entity and it's children. More... | |
| virtual ccBBox | getDisplayBB_recursive (bool relative) |
| Returns the bounding-box of this entity and it's children WHEN DISPLAYED. More... | |
| virtual ccBBox | getOwnFitBB (ccGLMatrix &trans) |
| Returns best-fit bounding-box (if available) More... | |
| virtual void | drawBB (CC_DRAW_CONTEXT &context, const ecvColor::Rgb &col) |
| Draws the entity (and its children) bounding-box. More... | |
| void | draw (CC_DRAW_CONTEXT &context) override |
| Draws entity and its children. More... | |
| void | updateNameIn3DRecursive () |
| void | setHideShowType (CC_DRAW_CONTEXT &context) |
| void | setRemoveType (CC_DRAW_CONTEXT &context) |
| ENTITY_TYPE | getEntityType () const |
| virtual void | redrawDisplay (bool forceRedraw=true, bool only2D=false) |
| Redraws associated display. More... | |
| bool | getAbsoluteGLTransformation (ccGLMatrix &trans) const |
| virtual bool | isDisplayed () const |
| Returns whether the object is actually displayed (visible) or not. More... | |
| virtual bool | isBranchEnabled () const |
| Returns whether the object and all its ancestors are enabled. More... | |
| virtual void | redrawDisplay_recursive (bool p) |
| virtual void | refreshDisplay_recursive (bool p) |
| virtual void | setSelected_recursive (bool p) |
| virtual void | toggleActivation_recursive () |
| virtual void | toggleVisibility_recursive () |
| virtual void | toggleColors_recursive () |
| virtual void | resetGLTransformationHistory_recursive () |
| virtual void | toggleNormals_recursive () |
| virtual void | toggleSF_recursive () |
| virtual void | toggleShowName_recursive () |
| unsigned | findMaxUniqueID_recursive () const |
| Returns the max 'unique ID' of this entity and its siblings. More... | |
| void | applyGLTransformation_recursive (const ccGLMatrix *trans=nullptr) |
| Applies the active OpenGL transformation to the entity (recursive) More... | |
| virtual void | notifyGeometryUpdate () |
| bool | isSerializable () const override |
| Returns whether object is serializable of not. More... | |
| bool | toFile (QFile &out, short dataVersion) const override |
| Saves data to binary stream. More... | |
| bool | fromFile (QFile &in, short dataVersion, int flags, LoadedIDMap &oldToNewIDMap) override |
| Loads data from binary stream. More... | |
| short | minimumFileVersion () const override |
| Returns the minimum file version required to save this instance. More... | |
| bool | fromFileNoChildren (QFile &in, short dataVersion, int flags, LoadedIDMap &oldToNewIDMap) |
| Custom version of ccSerializableObject::fromFile. More... | |
| virtual bool | isShareable () const |
| Returns whether object is shareable or not. More... | |
| virtual void | setSelectionBehavior (SelectionBehavior mode) |
| Sets selection behavior (when displayed) More... | |
| virtual SelectionBehavior | getSelectionBehavior () const |
| Returns selection behavior. More... | |
| virtual unsigned | getUniqueIDForDisplay () const |
| Returns object unqiue ID used for display. More... | |
| virtual const ccGLMatrix & | getGLTransformationHistory () const |
| Returns the transformation 'history' matrix. More... | |
| virtual void | setGLTransformationHistory (const ccGLMatrix &mat) |
| Sets the transformation 'history' matrix (handle with care!) More... | |
| virtual void | resetGLTransformationHistory () |
| Resets the transformation 'history' matrix. More... | |
| bool | pushDisplayState () override |
| Pushes the current display state (overridden) More... | |
| void | popDisplayState (bool apply=true) override |
| Pops the last pushed display state (overridden) More... | |
Public Member Functions inherited from ccObject | |
| ccObject (QString name=QString()) | |
| Default constructor. More... | |
| ccObject (const ccObject &object) | |
| Copy constructor. More... | |
| virtual QString | getName () const |
| Returns object name. More... | |
| virtual void | setName (const QString &name) |
| Sets object name. More... | |
| virtual void | setRemoveFlag (bool removeFlag) |
| Sets removeFlag. More... | |
| virtual bool | getRemoveFlag () |
| Returns removeFlag. More... | |
| virtual unsigned | getUniqueID () const |
| Returns object unique ID. More... | |
| virtual void | setUniqueID (unsigned ID) |
| Changes unique ID. More... | |
| virtual bool | isEnabled () const |
| Returns whether the object is enabled or not. More... | |
| virtual void | setEnabled (bool state) |
| Sets the "enabled" property. More... | |
| virtual void | toggleActivation () |
| Toggles the "enabled" property. More... | |
| virtual bool | isLocked () const |
| Returns whether the object is locked or not. More... | |
| virtual void | setLocked (bool state) |
| Sets the "enabled" property. More... | |
| bool | isLeaf () const |
| bool | isCustom () const |
| bool | isHierarchy () const |
| bool | isKindOf (CV_CLASS_ENUM type) const |
| bool | isA (CV_CLASS_ENUM type) const |
| QVariant | getMetaData (const QString &key) const |
| Returns a given associated meta data. More... | |
| bool | removeMetaData (const QString &key) |
| Removes a given associated meta-data. More... | |
| void | setMetaData (const QString &key, const QVariant &data) |
| Sets a meta-data element. More... | |
| void | setMetaData (const QVariantMap &dataset, bool overwrite=false) |
| Sets several meta-data elements at a time. More... | |
| bool | hasMetaData (const QString &key) const |
| Returns whether a meta-data element with the given key exists or not. More... | |
| const QVariantMap & | metaData () const |
| Returns meta-data map (const only) More... | |
| void | setBaseName (const QString &baseName) |
| QString | getBaseName () const |
| void | setFullPath (const QString &fullPaht) |
| QString | getFullPath () const |
Public Member Functions inherited from ccSerializableObject | |
| virtual | ~ccSerializableObject ()=default |
| Destructor. More... | |
Public Member Functions inherited from ccDrawableObject | |
| ccDrawableObject () | |
| Default constructor. More... | |
| ccDrawableObject (const ccDrawableObject &object) | |
| Copy constructor. More... | |
| virtual | ~ccDrawableObject ()=default |
| virtual bool | isVisible () const |
| Returns whether entity is visible or not. More... | |
| virtual void | setVisible (bool state) |
| Sets entity visibility. More... | |
| virtual void | toggleVisibility () |
| Toggles visibility. More... | |
| virtual bool | isRedraw () const |
| Returns whether entity is to be redraw. More... | |
| virtual void | setRedraw (bool state) |
| Sets entity redraw mode. More... | |
| virtual void | setForceRedraw (bool state) |
| Sets force redraw. More... | |
| virtual void | setFixedId (bool state) |
| virtual bool | isFixedId () |
| virtual bool | isVisibilityLocked () const |
| Returns whether visibility is locked or not. More... | |
| virtual void | lockVisibility (bool state) |
| Locks/unlocks visibility. More... | |
| virtual bool | isSelected () const |
| Returns whether entity is selected or not. More... | |
| virtual void | setSelected (bool state) |
| Selects/Unselects entity. More... | |
| virtual void | getDrawingParameters (glDrawParams ¶ms) const |
| Returns main OpenGL parameters for this entity. More... | |
| virtual bool | hasColors () const |
| Returns whether colors are enabled or not. More... | |
| virtual bool | colorsShown () const |
| Returns whether colors are shown or not. More... | |
| virtual void | showColors (bool state) |
| Sets colors visibility. More... | |
| virtual void | toggleColors () |
| Toggles colors display state. More... | |
| virtual bool | hasNormals () const |
| Returns whether normals are enabled or not. More... | |
| virtual bool | normalsShown () const |
| Returns whether normals are shown or not. More... | |
| virtual void | showNormals (bool state) |
| Sets normals visibility. More... | |
| virtual void | toggleNormals () |
| Toggles normals display state. More... | |
| virtual bool | hasDisplayedScalarField () const |
| Returns whether an active scalar field is available or not. More... | |
| virtual bool | hasScalarFields () const |
| Returns whether one or more scalar fields are instantiated. More... | |
| virtual void | showSF (bool state) |
| Sets active scalarfield visibility. More... | |
| virtual void | toggleSF () |
| Toggles SF display state. More... | |
| virtual bool | sfShown () const |
| Returns whether active scalar field is visible. More... | |
| virtual void | toggleMaterials () |
| Toggles material display state. More... | |
| virtual void | showNameIn3D (bool state) |
| Sets whether name should be displayed in 3D. More... | |
| virtual bool | nameShownIn3D () const |
| Returns whether name is displayed in 3D or not. More... | |
| virtual void | toggleShowName () |
| Toggles name in 3D display state. More... | |
| virtual bool | isColorOverridden () const |
| virtual const ecvColor::Rgb & | getTempColor () const |
| Returns current temporary (unique) color. More... | |
| virtual void | setTempColor (const ecvColor::Rgb &col, bool autoActivate=true) |
| Sets current temporary (unique) More... | |
| virtual void | enableTempColor (bool state) |
| Set temporary color activation state. More... | |
| virtual float | getOpacity () const |
| virtual void | setOpacity (float opacity) |
| Set opacity activation state. More... | |
| virtual void | setGLTransformation (const ccGLMatrix &trans) |
| Associates entity with a GL transformation (rotation + translation) More... | |
| virtual void | enableGLTransformation (bool state) |
| Enables/disables associated GL transformation. More... | |
| virtual bool | isGLTransEnabled () const |
| Returns whether a GL transformation is enabled or not. More... | |
| virtual const ccGLMatrix & | getGLTransformation () const |
| Returns associated GL transformation. More... | |
| virtual void | resetGLTransformation () |
| Resets associated GL transformation. More... | |
| virtual void | rotateGL (const ccGLMatrix &rotMat) |
| Multiplies (left) current GL transformation by a rotation matrix. More... | |
| virtual void | translateGL (const CCVector3 &trans) |
| Translates current GL transformation by a rotation matrix. More... | |
| virtual void | removeAllClipPlanes () |
| Removes all clipping planes (if any) More... | |
| virtual bool | addClipPlanes (const ccClipPlane &plane) |
| Registers a new clipping plane. More... | |
| virtual void | toggleClipPlanes (CC_DRAW_CONTEXT &context, bool enable) |
| Enables or disables clipping planes (OpenGL) More... | |
| virtual void | applyDisplayState (const DisplayState &state) |
| Applies a display state. More... | |
Public Member Functions inherited from ccPlanarEntityInterface | |
| ccPlanarEntityInterface () | |
| Default constructor. More... | |
| ccPlanarEntityInterface (unsigned int id) | |
| void | showNormalVector (bool state) |
| Show normal vector. More... | |
| bool | normalVectorIsShown () const |
| Whether normal vector is shown or not. More... | |
| void | glDrawNormal (CC_DRAW_CONTEXT &context, const CCVector3 &pos, float scale, const ecvColor::Rgb *color=0) |
| Draws a normal vector (OpenGL) More... | |
| void | clearNormalVector (CC_DRAW_CONTEXT &context) |
Static Public Member Functions | |
| static ccFacet * | Create (cloudViewer::GenericIndexedCloudPersist *cloud, PointCoordinateType maxEdgeLength=0, bool transferOwnership=false, const PointCoordinateType *planeEquation=nullptr) |
| Creates a facet from a set of points. More... | |
Static Public Member Functions inherited from ccHObject | |
| static ccHObject * | New (CV_CLASS_ENUM objectType, const char *name=nullptr) |
| Static factory. More... | |
| static ccHObject * | New (const QString &pluginId, const QString &classId, const char *name=nullptr) |
| Static factory (version to be used by external plugin factories) More... | |
| static Eigen::Vector3d | ComputeMinBound (const std::vector< Eigen::Vector3d > &points) |
| Compute min bound of a list points. More... | |
| static Eigen::Vector3d | ComputeMaxBound (const std::vector< Eigen::Vector3d > &points) |
| Compute max bound of a list points. More... | |
| static Eigen::Vector3d | ComputeCenter (const std::vector< Eigen::Vector3d > &points) |
| Computer center of a list of points. More... | |
| static void | ResizeAndPaintUniformColor (std::vector< Eigen::Vector3d > &colors, std::size_t size, const Eigen::Vector3d &color) |
| Resizes the colors vector and paints a uniform color. More... | |
| static void | TransformPoints (const Eigen::Matrix4d &transformation, std::vector< Eigen::Vector3d > &points) |
| Transforms all points with the transformation matrix. More... | |
| static void | TransformNormals (const Eigen::Matrix4d &transformation, std::vector< Eigen::Vector3d > &normals) |
| Transforms the normals with the transformation matrix. More... | |
| static void | TransformCovariances (const Eigen::Matrix4d &transformation, std::vector< Eigen::Matrix3d > &covariances) |
| Transforms all covariance matrices with the transformation. More... | |
| static void | TranslatePoints (const Eigen::Vector3d &translation, std::vector< Eigen::Vector3d > &points, bool relative) |
| Apply translation to the geometry coordinates. More... | |
| static void | ScalePoints (const double scale, std::vector< Eigen::Vector3d > &points, const Eigen::Vector3d ¢er) |
Scale the coordinates of all points by the scaling factor scale. More... | |
| static void | RotatePoints (const Eigen::Matrix3d &R, std::vector< Eigen::Vector3d > &points, const Eigen::Vector3d ¢er) |
Rotate all points with the rotation matrix R. More... | |
| static void | RotateNormals (const Eigen::Matrix3d &R, std::vector< Eigen::Vector3d > &normals) |
Rotate all normals with the rotation matrix R. More... | |
| static void | RotateCovariances (const Eigen::Matrix3d &R, std::vector< Eigen::Matrix3d > &covariances) |
Rotate all covariance matrices with the rotation matrix R. More... | |
| static Eigen::Matrix3d | GetRotationMatrixFromXYZ (const Eigen::Vector3d &rotation) |
| Get Rotation Matrix from XYZ RotationType. More... | |
| static Eigen::Matrix3d | GetRotationMatrixFromYZX (const Eigen::Vector3d &rotation) |
| Get Rotation Matrix from YZX RotationType. More... | |
| static Eigen::Matrix3d | GetRotationMatrixFromZXY (const Eigen::Vector3d &rotation) |
| Get Rotation Matrix from ZXY RotationType. More... | |
| static Eigen::Matrix3d | GetRotationMatrixFromXZY (const Eigen::Vector3d &rotation) |
| Get Rotation Matrix from XZY RotationType. More... | |
| static Eigen::Matrix3d | GetRotationMatrixFromZYX (const Eigen::Vector3d &rotation) |
| Get Rotation Matrix from ZYX RotationType. More... | |
| static Eigen::Matrix3d | GetRotationMatrixFromYXZ (const Eigen::Vector3d &rotation) |
| Get Rotation Matrix from YXZ RotationType. More... | |
| static Eigen::Matrix3d | GetRotationMatrixFromAxisAngle (const Eigen::Vector3d &rotation) |
| Get Rotation Matrix from AxisAngle RotationType. More... | |
| static Eigen::Matrix3d | GetRotationMatrixFromQuaternion (const Eigen::Vector4d &rotation) |
| Get Rotation Matrix from Quaternion. More... | |
| static Eigen::Matrix3d | GetRotationMatrixFromEulerAngle (const Eigen::Vector3d &rotation) |
| Get Rotation Matrix from Euler angle. More... | |
Static Public Member Functions inherited from ccObject | |
| static unsigned | GetCurrentDBVersion () |
| Returns current database version. More... | |
| static void | SetUniqueIDGenerator (ccUniqueIDGenerator::Shared generator) |
| Sets the unique ID generator. More... | |
| static ccUniqueIDGenerator::Shared | GetUniqueIDGenerator () |
| Returns the unique ID generator. More... | |
| static unsigned | GetNextUniqueID () |
| Returns a new unassigned unique ID. More... | |
| static unsigned | GetLastUniqueID () |
| Returns last assigned unique ID. More... | |
| static CV_CLASS_ENUM | ReadClassIDFromFile (QFile &in, short dataVersion) |
| Helper: reads out class ID from a binary stream. More... | |
Static Public Member Functions inherited from ccSerializableObject | |
| static bool | WriteError () |
| Sends a custom error message (write error) and returns 'false'. More... | |
| static bool | ReadError () |
| Sends a custom error message (read error) and returns 'false'. More... | |
| static bool | MemoryError () |
| Sends a custom error message (not enough memory) and returns 'false'. More... | |
| static bool | CorruptError () |
| Sends a custom error message (corrupted file) and returns 'false'. More... | |
Protected Member Functions | |
| virtual void | drawMeOnly (CC_DRAW_CONTEXT &context) override |
| Draws the entity only (not its children) More... | |
| bool | toFile_MeOnly (QFile &out, short dataVersion) const override |
| Save own object data. More... | |
| short | minimumFileVersion_MeOnly () const override |
| bool | fromFile_MeOnly (QFile &in, short dataVersion, int flags, LoadedIDMap &oldToNewIDMap) override |
| Loads own object data. More... | |
| virtual void | applyGLTransformation (const ccGLMatrix &trans) override |
| Applies a GL transformation to the entity. More... | |
Protected Member Functions inherited from ccHObject | |
| virtual void | setParent (ccHObject *anObject) |
| Sets parent object. More... | |
| virtual void | drawNameIn3D () |
| Draws the entity name in 3D. More... | |
| virtual void | onDeletionOf (const ccHObject *obj) |
| This method is called when another object is deleted. More... | |
| virtual void | onUpdateOf (ccHObject *obj) |
| This method is called when another object (geometry) is updated. More... | |
Protected Member Functions inherited from ccObject | |
| virtual bool | getFlagState (CV_OBJECT_FLAG flag) const |
| Returns flag state. More... | |
| virtual void | setFlagState (CV_OBJECT_FLAG flag, bool state) |
| Sets flag state. More... | |
| bool | toFile (QFile &out, short dataVersion) const override |
| Saves data to binary stream. More... | |
| short | minimumFileVersion () const override |
| Returns the minimum file version required to save this instance. More... | |
| bool | fromFile (QFile &in, short dataVersion, int flags, LoadedIDMap &oldToNewIDMap) override |
| Reimplemented from ccSerializableObject::fromFile. More... | |
Protected Attributes | |
| std::shared_ptr< ccMesh > | m_arrow |
| for python interface use More... | |
| ccMesh * | m_polygonMesh |
| Facet. More... | |
| ccPolyline * | m_contourPolyline |
| Facet contour. More... | |
| ccPointCloud * | m_contourVertices |
| Shared vertices (between polygon and contour) More... | |
| ccPointCloud * | m_originPoints |
| Origin points. More... | |
| PointCoordinateType | m_planeEquation [4] |
| Plane equation - as usual in CC plane equation is ax + by + cz = d. More... | |
| CCVector3 | m_center |
| Facet centroid. More... | |
| double | m_rms |
| RMS (relatively to m_associatedPoints) More... | |
| double | m_surface |
| Surface (m_polygon) More... | |
| PointCoordinateType | m_maxEdgeLength |
| Max length. More... | |
Protected Attributes inherited from ccHObject | |
| ccHObject * | m_parent |
| Parent. More... | |
| Container | m_children |
| Children. More... | |
| SelectionBehavior | m_selectionBehavior |
| Selection behavior. More... | |
| std::map< ccHObject *, int > | m_dependencies |
| Dependencies map. More... | |
| ccGLMatrix | m_glTransHistory |
| Cumulative GL transformation. More... | |
| bool | m_isDeleting |
| Flag to safely handle dependencies when the object is being deleted. More... | |
Protected Attributes inherited from ccObject | |
| QString | m_name |
| Object name. More... | |
| QString | m_baseName |
| QString | m_filePath |
| bool | m_removeFlag |
| unsigned | m_flags |
| Object flags. More... | |
| QVariantMap | m_metaData |
| Associated meta-data. More... | |
Protected Attributes inherited from ccDrawableObject | |
| bool | m_fixedId |
| bool | m_modelRedraw |
| bool | m_forceRedraw |
| float | m_opacity |
| bool | m_visible |
| Specifies whether the object is visible or not. More... | |
| bool | m_selected |
| Specifies whether the object is selected or not. More... | |
| bool | m_lockedVisibility |
| Specifies whether the visibility can be changed by user or not. More... | |
| bool | m_colorsDisplayed |
| Specifies whether colors should be displayed. More... | |
| bool | m_normalsDisplayed |
| Specifies whether normals should be displayed. More... | |
| bool | m_sfDisplayed |
| Specifies whether scalar field should be displayed. More... | |
| ecvColor::Rgb | m_tempColor |
| Temporary (unique) color. More... | |
| bool | m_colorIsOverridden |
| Temporary (unique) color activation state. More... | |
| ccGLMatrix | m_glTrans |
| Current GL transformation. More... | |
| bool | m_glTransEnabled |
| Current GL transformation activation state. More... | |
| bool | m_showNameIn3D |
| Whether name is displayed in 3D or not. More... | |
| CCVector3d | m_nameIn3DPos |
| Last 2D position of the '3D' name. More... | |
| ccClipPlaneSet | m_clipPlanes |
| Active clipping planes (used for display only) More... | |
| std::vector< DisplayState::Shared > | m_displayStateStack |
| The stack of pushed display states. More... | |
Protected Attributes inherited from ccPlanarEntityInterface | |
| bool | m_showNormalVector |
| Whether the facet normal vector should be displayed or not. More... | |
| unsigned int | m_uniqueId |
| QString | m_bodyId |
| QString | m_headId |
Additional Inherited Members | |
Public Types inherited from ccHObject | |
| enum | DEPENDENCY_FLAGS { DP_NONE = 0 , DP_NOTIFY_OTHER_ON_DELETE = 1 , DP_NOTIFY_OTHER_ON_UPDATE , DP_DELETE_OTHER = 8 , DP_PARENT_OF_OTHER = 24 } |
| Dependency flags. More... | |
| enum | SelectionBehavior { SELECTION_AA_BBOX , SELECTION_FIT_BBOX , SELECTION_IGNORED } |
| Behavior when selected. More... | |
| using | Container = std::vector< ccHObject * > |
| Standard instances container (for children, etc.) More... | |
| using | Shared = QSharedPointer< ccHObject > |
| Shared pointer. More... | |
| using | SharedContainer = std::vector< Shared > |
| Shared instances container (for children, etc.) More... | |
| using | GlobalBoundingBox = cloudViewer::BoundingBoxTpl< double > |
| Global (non-shifted) bounding-box. More... | |
Public Types inherited from ccSerializableObject | |
| enum | DeserializationFlags { DF_POINT_COORDS_64_BITS , DF_SCALAR_VAL_32_BITS = 2 } |
| Deserialization flags (bit-field) More... | |
| typedef QMultiMap< unsigned, unsigned > | LoadedIDMap |
| Map of loaded unique IDs (old ID --> new ID) More... | |
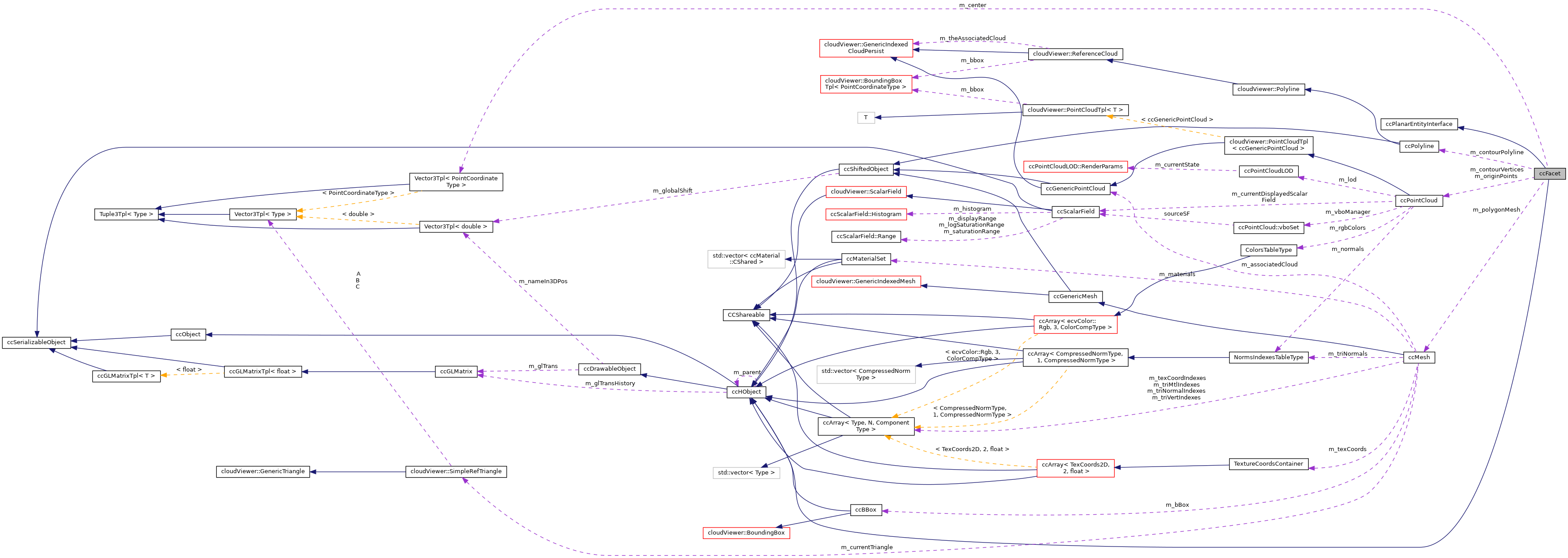
Facet.
Composite object: point cloud + 2D1/2 contour polyline + 2D1/2 surface mesh
Definition at line 25 of file ecvFacet.h.
| ccFacet::ccFacet | ( | PointCoordinateType | maxEdgeLength = 0, |
| QString | name = QString("Facet") |
||
| ) |
Default constructor.
| maxEdgeLength | max edge length (if possible - ignored if 0) |
| name | name |
|
overridevirtual |
Destructor.
| ccFacet::ccFacet | ( | const ccFacet & | poly | ) |
Copy constructor.
| poly | polyline to clone |
|
overrideprotectedvirtual |
Applies a GL transformation to the entity.
this = rotMat*(this-rotCenter)+(rotCenter+trans)
| trans | a ccGLMatrix structure |
Reimplemented from ccHObject.
| ccFacet* ccFacet::clone | ( | ) | const |
Clones this facet.
Referenced by StereogramDialog::exportCurrentSelection(), and cloudViewer::geometry::pybind_facet().
| bool ccFacet::clone | ( | ccFacet * | facet | ) | const |
|
static |
Creates a facet from a set of points.
The facet boundary can either be the convex hull (maxEdgeLength = 0) or the concave hull (maxEdgeLength > 0).
| cloud | cloud from which to create the facet |
| maxEdgeLength | max edge length (if possible - ignored if 0) |
| transferOwnership | if true and the input cloud is a ccPointCloud, it will be 'kept' as 'origin points' |
| planeEquation | to input a custom plane equation |
Referenced by qFacets::createFacets(), and cloudViewer::geometry::pybind_facet().
|
overrideprotectedvirtual |
Draws the entity only (not its children)
Reimplemented from ccHObject.
|
overrideprotectedvirtual |
Loads own object data.
Called by 'fromFile' (recursive scheme) To be overloaded (but still called ;) by subclass.
| in | input file |
| dataVersion | file version |
| flags | deserialization flags (see ccSerializableObject::DeserializationFlags) |
| oldToNewIDMap | map to link old IDs with new IDs |
Reimplemented from ccHObject.
|
overridevirtual |
Returns an axis-aligned bounding box of the geometry.
Reimplemented from ccHObject.
|
inline |
Returns the facet center.
Definition at line 78 of file ecvFacet.h.
Referenced by FacetsClassifier::CommputeHDistBetweenFacets(), ccPropertiesTreeDelegate::fillWithFacet(), GetFacetMetaData(), and cloudViewer::geometry::pybind_facet().
|
overridevirtual |
Returns the center of the geometry coordinates.
Reimplemented from ccHObject.
|
inlineoverridevirtual |
Returns class ID.
Implements ccObject.
Definition at line 52 of file ecvFacet.h.
References CV_TYPES::FACET.
|
inline |
Returns contour polyline (if any)
Definition at line 86 of file ecvFacet.h.
Referenced by qFacets::createFacets(), qFacets::exportFacets(), qFacets::exportFacetsInfo(), ccPropertiesTreeDelegate::fillWithFacet(), qFacets::getFacetsInCurrentSelection(), FacetsClassifier::ProcessFamiliy(), cloudViewer::geometry::pybind_facet(), and StereogramDialog::updateFacetsFilter().
|
inline |
Returns contour polyline (if any)
Definition at line 88 of file ecvFacet.h.
|
inline |
Returns contour vertices (if any)
Definition at line 91 of file ecvFacet.h.
Referenced by cloudViewer::geometry::pybind_facet().
|
inline |
Returns contour vertices (if any)
Definition at line 93 of file ecvFacet.h.
|
overridevirtual |
Returns max bounds for geometry coordinates.
Reimplemented from ccHObject.
|
overridevirtual |
Returns min bounds for geometry coordinates.
Reimplemented from ccHObject.
|
inlineoverridevirtual |
Returns the entity normal.
Implements ccPlanarEntityInterface.
Definition at line 63 of file ecvFacet.h.
Referenced by ccDBRoot::alignCameraWithEntity(), FacetsClassifier::CommputeHDistBetweenFacets(), qFacets::createFacets(), StereogramDialog::exportCurrentSelection(), GetFacetMetaData(), FacetsClassifier::GetFamilyIndexes(), StereogramWidget::init(), and StereogramDialog::updateFacetsFilter().
| std::shared_ptr<ccMesh> ccFacet::getNormalVectorMesh | ( | bool | update = false | ) |
Gets normal vector mesh.
Referenced by cloudViewer::geometry::pybind_facet().
|
overridevirtual |
Reimplemented from ccHObject.
|
inline |
Returns origin points (if any)
Definition at line 98 of file ecvFacet.h.
Referenced by cloudViewer::geometry::pybind_facet().
|
inline |
Returns origin points (if any)
Definition at line 100 of file ecvFacet.h.
|
inline |
Returns plane equation.
Definition at line 72 of file ecvFacet.h.
Referenced by cloudViewer::geometry::pybind_facet().
|
inline |
Returns polygon mesh (if any)
Definition at line 81 of file ecvFacet.h.
Referenced by qFacets::createFacets(), ccPropertiesTreeDelegate::fillWithFacet(), cloudViewer::geometry::pybind_facet(), and StereogramDialog::updateFacetsFilter().
|
inline |
Returns polygon mesh (if any)
Definition at line 83 of file ecvFacet.h.
|
inline |
Returns associated RMS.
Definition at line 68 of file ecvFacet.h.
Referenced by qFacets::createFacets(), ccPropertiesTreeDelegate::fillWithFacet(), GetFacetMetaData(), and cloudViewer::geometry::pybind_facet().
|
inline |
Returns associated surface area.
Definition at line 70 of file ecvFacet.h.
Referenced by ccPropertiesTreeDelegate::fillWithFacet(), GetFacetMetaData(), StereogramWidget::init(), and cloudViewer::geometry::pybind_facet().
| void ccFacet::invertNormal | ( | ) |
Inverts the facet normal.
Referenced by qFacets::createFacets(), and cloudViewer::geometry::pybind_facet().
|
overridevirtual |
Reimplemented from ccHObject.
|
inlineoverridevirtual |
Returns whether object is serializable of not.
Reimplemented from ccSerializableObject.
Definition at line 55 of file ecvFacet.h.
|
overrideprotectedvirtual |
Returns the minimum file version required to save this instance's own data To be overloaded (but still called ;) by subclass. Used internally by minimumFileVersion() to compute the overall minimum.
Reimplemented from ccHObject.
|
inline |
Assigns each line in the LineSet the same color.
| color | Specifies the color to be applied. |
Definition at line 148 of file ecvFacet.h.
References color, ecvColor::RgbTpl< Type >::FromEigen(), and ccEntityAction::setColor().
Referenced by cloudViewer::geometry::pybind_facet().
|
overridevirtual |
Apply rotation to the geometry coordinates and normals. Given a rotation matrix
, and center
, a given point
is transformed according to
.
| R | A 3x3 rotation matrix |
| center | Rotation center that is used for the rotation. |
Reimplemented from ccHObject.
|
overridevirtual |
Apply scaling to the geometry coordinates. Given a scaling factor
, and center
, a given point
is transformed according to
.
| scale | The scale parameter that is multiplied to the points/vertices of the geometry. |
| center | Scale center that is used to resize the geometry. |
Reimplemented from ccHObject.
| void ccFacet::setColor | ( | const ecvColor::Rgb & | rgb | ) |
Sets the facet unique color.
| rgb | RGB color |
Referenced by qFacets::createFacets(), FacetsClassifier::ProcessFamiliy(), cloudViewer::geometry::pybind_facet(), and ccEntityAction::setColor().
|
inline |
Sets contour polyline.
Definition at line 107 of file ecvFacet.h.
Referenced by cloudViewer::geometry::pybind_facet().
|
inline |
Sets contour vertices.
Definition at line 109 of file ecvFacet.h.
Referenced by cloudViewer::geometry::pybind_facet().
|
inline |
Sets origin points.
Definition at line 113 of file ecvFacet.h.
Referenced by cloudViewer::geometry::pybind_facet().
|
inline |
Sets polygon mesh.
Definition at line 105 of file ecvFacet.h.
Referenced by cloudViewer::geometry::pybind_facet().
|
overrideprotectedvirtual |
Save own object data.
Called by 'toFile' (recursive scheme) To be overloaded (but still called ;) by subclass.
| out | output file |
| dataVersion | target file version for compatibility control |
Reimplemented from ccHObject.
|
overridevirtual |
Apply transformation (4x4 matrix) to the geometry coordinates.
Reimplemented from ccHObject.
|
overridevirtual |
Apply translation to the geometry coordinates.
| translation | A 3D vector to transform the geometry. |
| relative | If true, the translation is directly applied to the geometry. Otherwise, the geometry center is moved to the translation. |
Reimplemented from ccHObject.
|
protected |
for python interface use
Definition at line 163 of file ecvFacet.h.
|
protected |
Facet centroid.
Definition at line 178 of file ecvFacet.h.
|
protected |
Facet contour.
Definition at line 168 of file ecvFacet.h.
|
protected |
Shared vertices (between polygon and contour)
Definition at line 170 of file ecvFacet.h.
|
protected |
Max length.
Definition at line 187 of file ecvFacet.h.
|
protected |
Origin points.
Definition at line 172 of file ecvFacet.h.
|
protected |
Plane equation - as usual in CC plane equation is ax + by + cz = d.
Definition at line 175 of file ecvFacet.h.
|
protected |
Facet.
Definition at line 166 of file ecvFacet.h.
|
protected |
RMS (relatively to m_associatedPoints)
Definition at line 181 of file ecvFacet.h.
|
protected |
Surface (m_polygon)
Definition at line 184 of file ecvFacet.h.