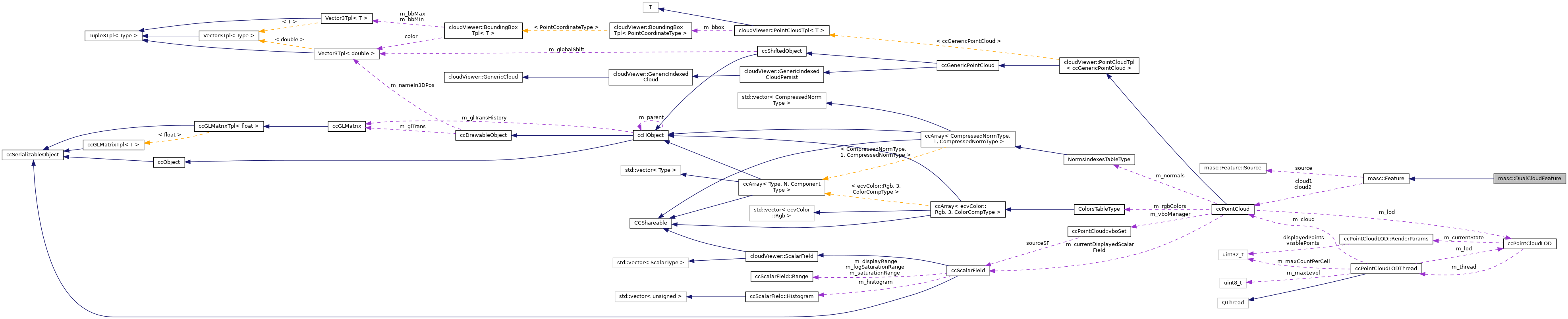
![]() |
ACloudViewer
3.9.4
A Modern Library for 3D Data Processing
|
Dual-cloud feature. More...
#include <DualCloudFeature.h>


Public Types | |
| enum | DualCloudFeatureType { Invalid = 0 , IDIFF } |
Public Types inherited from masc::Feature | |
| enum class | Type { PointFeature , NeighborhoodFeature , ContextBasedFeature , DualCloudFeature , Invalid } |
| Feature type. More... | |
| enum | Stat { NO_STAT , MEAN , MODE , MEDIAN , STD , RANGE , SKEW } |
| enum | Operation { NO_OPERATION , MINUS , PLUS , DIVIDE , MULTIPLY } |
| typedef QSharedPointer< Feature > | Shared |
| Shared type. More... | |
| typedef std::vector< Shared > | Set |
| Set of features. More... | |
Public Member Functions | |
| DualCloudFeature (DualCloudFeatureType p_type) | |
| Default constructor. More... | |
| virtual Type | getType () const override |
| Returns the type (must be reimplemented by child struct) More... | |
| virtual Feature::Shared | clone () const override |
| Clones this feature. More... | |
| virtual bool | prepare (const CorePoints &corePoints, QString &error, cloudViewer::GenericProgressCallback *progressCb=nullptr, SFCollector *generatedScalarFields=nullptr) override |
| Prepares the feature (compute the scalar field, etc.) More... | |
| virtual bool | checkValidity (QString corePointRole, QString &error) const override |
| Checks the feature definition validity. More... | |
| virtual QString | toString () const override |
| Returns the formatted description. More... | |
Public Member Functions inherited from masc::Feature | |
| Feature (double p_scale=std::numeric_limits< double >::quiet_NaN(), Source::Type p_source=Source::ScalarField, QString p_sourceName=QString()) | |
| Default constructor. More... | |
| virtual | ~Feature () |
| Destructor. More... | |
| virtual bool | finish (const CorePoints &corePoints, QString &error) |
| Finishes the feature preparation (update the scalar field, etc.) More... | |
| bool | scaled () const |
| Returns whether the feature has an associated scale. More... | |
Static Public Member Functions | |
| static QString | ToString (DualCloudFeatureType type) |
| static DualCloudFeatureType | FromString (const QString &token) |
| static DualCloudFeatureType | FromUpperString (const QString &token) |
Static Public Member Functions inherited from masc::Feature | |
| static QString | StatToString (Stat stat) |
| static QString | OpToString (Operation op) |
| static bool | ExtractSources (const Set &features, Source::Set &sources) |
| Extracts the set of 'sources' from a set of features. More... | |
| static bool | SaveSources (const Source::Set &sources, QString filename) |
| Saves a set of 'sources' to a file. More... | |
| static bool | LoadSources (Source::Set &sources, QString filename) |
| Loads a set of 'sources' from a file. More... | |
| static bool | CheckSFExistence (ccPointCloud *cloud, const char *resultSFName) |
| static cloudViewer::ScalarField * | PrepareSF (ccPointCloud *cloud, const char *resultSFName, SFCollector *generatedScalarFields, SFCollector::Behavior behavior) |
| static ScalarType | PerformMathOp (double s1, double s2, Operation op) |
| Performs a mathematical operation between two scalars. More... | |
| static bool | PerformMathOp (cloudViewer::ScalarField *sf1, const cloudViewer::ScalarField *sf2, Operation op) |
| static bool | PerformMathOp (const IScalarFieldWrapper &sf1, const IScalarFieldWrapper &sf2, Operation op, cloudViewer::ScalarField *outSF) |
Public Attributes | |
| DualCloudFeatureType | type |
| Dual-cloud feature type. More... | |
Public Attributes inherited from masc::Feature | |
| double | scale |
| Scale (diameter) More... | |
| ccPointCloud * | cloud1 |
| ccPointCloud * | cloud2 |
| QString | cloud1Label |
| QString | cloud2Label |
| Source | source |
| Stat | stat |
| Operation | op |
| bool | sf1WasAlreadyExisting |
| bool | sf2WasAlreadyExisting |
Dual-cloud feature.
Definition at line 32 of file DualCloudFeature.h.
| Enumerator | |
|---|---|
| Invalid | |
| IDIFF | |
Definition at line 34 of file DualCloudFeature.h.
|
inline |
|
overridevirtual |
Checks the feature definition validity.
Reimplemented from masc::Feature.
Definition at line 26 of file DualCloudFeature.cpp.
References masc::Feature::checkValidity(), masc::Feature::cloud1, masc::Feature::cloud2, masc::Feature::NO_OPERATION, and masc::Feature::op.
|
inlineoverridevirtual |
Clones this feature.
Implements masc::Feature.
Definition at line 64 of file DualCloudFeature.h.
References DualCloudFeature().
|
inlinestatic |
Definition at line 49 of file DualCloudFeature.h.
References FromUpperString().
|
inlinestatic |
Definition at line 52 of file DualCloudFeature.h.
References IDIFF, and Invalid.
Referenced by CreateFeaturesFromCommand(), and FromString().
|
inlineoverridevirtual |
Returns the type (must be reimplemented by child struct)
Implements masc::Feature.
Definition at line 63 of file DualCloudFeature.h.
References masc::Feature::DualCloudFeature.
|
overridevirtual |
Prepares the feature (compute the scalar field, etc.)
Implements masc::Feature.
Definition at line 12 of file DualCloudFeature.cpp.
|
overridevirtual |
Returns the formatted description.
Implements masc::Feature.
Definition at line 21 of file DualCloudFeature.cpp.
References masc::Feature::scale, ToString(), and type.
|
inlinestatic |
Definition at line 36 of file DualCloudFeature.h.
References IDIFF, Invalid, and type.
Referenced by toString().
| DualCloudFeatureType masc::DualCloudFeature::type |
Dual-cloud feature type.
Definition at line 79 of file DualCloudFeature.h.
Referenced by toString(), and ToString().