![]() |
ACloudViewer
3.9.4
A Modern Library for 3D Data Processing
|

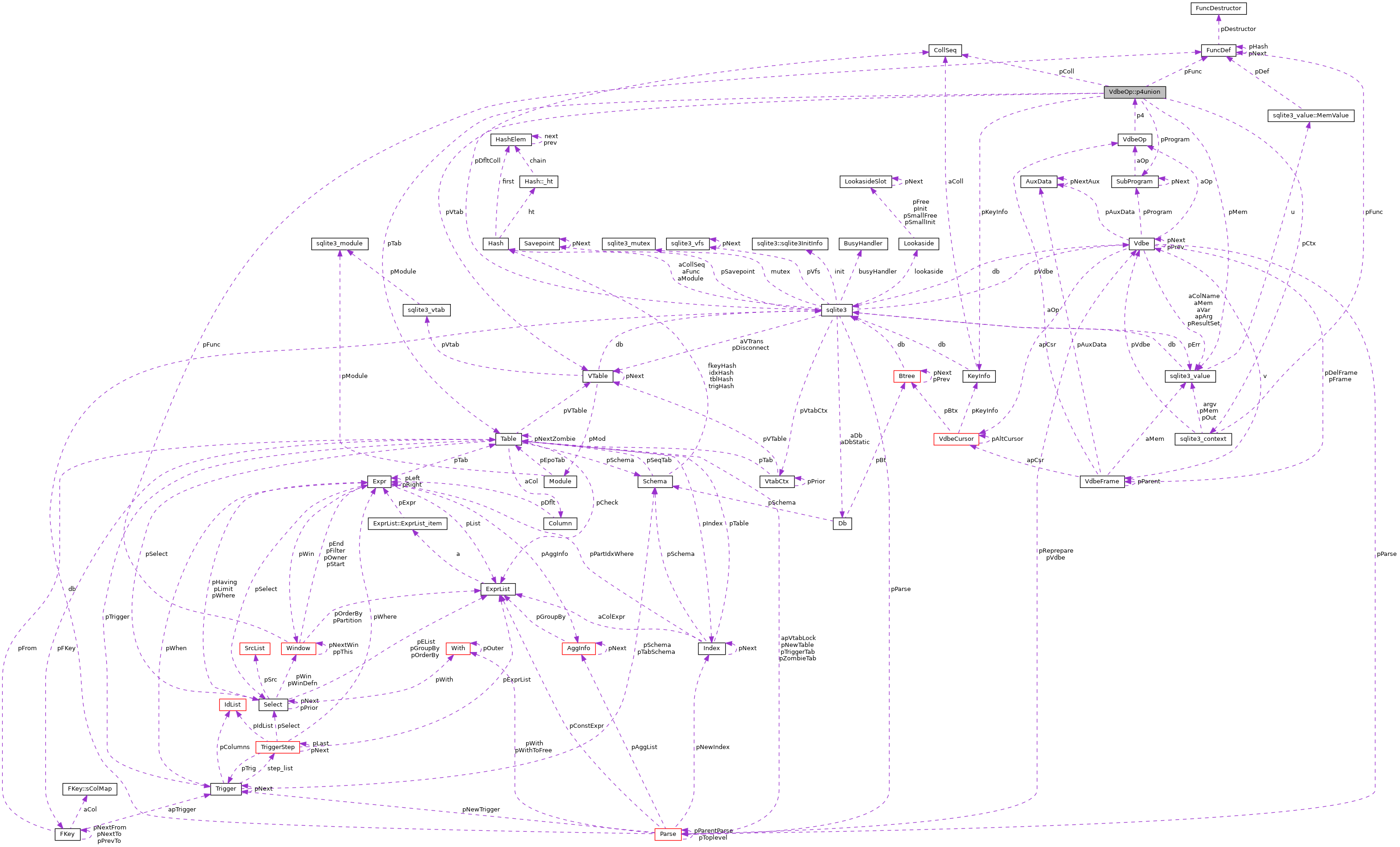
Public Attributes | |
| int | i |
| void * | p |
| char * | z |
| i64 * | pI64 |
| double * | pReal |
| FuncDef * | pFunc |
| sqlite3_context * | pCtx |
| CollSeq * | pColl |
| Mem * | pMem |
| VTable * | pVtab |
| KeyInfo * | pKeyInfo |
| int * | ai |
| SubProgram * | pProgram |
| Table * | pTab |
| int(* | xAdvance )(BtCursor *, int) |
| int* VdbeOp::p4union::ai |
Definition at line 15178 of file sqlite3.c.
Referenced by sqlite3VdbeDisplayP4().
| int VdbeOp::p4union::i |
Definition at line 15167 of file sqlite3.c.
Referenced by sqlite3GenerateConstraintChecks(), and sqlite3VdbeDisplayP4().
| void* VdbeOp::p4union::p |
Definition at line 15168 of file sqlite3.c.
Referenced by sqlite3VdbeAddOpList(), sqlite3VdbeAppendP4(), vdbeChangeP4Full(), and vdbeFreeOpArray().
| CollSeq* VdbeOp::p4union::pColl |
Definition at line 15174 of file sqlite3.c.
Referenced by sqlite3GetFuncCollSeq(), and sqlite3VdbeDisplayP4().
| sqlite3_context* VdbeOp::p4union::pCtx |
Definition at line 15173 of file sqlite3.c.
Referenced by sqlite3VdbeDisplayP4().
| FuncDef* VdbeOp::p4union::pFunc |
Definition at line 15172 of file sqlite3.c.
Referenced by sqlite3VdbeDisplayP4().
| i64* VdbeOp::p4union::pI64 |
Definition at line 15170 of file sqlite3.c.
Referenced by sqlite3VdbeDisplayP4().
| KeyInfo* VdbeOp::p4union::pKeyInfo |
Definition at line 15177 of file sqlite3.c.
Referenced by selectInnerLoop(), and sqlite3VdbeDisplayP4().
| Mem* VdbeOp::p4union::pMem |
Definition at line 15175 of file sqlite3.c.
Referenced by sqlite3VdbeDisplayP4().
| SubProgram* VdbeOp::p4union::pProgram |
Definition at line 15179 of file sqlite3.c.
Referenced by sqlite3VdbeNextOpcode().
| double* VdbeOp::p4union::pReal |
Definition at line 15171 of file sqlite3.c.
Referenced by sqlite3VdbeDisplayP4().
| Table* VdbeOp::p4union::pTab |
Definition at line 15180 of file sqlite3.c.
Referenced by sqlite3VdbeDisplayP4().
| VTable* VdbeOp::p4union::pVtab |
Definition at line 15176 of file sqlite3.c.
Referenced by readsTable(), and sqlite3VdbeDisplayP4().
| int(* VdbeOp::p4union::xAdvance) (BtCursor *, int) |
Definition at line 15184 of file sqlite3.c.
Referenced by resolveP2Values().
| char* VdbeOp::p4union::z |
Definition at line 15169 of file sqlite3.c.
Referenced by sqlite3ComputeGeneratedColumns(), sqlite3GenerateConstraintChecks(), and sqlite3VdbeDisplayP4().