![]() |
ACloudViewer
3.9.4
A Modern Library for 3D Data Processing
|

Public Attributes | |
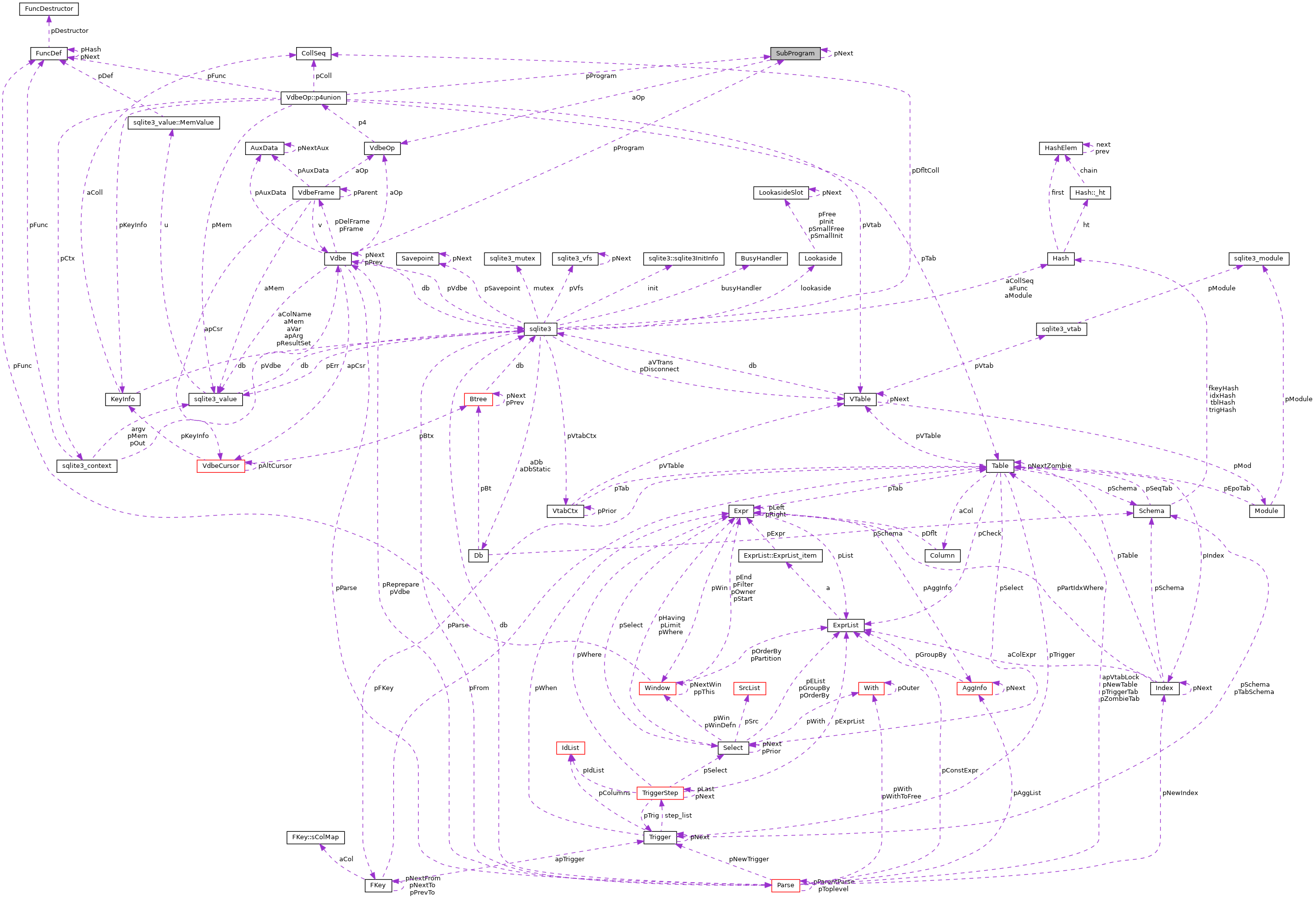
| VdbeOp * | aOp |
| int | nOp |
| int | nMem |
| int | nCsr |
| u8 * | aOnce |
| void * | token |
| SubProgram * | pNext |
| VdbeOp* SubProgram::aOp |
Definition at line 15205 of file sqlite3.c.
Referenced by sqlite3VdbeClearObject(), and sqlite3VdbeNextOpcode().
| int SubProgram::nOp |
Definition at line 15206 of file sqlite3.c.
Referenced by sqlite3VdbeClearObject(), and sqlite3VdbeNextOpcode().
| SubProgram* SubProgram::pNext |
Definition at line 15211 of file sqlite3.c.
Referenced by sqlite3VdbeClearObject(), and sqlite3VdbeLinkSubProgram().