![]() |
ACloudViewer
3.9.4
A Modern Library for 3D Data Processing
|

Classes | |
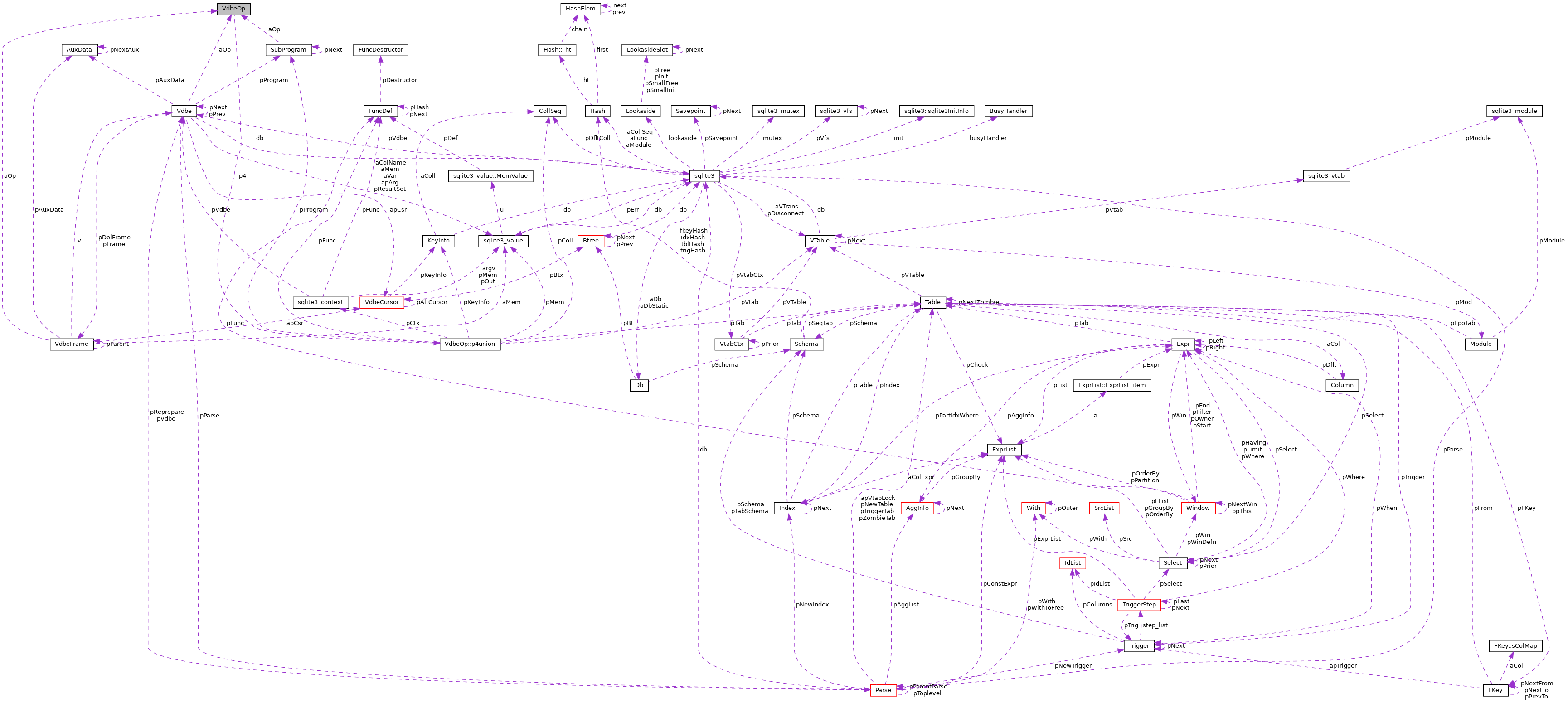
| union | p4union |
Public Attributes | |
| u8 | opcode |
| signed char | p4type |
| u16 | p5 |
| int | p1 |
| int | p2 |
| int | p3 |
| union VdbeOp::p4union | p4 |
| u8 VdbeOp::opcode |
Definition at line 15160 of file sqlite3.c.
Referenced by blobSeekToRow(), readsTable(), resolveP2Values(), selectInnerLoop(), sqlite3ExprCodeGetColumn(), sqlite3GenerateConstraintChecks(), sqlite3GetFuncCollSeq(), sqlite3NotPureFunc(), sqlite3VdbeAddOpList(), sqlite3VdbeChangeP2(), sqlite3VdbeJumpHereOrPopInst(), sqlite3VdbeList(), sqlite3VdbeNextOpcode(), sqlite3WhereEnd(), translateColumnToCopy(), whereLikeOptimizationStringFixup(), and windowAggStep().
| int VdbeOp::p1 |
Definition at line 15163 of file sqlite3.c.
Referenced by autoIncrementEnd(), resolveP2Values(), selectInnerLoop(), sqlite3ExprCodeExprList(), sqlite3GenerateConstraintChecks(), sqlite3VdbeAddOpList(), sqlite3VdbeChangeP3(), sqlite3VdbeList(), sqlite3WhereEnd(), translateColumnToCopy(), and windowAggStep().
| int VdbeOp::p2 |
Definition at line 15164 of file sqlite3.c.
Referenced by autoIncrementEnd(), readsTable(), resolveP2Values(), selectInnerLoop(), sqlite3ExprCodeExprList(), sqlite3GenerateConstraintChecks(), sqlite3VdbeAddOpList(), sqlite3VdbeChangeP5(), sqlite3VdbeExplainParent(), sqlite3VdbeList(), sqlite3WhereEnd(), and translateColumnToCopy().
| int VdbeOp::p3 |
Definition at line 15165 of file sqlite3.c.
Referenced by autoIncrementEnd(), readsTable(), sqlite3ExprCodeExprList(), sqlite3GenerateConstraintChecks(), sqlite3VdbeAddOpList(), sqlite3VdbeList(), translateColumnToCopy(), and whereLikeOptimizationStringFixup().
| union VdbeOp::p4union VdbeOp::p4 |
| signed char VdbeOp::p4type |
Definition at line 15161 of file sqlite3.c.
Referenced by readsTable(), resolveP2Values(), sqlite3ComputeGeneratedColumns(), sqlite3GenerateConstraintChecks(), sqlite3GetFuncCollSeq(), sqlite3VdbeAddOpList(), sqlite3VdbeAppendP4(), sqlite3VdbeDisplayP4(), sqlite3VdbeJumpHereOrPopInst(), vdbeChangeP4Full(), and vdbeFreeOpArray().
| u16 VdbeOp::p5 |
Definition at line 15162 of file sqlite3.c.
Referenced by sqlite3ExprCodeExprList(), sqlite3ExprCodeGetColumn(), sqlite3GenerateConstraintChecks(), sqlite3NotPureFunc(), sqlite3VdbeAddOpList(), sqlite3VdbeList(), sqlite3VdbeNextOpcode(), and whereLikeOptimizationStringFixup().