![]() |
ACloudViewer
3.9.4
A Modern Library for 3D Data Processing
|

Public Attributes | |
| u32 | nRef |
| u8 | enc |
| u16 | nKeyField |
| u16 | nAllField |
| sqlite3 * | db |
| u8 * | aSortFlags |
| CollSeq * | aColl [1] |
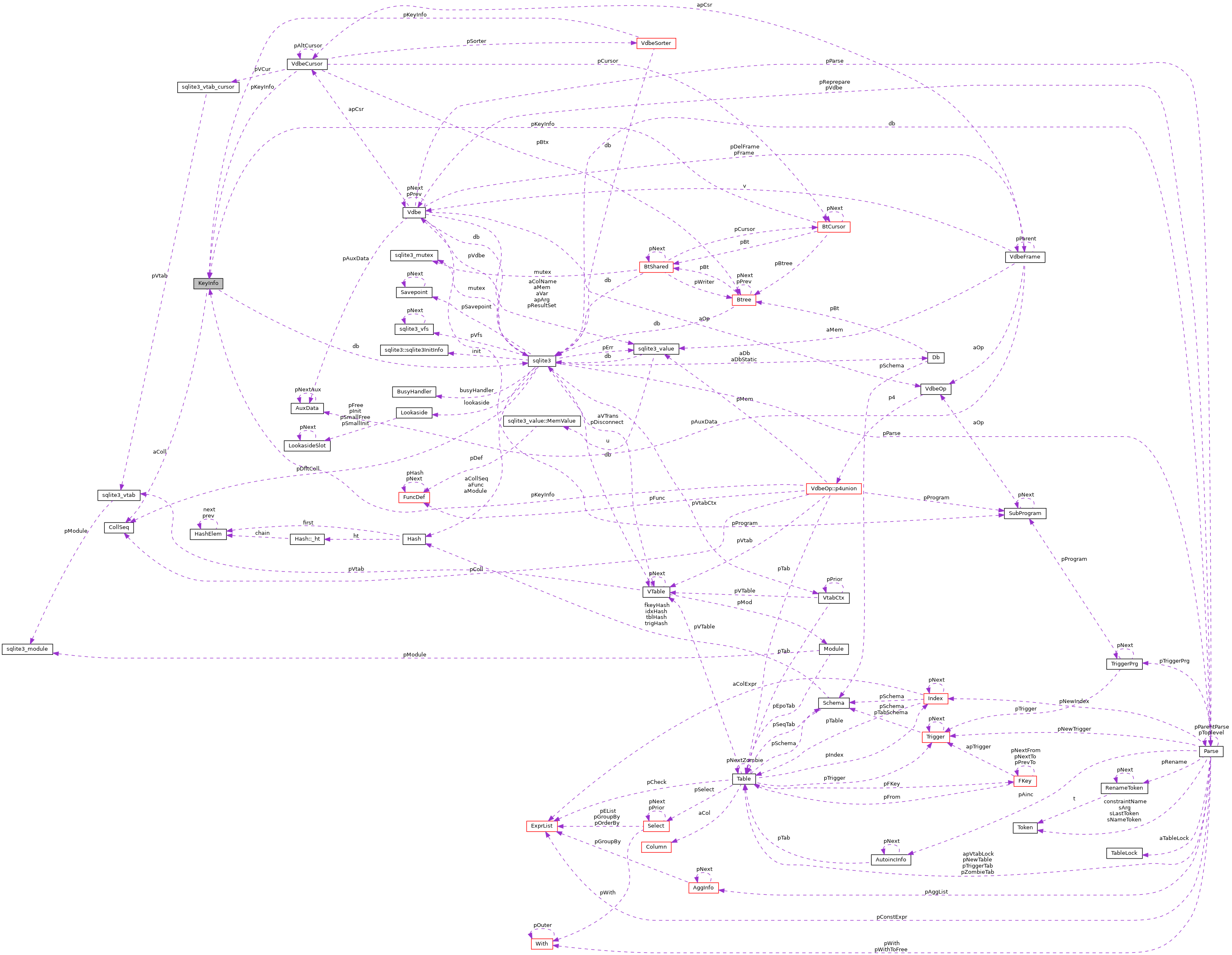
| CollSeq* KeyInfo::aColl[1] |
Definition at line 17655 of file sqlite3.c.
Referenced by multiSelect(), multiSelectOrderBy(), multiSelectOrderByKeyInfo(), sqlite3CodeRhsOfIN(), sqlite3KeyInfoFromExprList(), sqlite3KeyInfoOfIndex(), sqlite3VdbeDisplayP4(), sqlite3VdbeFindCompare(), sqlite3VdbeRecordCompareWithSkip(), and sqlite3VdbeSorterInit().
| u8* KeyInfo::aSortFlags |
Definition at line 17654 of file sqlite3.c.
Referenced by multiSelectOrderBy(), multiSelectOrderByKeyInfo(), sqlite3KeyInfoFromExprList(), sqlite3KeyInfoOfIndex(), sqlite3VdbeAllocUnpackedRecord(), sqlite3VdbeDisplayP4(), sqlite3VdbeFindCompare(), sqlite3VdbeRecordCompareWithSkip(), sqlite3VdbeSorterInit(), sqlite3WindowCodeInit(), and vdbeSorterCompareText().
| sqlite3* KeyInfo::db |
Definition at line 17653 of file sqlite3.c.
Referenced by btreeMoveto(), sqlite3VdbeAllocUnpackedRecord(), sqlite3VdbeRecordCompareWithSkip(), sqlite3VdbeRecordUnpack(), sqlite3VdbeSorterInit(), and vdbeRecordCompareString().
| u8 KeyInfo::enc |
Definition at line 17650 of file sqlite3.c.
Referenced by sqlite3VdbeRecordCompareWithSkip(), sqlite3VdbeRecordUnpack(), and valueNew().
| u16 KeyInfo::nAllField |
Definition at line 17652 of file sqlite3.c.
Referenced by btreeMoveto(), selectInnerLoop(), sqlite3VdbeFindCompare(), sqlite3VdbeRecordCompareWithSkip(), sqlite3VdbeSorterInit(), and valueNew().
| u16 KeyInfo::nKeyField |
Definition at line 17651 of file sqlite3.c.
Referenced by sqlite3VdbeAllocUnpackedRecord(), sqlite3VdbeDisplayP4(), sqlite3VdbeRecordCompareWithSkip(), sqlite3VdbeSorterInit(), vdbeSortAllocUnpacked(), and vdbeSorterCompareText().