![]() |
ACloudViewer
3.9.4
A Modern Library for 3D Data Processing
|
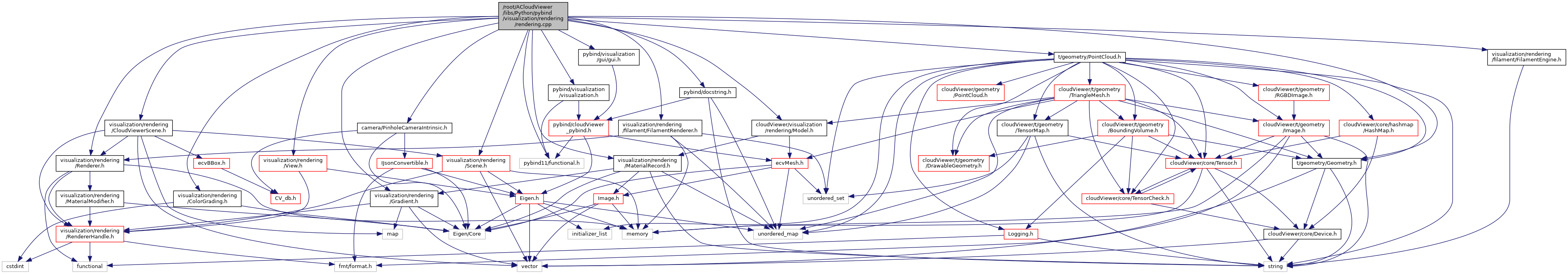
#include <camera/PinholeCameraIntrinsic.h>#include <pybind11/functional.h>#include "pybind/docstring.h"#include "pybind/visualization/gui/gui.h"#include "pybind/visualization/visualization.h"#include "t/geometry/Geometry.h"#include "t/geometry/PointCloud.h"#include "visualization/rendering/CloudViewerScene.h"#include "visualization/rendering/ColorGrading.h"#include "visualization/rendering/Gradient.h"#include "visualization/rendering/MaterialRecord.h"#include "visualization/rendering/Model.h"#include "visualization/rendering/Renderer.h"#include "visualization/rendering/Scene.h"#include "visualization/rendering/View.h"#include "visualization/rendering/filament/FilamentEngine.h"#include "visualization/rendering/filament/FilamentRenderer.h"
Go to the source code of this file.
Classes | |
| class | cloudViewer::visualization::rendering::PyOffscreenRenderer |
Namespaces | |
| cloudViewer | |
| Generic file read and write utility for python interface. | |
| cloudViewer::visualization | |
| cloudViewer::visualization::rendering | |
Functions | |
| void | cloudViewer::visualization::rendering::pybind_rendering_classes (py::module &m_rendering) |
| void | cloudViewer::visualization::rendering::pybind_rendering (py::module &m) |