![]() |
ACloudViewer
3.9.4
A Modern Library for 3D Data Processing
|
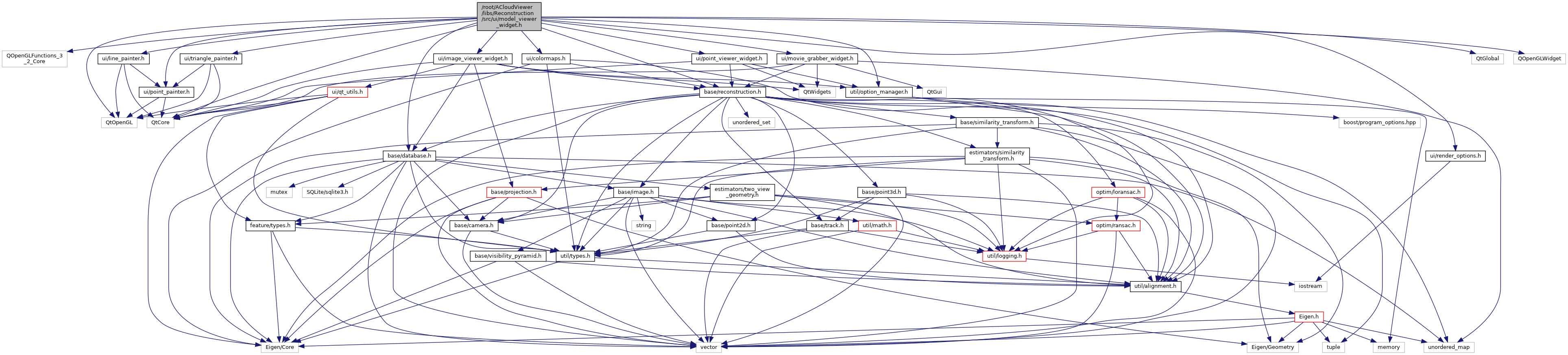
#include <QOpenGLFunctions_3_2_Core>#include <QtCore>#include <QtGlobal>#include <QtOpenGL>#include <QOpenGLWidget>#include "base/database.h"#include "base/reconstruction.h"#include "ui/colormaps.h"#include "ui/image_viewer_widget.h"#include "ui/line_painter.h"#include "ui/movie_grabber_widget.h"#include "ui/point_painter.h"#include "ui/point_viewer_widget.h"#include "ui/render_options.h"#include "ui/triangle_painter.h"#include "util/option_manager.h"

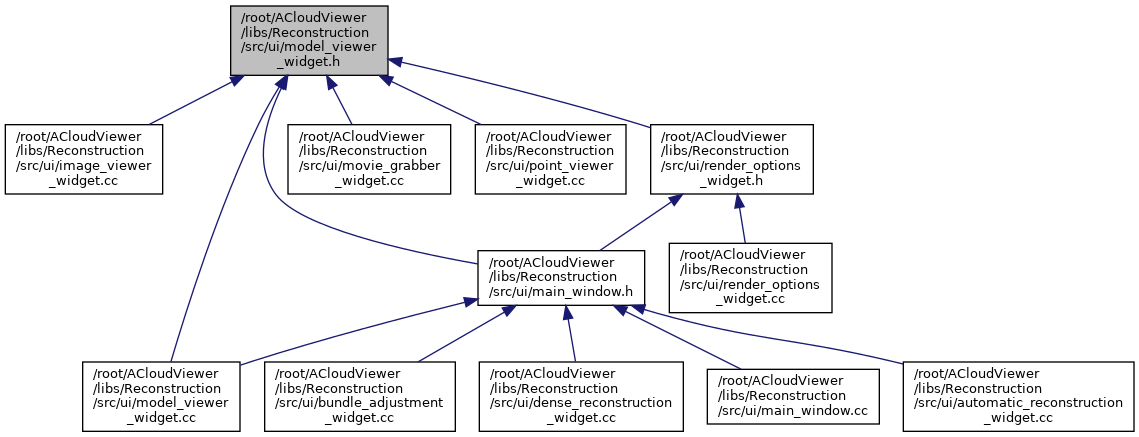
Go to the source code of this file.
Classes | |
| class | colmap::ModelViewerWidget |
Namespaces | |
| colmap | |