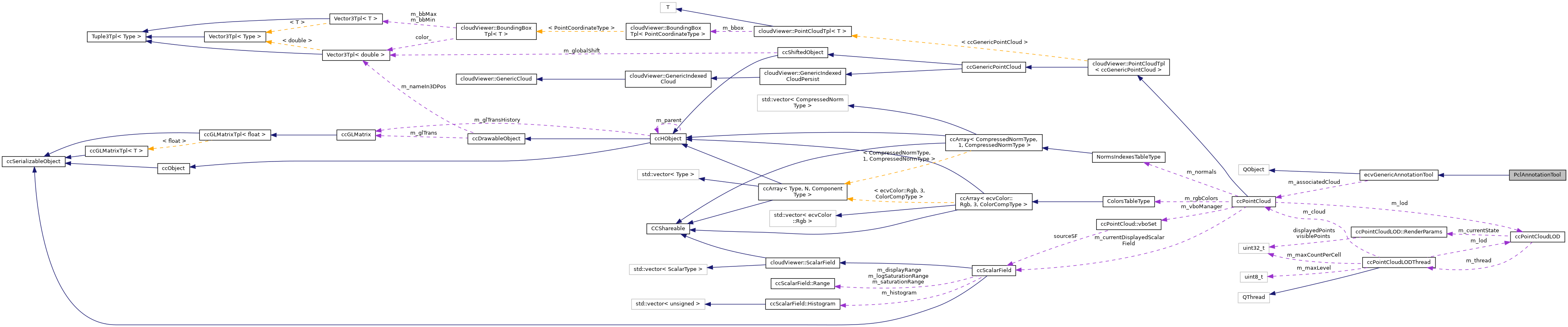
![]() |
ACloudViewer
3.9.4
A Modern Library for 3D Data Processing
|
#include <PclAnnotationTool.h>


Public Member Functions | |
| PclAnnotationTool (AnnotationMode mode=AnnotationMode::BOUNDINGBOX) | |
| PclAnnotationTool (ecvGenericVisualizer3D *viewer, AnnotationMode mode=AnnotationMode::BOUNDINGBOX) | |
| virtual | ~PclAnnotationTool () override |
| virtual void | setVisualizer (ecvGenericVisualizer3D *viewer=nullptr) override |
| virtual bool | loadClassesFromFile (const std::string &file) override |
| virtual void | getAnnotationLabels (std::vector< std::string > &labelList) override |
| virtual bool | getCurrentAnnotations (std::vector< int > &annos) const override |
| virtual void | initAnnotationLabels (const std::vector< std::string > &labelList) override |
| virtual void | toggleInteractor () override |
| virtual bool | setInputCloud (ccPointCloud *pointCloud, int viewport=0) override |
| virtual void | start () override |
| virtual void | stop () override |
| virtual void | intersectMode () override |
| virtual void | unionMode () override |
| virtual void | trimMode () override |
| virtual void | resetMode () override |
| virtual void | reset () override |
| clear state before load new cloud and annotation More... | |
| virtual void | clear () override |
| virtual void | exportAnnotations () override |
| export annotations More... | |
| virtual void | changeAnnotationType (const std::string &type) override |
| virtual void | selectExistedAnnotation (const std::string &type) override |
| virtual void | updateCloud () override |
| virtual void | showAnnotation () override |
| virtual void | hideAnnotation () override |
| virtual void | showOrigin () override |
| virtual void | hideOrigin () override |
| virtual void | removeAnnotation () override |
Public Member Functions inherited from ecvGenericAnnotationTool | |
| ecvGenericAnnotationTool (AnnotationMode mode=AnnotationMode::BOUNDINGBOX) | |
| virtual | ~ecvGenericAnnotationTool ()=default |
| AnnotationMode | getAnnotationMode () |
Protected Slots | |
| void | pointPickingProcess (int index) |
| void | areaPickingEventProcess (const std::vector< int > &new_selected_slice) |
| void | pickedEventProcess (vtkActor *actor) |
| void | keyboardEventProcess (const std::string &symKey) |
Protected Member Functions | |
| virtual void | initialize (ecvGenericVisualizer3D *viewer) override |
Protected Member Functions inherited from ecvGenericAnnotationTool | |
| virtual bool | buildUp () |
| Builds primitive. More... | |
| ccPointCloud * | vertices () |
| Returns vertices. More... | |
Additional Inherited Members | |
Public Types inherited from ecvGenericAnnotationTool | |
| enum | AnnotationMode { SEMANTICS , BOUNDINGBOX } |
| Default constructor. More... | |
Signals inherited from ecvGenericAnnotationTool | |
| void | objectPicked (bool isPicked) |
Protected Attributes inherited from ecvGenericAnnotationTool | |
| AnnotationMode | m_annotationMode |
| ccPointCloud * | m_associatedCloud |
Definition at line 32 of file PclAnnotationTool.h.
|
explicit |
Definition at line 47 of file PclAnnotationTool.cpp.
|
explicit |
Definition at line 50 of file PclAnnotationTool.cpp.
References initialize().
|
overridevirtual |
Definition at line 56 of file PclAnnotationTool.cpp.
|
protectedslot |
Definition at line 325 of file PclAnnotationTool.cpp.
References a, ecvTools::DiffVector(), PclUtils::PCLVis::getRenderWindowInteractor(), ecvTools::IntersectionVector(), ecvTools::UnionVector(), and updateCloud().
|
overridevirtual |
Implements ecvGenericAnnotationTool.
Definition at line 445 of file PclAnnotationTool.cpp.
References Annotation::getType(), ecvGenericAnnotationTool::m_annotationMode, CVLog::Print(), type, and CVLog::Warning().
|
overridevirtual |
Implements ecvGenericAnnotationTool.
Definition at line 661 of file PclAnnotationTool.cpp.
References PclUtils::PCLVis::getActorById(), and reset().
Referenced by stop().
|
overridevirtual |
export annotations
Implements ecvGenericAnnotationTool.
Definition at line 520 of file PclAnnotationTool.cpp.
References ecvGenericAnnotationTool::m_annotationMode, CVLog::Print(), and CVTools::ToQString().
|
overridevirtual |
Implements ecvGenericAnnotationTool.
Definition at line 149 of file PclAnnotationTool.cpp.
References Annotation::GetTypes().
|
overridevirtual |
Implements ecvGenericAnnotationTool.
Definition at line 161 of file PclAnnotationTool.cpp.
|
overridevirtual |
Implements ecvGenericAnnotationTool.
Definition at line 623 of file PclAnnotationTool.cpp.
Referenced by removeAnnotation().
|
overridevirtual |
Implements ecvGenericAnnotationTool.
Definition at line 643 of file PclAnnotationTool.cpp.
References PclUtils::PCLVis::getActorById().
|
overridevirtual |
Reimplemented from ecvGenericAnnotationTool.
Definition at line 97 of file PclAnnotationTool.cpp.
References ecvColor::LookUpTable::at(), Annotation::GetTypeIndex(), Annotation::GetTypes(), removeAnnotation(), size, updateCloud(), and CVLog::Warning().
|
overrideprotectedvirtual |
Implements ecvGenericAnnotationTool.
Definition at line 59 of file PclAnnotationTool.cpp.
References PclUtils::PCLVis::getRenderWindowInteractor(), ecvGenericAnnotationTool::m_annotationMode, resetMode(), and setVisualizer().
Referenced by PclAnnotationTool().
|
overridevirtual |
Implements ecvGenericAnnotationTool.
Definition at line 298 of file PclAnnotationTool.cpp.
|
protectedslot |
Definition at line 380 of file PclAnnotationTool.cpp.
References Annotation::getSlice(), Annotation::getType(), ecvGenericAnnotationTool::m_annotationMode, CVLog::Print(), removeAnnotation(), updateCloud(), and CVLog::Warning().
|
overridevirtual |
Implements ecvGenericAnnotationTool.
Definition at line 78 of file PclAnnotationTool.cpp.
Referenced by setInputCloud().
|
protectedslot |
Definition at line 360 of file PclAnnotationTool.cpp.
References PclUtils::PCLVis::getRenderWindowInteractor(), ecvGenericAnnotationTool::objectPicked(), Annotation::picked(), and Annotation::unpicked().
|
protectedslot |
Definition at line 323 of file PclAnnotationTool.cpp.
|
overridevirtual |
Implements ecvGenericAnnotationTool.
Definition at line 690 of file PclAnnotationTool.cpp.
References hideAnnotation(), and updateCloud().
Referenced by initAnnotationLabels(), keyboardEventProcess(), and reset().
|
overridevirtual |
clear state before load new cloud and annotation
Implements ecvGenericAnnotationTool.
Definition at line 655 of file PclAnnotationTool.cpp.
References removeAnnotation().
Referenced by clear().
|
overridevirtual |
Implements ecvGenericAnnotationTool.
Definition at line 316 of file PclAnnotationTool.cpp.
Referenced by initialize(), and stop().
|
overridevirtual |
Implements ecvGenericAnnotationTool.
Definition at line 480 of file PclAnnotationTool.cpp.
References ecvGenericAnnotationTool::m_annotationMode, type, updateCloud(), and CVLog::Warning().
|
overridevirtual |
Implements ecvGenericAnnotationTool.
Definition at line 165 of file PclAnnotationTool.cpp.
References FROM_PCL_CLOUD, CVTools::FromQString(), PclUtils::PCLVis::getActorById(), cc2smReader::getAsSM(), ccObject::getFullPath(), ccHObject::getViewId(), loadClassesFromFile(), ecvGenericAnnotationTool::m_annotationMode, CVLog::Print(), and CVTools::ToQString().
|
overridevirtual |
Implements ecvGenericAnnotationTool.
Definition at line 284 of file PclAnnotationTool.cpp.
References CVLog::Warning().
Referenced by initialize().
|
overridevirtual |
Implements ecvGenericAnnotationTool.
Definition at line 617 of file PclAnnotationTool.cpp.
|
overridevirtual |
Implements ecvGenericAnnotationTool.
Definition at line 629 of file PclAnnotationTool.cpp.
References PclUtils::PCLVis::getActorById().
|
overridevirtual |
Implements ecvGenericAnnotationTool.
Definition at line 244 of file PclAnnotationTool.cpp.
References areaPickingEventProcess(), keyboardEventProcess(), ecvGenericAnnotationTool::m_annotationMode, pickedEventProcess(), PclUtils::PCLVis::setActorPickingEnabled(), PclUtils::PCLVis::setAreaPickingEnabled(), and PclUtils::PCLVis::setPointPickingEnabled().
|
overridevirtual |
Implements ecvGenericAnnotationTool.
Definition at line 262 of file PclAnnotationTool.cpp.
References areaPickingEventProcess(), clear(), keyboardEventProcess(), ecvGenericAnnotationTool::m_annotationMode, pickedEventProcess(), CVLog::Print(), resetMode(), PclUtils::PCLVis::setActorPickingEnabled(), PclUtils::PCLVis::setAreaPickingEnabled(), and PclUtils::PCLVis::setPointPickingEnabled().
|
overridevirtual |
Implements ecvGenericAnnotationTool.
Definition at line 143 of file PclAnnotationTool.cpp.
References PclUtils::PCLVis::toggleAreaPicking().
|
overridevirtual |
Implements ecvGenericAnnotationTool.
Definition at line 310 of file PclAnnotationTool.cpp.
|
overridevirtual |
Implements ecvGenericAnnotationTool.
Definition at line 304 of file PclAnnotationTool.cpp.
|
overridevirtual |
Implements ecvGenericAnnotationTool.
Definition at line 603 of file PclAnnotationTool.cpp.
References ecvDisplayTools::UpdateScreen().
Referenced by areaPickingEventProcess(), initAnnotationLabels(), keyboardEventProcess(), removeAnnotation(), and selectExistedAnnotation().