![]() |
ACloudViewer
3.9.4
A Modern Library for 3D Data Processing
|
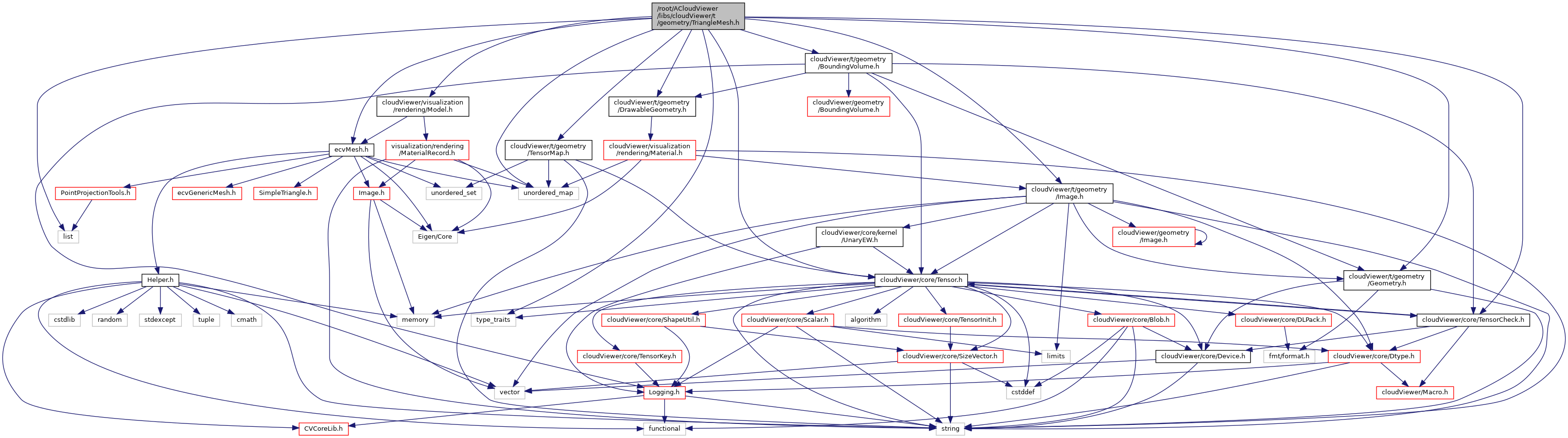
#include <ecvMesh.h>#include <list>#include <type_traits>#include <unordered_map>#include "cloudViewer/core/Tensor.h"#include "cloudViewer/core/TensorCheck.h"#include "cloudViewer/t/geometry/BoundingVolume.h"#include "cloudViewer/t/geometry/DrawableGeometry.h"#include "cloudViewer/t/geometry/Geometry.h"#include "cloudViewer/t/geometry/Image.h"#include "cloudViewer/t/geometry/TensorMap.h"#include "cloudViewer/visualization/rendering/Model.h"

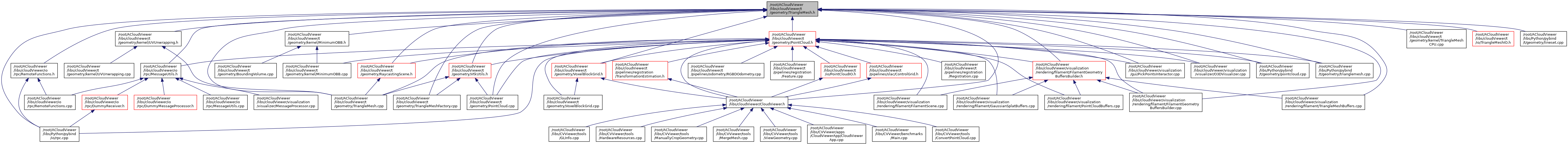
Go to the source code of this file.
Classes | |
| class | cloudViewer::t::geometry::TriangleMesh |
| A triangle mesh contains vertices and triangles. More... | |
Namespaces | |
| cloudViewer | |
| Generic file read and write utility for python interface. | |
| cloudViewer::t | |
| cloudViewer::t::geometry | |