![]() |
ACloudViewer
3.9.4
A Modern Library for 3D Data Processing
|

Public Member Functions | |
| OctreeAndMeshIntersection () | |
| Default constructor. More... | |
| ~OctreeAndMeshIntersection () | |
| Destructor. More... | |
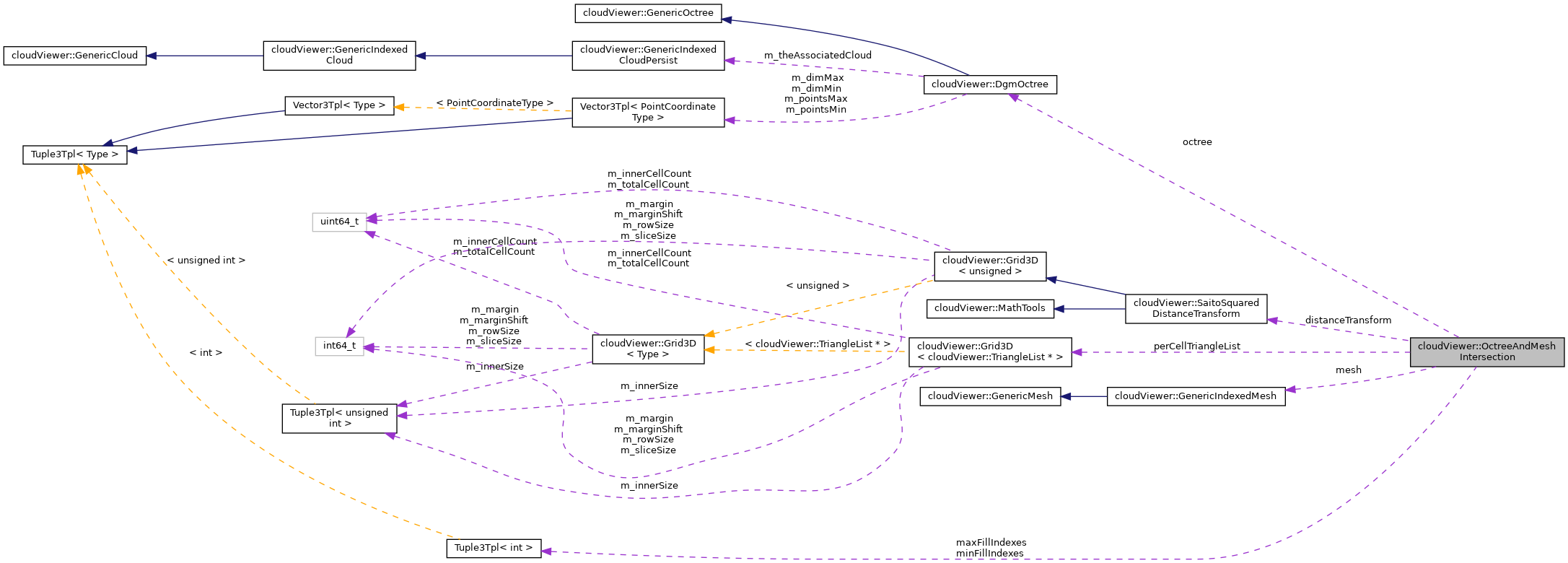
Public Attributes | |
| DgmOctree * | octree |
| Octree structure. More... | |
| GenericIndexedMesh * | mesh |
| Mesh. More... | |
| SaitoSquaredDistanceTransform * | distanceTransform |
| Distance transform. More... | |
| Tuple3i | minFillIndexes |
| Grid occupancy of mesh (minimum indexes for each dimension) More... | |
| Tuple3i | maxFillIndexes |
| Grid occupancy of mesh (maximum indexes for each dimension) More... | |
| Grid3D< TriangleList * > | perCellTriangleList |
| Array of FacesInCellPtr structures. More... | |
Internal structure used by DistanceComputationTools::computeCloud2MeshDistances
Definition at line 59 of file DistanceComputationTools.cpp.
|
inline |
Default constructor.
Definition at line 77 of file DistanceComputationTools.cpp.
|
inline |
Destructor.
Definition at line 85 of file DistanceComputationTools.cpp.
References distanceTransform, and perCellTriangleList.
| SaitoSquaredDistanceTransform* cloudViewer::OctreeAndMeshIntersection::distanceTransform |
Distance transform.
Definition at line 66 of file DistanceComputationTools.cpp.
Referenced by cloudViewer::DistanceComputationTools::computeCloud2MeshDistances(), cloudViewer::DistanceComputationTools::computeCloud2MeshDistancesWithOctree(), cloudViewer::DistanceComputationTools::computeCloud2MeshDistanceWithOctree(), cloudViewer::DistanceComputationTools::computePoint2MeshDistancesWithOctree(), cloudViewer::DistanceComputationTools::intersectMeshWithOctree(), and ~OctreeAndMeshIntersection().
| Tuple3i cloudViewer::OctreeAndMeshIntersection::maxFillIndexes |
Grid occupancy of mesh (maximum indexes for each dimension)
Definition at line 71 of file DistanceComputationTools.cpp.
Referenced by cloudViewer::DistanceComputationTools::computeCloud2MeshDistances(), cloudViewer::DistanceComputationTools::computeCloud2MeshDistanceWithOctree(), ComputeNeighborhood2MeshDistancesWithOctree(), and cloudViewer::DistanceComputationTools::intersectMeshWithOctree().
| GenericIndexedMesh* cloudViewer::OctreeAndMeshIntersection::mesh |
Mesh.
Definition at line 64 of file DistanceComputationTools.cpp.
Referenced by cloudViewer::DistanceComputationTools::computeCloud2MeshDistances(), cloudViewer::DistanceComputationTools::computeCloud2MeshDistancesWithOctree(), cloudViewer::DistanceComputationTools::computeCloud2MeshDistanceWithOctree(), ComputeNeighborhood2MeshDistancesWithOctree(), cloudViewer::DistanceComputationTools::computePoint2MeshDistancesWithOctree(), and cloudViewer::DistanceComputationTools::intersectMeshWithOctree().
| Tuple3i cloudViewer::OctreeAndMeshIntersection::minFillIndexes |
Grid occupancy of mesh (minimum indexes for each dimension)
Definition at line 69 of file DistanceComputationTools.cpp.
Referenced by cloudViewer::DistanceComputationTools::computeCloud2MeshDistances(), cloudViewer::DistanceComputationTools::computeCloud2MeshDistancesWithOctree(), cloudViewer::DistanceComputationTools::computeCloud2MeshDistanceWithOctree(), ComputeNeighborhood2MeshDistancesWithOctree(), and cloudViewer::DistanceComputationTools::intersectMeshWithOctree().
| DgmOctree* cloudViewer::OctreeAndMeshIntersection::octree |
Octree structure.
Definition at line 62 of file DistanceComputationTools.cpp.
Referenced by cloudViewer::DistanceComputationTools::computeCloud2MeshDistances(), cloudViewer::DistanceComputationTools::computeCloud2MeshDistanceWithOctree(), ComputeNeighborhood2MeshDistancesWithOctree(), cloudViewer::DistanceComputationTools::computePoint2MeshDistancesWithOctree(), and cloudViewer::DistanceComputationTools::intersectMeshWithOctree().
| Grid3D<TriangleList*> cloudViewer::OctreeAndMeshIntersection::perCellTriangleList |
Array of FacesInCellPtr structures.
Definition at line 74 of file DistanceComputationTools.cpp.
Referenced by cloudViewer::DistanceComputationTools::computeCloud2MeshDistances(), cloudViewer::DistanceComputationTools::computeCloud2MeshDistancesWithOctree(), cloudViewer::DistanceComputationTools::computeCloud2MeshDistanceWithOctree(), ComputeNeighborhood2MeshDistancesWithOctree(), cloudViewer::DistanceComputationTools::intersectMeshWithOctree(), and ~OctreeAndMeshIntersection().