![]() |
ACloudViewer
3.9.4
A Modern Library for 3D Data Processing
|
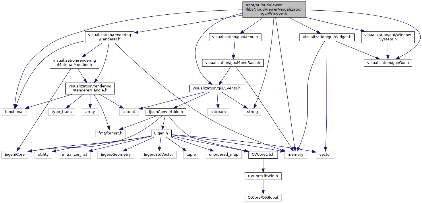
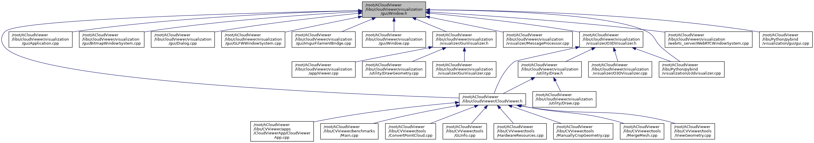
#include <functional>#include <memory>#include <string>#include "visualization/gui/Events.h"#include "visualization/gui/Gui.h"#include "visualization/gui/Menu.h"#include "visualization/gui/Widget.h"#include "visualization/gui/WindowSystem.h"#include "visualization/rendering/Renderer.h"

Go to the source code of this file.
Classes | |
| class | cloudViewer::visualization::gui::Window |
Namespaces | |
| cloudViewer | |
| Generic file read and write utility for python interface. | |
| cloudViewer::visualization | |
| cloudViewer::visualization::gui | |