ACloudViewer  3.9.4
A Modern Library for 3D Data Processing
ecvFeature.h File Reference
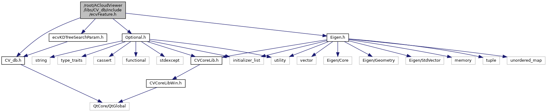
#include "CV_db.h"
#include <Optional.h>
#include "ecvKDTreeSearchParam.h"
#include <Eigen.h>
Include dependency graph for ecvFeature.h:
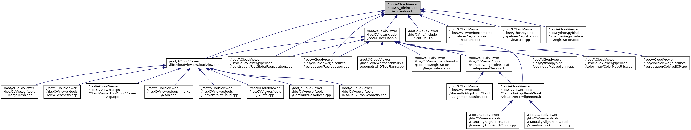
This graph shows which files directly or indirectly include this file:

Go to the source code of this file.

Classes

class  cloudViewer::utility::Feature
 Class to store featrues for registration. More...
 

Namespaces

 cloudViewer
 Generic file read and write utility for python interface.
 
 cloudViewer::utility
 

Typedefs

typedef std::vector< Eigen::Vector2i > cloudViewer::utility::CorrespondenceSet
 

Functions

std::shared_ptr< Feature > cloudViewer::utility::ComputeFPFHFeature (const ccPointCloud &input, const geometry::KDTreeSearchParam &search_param=geometry::KDTreeSearchParamKNN(), const utility::optional< std::vector< size_t >> &indices=utility::nullopt)
 
CorrespondenceSet cloudViewer::utility::CorrespondencesFromFeatures (const Feature &source_features, const Feature &target_features, bool mutual_filter=false, float mutual_consistency_ratio=0.1)
 Function to find correspondences via 1-nearest neighbor feature matching. Target is used to construct a nearest neighbor search object, in order to query source. More...