![]() |
ACloudViewer
3.9.4
A Modern Library for 3D Data Processing
|
Dialog for simple point picking (information, distance, etc.) More...
#include <ecvPointPropertiesDlg.h>


Signals | |
| void | newLabel (ccHObject *) |
| Signal emitted when a new label is created. More... | |
Signals inherited from ccOverlayDialog | |
| void | processFinished (bool accepted) |
| Signal emitted when process is finished. More... | |
| void | shortcutTriggered (int key) |
| Signal emitted when an overridden key shortcut is pressed. More... | |
| void | shown () |
| Signal emitted when a 'show' event is detected. More... | |
Public Member Functions | |
| ccPointPropertiesDlg (ccPickingHub *pickingHub, QWidget *parent) | |
| Default constructor. More... | |
| virtual | ~ccPointPropertiesDlg () |
| Default destructor. More... | |
| virtual bool | start () override |
| Starts process. More... | |
| virtual void | stop (bool state) override |
| Stops process/dialog. More... | |
| virtual bool | linkWith (QWidget *win) override |
| Links the overlay dialog with a MDI window. More... | |
Public Member Functions inherited from ccPointPickingGenericInterface | |
| ccPointPickingGenericInterface (ccPickingHub *pickingHub, QWidget *parent=nullptr) | |
| Default constructor. More... | |
| ~ccPointPickingGenericInterface () override=default | |
| Destructor. More... | |
| void | onItemPicked (const PickedItem &pi) override |
| Inherited from ccPickingListener. More... | |
Public Member Functions inherited from ccOverlayDialog | |
| ccOverlayDialog (QWidget *parent=nullptr, Qt::WindowFlags flags=Qt::FramelessWindowHint|Qt::Tool) | |
| Default constructor. More... | |
| ~ccOverlayDialog () override | |
| Destructor. More... | |
| void | reject () override |
| void | addOverridenShortcut (Qt::Key key) |
| bool | started () const |
| Returns whether the tool is currently started or not. More... | |
Public Member Functions inherited from ccPickingListener | |
| virtual | ~ccPickingListener ()=default |
Protected Types | |
| enum | Mode { POINT_INFO , POINT_POINT_DISTANCE , POINTS_ANGLE , RECT_ZONE } |
| Picking mode. More... | |
Protected Slots | |
| void | onClose () |
| void | activatePointPropertiesDisplay () |
| void | activateDistanceDisplay () |
| void | activateAngleDisplay () |
| void | activate2DZonePicking () |
| void | initializeState () |
| void | exportCurrentLabel () |
| void | update2DZone (int x, int y, Qt::MouseButtons buttons) |
| void | processClickedPoint (int x, int y) |
| void | close2DZone () |
Protected Slots inherited from ccOverlayDialog | |
| virtual void | onLinkedWindowDeletion (QObject *object=nullptr) |
| Slot called when the linked window is deleted (calls 'onClose') More... | |
Protected Member Functions | |
| void | processPickedPoint (ccPointCloud *cloud, unsigned pointIndex, int x, int y) override |
| Generic method to process picked points. More... | |
Protected Member Functions inherited from ccOverlayDialog | |
| bool | eventFilter (QObject *obj, QEvent *e) override |
Protected Attributes | |
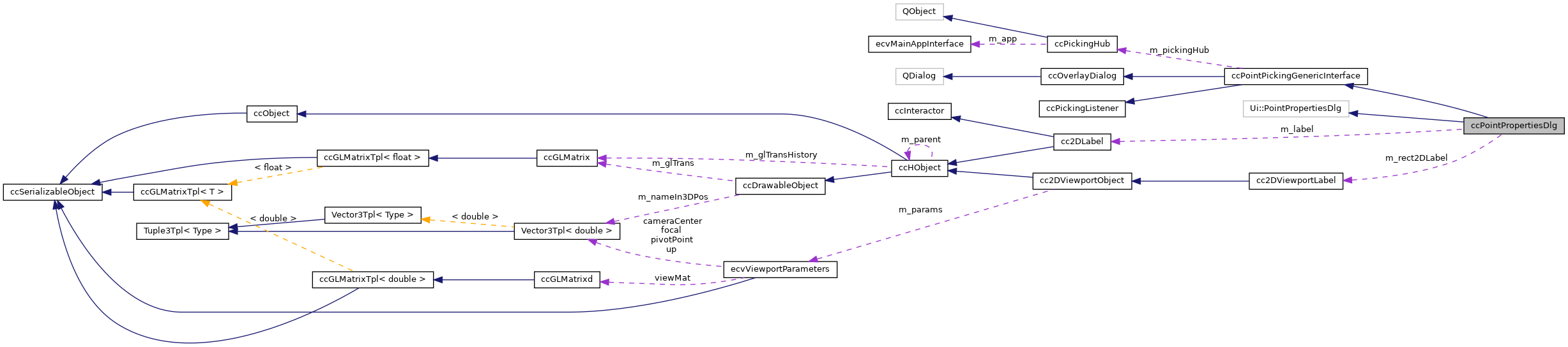
| Mode | m_pickingMode |
| Current picking mode. More... | |
| cc2DLabel * | m_label |
| Associated 3D label. More... | |
| cc2DViewportLabel * | m_rect2DLabel |
| Associated 2D label. More... | |
Protected Attributes inherited from ccPointPickingGenericInterface | |
| ccPickingHub * | m_pickingHub |
| Picking hub. More... | |
Protected Attributes inherited from ccOverlayDialog | |
| QWidget * | m_associatedWin |
| Associated (MDI) window. More... | |
| bool | m_processing |
| Running/processing state. More... | |
| QList< int > | m_overriddenKeys |
| Overridden keys. More... | |
Dialog for simple point picking (information, distance, etc.)
Definition at line 20 of file ecvPointPropertiesDlg.h.
|
protected |
Picking mode.
| Enumerator | |
|---|---|
| POINT_INFO | |
| POINT_POINT_DISTANCE | |
| POINTS_ANGLE | |
| RECT_ZONE | |
Definition at line 55 of file ecvPointPropertiesDlg.h.
|
explicit |
Default constructor.
Definition at line 30 of file ecvPointPropertiesDlg.cpp.
References activate2DZonePicking(), activateAngleDisplay(), activateDistanceDisplay(), activatePointPropertiesDisplay(), exportCurrentLabel(), initializeState(), m_label, m_rect2DLabel, onClose(), ccDrawableObject::setSelected(), and ccDrawableObject::setVisible().
|
virtual |
Default destructor.
Definition at line 62 of file ecvPointPropertiesDlg.cpp.
References m_label, and m_rect2DLabel.
|
protectedslot |
Definition at line 157 of file ecvPointPropertiesDlg.cpp.
References ecvDisplayTools::INTERACT_SEND_ALL_SIGNALS, m_label, m_pickingMode, RECT_ZONE, ecvDisplayTools::SetInteractionMode(), and ccDrawableObject::setVisible().
Referenced by ccPointPropertiesDlg().
|
protectedslot |
Definition at line 145 of file ecvPointPropertiesDlg.cpp.
References m_label, m_pickingMode, m_rect2DLabel, POINTS_ANGLE, ecvDisplayTools::SetInteractionMode(), ccDrawableObject::setVisible(), and ecvDisplayTools::TRANSFORM_CAMERA().
Referenced by ccPointPropertiesDlg().
|
protectedslot |
Definition at line 133 of file ecvPointPropertiesDlg.cpp.
References m_label, m_pickingMode, m_rect2DLabel, POINT_POINT_DISTANCE, ecvDisplayTools::SetInteractionMode(), ccDrawableObject::setVisible(), and ecvDisplayTools::TRANSFORM_CAMERA().
Referenced by ccPointPropertiesDlg().
|
protectedslot |
Definition at line 119 of file ecvPointPropertiesDlg.cpp.
References ecvDisplayTools::GetCurrentScreen(), m_label, m_pickingMode, m_rect2DLabel, POINT_INFO, ecvDisplayTools::SetInteractionMode(), ccDrawableObject::setVisible(), and ecvDisplayTools::TRANSFORM_CAMERA().
Referenced by ccPointPropertiesDlg(), and start().
|
protectedslot |
Definition at line 337 of file ecvPointPropertiesDlg.cpp.
References ecvDisplayTools::GetCurrentScreen(), ccDrawableObject::isSelected(), ccDrawableObject::isVisible(), m_pickingMode, m_rect2DLabel, RECT_ZONE, s_last2DLabelComment(), ccObject::setName(), ccDrawableObject::setSelected(), ccDrawableObject::setVisible(), and cc2DViewportLabel::updateLabel().
Referenced by linkWith().
|
protectedslot |
Definition at line 177 of file ecvPointPropertiesDlg.cpp.
References ccHObject::addChild(), ecvDisplayTools::AddToOwnDB(), cc2DLabel::PickedPoint::cloud, cc2DLabel::displayPointLegend(), ecvDisplayTools::GetCurrentScreen(), cc2DLabel::getPickedPoint(), ccDrawableObject::isSelected(), ccDrawableObject::isVisible(), m_label, m_pickingMode, m_rect2DLabel, newLabel(), RECT_ZONE, ecvDisplayTools::RedrawDisplay(), ecvDisplayTools::RemoveFromOwnDB(), cc2DLabel::setDisplayedIn2D(), ccDrawableObject::setRedraw(), ecvDisplayTools::SetRedrawRecursive(), ccDrawableObject::setSelected(), ccDrawableObject::setVisible(), cc2DLabel::size(), and ecvDisplayTools::USE_2D.
Referenced by ccPointPropertiesDlg().
|
protectedslot |
Definition at line 170 of file ecvPointPropertiesDlg.cpp.
References cc2DLabel::clear(), m_label, m_rect2DLabel, ccDrawableObject::setSelected(), and ccDrawableObject::setVisible().
Referenced by ccPointPropertiesDlg(), and stop().
|
overridevirtual |
Links the overlay dialog with a MDI window.
Warning: link can't be modified while dialog is displayed/process is running!
Reimplemented from ccPointPickingGenericInterface.
Definition at line 70 of file ecvPointPropertiesDlg.cpp.
References ecvDisplayTools::AddToOwnDB(), ecvDisplayTools::buttonReleased(), cc2DLabel::clear(), close2DZone(), ecvDisplayTools::GetCurrentScreen(), ecvDisplayTools::leftButtonClicked(), ccPointPickingGenericInterface::linkWith(), m_label, m_rect2DLabel, ecvDisplayTools::mouseMoved(), processClickedPoint(), ecvDisplayTools::RemoveFromOwnDB(), ecvDisplayTools::SetInteractionMode(), ccDrawableObject::setSelected(), ccDrawableObject::setVisible(), ecvDisplayTools::TheInstance(), ecvDisplayTools::TRANSFORM_CAMERA(), and update2DZone().
|
signal |
Signal emitted when a new label is created.
Referenced by exportCurrentLabel().
|
protectedslot |
Definition at line 117 of file ecvPointPropertiesDlg.cpp.
References stop().
Referenced by ccPointPropertiesDlg().
|
protectedslot |
Definition at line 268 of file ecvPointPropertiesDlg.cpp.
References ecvDisplayTools::GetCurrentScreen(), ecvDisplayTools::GetViewportParameters(), ccDrawableObject::isSelected(), m_pickingMode, m_rect2DLabel, RECT_ZONE, cc2DViewportLabel::roi(), ccObject::setName(), cc2DViewportObject::setParameters(), cc2DViewportLabel::setRoi(), ccDrawableObject::setSelected(), ccDrawableObject::setVisible(), ecvDisplayTools::ToVtkCoordinates(), cc2DViewportLabel::updateLabel(), Tuple3Tpl< Type >::x, and Tuple3Tpl< Type >::y.
Referenced by linkWith().
|
overrideprotectedvirtual |
Generic method to process picked points.
| cloud | picked point cloud |
| pointIndex | point index in cloud |
| x | picked pixel X position |
| y | picked pixel Y position |
Implements ccPointPickingGenericInterface.
Definition at line 222 of file ecvPointPropertiesDlg.cpp.
References cc2DLabel::addPickedPoint(), cc2DLabel::clear(), cc2DLabel::displayPointLegend(), ecvDisplayTools::GetCurrentScreen(), cc2DLabel::getLabelContent(), cc2DLabel::getName(), ecvDisplayTools::GlWidth(), m_label, m_pickingMode, ecvGui::Parameters(), POINT_INFO, POINT_POINT_DISTANCE, POINTS_ANGLE, CVLog::Print(), RECT_ZONE, ccObject::setEnabled(), cc2DLabel::setPosition(), ccDrawableObject::setVisible(), cc2DLabel::size(), and cc2DLabel::updateLabel().
|
overridevirtual |
Starts process.
Reimplemented from ccPointPickingGenericInterface.
Definition at line 102 of file ecvPointPropertiesDlg.cpp.
References activatePointPropertiesDisplay(), and ccPointPickingGenericInterface::start().
|
overridevirtual |
Stops process/dialog.
Automatically emits the 'processFinished' signal (with input state as argument).
| accepted | process/dialog result |
Reimplemented from ccPointPickingGenericInterface.
Definition at line 107 of file ecvPointPropertiesDlg.cpp.
References ecvDisplayTools::GetCurrentScreen(), initializeState(), ecvDisplayTools::SetInteractionMode(), ccPointPickingGenericInterface::stop(), and ecvDisplayTools::TRANSFORM_CAMERA().
Referenced by onClose().
|
protectedslot |
Definition at line 308 of file ecvPointPropertiesDlg.cpp.
References ecvDisplayTools::GetCurrentScreen(), ccDrawableObject::isSelected(), m_pickingMode, m_rect2DLabel, RECT_ZONE, cc2DViewportLabel::roi(), cc2DViewportLabel::setRoi(), ccDrawableObject::setVisible(), ecvDisplayTools::ToVtkCoordinates(), cc2DViewportLabel::updateLabel(), Tuple3Tpl< Type >::x, and Tuple3Tpl< Type >::y.
Referenced by linkWith().
|
protected |
Associated 3D label.
Definition at line 67 of file ecvPointPropertiesDlg.h.
Referenced by activate2DZonePicking(), activateAngleDisplay(), activateDistanceDisplay(), activatePointPropertiesDisplay(), ccPointPropertiesDlg(), exportCurrentLabel(), initializeState(), linkWith(), processPickedPoint(), and ~ccPointPropertiesDlg().
|
protected |
Current picking mode.
Definition at line 64 of file ecvPointPropertiesDlg.h.
Referenced by activate2DZonePicking(), activateAngleDisplay(), activateDistanceDisplay(), activatePointPropertiesDisplay(), close2DZone(), exportCurrentLabel(), processClickedPoint(), processPickedPoint(), and update2DZone().
|
protected |
Associated 2D label.
Definition at line 70 of file ecvPointPropertiesDlg.h.
Referenced by activateAngleDisplay(), activateDistanceDisplay(), activatePointPropertiesDisplay(), ccPointPropertiesDlg(), close2DZone(), exportCurrentLabel(), initializeState(), linkWith(), processClickedPoint(), update2DZone(), and ~ccPointPropertiesDlg().