![]() |
ACloudViewer
3.9.4
A Modern Library for 3D Data Processing
|


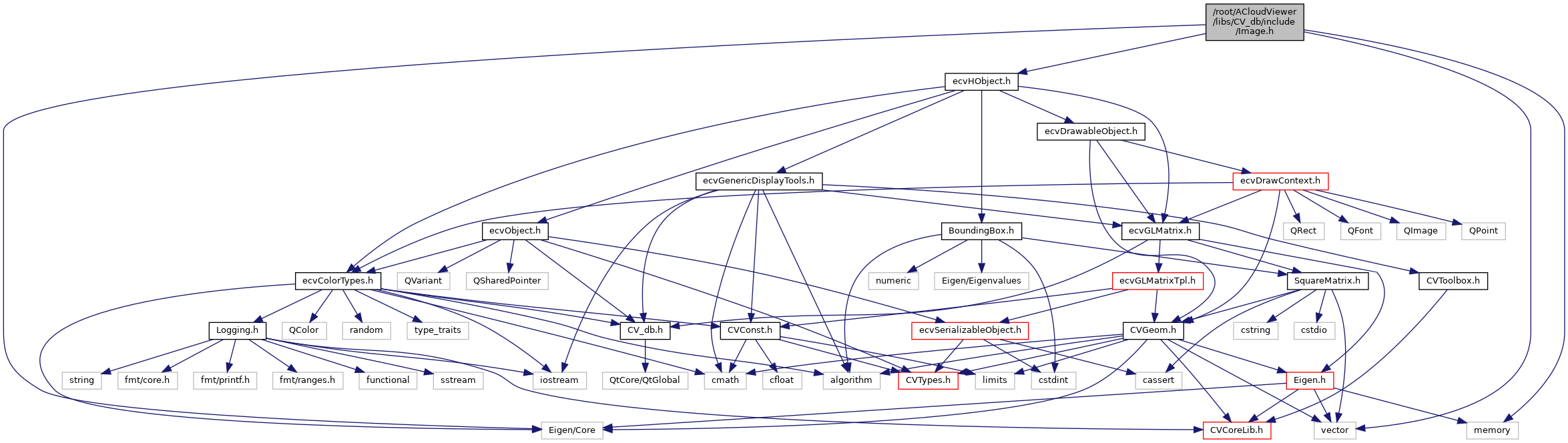
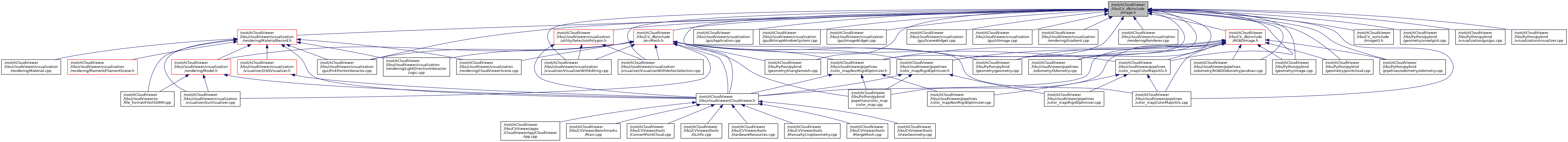
Go to the source code of this file.
Classes | |
| class | cloudViewer::geometry::Image |
| The Image class stores image with customizable width, height, num of channels and bytes per channel. More... | |
Namespaces | |
| cloudViewer | |
| Generic file read and write utility for python interface. | |
| cloudViewer::camera | |
| cloudViewer::geometry | |
Typedefs | |
| typedef std::vector< std::shared_ptr< Image > > | cloudViewer::geometry::ImagePyramid |
| Typedef and functions for ImagePyramid. More... | |