![]() |
ACloudViewer
3.9.4
A Modern Library for 3D Data Processing
|

Public Member Functions | |
| LasCloudChunk () | |
| ccPointCloud * | getLoadedCloud () const |
| bool | hasColors () const |
| bool | reserveSize (unsigned nbPoints) |
| void | createFieldsToLoad (const IdList &extraFieldsToLoad, const StringList &extraNamesToLoad) |
| void | addLasFieldsToCloud () |
Public Attributes | |
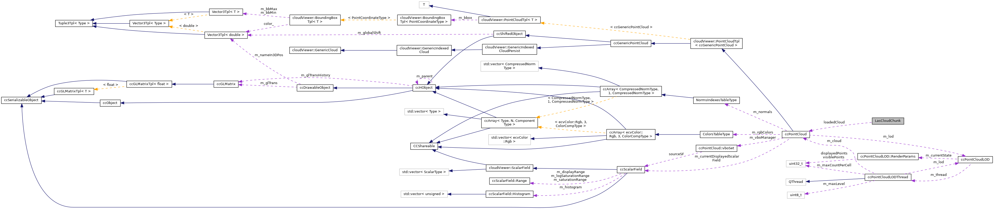
| ccPointCloud * | loadedCloud |
| std::vector< LasField::Shared > | lasFields |
| unsigned | size |
Definition at line 835 of file LASFilter.cpp.
|
inline |
Definition at line 836 of file LASFilter.cpp.
|
inline |
Definition at line 926 of file LASFilter.cpp.
References ccPointCloud::addScalarField(), ccColorScalesManager::GetDefaultScale(), ccColorScalesManager::GREY, ccPointCloud::hasColors(), ccPointCloud::hasDisplayedScalarField(), LAS_CLASSIF_KEYPOINT, LAS_CLASSIF_OVERLAP, LAS_CLASSIF_SYNTHETIC, LAS_CLASSIF_VALUE, LAS_CLASSIF_WITHHELD, LAS_CLASSIFICATION, LAS_EXTRA, LAS_FIELD_NAMES, LAS_INTENSITY, LAS_NUMBER_OF_RETURNS, LAS_RETURN_NUMBER, lasFields, loadedCloud, ccPointCloud::setCurrentDisplayedScalarField(), ccDrawableObject::showSF(), and CVLog::Warning().
|
inline |
Definition at line 855 of file LASFilter.cpp.
References LAS_CLASSIF_KEYPOINT, LAS_CLASSIF_OVERLAP, LAS_CLASSIF_SYNTHETIC, LAS_CLASSIF_VALUE, LAS_CLASSIF_WITHHELD, LAS_CLASSIFICATION, LAS_FLIGHT_LINE_EDGE, LAS_INTENSITY, LAS_NUMBER_OF_RETURNS, LAS_POINT_SOURCE_ID, LAS_RETURN_NUMBER, LAS_SCAN_ANGLE_RANK, LAS_SCAN_DIRECTION, LAS_TIME, LAS_USER_DATA, lasFields, name, and s_lasOpenDlg().
Referenced by LASFilter::loadFile().
|
inline |
Definition at line 842 of file LASFilter.cpp.
References loadedCloud.
Referenced by LASFilter::loadFile().
|
inline |
Definition at line 844 of file LASFilter.cpp.
References ccPointCloud::hasColors(), and loadedCloud.
|
inline |
Definition at line 846 of file LASFilter.cpp.
References loadedCloud, ccPointCloud::reserveThePointsTable(), and size.
Referenced by LASFilter::loadFile().
| std::vector<LasField::Shared> LasCloudChunk::lasFields |
Definition at line 839 of file LASFilter.cpp.
Referenced by addLasFieldsToCloud(), createFieldsToLoad(), and LASFilter::loadFile().
| ccPointCloud* LasCloudChunk::loadedCloud |
Definition at line 838 of file LASFilter.cpp.
Referenced by addLasFieldsToCloud(), getLoadedCloud(), hasColors(), LASFilter::loadFile(), and reserveSize().
| unsigned LasCloudChunk::size |
Definition at line 840 of file LASFilter.cpp.
Referenced by reserveSize().