![]() |
ACloudViewer
3.9.4
A Modern Library for 3D Data Processing
|
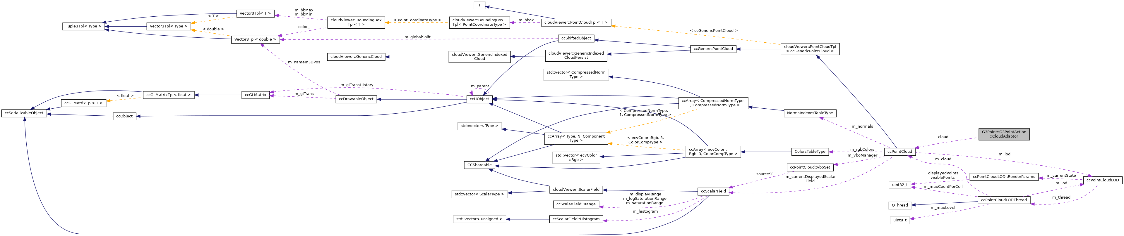
#include <G3PointAction.h>

Public Member Functions | |
| CloudAdaptor (const ccPointCloud *c) | |
| size_t | kdtree_get_point_count () const |
| float | kdtree_get_pt (const size_t idx, int dim) const |
| template<class BBOX > | |
| bool | kdtree_get_bbox (BBOX &) const |
Public Attributes | |
| const ccPointCloud * | cloud |
Definition at line 66 of file G3PointAction.h.
|
inline |
Definition at line 69 of file G3PointAction.h.
|
inline |
Definition at line 87 of file G3PointAction.h.
|
inline |
Definition at line 72 of file G3PointAction.h.
References cloud, and cloudViewer::PointCloudTpl< T >::size().
|
inline |
Definition at line 75 of file G3PointAction.h.
References cloud, cloudViewer::PointCloudTpl< T >::getPoint(), Tuple3Tpl< Type >::x, Tuple3Tpl< Type >::y, and Tuple3Tpl< Type >::z.
| const ccPointCloud* G3Point::G3PointAction::CloudAdaptor::cloud |
Definition at line 67 of file G3PointAction.h.
Referenced by kdtree_get_point_count(), and kdtree_get_pt().