![]() |
ACloudViewer
3.9.4
A Modern Library for 3D Data Processing
|
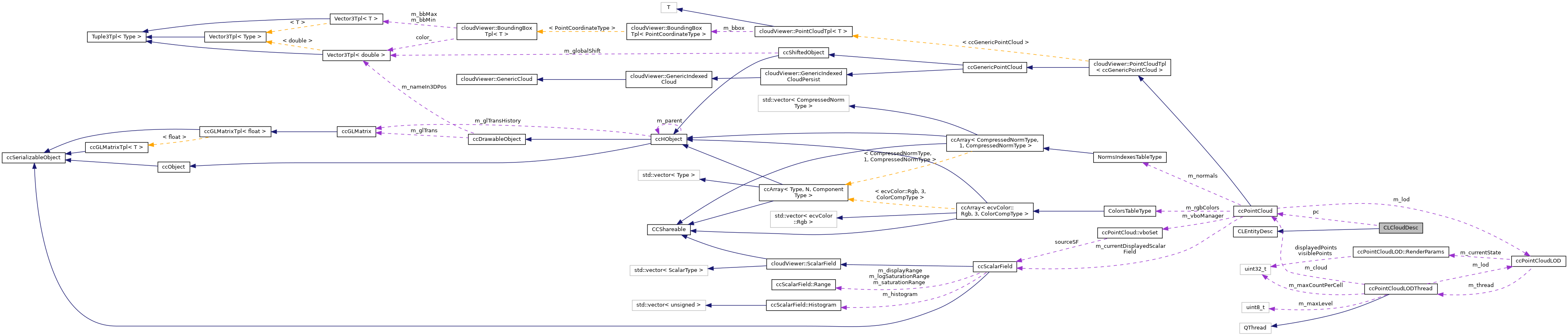
Loaded cloud description. More...
#include <ecvCommandLineInterface.h>


Public Member Functions | |
| CLCloudDesc () | |
| CLCloudDesc (ccPointCloud *cloud, const QString &filename=QString(), int index=-1) | |
| CLCloudDesc (ccPointCloud *cloud, const QString &basename, const QString &path, int index=-1) | |
| ~CLCloudDesc () override=default | |
| ccHObject * | getEntity () override |
| const ccHObject * | getEntity () const override |
| CL_ENTITY_TYPE | getCLEntityType () const override |
Public Member Functions inherited from CLEntityDesc | |
| CLEntityDesc (const QString &name) | |
| CLEntityDesc (const QString &filename, int _indexInFile) | |
| CLEntityDesc (const QString &_basename, const QString &_path, int _indexInFile=-1) | |
| virtual | ~CLEntityDesc ()=default |
Public Attributes | |
| ccPointCloud * | pc |
Public Attributes inherited from CLEntityDesc | |
| QString | basename |
| QString | path |
| int | indexInFile |
Loaded cloud description.
Definition at line 68 of file ecvCommandLineInterface.h.
| CLCloudDesc::CLCloudDesc | ( | ) |
Definition at line 63 of file ecvCommandLineInterface.cpp.
| CLCloudDesc::CLCloudDesc | ( | ccPointCloud * | cloud, |
| const QString & | filename = QString(), |
||
| int | index = -1 |
||
| ) |
Definition at line 65 of file ecvCommandLineInterface.cpp.
| CLCloudDesc::CLCloudDesc | ( | ccPointCloud * | cloud, |
| const QString & | basename, | ||
| const QString & | path, | ||
| int | index = -1 |
||
| ) |
Definition at line 70 of file ecvCommandLineInterface.cpp.
|
overridedefault |
|
overridevirtual |
Implements CLEntityDesc.
Definition at line 82 of file ecvCommandLineInterface.cpp.
References CLOUD.
|
overridevirtual |
|
overridevirtual |
| ccPointCloud* CLCloudDesc::pc |
Definition at line 69 of file ecvCommandLineInterface.h.
Referenced by define_ccCommandLine(), getEntity(), CommandCPS::process(), and CommandVolume25D::process().