![]() |
ACloudViewer
3.9.4
A Modern Library for 3D Data Processing
|
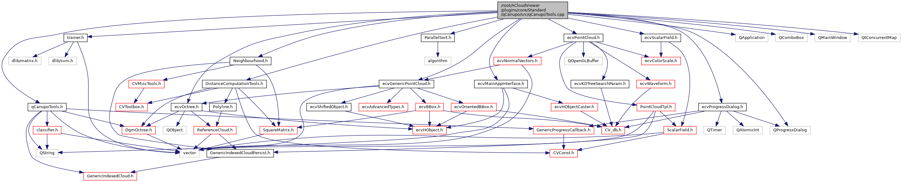
#include "qCanupoTools.h"#include "trainer.h"#include <DistanceComputationTools.h>#include <Neighbourhood.h>#include <ParallelSort.h>#include <ecvGenericPointCloud.h>#include <ecvMainAppInterface.h>#include <ecvOctree.h>#include <ecvPointCloud.h>#include <ecvProgressDialog.h>#include <ecvScalarField.h>#include <QApplication>#include <QComboBox>#include <QMainWindow>#include <QProgressDialog>#include <QtConcurrentMap>
Go to the source code of this file.
Functions | |
| void | ComputeCorePointDescriptor (unsigned index) |
Variables | |
| struct { | |
| cloudViewer::GenericIndexedCloud * corePoints | |
| ccGenericPointCloud * sourceCloud | |
| cloudViewer::DgmOctree * octree | |
| unsigned char octreeLevel | |
| CorePointDescSet * descriptors | |
| bool invalidDescriptors | |
| cloudViewer::NormalizedProgress * nProgress | |
| bool processCanceled | |
| bool errorOccurred | |
| ScaleParamsComputer * computer | |
| std::vector< ccScalarField * > * roughnessSFs | |
| } | s_computeCorePointsDescParams |
| void ComputeCorePointDescriptor | ( | unsigned | index | ) |
Per-point descriptor computer (all the parameters are stored in s_computeCorePointsDescParams)
Definition at line 54 of file qCanupoTools.cpp.
References cloudViewer::ReferenceCloud::addPointIndex(), count, cloudViewer::ScalarField::currentSize(), cloudViewer::DgmOctree::PointDescriptor::distComp(), cloudViewer::Neighbourhood::getLSPlane(), cloudViewer::ReferenceCloud::getPointGlobalIndex(), NAN_VALUE, ParallelSort, CorePointDesc::params, cloudViewer::ReferenceCloud::reserve(), cloudViewer::ReferenceCloud::resize(), s_computeCorePointsDescParams, cloudViewer::ScalarField::setValue(), cloudViewer::ReferenceCloud::size(), and cloudViewer::ReferenceCloud::swap().
Referenced by qCanupoTools::ComputeCorePointsDescriptors().
| ScaleParamsComputer* computer |
Definition at line 46 of file qCanupoTools.cpp.
Referenced by qCanupoClassifDialog::browseClassifierFile(), qCanupoProcess::Classify(), and qCanupoPlugin::doTrainAction().
| cloudViewer::GenericIndexedCloud* corePoints |
Definition at line 35 of file qCanupoTools.cpp.
Referenced by qCanupoProcess::Classify(), qCanupoTools::ComputeCorePointsDescriptors(), ComputeMathOpWithNearestNeighbor(), q3DMASCPlugin::doClassifyAction(), qCanupoPlugin::doClassifyAction(), q3DMASCPlugin::doTrainAction(), masc::ContextBasedFeature::finish(), masc::NeighborhoodFeature::finish(), masc::PointFeature::finish(), masc::Tools::LoadFile(), CorePointDescSet::loadFromMSC(), masc::Tools::LoadTrainingFile(), masc::ContextBasedFeature::prepare(), masc::NeighborhoodFeature::prepare(), masc::PointFeature::prepare(), masc::Tools::PrepareFeatures(), Command3DMASCClassif::process(), CommandCanupoClassif::process(), ReadCorePoints(), and RefinePointClassif().
| CorePointDescSet* descriptors |
Definition at line 39 of file qCanupoTools.cpp.
Referenced by colmap::retrieval::VisualIndex< kDescType, kDescDim, kEmbeddingDim >::Add(), BOOST_AUTO_TEST_CASE(), colmap::retrieval::VisualIndex< kDescType, kDescDim, kEmbeddingDim >::Build(), colmap::retrieval::InvertedIndex< kDescType, kDescDim, kEmbeddingDim >::ComputeHammingEmbedding(), colmap::retrieval::InvertedFile< kEmbeddingDim >::ComputeHammingEmbedding(), CreateRandomFeatureDescriptors(), colmap::ExtractCovariantSiftFeaturesCPU(), colmap::ExtractSiftFeaturesCPU(), colmap::ExtractSiftFeaturesGPU(), colmap::ExtractTopScaleFeatures(), colmap::FeatureDescriptorsToUnsignedByte(), colmap::L1RootNormalizeFeatureDescriptors(), colmap::L2NormalizeFeatureDescriptors(), LASFWFFilter::loadFile(), colmap::LoadSiftFeaturesFromTextFile(), colmap::Database::Merge(), ParseWaveformDescriptorVlrs(), colmap::retrieval::InvertedIndex< kDescType, kDescDim, kEmbeddingDim >::Query(), colmap::retrieval::VisualIndex< kDescType, kDescDim, kEmbeddingDim >::Query(), colmap::Database::ReadDescriptors(), colmap::RunVocabTreeBuilder(), colmap::RunVocabTreeRetriever(), TestVocabTreeType(), and colmap::Database::WriteDescriptors().
| bool errorOccurred |
Definition at line 44 of file qCanupoTools.cpp.
Referenced by qCanupoTools::ComputeCorePointsDescriptors().
| bool invalidDescriptors |
Definition at line 40 of file qCanupoTools.cpp.
Referenced by qCanupoProcess::Classify(), qCanupoTools::ComputeCorePointsDescriptors(), and qCanupoPlugin::doTrainAction().
| cloudViewer::NormalizedProgress* nProgress |
Definition at line 42 of file qCanupoTools.cpp.
Referenced by cloudViewer::CloudSamplingTools::applyNoiseFilterAtLevel(), ccLibAlgorithms::ApplyScaleMatchingAlgorithm(), cloudViewer::CloudSamplingTools::applySORFilterAtLevel(), cellSFInterpolator(), masc::Classifier::classify(), qCanupoProcess::Classify(), ClusterEmptySpace(), qM3C2Process::Compute(), qVoxFallProcess::Compute(), cloudViewer::GeometricalAnalysisTools::ComputeApproxPointsDensityInACellAtLevel(), ComputeCellGaussianFilter(), cloudViewer::ScalarFieldTools::computeCellGaussianFilter(), cloudViewer::DistanceComputationTools::computeCellHausdorffDistance(), cloudViewer::DistanceComputationTools::computeCellHausdorffDistanceWithLocalModel(), cloudViewer::DistanceComputationTools::computeCloud2MeshDistancesWithOctree(), cloudViewer::DistanceComputationTools::computeCloud2MeshDistanceWithOctree(), qCanupoTools::ComputeCorePointsDescriptors(), ccPointCloud::computeFWFAmplitude(), cloudViewer::GeometricalAnalysisTools::ComputeGeomCharacteristicAtLevel(), cloudViewer::StatisticalTestingTools::computeLocalChi2DistAtLevel(), ComputeMathOpWithNearestNeighbor(), ComputeMSTGraphAtLevel(), ccNormalVectors::ComputeNormsAtLevelWithLS(), ccNormalVectors::ComputeNormsAtLevelWithQuadric(), ccNormalVectors::ComputeNormsAtLevelWithTri(), DistanceMapGenerationTool::ComputeRadialDist(), ccVolumeCalcTool::ComputeVolume(), cloudViewer::GeometricalAnalysisTools::DetectCircle(), cloudViewer::GeometricalAnalysisTools::DetectSphereRobust(), ccComparisonDlg::determineBestOctreeLevel(), masc::Classifier::evaluate(), cloudViewer::DgmOctree::executeFunctionForAllCellsStartingAtLevel(), ccRasterGrid::fillWith(), cloudViewer::GeometricalAnalysisTools::FlagDuplicatePointsInACellAtLevel(), ccKdTreeForFacetExtraction::FuseCells(), ccRasterizeTool::generateContours(), FastMarchingForFacetExtraction::init(), StereogramWidget::init(), InitializeOutputCloud(), cloudViewer::DistanceComputationTools::intersectMeshWithOctree(), cloudViewer::Grid3D< Type >::intersectWith(), ccMesh::laplacianSmooth(), STLFilter::loadBinaryFile(), SimpleBinFilter::loadFile(), LASFWFFilter::loadFile(), LASFilter::loadFile(), masc::ContextBasedFeature::prepare(), masc::Tools::PrepareFeatures(), cloudViewer::CloudSamplingTools::resampleCellAtLevel(), ResolveNormalsWithMST(), SimpleBinFilter::saveToFile(), LASFWFFilter::saveToFile(), LASFilter::saveToFile(), cloudViewer::CloudSamplingTools::subsampleCellAtLevel(), and TagDuplicatedVertices().
| cloudViewer::DgmOctree* octree |
Definition at line 37 of file qCanupoTools.cpp.
Referenced by cloudViewer::visualization::visualizer::O3DVisualizer::Impl::AddGeometry(), ccLibAlgorithms::ApplyCCLibAlgorithm(), ccOctreeFrustumIntersector::build(), ccTrace::buildCurvatureCost(), ccTrace::buildGradientCost(), qCanupoProcess::Classify(), cloudViewer::GeometricalAnalysisTools::ComputeCharactersitic(), cloudViewer::DistanceComputationTools::computeCloud2MeshDistances(), cloudViewer::DistanceComputationTools::computeCloud2MeshDistancesWithOctree(), cloudViewer::DistanceComputationTools::computeCloud2MeshDistanceWithOctree(), cloudViewer::DistanceComputationTools::computeGeodesicDistances(), ccLibAlgorithms::ComputeGeomCharacteristic(), ComputeMathOpWithNearestNeighbor(), ComputeNeighborhood2MeshDistancesWithOctree(), ccGenericPointCloud::computeOctree(), ccEntityAction::computeOctree(), cloudViewer::DistanceComputationTools::computePoint2MeshDistancesWithOctree(), cloudViewer::geometry::VoxelGrid::CreateFromOctree(), cloudViewer::io::CreateOctreeFromFile(), cloudViewer::visualization::rendering::GeometryBuffersBuilder::GetBuilder(), ccSubsamplingDlg::getSampledCloud(), ccHObject::getTypeID_recursive(), ccNormalVectors::GuessBestRadius(), ccOctree::GuessBestRadius(), cloudViewer::FastMarching::initGridWithOctree(), cloudViewer::DistanceComputationTools::intersectMeshWithOctree(), ccMesh::mergeDuplicatedVertices(), cloudViewer::CloudSamplingTools::noiseFilter(), ccMinimumSpanningTreeForNormsDirection::OrientNormals(), ccFastMarchingForNormsDirection::OrientNormals(), ccGenericPointCloud::pointPicking(), masc::Tools::PrepareFeatures(), cloudViewer::io::ReadOctree(), cloudViewer::io::ReadOctreeFromJson(), RefinePointClassif(), cloudViewer::CloudSamplingTools::resampleCloudSpatially(), cloudViewer::CloudSamplingTools::resampleCloudWithOctree(), cloudViewer::CloudSamplingTools::resampleCloudWithOctreeAtLevel(), ResolveNormalsWithMST(), ccEntityAction::rgbGaussianFilter(), ccPointCloud::scale(), ccPropertiesTreeDelegate::setEditorData(), ccOctreeProxy::setOctree(), ccGenericPointCloud::setOctree(), ccOctreeSpinBox::setOctree(), ccEntityAction::sfGaussianFilter(), cloudViewer::CloudSamplingTools::sorFilter(), cloudViewer::CloudSamplingTools::subsampleCloudWithOctree(), cloudViewer::CloudSamplingTools::subsampleCloudWithOctreeAtLevel(), cloudViewer::geometry::VoxelGrid::ToOctree(), qCanupoTools::TrainClassifier(), ccPointCloud::Translate(), cloudViewer::io::WriteOctree(), and cloudViewer::io::WriteOctreeToJson().
| unsigned char octreeLevel |
Definition at line 38 of file qCanupoTools.cpp.
Referenced by qCanupoProcess::Classify(), cloudViewer::DistanceComputationTools::computeApproxCloud2CloudDistance(), qCanupoTools::ComputeCorePointsDescriptors(), ccPointCloud::computeCPSet(), ccComparisonDlg::computeDistances(), cloudViewer::DistanceComputationTools::computeGeodesicDistances(), ComputeMathOpWithNearestNeighbor(), cloudViewer::ScalarFieldTools::computeScalarFieldGradient(), cloudViewer::DgmOctree::diff(), FastMarchingForFacetExtraction::ExtractPlanarFacets(), cloudViewer::AutoSegmentationTools::frontPropagationBasedSegmentation(), ccNormalVectors::GuessBestRadius(), ccOctree::GuessBestRadius(), ccPointCloud::interpolateColorsFrom(), ccPointCloudInterpolator::InterpolateScalarFieldsFrom(), cloudViewer::DistanceComputationTools::intersectMeshWithOctree(), cloudViewer::CloudSamplingTools::noiseFilter(), ccFastMarchingForNormsDirection::OrientNormals(), masc::ContextBasedFeature::prepare(), masc::Tools::PrepareFeatures(), CommandSubsample::process(), CommandExtractCCs::process(), CommandDist::process(), RefinePointClassif(), cloudViewer::CloudSamplingTools::resampleCloudSpatially(), cloudViewer::CloudSamplingTools::resampleCloudWithOctreeAtLevel(), cloudViewer::CloudSamplingTools::sorFilter(), cloudViewer::CloudSamplingTools::subsampleCloudWithOctreeAtLevel(), and qCanupoTools::TrainClassifier().
| bool processCanceled |
Definition at line 43 of file qCanupoTools.cpp.
Referenced by qCanupoProcess::Classify().
| std::vector<ccScalarField*>* roughnessSFs |
Definition at line 48 of file qCanupoTools.cpp.
Referenced by qCanupoProcess::Classify(), and qCanupoTools::ComputeCorePointsDescriptors().
| struct { ... } s_computeCorePointsDescParams |
Referenced by ComputeCorePointDescriptor(), and qCanupoTools::ComputeCorePointsDescriptors().
| ccGenericPointCloud* sourceCloud |
Definition at line 36 of file qCanupoTools.cpp.
Referenced by qM3C2Process::Compute(), ccOctree::ComputeAverageColor(), ccOctree::ComputeAverageNorm(), qCanupoTools::ComputeCorePointsDescriptors(), ComputeRobustAverageNorm(), CC_ITEM_TREE::createPointLabel2D(), cvSelectionExporter::exportFromSourceCloud(), ccPointCloud::From(), PCLModules::ICPRegistration(), ccMPlaneDlgController::onItemPicked(), and masc::Tools::PrepareFeatures().