![]() |
ACloudViewer
3.9.4
A Modern Library for 3D Data Processing
|


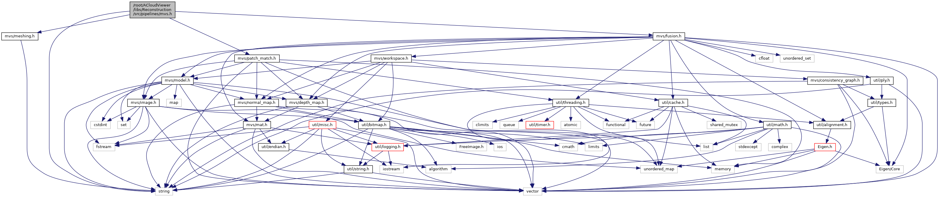
Go to the source code of this file.
Namespaces | |
| cloudViewer | |
| Generic file read and write utility for python interface. | |
Functions | |
| int | cloudViewer::MeshDelaunay (const std::string &input_path, const std::string &output_path, const std::string &input_type, const colmap::mvs::DelaunayMeshingOptions &delaunay_meshing_options) |
| int | cloudViewer::StereoPatchMatch (const std::string &workspace_path, const std::string &config_path, const std::string &workspace_format, const std::string &pmvs_option_name, const colmap::mvs::PatchMatchOptions &patch_match_options) |
| int | cloudViewer::MeshPoisson (const std::string &input_path, const std::string &output_path, const colmap::mvs::PoissonMeshingOptions &poisson_meshing_options) |
| int | cloudViewer::StereoFuse (const std::string &workspace_path, const std::string &output_path, const std::string &bbox_path, const std::string &stereo_input_type, const std::string &output_type, const std::string &workspace_format, const std::string &pmvs_option_name, const colmap::mvs::StereoFusionOptions &stereo_fusion_options) |