ACloudViewer  3.9.4
A Modern Library for 3D Data Processing
image.h File Reference
#include <cstdint>
#include <fstream>
#include <set>
#include <string>
#include <unordered_map>
#include <vector>
#include "util/bitmap.h"
Include dependency graph for image.h:
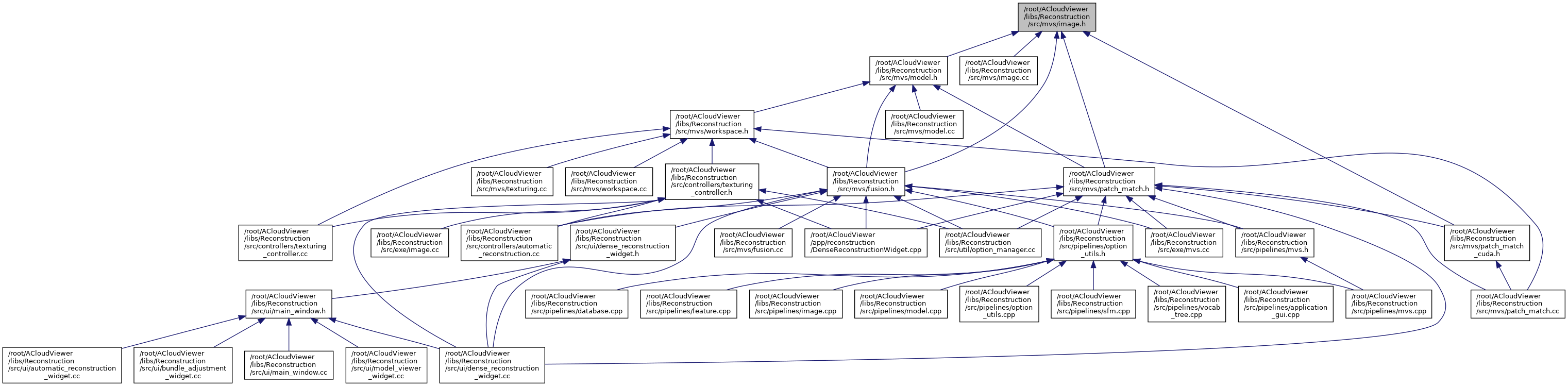
This graph shows which files directly or indirectly include this file:

Go to the source code of this file.

Classes

class  colmap::mvs::Image
 

Namespaces

 colmap
 
 colmap::mvs
 

Functions

void colmap::mvs::ComputeRelativePose (const float R1[9], const float T1[3], const float R2[9], const float T2[3], float R[9], float T[3])
 
void colmap::mvs::ComposeProjectionMatrix (const float K[9], const float R[9], const float T[3], float P[12])
 
void colmap::mvs::ComposeInverseProjectionMatrix (const float K[9], const float R[9], const float T[3], float inv_P[12])
 
void colmap::mvs::ComputeProjectionCenter (const float R[9], const float T[3], float C[3])
 
void colmap::mvs::RotatePose (const float RR[9], float R[9], float T[3])