![]() |
ACloudViewer
3.9.4
A Modern Library for 3D Data Processing
|
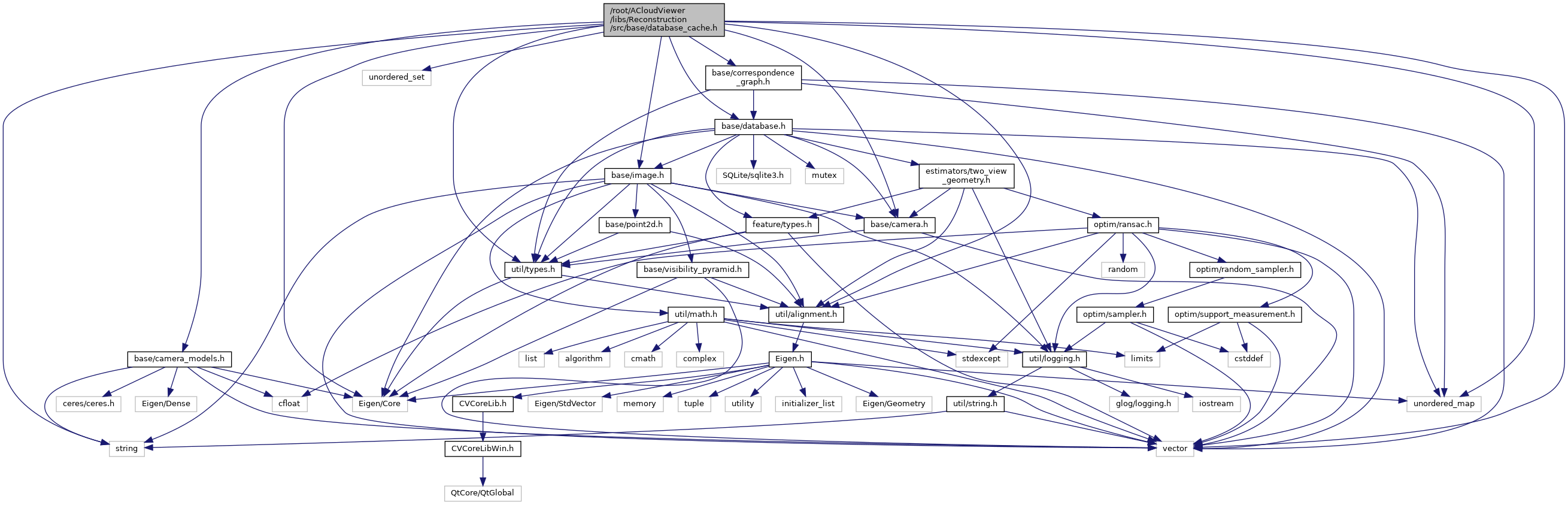
#include <Eigen/Core>#include <string>#include <unordered_map>#include <unordered_set>#include <vector>#include "base/camera.h"#include "base/camera_models.h"#include "base/correspondence_graph.h"#include "base/database.h"#include "base/image.h"#include "util/alignment.h"#include "util/types.h"

Go to the source code of this file.
Classes | |
| class | colmap::DatabaseCache |
Namespaces | |
| colmap | |