![]() |
ACloudViewer
3.9.4
A Modern Library for 3D Data Processing
|
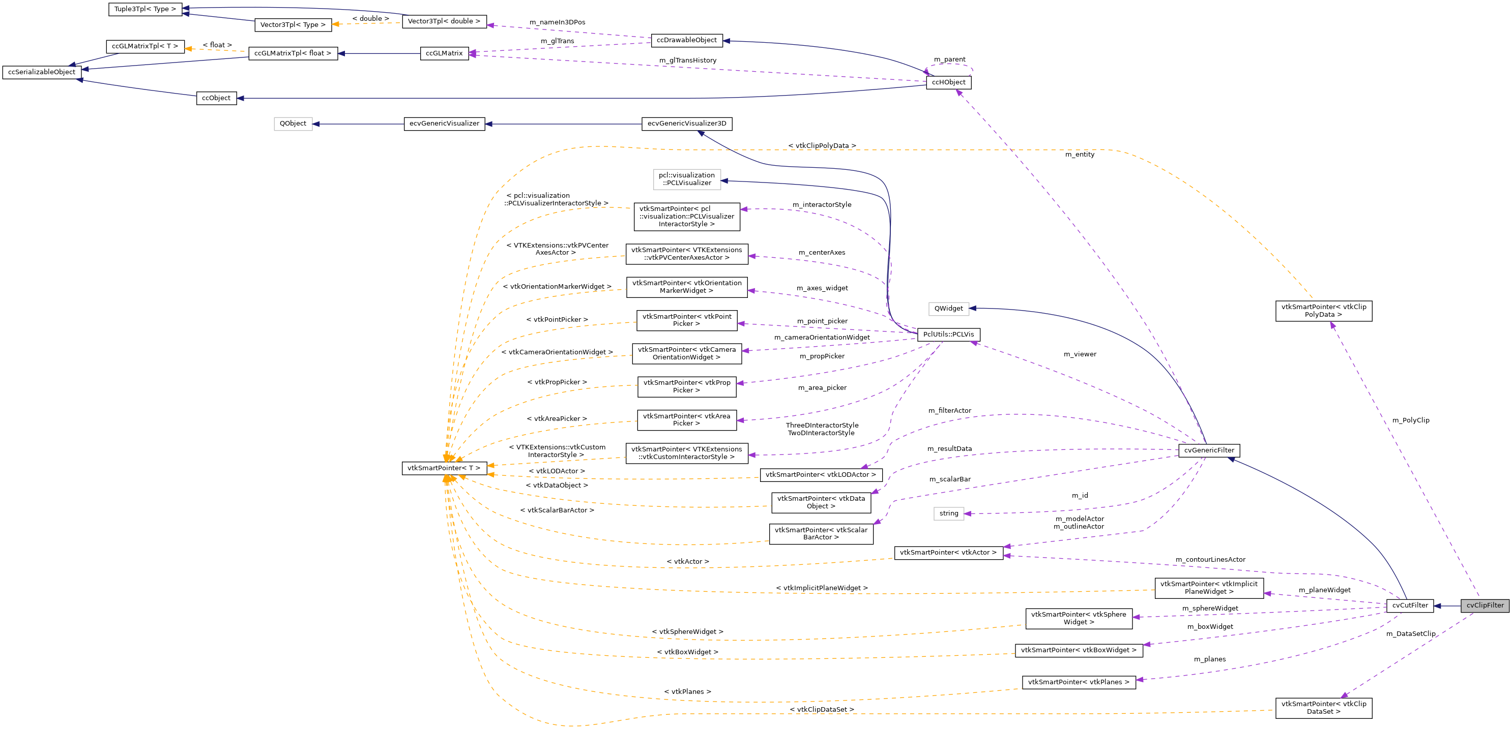
#include <cvClipFilter.h>


Public Member Functions | |
| cvClipFilter (QWidget *parent=0) | |
| ~cvClipFilter () | |
| virtual void | apply () override |
| virtual ccHObject * | getOutput () override |
| virtual void | clearAllActor () override |
Public Member Functions inherited from cvCutFilter | |
| virtual void | showInteractor (bool state) override |
| virtual void | getInteractorBounds (ccBBox &bbox) override |
| virtual void | getInteractorTransformation (ccGLMatrixd &trans) override |
| virtual void | shift (const CCVector3d &v) override |
| Shifts the current interactor. More... | |
Public Member Functions inherited from cvGenericFilter | |
| cvGenericFilter (QWidget *parent=nullptr) | |
| virtual | ~cvGenericFilter () |
| virtual void | start () |
| virtual void | update () |
| virtual void | reset () |
| virtual void | restoreOrigin () |
| virtual void | getOutput (std::vector< ccHObject * > &outputSlices, std::vector< ccPolyline * > &outputContours) |
| virtual bool | initModel () |
| virtual bool | setInput (ccHObject *obj) |
| virtual void | getInteractorInfos (ccBBox &bbox, ccGLMatrixd &trans) |
| void | setUpViewer (PclUtils::PCLVis *viewer) |
| void | showOutline (bool show=true) |
| void | setNegative (bool state) |
| void | setInteractor (vtkRenderWindowInteractor *interactor) |
| vtkRenderWindowInteractor * | getInteractor () |
Protected Attributes | |
| vtkSmartPointer< vtkClipPolyData > | m_PolyClip |
| vtkSmartPointer< vtkClipDataSet > | m_DataSetClip |
Protected Attributes inherited from cvCutFilter | |
| double | m_normal [3] |
| double | m_origin [3] |
| double | m_center [3] |
| double | m_radius |
| vtkSmartPointer< vtkBoxWidget > | m_boxWidget |
| vtkSmartPointer< vtkSphereWidget > | m_sphereWidget |
| vtkSmartPointer< vtkImplicitPlaneWidget > | m_planeWidget |
| Ui::CutFilterDlg * | m_configUi = nullptr |
| CutType | m_cutType = CutType::Box |
| vtkSmartPointer< vtkPlanes > | m_planes |
| vtkSmartPointer< vtkActor > | m_contourLinesActor |
Protected Attributes inherited from cvGenericFilter | |
| Ui::GenericFilterDlg * | m_ui = nullptr |
| DisplayEffect | m_displayEffect = Opaque |
| vtkDataObject * | m_dataObject = nullptr |
| vtkSmartPointer< vtkDataObject > | m_resultData |
| bool | m_keepMode |
| bool | m_negative |
| bool | m_meshMode |
| bool | m_preview |
| std::string | m_id |
| ccHObject * | m_entity = nullptr |
| PclUtils::PCLVis * | m_viewer = nullptr |
| vtkRenderWindowInteractor * | m_interactor = nullptr |
| vtkSmartPointer< vtkActor > | m_modelActor |
| vtkSmartPointer< vtkLODActor > | m_filterActor |
| vtkSmartPointer< vtkScalarBarActor > | m_scalarBar |
| vtkSmartPointer< vtkActor > | m_outlineActor |
| QColor | m_color1 = Qt::blue |
| QColor | m_color2 = Qt::red |
| double | m_scalarMin = 0.0 |
| double | m_scalarMax = 1.0 |
Additional Inherited Members | |
Protected Types inherited from cvCutFilter | |
| enum | CutType { Box , Plane , Sphere } |
Protected Types inherited from cvGenericFilter | |
| enum | DisplayEffect { Opaque , Transparent , Points , Wireframe } |
Protected Slots inherited from cvCutFilter | |
| void | onOriginChanged (double *orgin) |
| void | onNormalChanged (double *normal) |
| void | onCenterChanged (double *center) |
| void | onRadiusChanged (double radius) |
| void | onPlanesChanged (vtkPlanes *planes) |
| void | showContourLines (bool show=true) |
| void | onPreview (bool dummy) |
Protected Slots inherited from cvGenericFilter | |
| void | onDoubleClick (int x, int y) |
Protected Member Functions inherited from cvCutFilter | |
| cvCutFilter (QWidget *parent=nullptr) | |
| void | setNormal (double normal[3]) |
| void | setOrigin (double origin[3]) |
| void | setRadius (double radius) |
| void | updateCutWidget () |
| virtual void | initFilter () override |
| void | setCutType (CutType type) |
| CutType | cutType () const |
| virtual void | modelReady () override |
| virtual void | dataChanged () override |
| virtual void | updateUi () override |
| void | createUi () |
| void | resetPlaneWidget () |
| void | resetSphereWidget () |
| void | resetBoxWidget () |
Protected Member Functions inherited from cvGenericFilter | |
| virtual void | colorsChanged () |
| void | setDisplayEffect (DisplayEffect effect) |
| DisplayEffect | displayEffect () const |
| void | safeOff (vtk3DWidget *widget) |
| void | updateSize () |
| void | UpdateScalarRange () |
| void | applyDisplayEffect () |
| void | setScalarBarColors (const QColor &clr1, const QColor &clr2) |
| QColor | color1 () const |
| QColor | color2 () const |
| void | setScalarRange (double min, double max) |
| double | scalarMin () const |
| double | scalarMax () const |
| vtkSmartPointer< vtkDataArray > | getActorScalars (vtkSmartPointer< vtkActor > actor) |
| int | getDefaultScalarInterpolationForDataSet (vtkDataSet *data) |
| vtkSmartPointer< vtkLookupTable > | createLookupTable (double min, double max) |
| template<class ConfigClass > | |
| void | setupConfigWidget (ConfigClass *cc) |
| template<class DataObject , class Mapper > | |
| void | createActorFromData (vtkDataObject *dataObj) |
| void | showScalarBar (bool show=true) |
| void | setOutlineColor (const QColor &clr) |
| bool | isValidPolyData () const |
| bool | isValidDataSet () const |
| void | addActor (const vtkSmartPointer< vtkProp > actor) |
| void | removeActor (const vtkSmartPointer< vtkProp > actor) |
| void | setResultData (vtkSmartPointer< vtkDataObject > data) |
| vtkSmartPointer< vtkDataObject > | resultData () const |
Static Protected Attributes inherited from cvGenericFilter | |
| static const int | MAX_PREVIEW_NUMBER = 20e4 |
Definition at line 15 of file cvClipFilter.h.
|
explicit |
Definition at line 25 of file cvClipFilter.cpp.
| cvClipFilter::~cvClipFilter | ( | ) |
Definition at line 29 of file cvClipFilter.cpp.
|
overridevirtual |
Implements cvGenericFilter.
Definition at line 33 of file cvClipFilter.cpp.
References cvGenericFilter::addActor(), cvGenericFilter::applyDisplayEffect(), cvCutFilter::Box, cvCutFilter::cutType(), cvGenericFilter::isValidDataSet(), cvGenericFilter::isValidPolyData(), cvCutFilter::m_center, cvGenericFilter::m_dataObject, m_DataSetClip, cvGenericFilter::m_filterActor, cvGenericFilter::m_keepMode, cvGenericFilter::m_negative, cvCutFilter::m_normal, cvCutFilter::m_origin, cvCutFilter::m_planes, m_PolyClip, cvGenericFilter::m_preview, cvCutFilter::m_radius, cvCutFilter::Plane, cvCutFilter::Sphere, VTK_CREATE, and VtkUtils::vtkInitOnce().
Referenced by getOutput().
|
overridevirtual |
Reimplemented from cvCutFilter.
Definition at line 31 of file cvClipFilter.cpp.
References cvCutFilter::clearAllActor().
|
overridevirtual |
Reimplemented from cvGenericFilter.
Definition at line 145 of file cvClipFilter.cpp.
References apply(), cvGenericFilter::getOutput(), cvGenericFilter::isValidDataSet(), cvGenericFilter::isValidPolyData(), cvGenericFilter::m_dataObject, m_DataSetClip, cvGenericFilter::m_negative, m_PolyClip, cvGenericFilter::m_preview, and cvGenericFilter::setResultData().
|
protected |
Definition at line 28 of file cvClipFilter.h.
Referenced by apply(), and getOutput().
|
protected |
Definition at line 27 of file cvClipFilter.h.
Referenced by apply(), and getOutput().