![]() |
ACloudViewer
3.9.4
A Modern Library for 3D Data Processing
|
2.5D data editor (generic interface) More...
#include <ecv2.5DimEditor.h>


Public Member Functions | |
| cc2Point5DimEditor () | |
| Default constructor. More... | |
| virtual | ~cc2Point5DimEditor () |
| Destructor. More... | |
Protected Member Functions | |
| virtual double | getGridStep () const =0 |
| Returns projection grid step. More... | |
| virtual unsigned char | getProjectionDimension () const =0 |
| Returns projection dimension. More... | |
| virtual ccRasterGrid::ProjectionType | getTypeOfProjection () const =0 |
| Returns type of projection. More... | |
| virtual ccBBox | getCustomBBox () const |
| Returns custom bbox. More... | |
| virtual void | gridIsUpToDate (bool state)=0 |
| Declares whether the grid is up-to-date or not. More... | |
| virtual void | update2DDisplayZoom (ccBBox &box) |
| Updates the 2D display zoom. More... | |
| virtual bool | showGridBoxEditor () |
| Show grid box editor and update. More... | |
| virtual QString | getGridSizeAsString () const |
| Returns the grid size as a string. More... | |
| virtual bool | getGridSize (unsigned &width, unsigned &height) const |
| Returns the grid size. More... | |
| void | createBoundingBoxEditor (const ccBBox &gridBBox, QWidget *parent) |
| Creates the bounding-box editor. More... | |
| void | create2DView (QFrame *parentFrame) |
| Creates the 2D view. More... | |
| ccRasterGrid::EmptyCellFillOption | getFillEmptyCellsStrategy (QComboBox *comboBox) const |
| Returns the empty cell strategy (for a given combo-box) More... | |
| ccPointCloud * | convertGridToCloud (const std::vector< ccRasterGrid::ExportableFields > &exportedFields, bool interpolateSF, bool interpolateColors, bool resampleInputCloudXY, bool resampleInputCloudZ, ccGenericPointCloud *inputCloud, bool fillEmptyCells, double emptyCellsHeight, bool exportToOriginalCS) const |
| Shortcut to ccRasterGrid::convertToCloud. More... | |
Protected Attributes | |
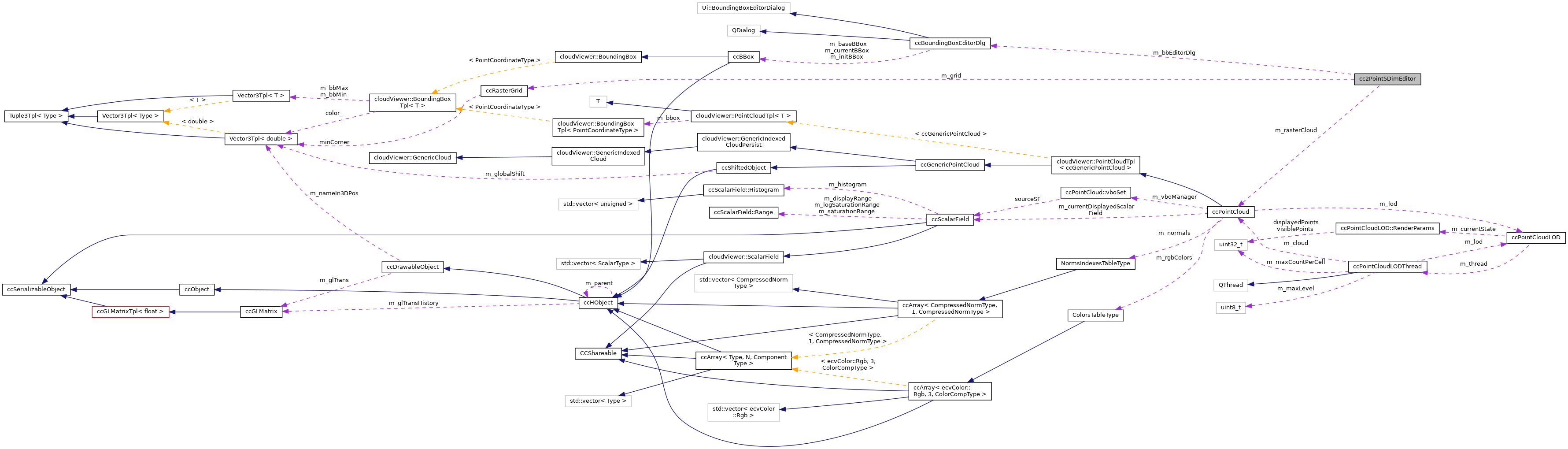
| ccRasterGrid | m_grid |
| Raster grid. More... | |
| ccBoundingBoxEditorDlg * | m_bbEditorDlg |
| Associated dialog. More... | |
| ccPointCloud * | m_rasterCloud |
| 'Raster' cloud More... | |
2.5D data editor (generic interface)
Definition at line 21 of file ecv2.5DimEditor.h.
| cc2Point5DimEditor::cc2Point5DimEditor | ( | ) |
Default constructor.
Definition at line 30 of file ecv2.5DimEditor.cpp.
|
virtual |
Destructor.
Definition at line 32 of file ecv2.5DimEditor.cpp.
References ecvDisplayTools::GetMainWindow(), m_rasterCloud, and ecvDisplayTools::RemoveFromOwnDB().
|
protected |
Shortcut to ccRasterGrid::convertToCloud.
Definition at line 174 of file ecv2.5DimEditor.cpp.
References ccRasterGrid::convertToCloud(), getCustomBBox(), getProjectionDimension(), ccEntityAction::interpolateColors(), cloudViewer::BoundingBoxTpl< T >::isValid(), and m_grid.
Referenced by ccVolumeCalcTool::convertGridToCloud(), and ccRasterizeTool::convertGridToCloud().
|
protected |
Creates the 2D view.
Definition at line 63 of file ecv2.5DimEditor.cpp.
References ecvGui::ParamStruct::backgroundCol, ecvColor::black(), ecvGui::ParamStruct::colorScaleUseShader, ecvGui::ParamStruct::decimateMeshOnMove, ecvGui::ParamStruct::displayCross, ecvDisplayTools::DisplayOverlayEntities(), ecvGui::ParamStruct::drawBackgroundGradient, ecvDisplayTools::GetDisplayParameters(), ecvDisplayTools::INTERACT_CLICKABLE_ITEMS, ecvDisplayTools::INTERACT_PAN, ecvDisplayTools::INTERACT_ZOOM_CAMERA, ecvDisplayTools::NO_PICKING, ecvDisplayTools::SetDisplayParameters(), ecvDisplayTools::SetInteractionMode(), ecvDisplayTools::SetPerspectiveState(), ecvDisplayTools::SetPickingMode(), ecvGui::ParamStruct::textDefaultCol, and ecvColor::white().
Referenced by ccRasterizeTool::ccRasterizeTool(), and ccVolumeCalcTool::ccVolumeCalcTool().
|
protected |
Creates the bounding-box editor.
Definition at line 55 of file ecv2.5DimEditor.cpp.
References m_bbEditorDlg, and ccBoundingBoxEditorDlg::setBaseBBox().
Referenced by ccRasterizeTool::ccRasterizeTool(), and ccVolumeCalcTool::ccVolumeCalcTool().
|
protectedvirtual |
Returns custom bbox.
Definition at line 118 of file ecv2.5DimEditor.cpp.
References ccBoundingBoxEditorDlg::getBox(), and m_bbEditorDlg.
Referenced by convertGridToCloud(), ccRasterizeTool::generateContours(), ccRasterizeTool::generateRaster(), getGridSize(), ccVolumeCalcTool::updateGrid(), and ccRasterizeTool::updateGrid().
|
protected |
Returns the empty cell strategy (for a given combo-box)
Definition at line 198 of file ecv2.5DimEditor.cpp.
References ccRasterGrid::FILL_AVERAGE_HEIGHT, ccRasterGrid::FILL_CUSTOM_HEIGHT, ccRasterGrid::FILL_MAXIMUM_HEIGHT, ccRasterGrid::FILL_MINIMUM_HEIGHT, ccRasterGrid::INTERPOLATE_DELAUNAY, and ccRasterGrid::LEAVE_EMPTY.
Referenced by ccVolumeCalcTool::ceilFillEmptyCellStrategyChanged(), ccRasterizeTool::fillEmptyCellStrategyChanged(), ccRasterizeTool::generateRaster(), ccRasterizeTool::getFillEmptyCellsStrategyExt(), ccVolumeCalcTool::groundFillEmptyCellStrategyChanged(), ccVolumeCalcTool::updateGrid(), and ccRasterizeTool::updateGrid().
|
protectedvirtual |
Returns the grid size.
Definition at line 94 of file ecv2.5DimEditor.cpp.
References ccRasterGrid::ComputeGridSize(), getCustomBBox(), getGridStep(), and getProjectionDimension().
Referenced by getGridSizeAsString(), ccVolumeCalcTool::updateGrid(), and ccRasterizeTool::updateGrid().
|
protectedvirtual |
Returns the grid size as a string.
Definition at line 109 of file ecv2.5DimEditor.cpp.
References getGridSize().
Referenced by ccRasterizeTool::updateGridInfo(), and ccVolumeCalcTool::updateGridInfo().
|
protectedpure virtual |
Returns projection grid step.
Implemented in ccVolumeCalcTool, and ccRasterizeTool.
Referenced by getGridSize().
|
protectedpure virtual |
Returns projection dimension.
Implemented in ccVolumeCalcTool, and ccRasterizeTool.
Referenced by convertGridToCloud(), getGridSize(), and showGridBoxEditor().
|
protectedpure virtual |
Returns type of projection.
Implemented in ccVolumeCalcTool, and ccRasterizeTool.
|
protectedpure virtual |
Declares whether the grid is up-to-date or not.
Implemented in ccVolumeCalcTool, and ccRasterizeTool.
Referenced by showGridBoxEditor().
|
protectedvirtual |
Show grid box editor and update.
Definition at line 41 of file ecv2.5DimEditor.cpp.
References ccBoundingBoxEditorDlg::exec(), getProjectionDimension(), gridIsUpToDate(), m_bbEditorDlg, and ccBoundingBoxEditorDlg::set2DMode().
Referenced by ccRasterizeTool::showGridBoxEditor(), and ccVolumeCalcTool::showGridBoxEditor().
|
protectedvirtual |
Updates the 2D display zoom.
Definition at line 122 of file ecv2.5DimEditor.cpp.
References cloudViewer::utility::ceil(), ecvDisplayTools::Deprecate3DLayer(), Vector3Tpl< double >::fromArray(), cloudViewer::BoundingBoxTpl< T >::getCenter(), ecvDisplayTools::GetMainWindow(), ecvDisplayTools::GetViewportParameters(), ccRasterGrid::gridStep, ecvDisplayTools::Height(), ccRasterGrid::height, ecvDisplayTools::InvalidateViewport(), ecvDisplayTools::InvalidateVisualization(), ccRasterGrid::isValid(), m_grid, ecvViewportParameters::pixelSize, ecvDisplayTools::RedrawDisplay(), ecvDisplayTools::SetCameraPos(), ecvDisplayTools::SetPivotPoint(), ecvDisplayTools::SetPointSize(), ecvDisplayTools::SetViewportParameters(), Tuple3Tpl< Type >::u, ecvDisplayTools::Width(), ccRasterGrid::width, and ecvViewportParameters::zoom.
Referenced by ccRasterizeTool::updateGridAndDisplay(), and ccVolumeCalcTool::updateGridAndDisplay().
|
protected |
Associated dialog.
Definition at line 90 of file ecv2.5DimEditor.h.
Referenced by createBoundingBoxEditor(), getCustomBBox(), and showGridBoxEditor().
|
protected |
Raster grid.
Definition at line 87 of file ecv2.5DimEditor.h.
Referenced by ccRasterizeTool::convertGridToCloud(), convertGridToCloud(), ccVolumeCalcTool::exportGridAsCloud(), ccRasterizeTool::generateASCIIMatrix(), ccRasterizeTool::generateCloud(), ccRasterizeTool::generateContours(), ccRasterizeTool::generateHillshade(), ccRasterizeTool::generateImage(), ccRasterizeTool::generateRaster(), ccRasterizeTool::getFillEmptyCellsStrategyExt(), update2DDisplayZoom(), ccVolumeCalcTool::updateGrid(), and ccRasterizeTool::updateGrid().
|
protected |
'Raster' cloud
Definition at line 93 of file ecv2.5DimEditor.h.
Referenced by ccRasterizeTool::activeLayerChanged(), ccRasterizeTool::addNewContour(), ccRasterizeTool::convertGridToCloud(), ccRasterizeTool::generateContours(), ccRasterizeTool::generateHillshade(), ccRasterizeTool::generateImage(), ccRasterizeTool::updateGridAndDisplay(), ccVolumeCalcTool::updateGridAndDisplay(), and ~cc2Point5DimEditor().