![]() |
ACloudViewer
3.9.4
A Modern Library for 3D Data Processing
|
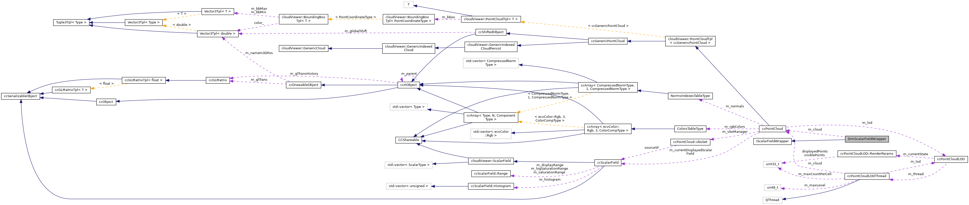
#include <ScalarFieldWrappers.h>


Public Types | |
| enum | Dim { DimX = 0 , DimY = 1 , DimZ = 2 } |
Public Types inherited from IScalarFieldWrapper | |
| using | Shared = QSharedPointer< IScalarFieldWrapper > |
Public Member Functions | |
| DimScalarFieldWrapper (const ccPointCloud *cloud, Dim dim) | |
| virtual double | pointValue (unsigned index) const override |
| virtual bool | isValid () const |
| virtual QString | getName () const |
| virtual size_t | size () const override |
Public Member Functions inherited from IScalarFieldWrapper | |
| virtual | ~IScalarFieldWrapper () |
Protected Attributes | |
| const ccPointCloud * | m_cloud |
| Dim | m_dim |
Definition at line 116 of file ScalarFieldWrappers.h.
| Enumerator | |
|---|---|
| DimX | |
| DimY | |
| DimZ | |
Definition at line 118 of file ScalarFieldWrappers.h.
|
inline |
Definition at line 120 of file ScalarFieldWrappers.h.
|
inlinevirtual |
Implements IScalarFieldWrapper.
Definition at line 127 of file ScalarFieldWrappers.h.
References m_dim.
|
inlinevirtual |
Implements IScalarFieldWrapper.
Definition at line 126 of file ScalarFieldWrappers.h.
References m_cloud.
|
inlineoverridevirtual |
Implements IScalarFieldWrapper.
Definition at line 123 of file ScalarFieldWrappers.h.
References cloudViewer::PointCloudTpl< T >::getPoint(), m_cloud, m_dim, and Tuple3Tpl< Type >::u.
|
inlineoverridevirtual |
Implements IScalarFieldWrapper.
Definition at line 131 of file ScalarFieldWrappers.h.
References m_cloud, and cloudViewer::PointCloudTpl< T >::size().
|
protected |
Definition at line 134 of file ScalarFieldWrappers.h.
Referenced by isValid(), pointValue(), and size().
|
protected |
Definition at line 135 of file ScalarFieldWrappers.h.
Referenced by getName(), and pointValue().