![]() |
ACloudViewer
3.9.4
A Modern Library for 3D Data Processing
|
#include <ScalarFieldWrappers.h>


Public Types | |
| enum | Band { Red = 0 , Green = 1 , Blue = 2 } |
Public Types inherited from IScalarFieldWrapper | |
| using | Shared = QSharedPointer< IScalarFieldWrapper > |
Public Member Functions | |
| ColorScalarFieldWrapper (const ccPointCloud *cloud, Band band) | |
| virtual double | pointValue (unsigned index) const override |
| virtual bool | isValid () const |
| virtual QString | getName () const |
| virtual size_t | size () const override |
Public Member Functions inherited from IScalarFieldWrapper | |
| virtual | ~IScalarFieldWrapper () |
Protected Attributes | |
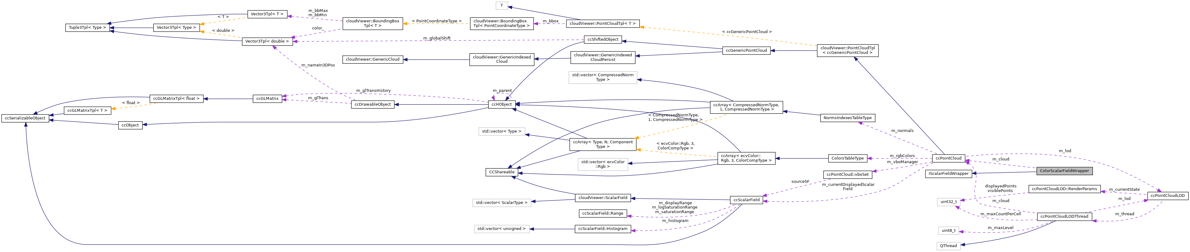
| const ccPointCloud * | m_cloud |
| Band | m_band |
Definition at line 138 of file ScalarFieldWrappers.h.
| Enumerator | |
|---|---|
| Red | |
| Green | |
| Blue | |
Definition at line 140 of file ScalarFieldWrappers.h.
|
inline |
Definition at line 142 of file ScalarFieldWrappers.h.
|
inlinevirtual |
Implements IScalarFieldWrapper.
Definition at line 151 of file ScalarFieldWrappers.h.
References m_band.
|
inlinevirtual |
Implements IScalarFieldWrapper.
Definition at line 148 of file ScalarFieldWrappers.h.
References ccPointCloud::hasColors(), and m_cloud.
|
inlineoverridevirtual |
Implements IScalarFieldWrapper.
Definition at line 145 of file ScalarFieldWrappers.h.
References ccPointCloud::getPointColor(), m_band, m_cloud, and ecvColor::RgbTpl< Type >::rgb.
|
inlineoverridevirtual |
Implements IScalarFieldWrapper.
Definition at line 155 of file ScalarFieldWrappers.h.
References m_cloud, and cloudViewer::PointCloudTpl< T >::size().
|
protected |
Definition at line 159 of file ScalarFieldWrappers.h.
Referenced by getName(), and pointValue().
|
protected |
Definition at line 158 of file ScalarFieldWrappers.h.
Referenced by isValid(), pointValue(), and size().