![]() |
ACloudViewer
3.9.4
A Modern Library for 3D Data Processing
|
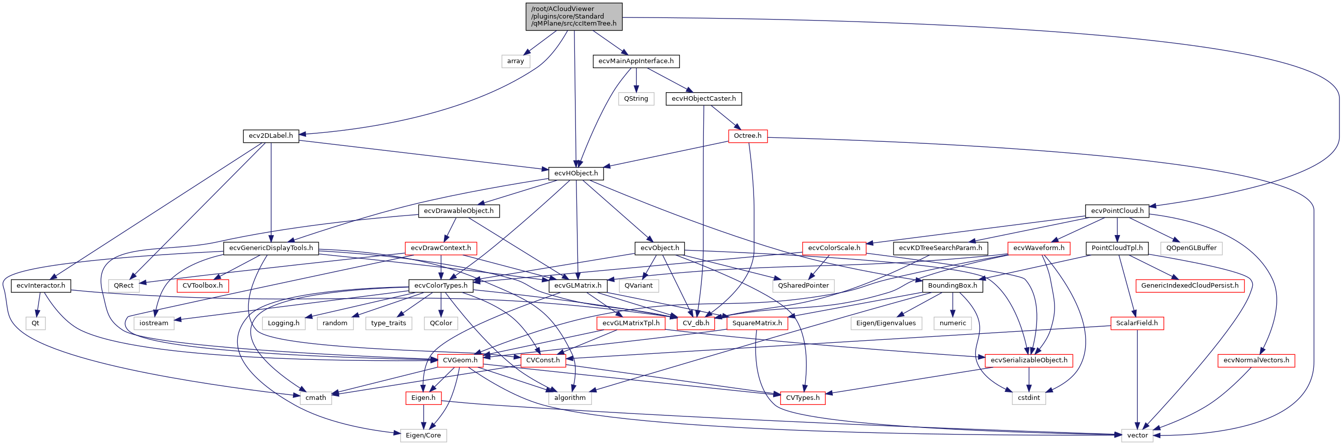
#include <array>#include "ecv2DLabel.h"#include "ecvHObject.h"#include "ecvMainAppInterface.h"#include "ecvPointCloud.h"

Go to the source code of this file.
Namespaces | |
| CC_ITEM_TREE | |
Enumerations | |
| enum | CC_ITEM_TREE::CC_TYPES_MAP { CC_ITEM_TREE::HIERARCHY_OBJECT = CV_TYPES::HIERARCHY_OBJECT , CC_ITEM_TREE::PLANE = CV_TYPES::PLANE , CC_ITEM_TREE::LABEL2D = CV_TYPES::LABEL_2D } |
Functions | |
| ccHObject * | CC_ITEM_TREE::findItemInHierarchy (ccHObject *root, CC_TYPES_MAP itemType, QString itemName=nullptr) |
| ccHObject * | CC_ITEM_TREE::findOrCreateContainer (ccHObject *parent, const QString &containerName, ecvMainAppInterface *app) |
| cc2DLabel * | CC_ITEM_TREE::createPointLabel2D (QString labelText, ccPointCloud *parentCloud, QPoint clickPoint, unsigned int pointIdx) |