![]() |
ACloudViewer
3.9.4
A Modern Library for 3D Data Processing
|
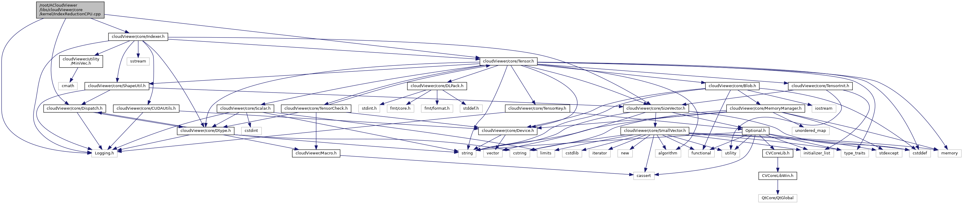
#include <Logging.h>#include "cloudViewer/core/Dispatch.h"#include "cloudViewer/core/Indexer.h"#include "cloudViewer/core/Tensor.h"
Go to the source code of this file.
Namespaces | |
| cloudViewer | |
| Generic file read and write utility for python interface. | |
| cloudViewer::core | |
| cloudViewer::core::kernel | |
Functions | |
| template<typename func_t > | |
| void | cloudViewer::core::kernel::LaunchIndexReductionKernel (int64_t dim, const Device &device, const Tensor &index, const Tensor &src, Tensor &dst, const func_t &element_kernel) |
| template<typename scalar_t > | |
| static CLOUDVIEWER_HOST_DEVICE void | cloudViewer::core::kernel::CPUSumKernel (const void *src, void *dst) |
| void | cloudViewer::core::kernel::IndexAddCPU_ (int64_t dim, const Tensor &index, const Tensor &src, Tensor &dst) |