ACloudViewer  3.9.4
A Modern Library for 3D Data Processing
GLHelper.h File Reference
#include <GL/glew.h>
#include <GLFW/glfw3.h>
#include <Eigen/Core>
#include <string>
#include <unordered_map>
Include dependency graph for GLHelper.h:
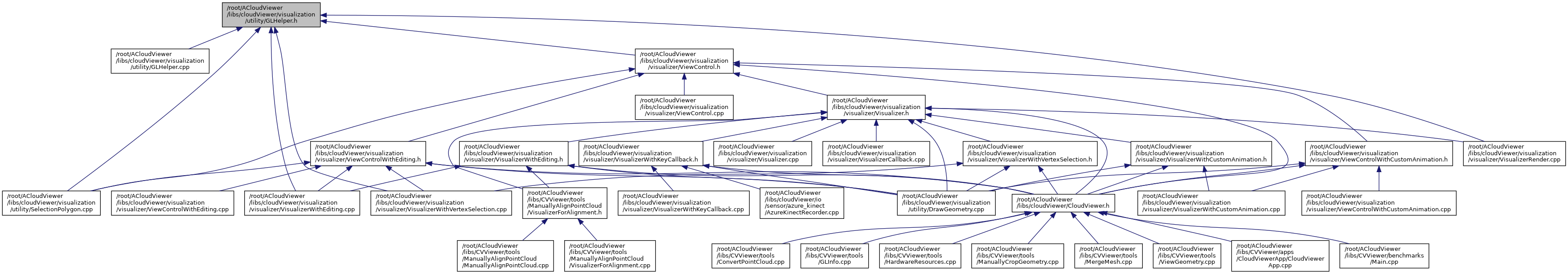
This graph shows which files directly or indirectly include this file:

Go to the source code of this file.

Namespaces

 cloudViewer
 Generic file read and write utility for python interface.
 
 cloudViewer::visualization
 
 cloudViewer::visualization::gl_util
 

Typedefs

typedef Eigen::Matrix< float, 3, 1, Eigen::ColMajor > cloudViewer::visualization::gl_util::GLVector3f
 
typedef Eigen::Matrix< float, 4, 1, Eigen::ColMajor > cloudViewer::visualization::gl_util::GLVector4f
 
typedef Eigen::Matrix< float, 4, 4, Eigen::ColMajor > cloudViewer::visualization::gl_util::GLMatrix4f
 

Functions

const std::unordered_map< int, unsigned int > & cloudViewer::visualization::gl_util::GetTextureFormatMap ()
 
const std::unordered_map< int, unsigned int > & cloudViewer::visualization::gl_util::GetTextureTypeMap ()
 
GLMatrix4f cloudViewer::visualization::gl_util::LookAt (const Eigen::Vector3d &eye, const Eigen::Vector3d &lookat, const Eigen::Vector3d &up)
 
GLMatrix4f cloudViewer::visualization::gl_util::Perspective (double field_of_view_, double aspect, double z_near, double z_far)
 
GLMatrix4f cloudViewer::visualization::gl_util::Ortho (double left, double right, double bottom, double top, double z_near, double z_far)
 
Eigen::Vector3d cloudViewer::visualization::gl_util::Project (const Eigen::Vector3d &point, const GLMatrix4f &mvp_matrix, const int width, const int height)
 
Eigen::Vector3d cloudViewer::visualization::gl_util::Unproject (const Eigen::Vector3d &screen_point, const GLMatrix4f &mvp_matrix, const int width, const int height)
 
int cloudViewer::visualization::gl_util::ColorCodeToPickIndex (const Eigen::Vector4i &color)