![]() |
ACloudViewer
3.9.4
A Modern Library for 3D Data Processing
|
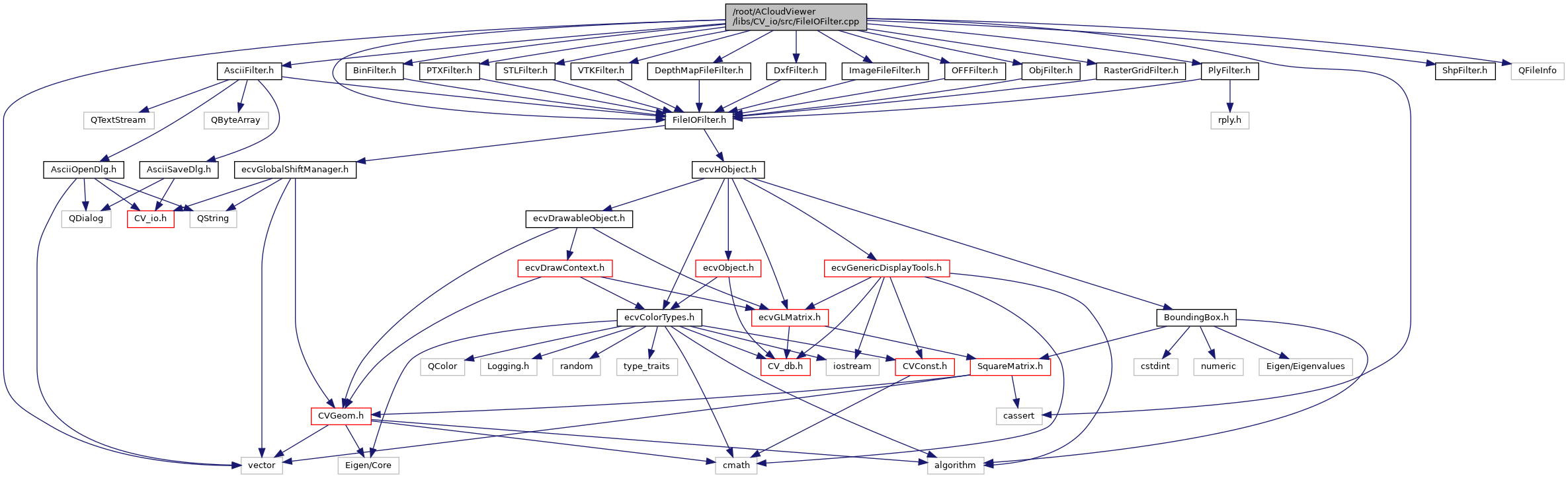
#include "FileIOFilter.h"#include "AsciiFilter.h"#include "BinFilter.h"#include "PTXFilter.h"#include "STLFilter.h"#include "VTKFilter.h"#include "DepthMapFileFilter.h"#include "DxfFilter.h"#include "ImageFileFilter.h"#include "OFFFilter.h"#include "ObjFilter.h"#include "PlyFilter.h"#include "RasterGridFilter.h"#include "ShpFilter.h"#include <QFileInfo>#include <cassert>#include <vector>
Go to the source code of this file.
Variables | |
| static FileIOFilter::FilterContainer | s_ioFilters |
| Available filters. More... | |
| static unsigned | s_sessionCounter = 0 |
|
static |
Available filters.
Filters are uniquely recognized by their 'file filter' string. We use a std::vector so as to keep the insertion ordering!
Definition at line 43 of file FileIOFilter.cpp.
Referenced by FileIOFilter::FindBestFilterForExtension(), FileIOFilter::GetFilter(), FileIOFilter::GetFilters(), FileIOFilter::ImportFilterList(), FileIOFilter::Register(), and FileIOFilter::UnregisterAll().
|
static |
Definition at line 45 of file FileIOFilter.cpp.
Referenced by FileIOFilter::IncreaseSesionCounter(), and FileIOFilter::ResetSesionCounter().