![]() |
ACloudViewer
3.9.4
A Modern Library for 3D Data Processing
|

Public Attributes | |
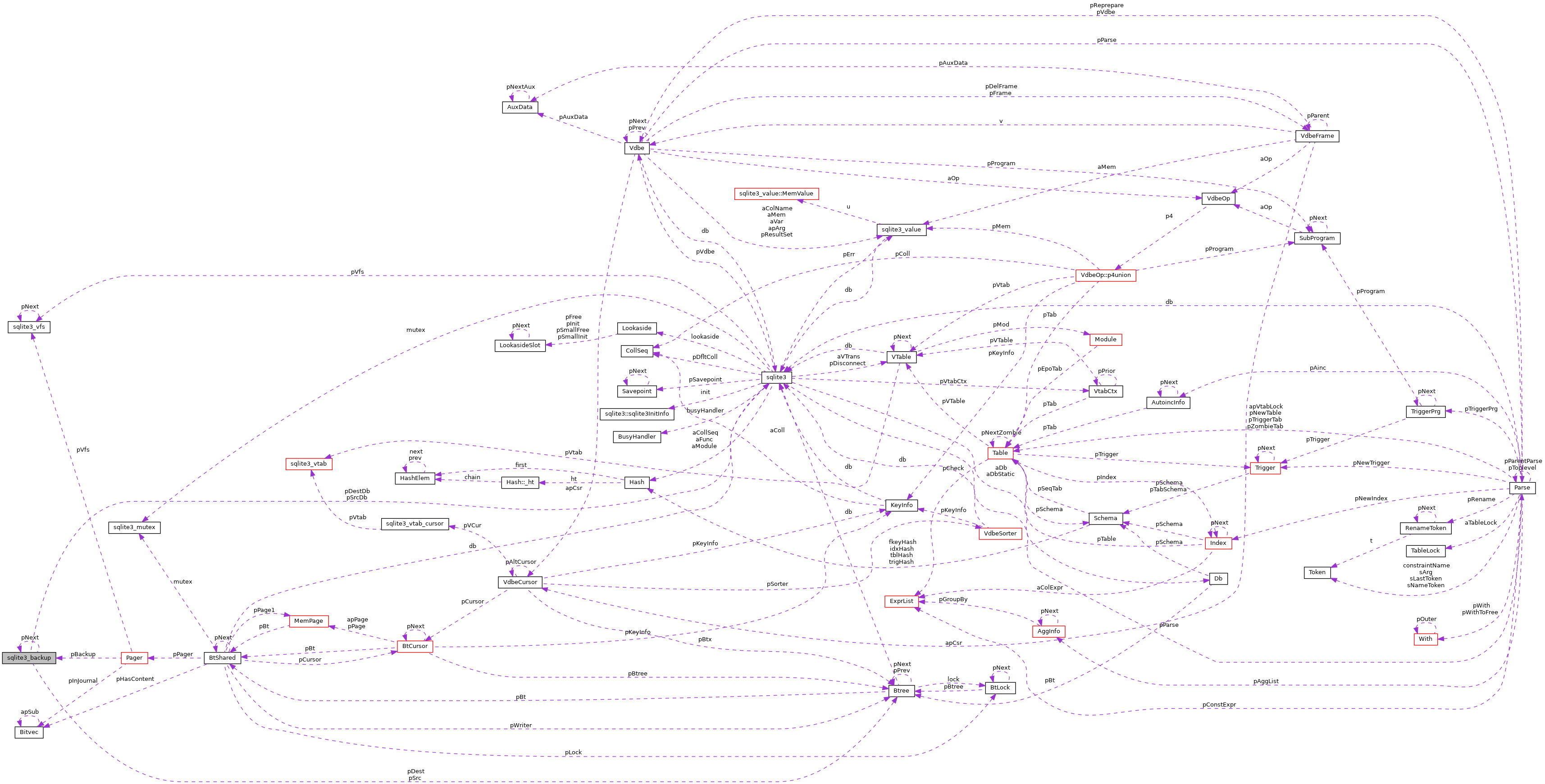
| sqlite3 * | pDestDb |
| Btree * | pDest |
| u32 | iDestSchema |
| int | bDestLocked |
| Pgno | iNext |
| sqlite3 * | pSrcDb |
| Btree * | pSrc |
| int | rc |
| Pgno | nRemaining |
| Pgno | nPagecount |
| int | isAttached |
| sqlite3_backup * | pNext |
| int sqlite3_backup::bDestLocked |
Definition at line 74895 of file sqlite3.c.
Referenced by backupOnePage().
| Pgno sqlite3_backup::iNext |
Definition at line 74897 of file sqlite3.c.
Referenced by sqlite3_backup_init(), sqlite3BackupRestart(), and sqlite3BtreeCopyFile().
| int sqlite3_backup::isAttached |
Definition at line 74909 of file sqlite3.c.
Referenced by sqlite3_backup_init().
| Btree* sqlite3_backup::pDest |
Definition at line 74893 of file sqlite3.c.
Referenced by backupOnePage(), sqlite3_backup_init(), and sqlite3BtreeCopyFile().
| sqlite3* sqlite3_backup::pDestDb |
Definition at line 74892 of file sqlite3.c.
Referenced by backupUpdate(), and sqlite3_backup_init().
| sqlite3_backup* sqlite3_backup::pNext |
Definition at line 74910 of file sqlite3.c.
Referenced by sqlite3BackupRestart().
| Btree* sqlite3_backup::pSrc |
Definition at line 74899 of file sqlite3.c.
Referenced by backupOnePage(), backupUpdate(), sqlite3_backup_init(), sqlite3BackupRestart(), and sqlite3BtreeCopyFile().
| sqlite3* sqlite3_backup::pSrcDb |
Definition at line 74898 of file sqlite3.c.
Referenced by sqlite3_backup_init(), and sqlite3BtreeCopyFile().
| int sqlite3_backup::rc |
Definition at line 74901 of file sqlite3.c.
Referenced by backupOnePage(), backupUpdate(), sqlite3BackupUpdate(), and sqlite3BtreeCopyFile().