![]() |
ACloudViewer
3.9.4
A Modern Library for 3D Data Processing
|

Public Attributes | |
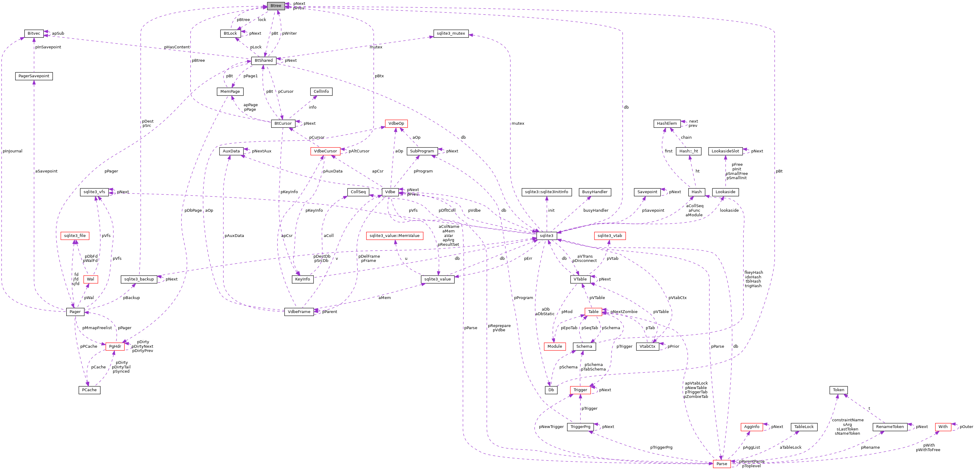
| sqlite3 * | db |
| BtShared * | pBt |
| u8 | inTrans |
| u8 | sharable |
| u8 | locked |
| u8 | hasIncrblobCur |
| int | wantToLock |
| int | nBackup |
| u32 | iDataVersion |
| Btree * | pNext |
| Btree * | pPrev |
| BtLock | lock |
| sqlite3* Btree::db |
Definition at line 63670 of file sqlite3.c.
Referenced by accessPayload(), btreeLockCarefully(), fetchPayload(), lockBtreeMutex(), querySharedCacheTableLock(), setSharedCacheTableLock(), sqlite3BtreeBeginStmt(), sqlite3BtreeBeginTrans(), sqlite3BtreeCheckpoint(), sqlite3BtreeCopyFile(), sqlite3BtreeEnter(), sqlite3BtreeIsInBackup(), sqlite3BtreeMovetoUnpacked(), sqlite3BtreeOpen(), sqlite3BtreePutData(), sqlite3BtreeRowCountEst(), sqlite3BtreeSchemaLocked(), sqlite3BtreeSetCacheSize(), sqlite3BtreeSetPagerFlags(), and sqlite3BtreeSetSpillSize().
| u8 Btree::hasIncrblobCur |
Definition at line 63675 of file sqlite3.c.
Referenced by invalidateIncrblobCursors().
| u32 Btree::iDataVersion |
Definition at line 63678 of file sqlite3.c.
Referenced by sqlite3BtreeCommitPhaseTwo(), and sqlite3BtreeGetMeta().
| u8 Btree::inTrans |
Definition at line 63672 of file sqlite3.c.
Referenced by btreeCursor(), btreeDropTable(), clearAllSharedCacheTableLocks(), querySharedCacheTableLock(), sqlite3BtreeBeginStmt(), sqlite3BtreeBeginTrans(), sqlite3BtreeClearTable(), sqlite3BtreeCommitPhaseOne(), sqlite3BtreeCommitPhaseTwo(), sqlite3BtreeGetMeta(), sqlite3BtreeIncrVacuum(), sqlite3BtreeIntegrityCheck(), sqlite3BtreeIsInBackup(), sqlite3BtreeLockTable(), sqlite3BtreeOpen(), sqlite3BtreeRollback(), and sqlite3BtreeSavepoint().
| BtLock Btree::lock |
Definition at line 63682 of file sqlite3.c.
Referenced by clearAllSharedCacheTableLocks(), sqlite3BtreeBeginTrans(), and sqlite3BtreeOpen().
| u8 Btree::locked |
Definition at line 63674 of file sqlite3.c.
Referenced by btreeLockCarefully(), lockBtreeMutex(), and sqlite3BtreeEnter().
| int Btree::nBackup |
Definition at line 63677 of file sqlite3.c.
Referenced by sqlite3_backup_init().
| BtShared* Btree::pBt |
Definition at line 63671 of file sqlite3.c.
Referenced by backupOnePage(), backupUpdate(), btreeCreateTable(), btreeCursor(), btreeDropTable(), btreeLockCarefully(), clearAllSharedCacheTableLocks(), invalidateIncrblobCursors(), lockBtreeMutex(), moveToRoot(), querySharedCacheTableLock(), setSharedCacheTableLock(), sqlite3BackupRestart(), sqlite3BtreeBeginStmt(), sqlite3BtreeBeginTrans(), sqlite3BtreeCheckpoint(), sqlite3BtreeClearTable(), sqlite3BtreeCommitPhaseOne(), sqlite3BtreeCommitPhaseTwo(), sqlite3BtreeConnectionCount(), sqlite3BtreeCopyFile(), sqlite3BtreeDelete(), sqlite3BtreeEnter(), sqlite3BtreeGetFilename(), sqlite3BtreeGetJournalname(), sqlite3BtreeGetMeta(), sqlite3BtreeGetRequestedReserve(), sqlite3BtreeGetReserveNoMutex(), sqlite3BtreeIncrVacuum(), sqlite3BtreeInsert(), sqlite3BtreeIntegrityCheck(), sqlite3BtreeMaxPageCount(), sqlite3BtreeNewDb(), sqlite3BtreeOpen(), sqlite3BtreeRollback(), sqlite3BtreeSavepoint(), sqlite3BtreeSchema(), sqlite3BtreeSecureDelete(), sqlite3BtreeSetAutoVacuum(), sqlite3BtreeSetCacheSize(), sqlite3BtreeSetPagerFlags(), sqlite3BtreeSetPageSize(), sqlite3BtreeSetSpillSize(), sqlite3BtreeSetVersion(), and sqlite3BtreeTripAllCursors().
| Btree* Btree::pNext |
Definition at line 63679 of file sqlite3.c.
Referenced by btreeLockCarefully(), sqlite3BtreeEnter(), and sqlite3BtreeOpen().
| Btree* Btree::pPrev |
Definition at line 63680 of file sqlite3.c.
Referenced by sqlite3BtreeEnter(), and sqlite3BtreeOpen().
| u8 Btree::sharable |
Definition at line 63673 of file sqlite3.c.
Referenced by btreeEnterAll(), btreeLockCarefully(), clearAllSharedCacheTableLocks(), querySharedCacheTableLock(), setSharedCacheTableLock(), sqlite3BtreeBeginTrans(), sqlite3BtreeConnectionCount(), sqlite3BtreeEnter(), sqlite3BtreeLockTable(), and sqlite3BtreeOpen().
| int Btree::wantToLock |
Definition at line 63676 of file sqlite3.c.
Referenced by btreeLockCarefully(), and sqlite3BtreeEnter().