![]() |
ACloudViewer
3.9.4
A Modern Library for 3D Data Processing
|

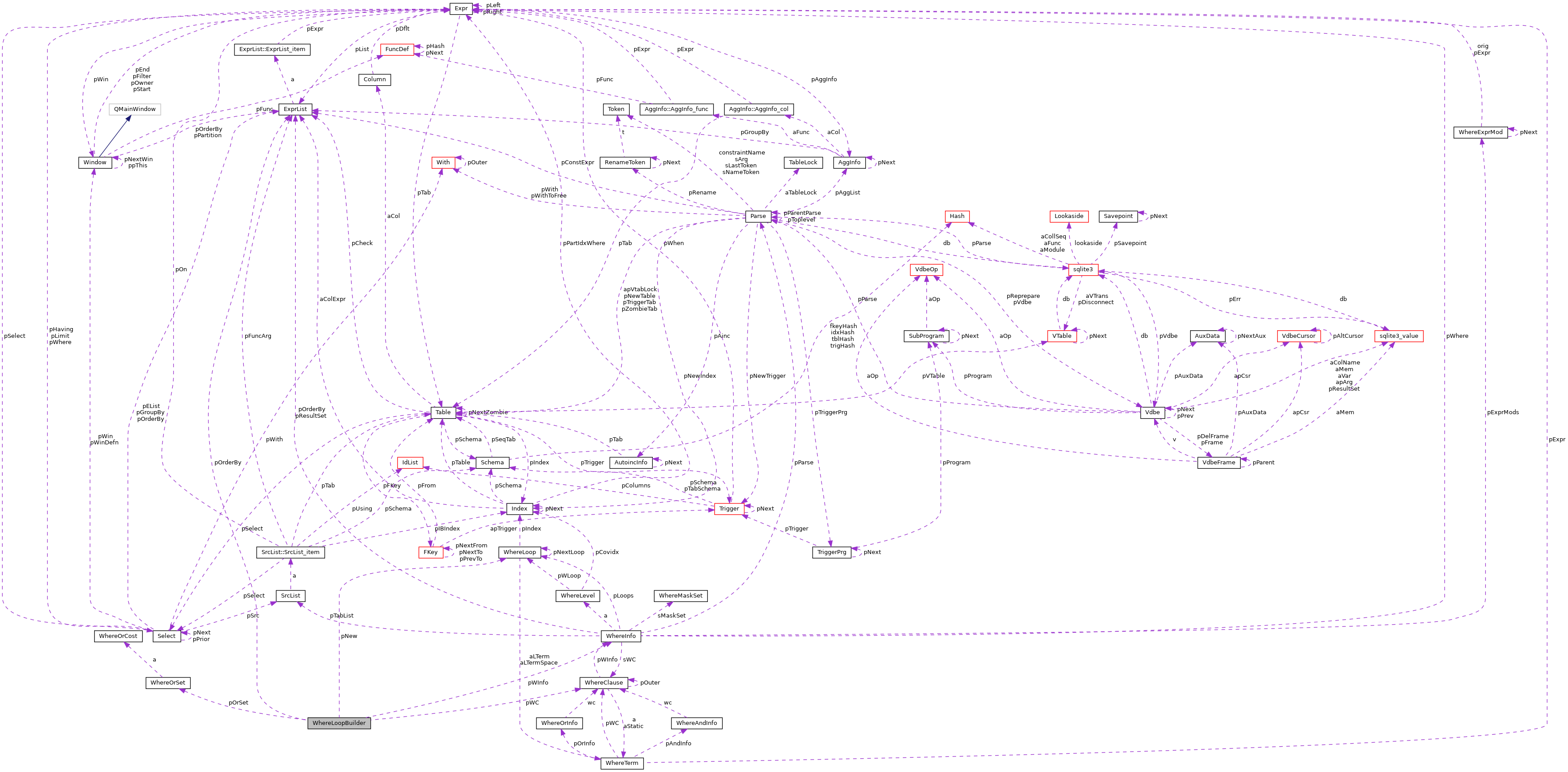
Public Attributes | |
| WhereInfo * | pWInfo |
| WhereClause * | pWC |
| ExprList * | pOrderBy |
| WhereLoop * | pNew |
| WhereOrSet * | pOrSet |
| unsigned char | bldFlags1 |
| unsigned char | bldFlags2 |
| unsigned int | iPlanLimit |
| unsigned char WhereLoopBuilder::bldFlags1 |
Definition at line 140705 of file sqlite3.c.
Referenced by whereLoopAddBtree(), and whereLoopAddBtreeIndex().
| unsigned char WhereLoopBuilder::bldFlags2 |
Definition at line 140706 of file sqlite3.c.
Referenced by sqlite3WhereBegin(), and whereLoopAddBtreeIndex().
| unsigned int WhereLoopBuilder::iPlanLimit |
Definition at line 140707 of file sqlite3.c.
Referenced by whereLoopInsert().
| WhereLoop* WhereLoopBuilder::pNew |
Definition at line 140699 of file sqlite3.c.
Referenced by sqlite3WhereBegin(), whereLoopAddBtree(), whereLoopAddBtreeIndex(), whereLoopAddOr(), whereLoopAddVirtual(), whereLoopAddVirtualOne(), and whereShortCut().
| ExprList* WhereLoopBuilder::pOrderBy |
Definition at line 140698 of file sqlite3.c.
Referenced by sqlite3WhereBegin(), whereLoopAddOr(), and whereLoopAddVirtual().
| WhereOrSet* WhereLoopBuilder::pOrSet |
Definition at line 140700 of file sqlite3.c.
Referenced by whereLoopAddBtree(), whereLoopAddOr(), and whereLoopInsert().
| WhereClause* WhereLoopBuilder::pWC |
Definition at line 140697 of file sqlite3.c.
Referenced by sqlite3WhereBegin(), whereLoopAddBtree(), whereLoopAddBtreeIndex(), whereLoopAddOr(), whereLoopAddVirtual(), whereLoopAddVirtualOne(), and whereLoopInsert().
| WhereInfo* WhereLoopBuilder::pWInfo |
Definition at line 140696 of file sqlite3.c.
Referenced by indexMightHelpWithOrderBy(), sqlite3WhereBegin(), whereLoopAddBtree(), whereLoopAddBtreeIndex(), whereLoopAddOr(), whereLoopAddVirtual(), whereLoopAddVirtualOne(), whereLoopInsert(), and whereShortCut().