![]() |
ACloudViewer
3.9.4
A Modern Library for 3D Data Processing
|

Public Attributes | |
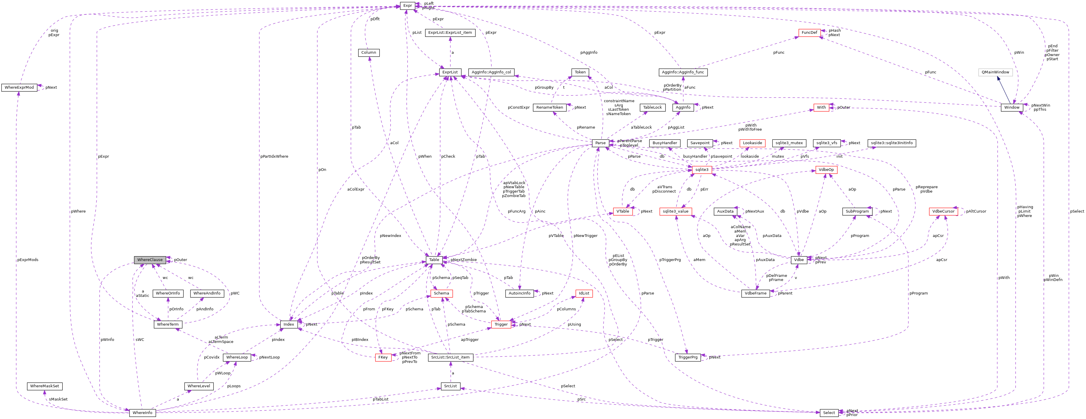
| WhereInfo * | pWInfo |
| WhereClause * | pOuter |
| u8 | op |
| u8 | hasOr |
| int | nTerm |
| int | nSlot |
| WhereTerm * | a |
| WhereTerm | aStatic [8] |
| WhereTerm* WhereClause::a |
Definition at line 140629 of file sqlite3.c.
Referenced by allocateIndexInfo(), constructAutomaticIndex(), disableTerm(), exprAnalyze(), exprAnalyzeOrTerm(), sqlite3_vtab_collation(), sqlite3WhereBegin(), sqlite3WhereClauseClear(), whereApplyPartialIndexConstraints(), whereClauseInsert(), whereLoopAddBtree(), whereLoopAddBtreeIndex(), whereLoopAddOr(), whereLoopAddVirtual(), whereLoopAddVirtualOne(), whereLoopOutputAdjust(), whereNthSubterm(), and whereScanNext().
| WhereTerm WhereClause::aStatic[8] |
Definition at line 140633 of file sqlite3.c.
Referenced by exprAnalyzeOrTerm(), sqlite3WhereClauseClear(), and whereClauseInsert().
| u8 WhereClause::hasOr |
Definition at line 140626 of file sqlite3.c.
Referenced by exprAnalyzeOrTerm().
| int WhereClause::nSlot |
Definition at line 140628 of file sqlite3.c.
Referenced by whereClauseInsert().
| int WhereClause::nTerm |
Definition at line 140627 of file sqlite3.c.
Referenced by constructAutomaticIndex(), exprAnalyzeOrTerm(), sqlite3WhereBegin(), sqlite3WhereClauseClear(), sqlite3WhereExprAnalyze(), whereClauseInsert(), whereLoopAddBtree(), whereLoopAddBtreeIndex(), whereLoopAddOr(), whereLoopAddVirtualOne(), and whereLoopOutputAdjust().
| u8 WhereClause::op |
Definition at line 140625 of file sqlite3.c.
Referenced by exprAnalyze(), sqlite3WhereSplit(), and whereLoopAddOr().
| WhereClause* WhereClause::pOuter |
Definition at line 140624 of file sqlite3.c.
Referenced by exprAnalyzeOrTerm(), whereLoopAddOr(), and whereScanNext().
| WhereInfo* WhereClause::pWInfo |
Definition at line 140623 of file sqlite3.c.
Referenced by constructAutomaticIndex(), exprAnalyze(), exprAnalyzeOrTerm(), sqlite3WhereClauseClear(), whereClauseInsert(), whereCombineDisjuncts(), whereLikeOptimizationStringFixup(), whereLoopAddOr(), and whereScanNext().