![]() |
ACloudViewer
3.9.4
A Modern Library for 3D Data Processing
|

Public Attributes | |
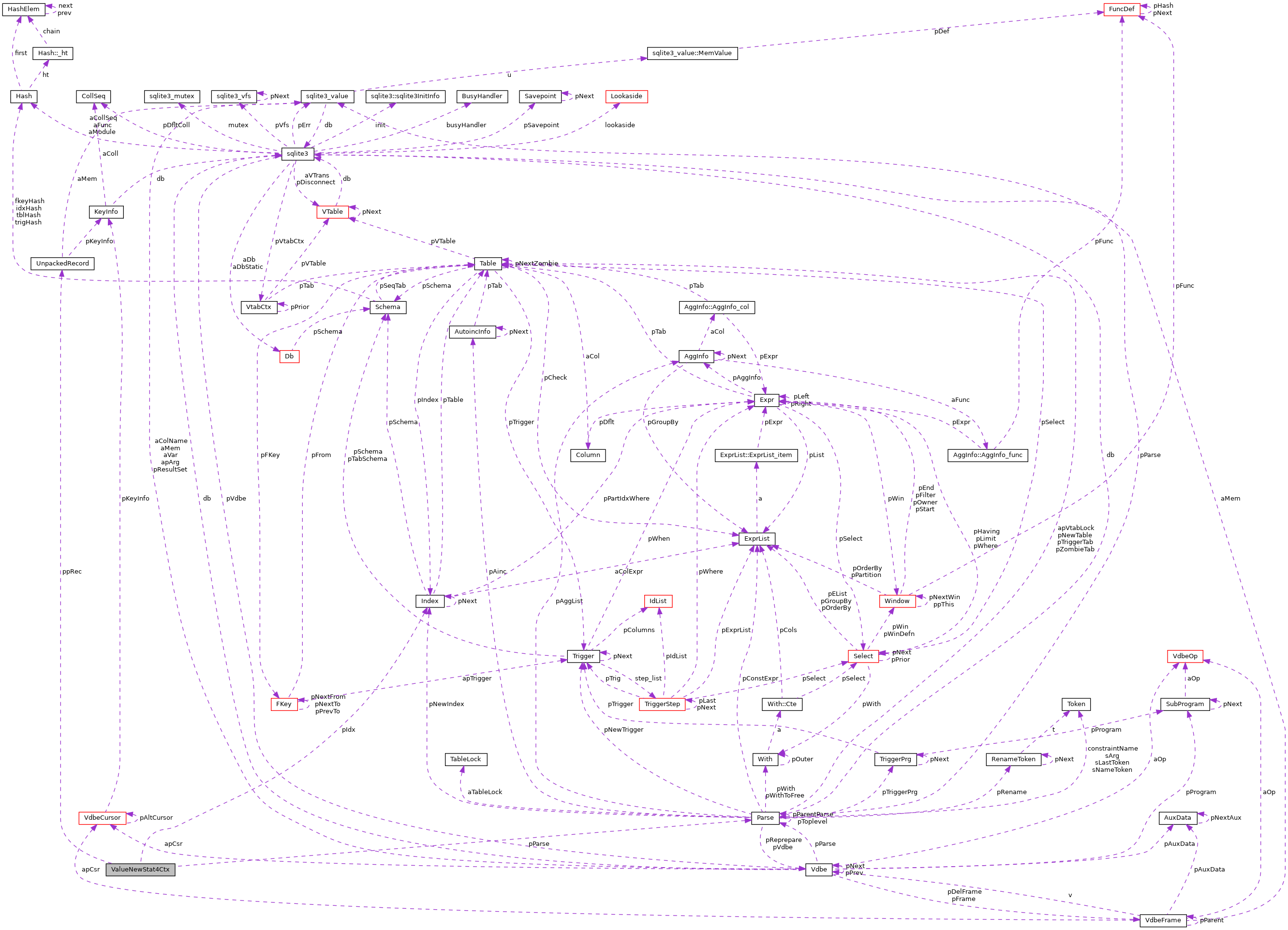
| Parse * | pParse |
| Index * | pIdx |
| UnpackedRecord ** | ppRec |
| int | iVal |
| int ValueNewStat4Ctx::iVal |
Definition at line 76944 of file sqlite3.c.
Referenced by valueNew().
| Index* ValueNewStat4Ctx::pIdx |
Definition at line 76942 of file sqlite3.c.
Referenced by valueNew().
| Parse* ValueNewStat4Ctx::pParse |
Definition at line 76941 of file sqlite3.c.
Referenced by sqlite3VdbeAddFunctionCall(), sqlite3VdbeExplain(), sqlite3VdbeExplainParent(), sqlite3VdbeMakeLabel(), valueFromExpr(), and valueNew().
| UnpackedRecord** ValueNewStat4Ctx::ppRec |
Definition at line 76943 of file sqlite3.c.
Referenced by valueNew().