![]() |
ACloudViewer
3.9.4
A Modern Library for 3D Data Processing
|

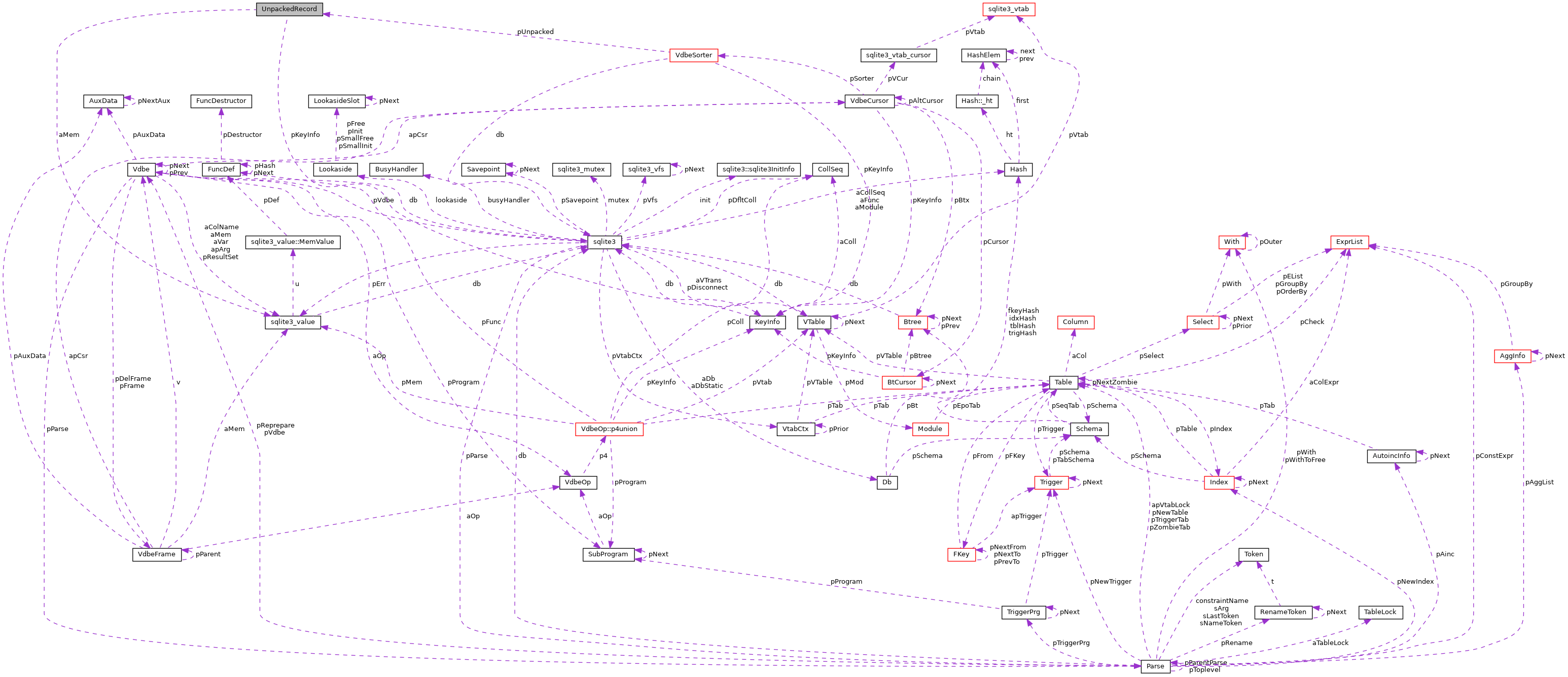
Public Attributes | |
| KeyInfo * | pKeyInfo |
| Mem * | aMem |
| u16 | nField |
| i8 | default_rc |
| u8 | errCode |
| i8 | r1 |
| i8 | r2 |
| u8 | eqSeen |
| Mem* UnpackedRecord::aMem |
Definition at line 17701 of file sqlite3.c.
Referenced by sqlite3BtreeInsert(), sqlite3VdbeAllocUnpackedRecord(), sqlite3VdbeFindCompare(), sqlite3VdbeRecordCompareWithSkip(), sqlite3VdbeRecordUnpack(), valueNew(), vdbeRecordCompareInt(), and vdbeRecordCompareString().
| i8 UnpackedRecord::default_rc |
Definition at line 17703 of file sqlite3.c.
Referenced by sqlite3BtreeInsert(), sqlite3BtreeMovetoUnpacked(), sqlite3VdbeRecordUnpack(), vdbeRecordCompareInt(), and vdbeRecordCompareString().
| u8 UnpackedRecord::eqSeen |
Definition at line 17707 of file sqlite3.c.
Referenced by sqlite3BtreeInsert(), vdbeRecordCompareInt(), and vdbeRecordCompareString().
| u8 UnpackedRecord::errCode |
Definition at line 17704 of file sqlite3.c.
Referenced by sqlite3BtreeInsert(), sqlite3BtreeMovetoUnpacked(), sqlite3VdbeRecordCompareWithSkip(), vdbeMergeEngineInit(), vdbeMergeEngineStep(), vdbeRecordCompareString(), vdbeSortAllocUnpacked(), and vdbeSorterSort().
| u16 UnpackedRecord::nField |
Definition at line 17702 of file sqlite3.c.
Referenced by btreeMoveto(), sqlite3BtreeInsert(), sqlite3VdbeAllocUnpackedRecord(), sqlite3VdbeRecordCompareWithSkip(), sqlite3VdbeRecordUnpack(), valueNew(), vdbeRecordCompareInt(), vdbeRecordCompareString(), vdbeSortAllocUnpacked(), and whereRangeScanEst().
| KeyInfo* UnpackedRecord::pKeyInfo |
Definition at line 17700 of file sqlite3.c.
Referenced by sqlite3BtreeInsert(), sqlite3VdbeAllocUnpackedRecord(), sqlite3VdbeFindCompare(), sqlite3VdbeRecordCompareWithSkip(), valueNew(), vdbeRecordCompareInt(), and vdbeRecordCompareString().
| i8 UnpackedRecord::r1 |
Definition at line 17705 of file sqlite3.c.
Referenced by sqlite3BtreeInsert(), sqlite3VdbeFindCompare(), vdbeRecordCompareInt(), and vdbeRecordCompareString().
| i8 UnpackedRecord::r2 |
Definition at line 17706 of file sqlite3.c.
Referenced by sqlite3BtreeInsert(), sqlite3VdbeFindCompare(), vdbeRecordCompareInt(), and vdbeRecordCompareString().